安全||超级实用:干熄焦故障及处理汇总
2021年11月26日 11:59一、APS常见故障及排除方法
APS系统易发生的问题及其处理与改进
1液压缸动作到位后没有到位信号
液压缸动作到位后没有到位信号这种故障经常发生,其主要原因有以下几个:
1)限位开关到继电器再到PLC输入模块这一信号传输回路有压线或接头接触不良的现象;
2)限位开关和撞铁(或磁铁)的间隙过大,使开关不能动作;
3)限位开关故障。
2液压缸不动作
液压缸不动作故障发生后可按以下顺序检查:首先将操作方式改为现场操作,让操作人员按正常操作程序操作(夹紧或放松),同时检查相关电磁阀是否得电,检查方法如下:
1)若电磁阀插头上指示灯不亮,可拔下插头用万用表测量插头电压,若没有电压,则是PLC没有输出或输出线路有问题;若有电压,说明指示灯坏了,则按照“指示灯亮”的方法检查。
2)若电磁阀插头上指示灯亮,则说明有电压,可用一软磁材料检查阀体是否有磁性,若有磁性则说明线圈已得电,液压系统有问题;若没有磁性则说明或者插头接触不良(处理或更换即可),或者线圈断路(用万用表测电阻确认后更换)。
根据以上方法判断后,若电磁阀得电有磁性,则说明电气部分没有问题,可着重检查液压系统;若电磁阀不得电,则应该通过查询PLC程序确定其不得电原因,再行处理。
3 电机车与APS装置碰撞的防止措施
在实际生产运行过程中,液压缸有时会自行夹紧,其原因或是因为液压缸泄漏爬行造成,或是因为电气失控造成。此时若电机车司机不能及时发现就会发生电机车和夹持装置碰撞的严重事故。
据了解,某公司的干熄焦系统就曾经发生过以上类似事故。所以,干熄焦系统可以设计安装防碰撞警告灯,其工作原理是这样的:在PLC系统中编制程序,也可以用继电器,取出液压缸不在放松位的信号,通过继电器的辅助点来控制安装在电机车轨道旁的红色警告灯。实现的功能是:只要有一个液压缸不在原位(放松位),警告灯就亮,这样电机车司机就能提前发现并及时停车,避免了电机车与APS装置的碰撞事故。
图5-10 干熄焦APS防撞警告电路图
SQ1、SQ2分别为两个液压缸的放松到位限位开关,其中只要有一个没有放松到位,KA1、KA2就会有一个不吸合,其相应的常闭触点使KA得电吸合,报警指示灯和报警器就会发光和发声,提醒电机车司机注意。
以上方案是应用于没有牵引装置的干熄焦系统,所以电路比较简单,其它有牵引装置的还应该把牵引大钩的落下信号增加进去参与控制
二、提升机常见故障及排除方法
提升机典型事故案例
案例1:提升机横移联轴器的事故
事故现象:
干熄焦红焦罐在横移时,走行电机不动作,检查发现横移走行电机护罩内连轴器螺丝断,更换完螺丝,恢复生产,期间用应急电机装焦。
事故原因:
事故发生的直接原因是:横移走行电机护罩内联轴器螺丝断。
事故发生的根本原因是:点检不到位。因之前一个月对横移联轴器加油时将连接螺栓紧固并增加了备帽,因此对联轴器很放心,没有及时拆下护罩检查螺栓情况,导致事故的发生。同时联轴器护罩为封闭式,也增加了点检的难度。
整改措施:
1、改进联轴器护罩结构,以利于日常的点检和维护;
2、对联轴器定期进行检查维护,及时发现并消除隐患,防止类似事故的发生。
案例2:提升机红焦洒落事故
事故现象:
提升时焦罐罩上方横梁导向轮卡在大车侧轨上方定位槽钢上。先将定位槽钢割掉,经过几次提升后仍无效,遂决定将红焦罐回落到牵引,在牵引处将导向轮割掉。在焦罐从井上下降到固定轨道处时,焦罐下方导向轮发生倾斜卡住。手动将大车北移100mm左右,使焦罐南侧躲开南固定导轨,手动下降至14m处,焦罐底闸门突然打开,红焦洒落。经过焦炭清理、换罐试车后,恢复正常生产。
事故原因:
1、焦罐在下降过程中,因焦罐倾斜、导向轮变形,焦罐被卡住,导致焦罐吊耳失去了对底闸门的提升作用,导致底闸门突然打开,是造成此次事故的直接原因。
2、设备故障处理不当是造成此次事故的主要原因。当出现故障时,因采用带红焦下降的不当方法,导致了此次事故。
3、另外,刚换的焦罐热态尺寸在变化,加上横移基础开焊导致运动准确性低,导致焦罐红焦未能一次装入炉内,也是导致此次事故的一个原因。
4、如何处理焦罐卡住问题,没有可执行的预案预控措施,导致问题发生后缺乏有效的指挥和控制。
整改措施:
1、对横移基础进行彻底更换,对其它横移基础进行检查加固。
2、制定完善提升红焦装不进去处理预案,统一组织协调,杜绝类似事故的发生。
3、细化对焦罐的点检、维修标准并严格执行。
4、更换焦罐时,必须空罐运行一个周期,且没有任何卡阻现象方能装红焦生产。
案例3:焦罐倾斜撞大钩事故
事故现象:
干熄焦2#焦罐在下降到焦罐台车上时发生倾斜,电机车向南行走时,西侧向上倾斜的焦罐将提升机南侧大钩撞变形,同时将焦罐缘板撞掉一块,无法继续装焦。通过调整变形大钩,使提升机能够正常动作,将1#焦罐内的红焦装入炉内,然后继续处理2#焦罐。其间用1#焦罐装红焦维持干熄焦发电。同时采取各种办法将焦罐挂入钩内重新走一个行程,其间对台车上的焦罐定位销进行了调整处理,焦罐复位后基本能够复位。于三小时后恢复正常装焦。
事故原因:
事故发生的直接原因是:焦罐西侧底闸门被定位销顶住,没有落到位。导致焦罐倾斜所致。
事故发生的根本原因:
1、可能是由于焦罐地盘有微小错位,导致西侧底闸门被定位销顶住。
2、可能是上次设置的防止底闸门关不到位的措施没有发挥作用,导致事故的扩大。
3、可能是底闸门本身存在问题,此可能性较小。
整改措施:
1、尽快完善防止底闸门关不到位的措施,使该信号与走行连锁;
2、进一步调整焦罐底盘控制限位,确保底盘无错位。
3、利用合适的时间将提升大钩进行更换,在更换之前,要强化日常点检和专业点检的力度,及时调整大钩与吊耳的间隙。
三、装入装置常见故障及排除方法
四、振动给料器常见故障及排除方法
五、旋转密封阀运行中常出现故障及排除方法
六皮带机运行中常出现故障及排除方法
皮带机典型故障案例
案例1:减速机高速轴断裂
故障现象:
干熄焦皮带机运转中突然停止,现场检查发现,减速机高速轴断裂,电机与减速机间的液力耦合器飞出,无法向大高炉输送焦炭。于是,迅速组织人员进行抢修,更换减速机及液力耦合器,恢复正常运行。
故障原因:
减速机轴断是导致事故发生的直接原因。
在轴断面上可以看出,轴心部存有缺陷,这是导致此次事故的主要原因。
液力耦合器安装方式不合理,导致减速机高速轴承受的径向力较大是导致此次事故的又一原因。
整改措施:
1、联系减速机厂家加工制作损坏的减速机高速轴和再用的减速机高速轴,达到备用;
2、联系制作液力耦合器(内圈旋转),及时更换液力耦合器,减少减速机高速轴的受力。
3、举一反三,其它单机设备的重要备件一定要备到现场,防止因备件不到位而导致的事故状态的扩大。
案例2:皮带挤入滚筒
故障现象:
后续皮带断流后,但上道皮带没有断流,立即停皮带紧急处理,约1.5小时后达到开车条件。皮带启动后,发现异常及时停车,检查发现,首轮处皮带重叠卷入滚筒。
故障原因:
皮带堵煤后,皮带打滑、电机及滚筒空转,造成滚筒及皮带过热,皮带停止一段时间后,皮带被过热的滚筒粘住,再次启车将皮带卷入滚筒挤死。
整改措施:
恢复皮带间的联锁控制,增加解除联锁开关。
案例3:电机烧损
故障现象:
皮带在运行过程中突然停车,经检查是电机烧毁。
事故原因:
通常造成电机烧毁的主要原因有:过负荷;频繁启动,尤其是频繁带负荷启动;电源单相且过热继电器保护失灵。
根据该皮带目前的工作状况分析,造成此次电机烧毁的可能原因是:由于皮带跑偏和压焦停车现象非常频繁,频繁的带负荷启动使电机不堪重负而烧毁。
整改措施:
调整皮带使之不跑偏。
优化、控制工艺操作,使皮带上焦炭均匀,减少压焦现象。
案例4:皮带坠砣架拉坏
事故经过:
皮带计划更换检修时间为12小时。在上新皮带时,因皮带阻力过大,将旧皮带拉断,同时将皮带坠砣架子拉坏,被迫先加固皮带架子再上新皮带,导致更换皮带时间延长。
事故原因:
1、首轮传动滚筒与基础间隙过小,更换皮带前没有进行确认,导致新旧叠加的皮带无法通过
2、坠砣架子腐蚀严重未及时进行确认加固
整改措施:
加强检修的组织协调,事前各项准备工作要考虑周全
2、加强皮带坠砣架等的点检和维护
七、循环风机运行中常出现故障及排除方法
案例:循环风机轴承损坏故障
故障现象:
2007年某焦化厂干熄焦循环风机噪音突然加大,经现场查看,风机固定端轴承座喷油冒烟。于是立即通知车间相关人员组织抢修。经过风机进行解体检查发现,循环风机固定端轴承已经损坏,轴承端盖挡环也已损坏。因风机轴承座无法拆卸,因此导致轴承座更换比较困难,同时重新加工原轴承端盖和制定替代方案,导致事故处理的时间较长。
故障原因:
该风机是与风机整套进口的日本产品,润滑采用强制润滑,运行良好。原来存在振动偏大问题,日本专家进行了检查和处理,但在实际的运行中收效不大。
事故原因如下:
1、循环风机端盖未顶紧是此次故障的直接原因。端盖未顶紧,轴承存在轴向移动的可能,导致轴承滚柱磨损严重脱落。
2、点检检测方法未及时跟上是导致此次事故的主要原因。采用传统点检方式,依靠经验无法准确分析轴承的状态,导致了事故的出现。
整改措施:
1、配置必要的振动、温度检测仪器,加强点检的次数。
2、对点检数据进行劣化趋势分析,提高事故的预见性。
3、增加设备在线检测装置,实现设备的检测分析。
4、风机轴承每5年进行一次更换。
5、提高设备管理级别,加强维护。
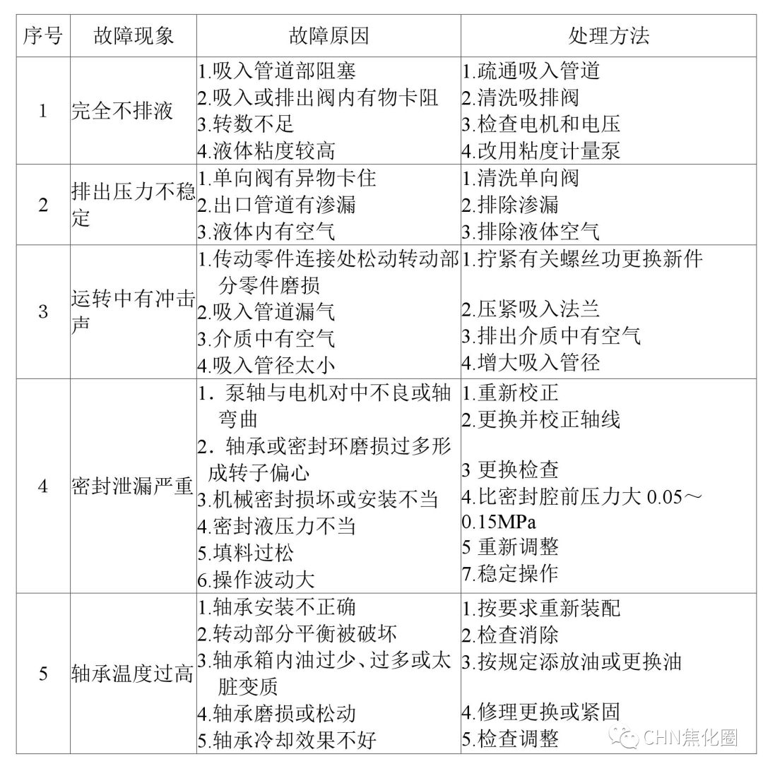
八、给水泵常见故障及排除方法
九、加药装置常见故障及排除方法
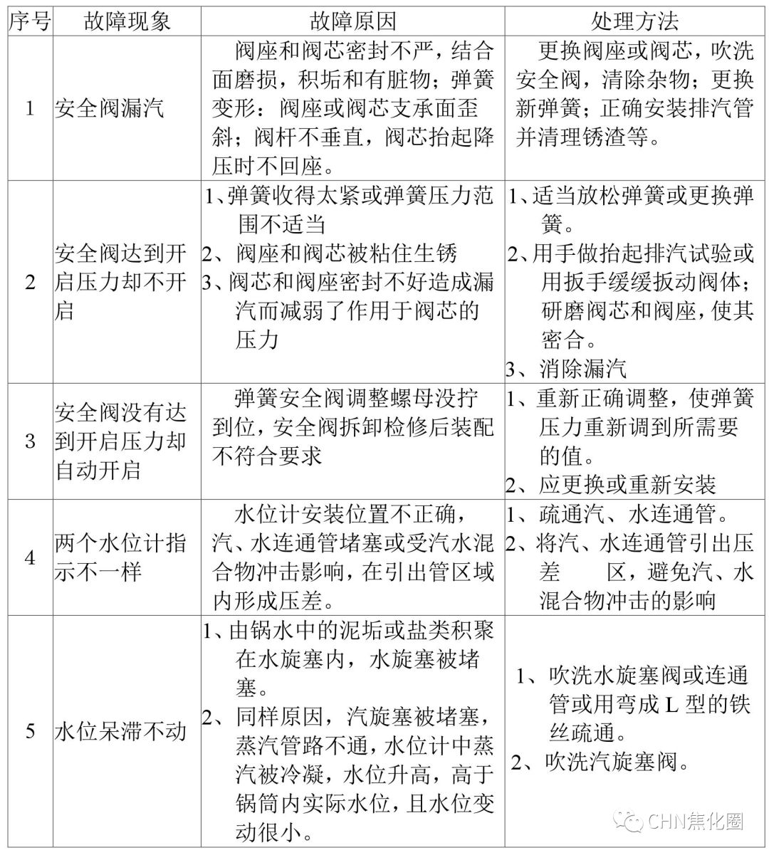
十、余热锅炉运行中常见故障及排除方法
十一、加湿机常见故障及排除方法
十二、刮板机常见故障及排除方法
十三、除尘器常见故障及排除方法
电部分
一、 提升控制系统
电气控制工艺的改进
4.9.1钩开位的双重检测
由于钩开位检测的是吊钩吊具的下限位置,而不是吊钩的打开位置。在实际运行中,往往会由于吊钩机构润滑不良或犯卡等原因使吊钩打开迟缓,造成吊具已到位但吊钩打开不到位的现象。而向电机车发出的可以走行的信号就是吊具到位(钩开位限位开关动作)后PLC发出的。
为此,可以在提升井下方安装了吊钩打开确认检测开关,结构原理图如图5-23。
图5-23 吊钩打开确认检测开关图
图中接近开关与钩开位限位开关串联使用,由于钩开位信号是闭合有效,所以,这两个开关必须同时闭合才能发出焦罐下降停车和电机车可走行信号,这样就保证了吊钩打开到位,避免焦罐和吊钩的碰撞事故。
4.9.2提升上下限和走行的超限的双重保护
提升机的提升与下降超限保护都是现场开关检测到超限故障后发给PLC,再通过PLC发出停车信号,这种保护方式完全依赖PLC系统,万一PLC系统发生失控故障,造成的后果将不堪设想。因此,需要另外有一套保护措施对提升机的超限故障进行保护。
下面介绍一下干熄焦提升机上下限的双重保护措施,该提升机的过卷上、井侧过卷下、室侧过卷下、超速等开关都通过各自的继电器将信号传递给PLC的输入模块,这样,只要将上述继电器空余的常闭触点串联起来,直接或通过继电器控制提升变频器的主干即可达到保护目的。
有超限故障发生时,超限开关动作,开关触点一路通过PLC发出停车信号,另一路直接切断变频器的主干,实现了双重保护的目的,
走行超限的双重保护类似于提升的双重保护,它是将走行超限的两个继电器的闭点串联后控制走行变频器的主干。
需要注意的是:在没有双重保护时发生了超限故障,只要改现场手动操作,反向行车就可以恢复。但有了双重保护以后,在恢复时需要将动作的保护开关复位才能将变频器的主干送上,然后再操作反向行车。
4.9.3电缆小车或拖链的故障检测
由于提升机在装焦时有横移走行环节,所以提升机的动力和控制电缆必须经过一个特殊装置从地面敷设到车上。有的干熄焦系统使用履带式移动电缆小车,而有的则采用电缆拖链。电缆移动小车如图5-24所示。
图5-24 履带式移动电缆小车
在使用过程中,工程塑料制成的电缆拖链由于耐磨性能差、强度也不够高,而干熄焦现场环境多尘,又是露天工作,所以电缆拖链的故障率比较高,据了解,某焦化厂的一套干熄焦装置在投产运行初期发生过多次电缆拖链断裂事故,给生产造成很大被动。
电缆移动小车结构上比电缆拖链牢固,运行比较稳定,但根据其结构和运行工况分析,移动小车也是个容易发生故障的设备,比如:两者都曾多次发生轴承抱死车轮不转的故障。假若发生断裂等故障将会造成严重后果。
为了及时发现拖链和电缆小车的故障,除了加强日常点检之外,还可以采取技术措施对其进行在线监测,以便于在发生断裂故障时能够及时发现,并停止走行动作,以避免拉断电缆,造成更大的事故。
对拖链可以采用监视线的方法对其进行断裂检测,就是用一根柔软且容易拉断的细导线贯穿在整个拖链的全长,这根导线依次固定在电缆拖链的每一节链节上,这样当电缆拖链在运行过程中断裂或脱节时,这根导线就会立即被拉断。因此,只要检测出导线的断裂(断路)就可断定电缆拖链发生了断裂或脱节故障。当然,可以把导线和一个继电器串联起来接上电源,导线正常时继电器吸合,导线断路时继电器释放,因此会很容易地发出告警和停机指令。该方法也同样可以应用到移动电缆小车上。
4.10干熄焦提升机系统故障案例
故障案例一:提升机抱闸故障
【故障经过及现象】
2007年03月29日,某焦化厂干熄焦提升机操作人员发现提升机的西侧抱闸声音异常,电液推动器有刺耳的金属摩擦音,遂通知电气人员检查处理。
【故障原因分析及处理】
根据电液推动器的异常声音分析,电液推动器电机扫膛的可能性很大。同时摇测电机绝缘发现线圈已经接地,因此检修人员立即更换了电液推动器。
经过对更换下来的电液推动器电机解体检查,发现线圈部分烧毁接地、定转子相擦、一个轴承损坏。根据上述情况分析,本次故障的起因是电机轴承首先损坏了,造成电机扫膛,产生的高温和剧烈的火花使邻近的绕组被烧坏并接地。
故障案例二:提升机下降到位后钢丝绳过松故障
【故障经过及现象】
2008年10月18日,某焦化厂操作人员发现干熄焦提升机下降到位后钢丝绳非常松,通知电气人员检查处理。
【故障原因分析及处理】
提升机的下降到位停车信号主要来自“钩开位”限位开关,停车过程是这样的:钩开位开关动作→钩开位继电器吸合→PLC输入模块得到信号→PLC输出模块发出信号→下降继电器释放→变频器停车→抱闸继电器失电→抱闸接触器释放→抱闸抱死。根据故障现象分析,电气人员怀疑以上环节中至少有一个有延迟现象。
于是电气人员在电气室对以上环节的有关电气元件都依次进行了检查或更换,但没有发现异常情况。后来,在检查钩开位开关从触发到继电器动作是否有延迟时,发现钩开位继电器吸合时的线圈电压不正常,有时是正常的24V,但有时却不到15V,经检查电源正常,于是怀疑钩开位开关或其线路有接触不良现象。
钩开位开关用的是U型磁性开关,其U型臂一端是磁铁,一端是干簧管,用干簧管作为开关接点容易造成接触不良。从钩开位开关处测量开关闭合后的压降最高时为9V,于是断定该开关触点接触不良,更换开关后,再试车恢复正常。
故障案例三:提升机走行超限故障
【事故经过】
2008年10月22日中班22点左右,某焦化厂干熄焦提升机走行发生向井超限现象,经检查发现提升机向井走行经过变速点时高速没有变低速,后来又发生向井向室都超限的情况。以上现象不是每个装焦周期都有发生,是偶尔发生的,但也严重影响了生产节奏。
随后,电气人员对该系统的相关检测开关、继电器、PLC模块、变频器都进行了多次反复的检查,并对大多数可疑元件进行了更换或互换,故障现象仍然存在。
【事故原因分析】
根据当天现场的检查情况和PLC程序中走行高速变低速的控制方式分析,基本可以排除减速和定位开关及相关继电器有问题;由于对相关PLC模块进行了互换后,故障没有消除,证明PLC模块也没有问题。
由于该干熄焦的PLC系统是按照双CPU热备的方式配置的,有关技术人员根据以往的经验,认为故障原因有可能是由于在用和备用CPU之间的通讯占用了内存或网络资源,造成PLC程序运行出现异常。因此建议将热备的CPU停机。
将热备的CPU停机后,主控室操作人员发现上位机对PLC系统的反映速度有了很大的提高,从此也没有再发生高速不变低速或超限现象。
故障案例四:提升机走行故障
【事故经过及现象】
2008年10月22日中班19点左右,某焦化厂干熄焦的提升机走行5秒后停车,回零位后再走行,5秒后又停。遂通知电气人员检查处理,经查走行电机有一个抱闸打开检测开关没有动作,原因是抱闸液压推动器推不到位,碰不到开关,于是临时调整了开关使开关能够动作,恢复了生产。
【事故原因分析】
提升机的提升与走行都是变频调速的,为了保护变频器,在程序上设计有抱闸打开检测环节,在变频器发出抱闸打开信号5秒钟后,PLC若检测不到现场传来的“抱闸已打开”信号,就会发出停车指令,防止变频器过载运行。此“抱闸已打开”信号即是由安装在抱闸上的检测开关传来的。
电气人员对该抱闸进行了仔细检查,发现该抱闸液压推动器动作时行程只有45毫米(铭牌标示为60毫米),而另外一个抱闸行程则正常(60毫米)。后来,检修人员对抱闸机构的活动部位进行了润滑后,推动器行程恢复正常。因此可以确定抱闸润滑不良阻力增大使液压推动器行程不足是造成以上故障的直接原因。
故障案例五:干熄焦走行故障
【故障经过及现象】
2007年07月10日夜班,某焦化厂干熄焦主控室操作人员发现提升机走行信号正常,但走行距离示数不变,通知现场人员检查,确认提升机不走行。遂通知电气人员到现场检查处理。
【故障检查过程】
电气人员到现场后,在主控室查询了PLC程序,没发现异常,又让现场试车,在上位机上发现虽然走行示数不变,但走行速度却正常,于是怀疑变频器或电机有问题。
到电气室检查变频器,变频器没有故障记录。再试车发现变频器显示有转速、有电流,而且都正常。证明电机已经转动了,因此怀疑现场电机与减速机或减速机与车轮的联轴器脱开了。
去现场观察发现电机与减速机联轴器的螺丝全部脱落,电机空转。经机械检修人员处理后试车正常。
故障案例六:干熄焦走行超限故障
【故障经过及现象】2008年02月21日,某焦化厂干熄焦的提升机向井走行时超限,操作人员将提升机改手动操作,向室返回一段距离,再向井时仍然超限,于是立即通知电气人员去现场检查处理。
【故障原因分析及处理】
根据故障现象分析可能的故障原因有以下几个:
1)向井到位停车限位开关及其到PLC的输入回路有故障;
2)PLC的输出回路(如变频器的停车指令继电器等)有延迟现象;
3)变频器有问题,执行停车指令有延迟现象;
4)走行抱闸控制回路有延迟现象,使制动延迟造成超限;
5)PLC有问题,造成停车指令传输失败。
电气人员一方面去现场检查向井到位停车限位开关及其到PLC的输入回路是否正常;另一方面到主控室查询PLC程序,看PLC的输入输出信号是否正常。
现场检查发现,到位停车限位开关及其继电器均动作正常,相应的PLC输入模块也能正常得电。但在上位机的PLC程序上与到位停车限位开关对应的点却不得电。
因此,初步判断PLC输入模块故障或程序运行有异常。于是对该输入模块进行了更换,再试验发现上位机上PLC程序与现场的试验动作一致,确认故障消除,再试车走行恢复正常。
二、 装入装置
对现场设备的点检与改进
日常点检中对电机及抱闸应定期检测对地绝缘,并做好记录,掌握劣化趋势,防止在线烧毁。某焦化厂的干熄焦装焦装置就曾发生过炉盖电机抱闸线圈烧毁的故障,造成炉盖打开迟缓、声音异常,最终更换了整套电动推动器。
在装入装置中,故障率比较高的部分主要是电动推动器上的两个到位检测限位开关,由于它们是机械限位,容易磨损,开关又是露天安装,开关磨损后容易从转轴处或引线口处进水,引起误动作,或者使提升机误认为炉盖已打开而下降将红焦装在炉外。
因此,应对以上所述开关加强点检,同时可采取一些技术措施进行改进,这些措施包括:
1)增设防雨棚,防止开关淋雨;
2)对开关引线口进行密封,防止进水;
3)改机械限位开关为接近开关;
4)在移动轨道处安装双重检测接近开关,对炉盖打开到位状态进行双重检测,保证检测可靠,防止误发信号。
据了解,某公司焦化厂的干熄焦曾经发生过一次将红焦装在炉外的事故,其原因就是炉盖打开到位检测开关有问题,在炉盖没有打开的情况下发出了“炉盖打开到位”信号,所以,提升机将红焦罐运送到干熄炉上方后就下降了,不可避免地将十几吨红焦撒落在炉外,造成很大损失。
鉴于此,干熄焦的装焦装置应该设置炉盖打开到位的双重确认开关,也就是在炉盖和装焦漏斗的移动小车轨道旁边,安装一个接近开关,该开关在炉盖打开到位后被小车触发动作,开关与原有的电动推动器上的开到位开关触点串联(或者单独接到PLC输入模块,在PLC程序上将两者串联)。这样,只有两个开关同时动作,才能发出炉盖开到位信号,消除了单用一个开关易误发信号的问题。如图5-29所示。
图5-29 炉盖打开到位的双重确认开关
5.4干熄焦装入装置故障案例
故障案例一:炉盖关不上故障
【故障经过及现象】2007年7月15日21点左右,某公司焦化厂干熄焦的操作人员发现装焦炉盖没有关到位,通知主控室手动关闭,但主控室发现炉盖关到位信号已到,无法关闭。遂通知电气人员到现场检查处理。
【故障检查处理经过】由于当天下雨,再根据故障现象分析,电气人员初步判断故障原因可能是由于雨水的原因使装焦电动推动器的炉盖关到位开关误发了信号。于是,直接到现场检查关到位开关。
现场检查发现,关到位开关已经淋雨,而且由于该开关是机械限位开关,转轴磨损,雨水通过间隙进入开关,使开关短路误发信号。
经更换开关并采取防雨措施后,生产恢复正常。
本次故障如果是开到位开关发生类似情况,又没有双重保护,那么就一定会发生更加严重事故。
故障案例二:干熄焦炉盖开到位迟缓故障
【故障经过及现象】2008年9月7日,某焦化厂干熄焦操作人员发现炉盖开不到位,具体情况是离到位大约5厘米时停车,但再改手动后可以打开到位,关闭时正常。于是通知电气人员检查处理。
【故障分析及处理】炉盖开到位和关到位停车一般由相应的限位开关发出信号,但为了保护电机和变频器,防止因过载而烧毁,在PLC的控制程序上设计了开和关的超时保护环节,即:在开或关开始后计时,20秒以后不管炉盖是否到位,都会使变频器停车。
根据以上控制原理和现场情况分析,故障原因可能是炉盖打开时因机械或其它原因造成炉盖打开缓慢而超时停车。
为了验证以上分析,在中控室查询了PLC程序,确认是超时停车,将超时保护延长到50秒,炉盖勉强可以打开。
但在现场观察却发现:炉盖打开时,快到位时(离到位5厘米)停车,过一会(10秒到20秒不等)又突然动作到位停车。在MCC观察装焦电机变频器,发现在整个打开过程中,变频器、电机抱闸都没有停电,但快到位时电机转速变低、电流变大,这证明在等待的10秒到20秒的时间内电机是堵转的,现场电机温度升高也佐证了这一事实。经机械人员检查发现,打开快到位时炉盖与水封槽犯卡,处理后恢复正常。
三、 振动给料机
振动给料器故障案例:
【故障经过及现象】
2008年6月25日中班21:00点左右,干熄焦主控室操作人员发现干熄炉排焦口不下料,现场检查发现旋转密封阀运转正常,振动给料机不振动,立即通知相关电气检修人员到现场检查处理。电气人员到现场检查发现,振动给料器控制柜内速熔保险熔断,判断振动线圈有短路或接地现象。解开外部接线,摇测线圈对地绝缘为0,断定振动给料器内部有接地故障。
【处理措施】
停止循环风机后,检修人员打开振动给料器人孔,割开密封钢板,检查发现线圈接线端子有对地短路的痕迹。进一步拆除其耐热密封胶后,发现三个端子中间一个已经烧坏,右侧一个也受到影响而接地。
该振动给料器的线圈共有三根引线压在端子排上,左右两个端子有引线,中间一个端子是线圈抽头,空置。
由于端子已不能使用,电气人员采取了临时措施:拆除了端子排,将在用的两根引线直接与外引线接好包扎起来,并采取了防振措施。临时处理后,检测线圈电阻和对地绝缘,都恢复了正常。送电试车,振动给料器动作正常。
【故障原因】
事后分析认为,该振动给料器的振动线圈接线端子在连接外引线后,进行耐热胶密封不够细致,使中间端子和钢底板之间留有缝隙。由于整个振动给料器是密封设备,里面是高温多尘性环境,最终导电的焦炭粉尘将缝隙填满,导致中间端子接地,弧光短路,也使相邻的端子绝缘破坏。
【经验与教训】
该设备为日本原装进口的密封设备,使用手册声称五年不需点检,2006年12月25日开始投用,至故障发生时才一年半,远未到设备老化期。因此,电气人员忽视了对振动线圈的专业点检。如果能够象对待其它电机那样每周定期检测对地绝缘,这次故障的苗头就能够提前发现,及时进行检查处理。
四、 皮带系统
焦炭运输系统典型故障案例
故障案例一 干熄焦2#皮带接触器烧损故障
【故障经过及现象】
2007年6月19日23:00左右,贮焦仓设备突然全停,电气人员到达现场后仔细检查发现2#皮带的接触器下端有相间短路的痕迹,经检测确认接触器及热继电器已经损坏,拆下2#皮带电机线,测了电机的绝缘值正常,说明电机没有问题。由于2#皮带是在布料小车上移动的,所以移动电缆损坏的可能性很大,经检查发现电机负荷线被小车车轮压断。处理线路并更换接触器后恢复了生产。
【故障原因分析】
2#皮带和走行小车的电机线在现场走线不规范是导致走行小车过热继电器烧损短路的直接原因。由于2#皮带和走行小车的负荷线现场走线各段间距不同,其中有一至两段走线悬垂距离较大,与走行轮相距较小,小车在行走过程中,小车负荷线被轮子碾住,将其拽断,导致相间出现短路现象,过大的电流使过热继电器烧损同时断路器跳闸,并造成接触器的损坏(小车电机是2.2KW)。
【故障处理】
对2#皮带机及走行小车负荷线走线方式进行整改,间距规范一致,杜绝在发生类似事故。
故障案例二 干熄焦振筛故障
【故障经过及现象】
2007年4月24日夜班1:50分左右,干熄焦焦炭运输系统南侧、北侧振筛运行过程中,电源均出现频繁跳闸现象。经检查,为激振器轴承卡住,通过手动盘车确定激振器已损坏。为了尽快恢复生产,通过试验,临时利用一台激振器保证生产的进行。
【故障原因分析】
激振器轴承损坏是导致事故发生的直接原因。轴承损坏抱死,造成了电机过负荷、开关跳闸。
【故障处理】
1)制定激振器轴承定期加油制度,加强对激振器的检查力度,确保有问题及时更换。
2)做好预案预控,一台激振器出现问题,可以迅速采取措施,将缓冲联轴器解开,利用一台激振器进行生产。
故障案例三 干熄焦焦炭运输系统3#皮带PLC模块烧损故障
【故障经过及现象】
2009年2月10日,由于3#皮带跑偏严重,皮带在运转过程中碰到了皮带架子,将固定在皮带架子上面的一根电缆磨断,造成3#皮带停车。经检查,磨断的电缆为该皮带的拉绳开关信号电缆;同时,在配电室发现,控制3#皮带运转的AB PLC输入模块被烧损两块,更换模块与电缆重新接好后,恢复生产。
【故障原因分析】
1)3#皮带跑偏磨断信号电缆是导致此次事故的直接原因。
2)拉绳开关内部使用两对辅助点,分别为直流24V的常开点和交流220V的常闭点,该开关的信号线被磨断的瞬间,直接造成交流电压串入直流回路里,由于这两个信号直接送给PLC,造成这两个作为直流输入的PLC模块被烧损,这是导致PLC模块烧损的根本原因。
【故障处理】
1)对皮带跑偏现象进行根治;同时将皮带事故开关的电缆走线方式进行改造,均移至皮带支架外部,避开由于皮带跑偏对其造成的影响。
2)增设中间继电器,将事故开关的输入信号与PLC输入模块进行隔离,防止事故开关信号短路或接地对PLC模块造成的影响。
3)对其它皮带电机进行相同措施的整改,防止出现类似现象。
故障案例四 2#皮带电机烧毁故障
【故障经过】
2008年1月24日21:40左右,干熄焦焦炭运输系统的2#皮带停车,经电气人员现场观察及摇测绝缘检查是电机烧毁,紧急更换备用电机恢复生产。
【事故分析及原因】
通常造成电机烧毁的主要原因有:
1、过负荷;
2、频繁启动,尤其是频繁带负荷启动;
3、电源单相且过热继电器保护失灵;
4、对地绝缘损坏。
该皮带长且坡度大,原设计生产能力低,后来焦炭产量增加了,但该皮带电机没有改动,所以电机长期接近满负荷工作,而事故发生前的一段时间由于皮带跑偏和压焦等原因造成频繁带负荷停车和起车。频繁的带负荷启动使电机烧毁。
五、 循环风机
故障案例:干熄焦循环风机跳闸故障
【故障经过及现象】
2007年7月18日14点左右,某焦化厂干熄焦循环风机突然跳闸停机,主控室上位机显示电机绕组温度高,于是,操作人员立即通知有关电气人员检查处理。
【故障检查及处理】
经过对现场电机及绕组绝缘检查没有发现异常,但电机机体温度有明显的升高,达到90℃左右。
在上位机上调出电机电流和绕组温度的记录曲线观察发现:电机电流在跳闸前很正常,没有波动。但绕组温度却有上升趋势,在14点左右超过了95℃.再查询PLC程序发现,电机绕组的跳闸温度设定的就是95℃。由此可以断定,绕组温度的上升是电机跳闸的直接原因。
造成电机绕组温度上升的原因有:
1)电机负荷大,电流大;
2)环境温度高,散热不良。
3)还有可能是温度仪表不准而误发信号。
通过现场及上位机检查情况看,电流记录曲线没有变化,说明当时电机电流不大;三个绕组温度普遍升高,而且现场实测电机温度的确有升高现象,也排除了仪表的问题。因此剩下的因素就是环境温度高或散热不良了。
现场检查电机风扇运行正常,散热条件正常,但当时天气气温比以前明显升高,电机温度受外界环境影响较大,导致线圈温度比正常时上升了几度。
【处理措施】
1)经与有关技术人员讨论并参考电机有关参数,将电机绕组的跳闸温度调整到105℃;2)给电机设置防雨防晒棚。
六、 给水泵
锅炉给水泵故障案例:
故障案例一:在用给水泵停机故障
【故障经过及现象】
2006年11月14日17点左右,某焦化厂干熄焦主控室操作人员发现2#锅炉给水泵突然停机,1#泵自动启动投入运行,同时上位机显示2#泵的故障为油压低。于是,通知电气和仪表人员去现场检查处理。
【故障处理经过】
经过查询PLC程序确认了2#锅炉给水泵的循环油压低的信号存在;去现场查看发现,每台锅炉给水泵的循环油管路上有3个油压检测开关,但只有一个有外接引线,经过检查,实际油压、油压检测开关都没有问题,但PLC输入模块上没有油压正常信号(开关为常闭点,正常时PLC有输入信号),怀疑从开关到PLC输入模块之间的线路、继电器或接线端子有断路或接触不良的现象。
于是,针对以上可疑之处依次进行检查、紧固,当检查到继电器柜的外接端子时,发现该端子压线螺丝非常松,线没有压紧。将松动的螺丝压紧后,再看PLC输入模块有了输入信号,同时主控室上位机的故障也已复位。这样,故障就消除了,2#锅炉给水泵就达到了备投状态。
故障案例二:给水泵跳闸故障
【事故经过】
2008年10月7日中班23:05左右,某焦化厂干熄焦主控室发现循环风机突然停车,同时又发现1#锅炉给水泵也已经停车了,于是,立即对现场进行了检查,没有发现异常,于23:15分先后启动2#锅炉给水泵和循环风机,恢复正常生产。
【事故原因分析】
电气人员对上位机的事故记录进行了检查,上面记录如下:10月7日23:04,2#锅炉给水泵电机非负荷侧轴承温度高高,给水泵跳闸;23:07,因给水泵跳闸,供水压力低,循环风机跳闸。
根据电脑记录可以看出,造成循环风机跳闸的原因是锅炉给水泵停机,而锅炉给水泵跳闸的原因又是电机一侧轴承温度高。于是有关人员立即对电机轴承进行了检查,未发现温度异常,因此,可以断定,电机轴承温度高是个假信号,该假信号是造成给水泵和循环风机跳闸的主要原因。
另外,检查还发现由于锅炉给水泵稀油站有油压低和油位低等异常信号,所以2#锅炉给水泵不能自动投入运行,这也是循环风机联锁跳闸的另一主要原因。
【采取措施】
1、相关人员对各个温度检测回路进行了检查和紧固,避免假信号的发生。
2、加强专业点检和生产人员的日常点检,对辅助设备的运行状态要充分掌握,发现问题尽早处理。
3、有计划地周期性地对锅炉给水泵的备投功能进行试车,保证其互相热备用功能。
仪控部分
1、控制系统通讯模块故障
在AB控制系统中,每个子站上的1756-CNBR通讯模块负责该站与CPU进行通讯,一旦出现问题,该子站将无法正常工作。
1.1 故障现象
(1) 在控制系统运行过程中,某一子站1756-CNBR通讯模块“OK”指示灯绿色闪烁,同时该子站上所有的I/O模块“OK”绿色闪烁,影响到该子站上的现场控制;
(2) 某一子站1756-CNBR通讯模块“OK”指示灯红色,同时该子站上所有的I/O模块“OK”绿色闪烁,影响到该子站上的现场控制;
1.2 处理措施
(1) 指示灯绿色闪烁说明该故障可以修复,重新插拔该通讯模块,看是否恢复正常,若依旧闪烁,则需要重新对该通讯模块进行版本的刷新或者对网络进行重新规划。
(2) 指示灯红色说明该故障一般为硬故障,重新插拔或断电后若不能恢复,则需要更换该模块。
2.网络故障的判断与处理
在整个控制系统中,上位监控系统通过网络与下位的控制系统进行数据的交换,操作人员通过监控画面的监控操作实现远程的生产控制,现场的检测数据连续在上位监控计算机显示。在生产运行过程中,有可能出现网络的中断,导致上位监控计算机无法正常显示控制,容易引起生产事故。下面介绍实际的判断与处理方法。
2.1 鼠标单击“start(开始)”,出现下图对话框;
2.2 单击“run(运行)”,并输入“ping ***. ***.***.*** –t”,回车,如下图;
2.3 若出现下图所示,则说明网络及控制系统运行正常。在种情况下,计算机监控画面还无法正常显示现场数据,则是该计算机更新速度较慢,可以稍等或结束无关的任务,重新启动计算机。
2.4 若画面显示“Request time out”,则说明网络不通,可能存在以下两种情况:
(1) 现场控制系统运行正常,则只是网络故障,可以查看控制系统与上位监控计算机之间的网络设备运行情况、网络交换机指示灯、计算机网卡指示灯等。
在实际网络故障中,多数为网络交换机或光纤收发器故障,表现为通讯指示灯不亮或者电源故障。
(2) 现场控制系统停止,则有可能现场全部停电、UPS故障或CPU故障。
3.24V电源开关跳闸
在ABB控制系统中,AI810为模拟量输入模块,在测量流量或压力等现场参数时,需要对现场变送器提供24V电源。在控制系统设计中,AI810模块需要对现场提供24V电源。
3.1故障现象
正常运行过程中,某一AI810模块8路模拟量数据无法显示。而其它模块监控数据正常,该子站的其它AI810模块数据正常。经检查为该模块24V电源开关跳闸,合开关后1分钟左右,该开关再次跳闸,更换开关后故障仍存在。
3.2原因及措施
根据该故障现场判断为现场接线存在问题,可能有短路或接地的情况;但紧固电源线、拆除所有信号线中的一路,故障仍存在,从而增加了其它中间环节故障的可能--模块或底座出现故障。
但在更换模块和底座后,故障仍然存在。排除了开关、电源、模块、底座的故障可能性,判断为现场接线存在问题。由于之前拆除所有信号线中的一路,故障仍然存在,所以只能用最简单直接的方法再次检验现场接线的问题。首先将所有的信号线全部拆除,一个通道接线没有问题后再接下一通道信号线。在接第三路时,开关跳闸。检查现场压力变送器后发现,该压力变送器其中一路信号线接地,处理后故障消除。
3.3故障经验
该故障极为少见,检查时应该将所有的信号线解除,再逐通道接线。虽然该处理方法看似简单麻烦,但最快捷,避免了其它不必要的工作。
4 干熄焦DeviceNet网络故障
4.1故障现象
整个控制系统停电恢复后,提升高度为负值,无法正常提升。现场排查后确认编码器正常,通过软件查询检测到如下故障,设备网络(DeviceNet)在线后,无法显示、修改编码器的属性,如下图
而正常情况下打开可以看到如下图内容,通过修改属性内容可以改变程序计算方式。
4.2 故障分析与处理
初步分析为编码器故障,而更换编码器后故障仍然存在。重新对DeviceNet网络进行配置、下载后,故障消失。
5.调节阀故障
5.1 故障现象
气动调节阀关闭或不动作,导致现场生产无法及时控制。
5.2 故障原因
(1) 压力变送器故障或者取压管堵塞;
(2) 阀门定位器故障;
(3) 电磁阀故障;
(4) 气源存在问题。
5.3 处理措施
(1) 调节阀在自动情况下关闭,首先用远程手动,若动作,说明该调节阀没有问题,需要查看被控工艺参数检测设备、检查生产工艺;若不动作,说明调节阀存在故障;
(2)按照顺序依次检查气源的情况、电磁阀、阀门定位器。
6.干熄焦发电保护
6.1 故障现象
在运行过程中,干熄焦主蒸汽压力调节阀突然出现关闭的情况,引起发电解列。
6.2原因分析
直接原因是主蒸汽压力调节阀关闭,根本原因是该检测点压力变送器故障。
6.3 改进措施
为了能避免该情况的发生,在软件内部对调节阀阀位进行限制。在自动控制情况下,即使压力变送器出现问题,阀门也不完全关闭,而是保持一定的阀位,即设置自动状态下的阀位下限,来保障发电的正常运行。但在手动状态下,阀门可以全开全关。
7.150t/h干熄焦UPS状态在线监测改造
7.1 现状
干熄焦系统采用了三电一体化控制,控制系统的电源由一台UPS供电。一旦UPS出现故障,将造成整个控制系统停电,现场所有设备停电,生产瘫痪。
7.2 改进措施
在UPS内部增加一转换板,将旁路、电池故障等信号转换引出,接到控制系统的数字量模块,同时在程序内部修改增加报警显示。原理如图
原理图
10.热电阻、热电偶安装改造
在温度点的设计安装中,采用了法兰安装的方式,但备品备件一般无法兰盘,这样在热电阻、热电偶故障时,更换较为不方便,为了方便维护,对温度测点安装方式进行了改进,将丝座焊接到法兰盘上,如图所示,减少了维护量。
工程师必备
- 项目客服
- 培训客服
- 平台客服
TOP




















