MATLAB-Simulink&Simscape电动汽车建模仿真
2021年12月19日 08:31本文通过一个实例,来了解如何使用 Simulink & Simscape模块创建最佳电动汽车模型。 本案例中,讨论了电动汽车的建模。考虑了真实的关键参数来创建优化模型。通过比较车辆的实际速度和输入驱动速度,检查了电动汽车的最佳性能。电动汽车的能耗值是根据电池的初始充电和最终充电来比较的。 研究了不同参数对车辆性能和能耗的影响。
1、介绍
电动汽车的能量转换效率高于传统汽车的能量转换效率。 电池将成为一种有效的电源。 模型模拟将提供电池的行为,还可以观察断电如何为电池充电。制作 Simulink 模型有很多优点。在进行真正的硬件模型之前,可以在仿真中观察和验证系统关键参数,以了解系统将如何运行? 下面的仿真模型将让您了解电动汽车部件的排列方式以及我们如何实现最佳性能?
2、系统框图
电动汽车中有多个组件和庞大的连接线网络。 在电动汽车的情况下,传统的内燃机被电机取代。 作为电池组的工作燃料被供应给马达。 下面的框图将显示电动汽车系统的重要组件。
电动汽车的关键部件是电机、车身、控制器和电池组。电动汽车中使用了多种类型的电机。BLDC 电机、PMSM电机和交流感应电机是常用的电动机。车身包括变速箱、差速器和轮胎。早些时候,我们使用电池只是为了启动引擎。 但是现在我们使用电池作为工作电源。 电芯的组合将形成一个模块,许多模块将一起形成一个电池组。电机需要电池供电才能执行操作。假设我们将电池组直接连接到电机。在这种情况下,电机将以额定速度运行,无法进行速度控制。 我们可以借助控制器来控制电机的速度。 控制器将通过接受来自驾驶员的输入进行操作。
3、Simulink 模型
把整个仿真系统分成了四个子系统。 第一个子系统包含车身。 第二个子系统包含电机和控制器电路。 第三个子系统包含驱动器输入,第四个子系统包含电池组。
车身子系统
首先,建立了一个车身子系统。在车身子系统中包含了来自 Simscape 库的轮胎、差速器、变速箱和车身模块。 我们可以根据我们的要求更改块参数。 将轮胎、差速器、变速箱和车身块相互连接起来,制成第一个子系统。
电机电路和控制器子系统
电机将从电池中获取受控电源并将电能转换为机械能。 产生的机械能供应给齿轮箱和机械旋转框架。为了制作子系统,添加了 Simscape 库中的电机电路和控制器模块。 使用了一个简单的直流DC电机,为了控制直流电机,使用了一个 H 桥控制器。在H桥控制器的帮助下,可以应用加速、减速和制动。 为了控制 PMW 波,添加了一个受控的 PWM 电压块。我们可以根据我们的要求更改块参数。下图将显示每个模块之间的连接,以构成一个子系统。
驱动输入子系统
动力总成模块库中的纵向驱动模块根据参考速度和反馈速度生成标准化的加速和制动命令。 参考速度将由内置驱动循环给出,或者我们可以使用信号构建器块生成我们自己的信号。 反馈速度将取自实际车速。 基于参考信号和实际速度之间的差异将产生误差。 产生的误差会导致加速或减速,从而使车辆的实际速度尝试与参考速度相匹配。使用 Longitudinal 模块和 Signal Builder 模块来创建驱动器输入子系统。下图显示了块之间的连接。
电池组子系统
电池组将为电机供电。 充电状态 (SOC) 的计算将为我们提供有关充电前可以行驶多少以及可以使用现有电池的时间的信息。用锂离子电池直接检查SOC百分比。 电池的充放电我们可以借助SOC进行检查。下图将显示每个模块之间的连接,以构成一个子系统。
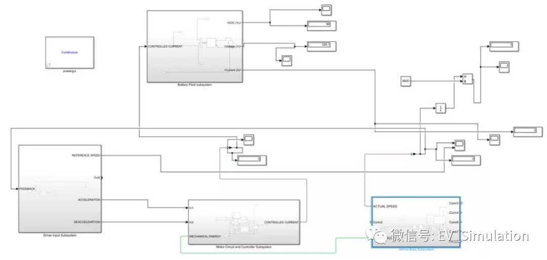
整体模型
将 powergui 块添加到 Simulation。 添加范围和显示模块以检查电动汽车模型的输出和行为。 在信号生成器模块的帮助下,创建了一个参考信号。 同一图表上的参考信号和实际速度将解释反馈回路的工作原理。 我们还可以计算电动汽车的平均速度。 在SOC图的帮助下,我们可以分别分析减速和加速命令期间的电池充电和放电。下图将显示我用来检查车辆 SOC 百分比和平均速度的整体电动模型。
4、结果
首先,在信号生成器模块的帮助下,创建了参考速度。 选择了最高时速 100 公里。 在模拟模型 1,000 秒。速度在前 400 秒内增加。在接下来的 200 秒内速度保持不变,在剩余的 400 秒内速度降低。 下图将显示在信号生成器模块的帮助下生成的参考信号。
假设我们查看 SOC 百分比图。 在这种情况下,电池将在前 400 秒非线性放电,在接下来的 200 秒线性放电。 在剩余的 400 秒内,电池将根据反馈进行充电和放电。
下图将显示车辆的实际速度如何跟随输入驱动循环的参考速度。
5、结论
我们计算 1,000 秒的平均速度。在那种情况下,它大约等于我们在图表上得到的平均速度。结论 我们已经检查了 SOC 百分比和速度图。SOC 百分比图表示当有加速命令时电池已放电。当有减速命令时,电池被充电。速度图显示实际速度试图通过考虑反馈来满足参考速度。该模型显示电动汽车在 1,000 秒内行驶了大约 14 公里。如果我们测量平均速度,车辆将行驶大约每小时 50 公里。测得的平均速度大约等于图表上的平均速度。以下是此博客中的一些应用程序:
传统燃料的热值比电池高。尽管如此,电池转换效率仍高于传统燃料。如果我们使用混合技术,它将具有很大的潜力和效率。
未来,我们可以制造太阳能驱动的电动汽车。
如果我们可以用电气化运输取代目前的燃料运输,这将为生态系统创造巨大的优势。
超级充电站和电池处理技术将具有许多优势。它也将对电动汽车的发展产生重大影响。
【免责声明】本文部分资料摘自网络平台,版权归原作者所有,仅用于技术分享与交流,非商业用途!若有涉及版权等请告知,将及时修订删除,谢谢大家的关注!
工程师必备
- 项目客服
- 培训客服
- 平台客服
TOP




















