49页PPT看懂汽车发动机的工作原理和总体构造

发动机是一个复杂的系统,是提供动力的源泉,不管大小还是用途,原理基本相似。通过以下PPT了解一下汽车发动机的工作原理及总体构造吧。

49页PPT看懂汽车发动机的工作原理和总体构造的图1

49页PPT看懂汽车发动机的工作原理和总体构造的图2

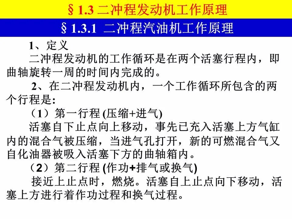
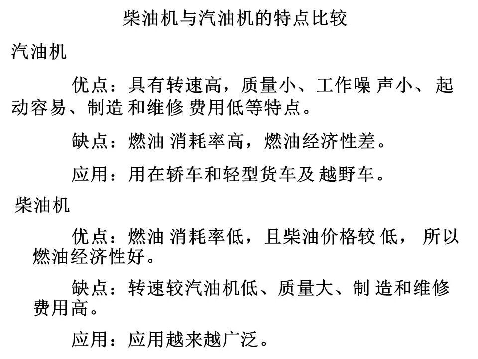
49页PPT看懂汽车发动机的工作原理和总体构造的图3

49页PPT看懂汽车发动机的工作原理和总体构造的图4

49页PPT看懂汽车发动机的工作原理和总体构造的图5

49页PPT看懂汽车发动机的工作原理和总体构造的图6

49页PPT看懂汽车发动机的工作原理和总体构造的图7

49页PPT看懂汽车发动机的工作原理和总体构造的图8

49页PPT看懂汽车发动机的工作原理和总体构造的图9

49页PPT看懂汽车发动机的工作原理和总体构造的图10

49页PPT看懂汽车发动机的工作原理和总体构造的图11

49页PPT看懂汽车发动机的工作原理和总体构造的图12

49页PPT看懂汽车发动机的工作原理和总体构造的图13

49页PPT看懂汽车发动机的工作原理和总体构造的图14

49页PPT看懂汽车发动机的工作原理和总体构造的图15

49页PPT看懂汽车发动机的工作原理和总体构造的图16

49页PPT看懂汽车发动机的工作原理和总体构造的图17

49页PPT看懂汽车发动机的工作原理和总体构造的图18

49页PPT看懂汽车发动机的工作原理和总体构造的图19

49页PPT看懂汽车发动机的工作原理和总体构造的图20

49页PPT看懂汽车发动机的工作原理和总体构造的图21

49页PPT看懂汽车发动机的工作原理和总体构造的图22

49页PPT看懂汽车发动机的工作原理和总体构造的图23

49页PPT看懂汽车发动机的工作原理和总体构造的图24

49页PPT看懂汽车发动机的工作原理和总体构造的图25

49页PPT看懂汽车发动机的工作原理和总体构造的图26

49页PPT看懂汽车发动机的工作原理和总体构造的图27

49页PPT看懂汽车发动机的工作原理和总体构造的图28

49页PPT看懂汽车发动机的工作原理和总体构造的图29

49页PPT看懂汽车发动机的工作原理和总体构造的图30

49页PPT看懂汽车发动机的工作原理和总体构造的图31

49页PPT看懂汽车发动机的工作原理和总体构造的图32

49页PPT看懂汽车发动机的工作原理和总体构造的图33

49页PPT看懂汽车发动机的工作原理和总体构造的图34

49页PPT看懂汽车发动机的工作原理和总体构造的图35

49页PPT看懂汽车发动机的工作原理和总体构造的图36

49页PPT看懂汽车发动机的工作原理和总体构造的图37

49页PPT看懂汽车发动机的工作原理和总体构造的图38

49页PPT看懂汽车发动机的工作原理和总体构造的图39

49页PPT看懂汽车发动机的工作原理和总体构造的图40

49页PPT看懂汽车发动机的工作原理和总体构造的图41

49页PPT看懂汽车发动机的工作原理和总体构造的图42

49页PPT看懂汽车发动机的工作原理和总体构造的图43

49页PPT看懂汽车发动机的工作原理和总体构造的图44

49页PPT看懂汽车发动机的工作原理和总体构造的图45

49页PPT看懂汽车发动机的工作原理和总体构造的图46

49页PPT看懂汽车发动机的工作原理和总体构造的图47

49页PPT看懂汽车发动机的工作原理和总体构造的图48

登录后免费查看全文
立即登录
App下载
技术邻APP
工程师必备
  • 项目客服
  • 培训客服
  • 平台客服

TOP

1