基于单元应力的应力强度因子外推法
2022年1月30日 21:33浏览:3348 评论:9 收藏:16
EX:
图1 有限宽中心裂纹板模型
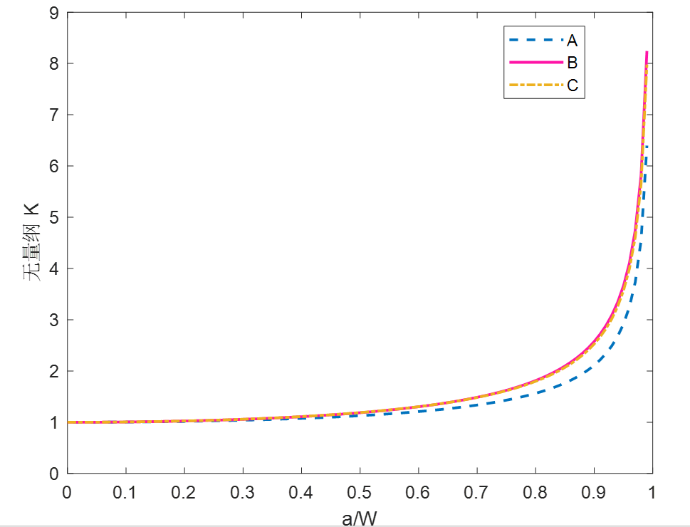
对应力强度因子K进行无量纲化处理,再对以上三个解析公式进行对比:
图2 不同计算公式的结果比较
选用B公式作为解析解:
应力外推法
计算应力强度因子最为直接的方法是基于应力的外推法。裂尖前端应力分布如图所示,
图3 裂尖前端的应力分布示意图
距离裂尖
求解:
通过INP语句建立有限元模型,inp脚本以及Dat文件(输出的坐标,S22应力)在木木公众号(易木木响叮当)后台回复:应力外推法 即可自动获取。
图4 有限元模型中裂尖前端的单元编号
基于最小二乘法计算
表1 基于应力的外推法数据表
图5 基于应力的外推法计算应力强度因子
以上就是基于应力外推裂尖应力强度因子的入门介绍,后期会更新更多断裂相关内容,一起加油吧~
技术邻APP
工程师必备
工程师必备
- 项目客服
- 培训客服
- 平台客服
TOP
10
9
16




















