SpaceClaim|04几何修复
2022年3月7日 14:29浏览:7552 评论:14 收藏:28
导读:介绍基于SpaceClaim的几何修复方法。
-
两种文件导入方式 -
支持文件 -
支持主流的CAD文件格式(CATIA V4, Pro/E, NX, Solid Works等) -
也支持中性文件格式,如STEP和Parasolid
-
几何修常见问题有:缺失面、自由面、狭小面、小边、锐利的夹角、多余的线
-
这些问题可以使用“修复”菜单下的几种工具来解决
-
拼接工具(Stitch)
-
通过面的交接边合并面 -
间距(Gaps)
-
间距工具可消除各面之间的间隙 -
使用导航功能区组中的控件在修复之前逐个查看每个问题 -
点击“下一步”或“上一个”来完成并突出显示每个确定的问题 -
如果要自动放大问题,请选择“缩放到屏幕大小” -
缺失的面(Missing Faces)
-
自动检测并填充对象的缺失面 -
也可以逐个或逐个填补缺失的面 -
查找选项:设置自动问题选择的标准;修复选项:选择修复方式。 -
分割边(Split Edges)
-
“分割边”工具可以检测并合并不标记新面边界的重合边 -
额外边(Extra Edges)
-
“额外边”工具类似于“合并面”,但会删除面之间的边 -
合并面通过删除边而简化了模型,并使模型更难进行修改 -
合并面(Merge Faces)
-
“合并面”工具用一个与原始面紧密匹配的新面替换两个或多个相邻面 -
小型面(Small Faces)
-
可以检测并删除小面和滑动面
-
SCDM允许同时修复在所有位置发现的问题 -
这在修复大型模型时很有用 -
但是,在修复它时,可能会在几何图形中创建无效的补丁(表面) -
建议反复检查通过自动操作确定的位置 -
检查几何体工具可以有效地用于验证修复
-
实际创建的设计有很多对CAE分析是不必要的特性
-
可以使用“准备”选项卡下的几个删除工具来简化这些特性
-
专门的工具用于删除特性:
-
圆角(Rounds)
-
类似于填充,只能选中圆角 -
一次性别去除太多圆角,否则会删除失败 -
面(Faces)
-
面工具允许快速从设计中删除面。使用它来通过去除孔、突出物等来简化设计。 -
分割并部分去除一个圆
-
当圆角不能全部去除时,圆角只能被部分去除 -
单击边以分割圆角面 -
在“修复选项”面板中,更改“封闭宽度”选项以调整已删除的圆面的百分比 -
干涉(Interference)
-
搜索所有可见的物体是否存在干涉 -
从较大体积部分移除干涉的部分 -
短边(Short Edges)
-
将删除与边界边重合的小边 -
连接了短边的两个顶点,以消除它
-
与其他CAD格式类似,STL可以通过SpaceClaim选项导入优化
-
导入选项
-
连接小平面化主体:利用完整的连接信息在小平面之间创建小平面化主体。 -
简单小平面化主体:不使用连接信息在小平面之间创建轻量化小平面化主体。 -
实体/曲面主体:将stl三角形转换为完整几何体。文件大小和内存占用量都将很大。 -
转化为CAD
-
可以将网格文件转换为CAD
-
如果您右键单击图形或结构树中的对象,选项可用
-
选项可以通过合并面或不合并它们来进行转换
-
抽取曲线(Extract Curves)
-
在对象的横截面和平面的交点处创建曲线 -
表层曲面(Skin Surfaces)
-
单击要开始草图的网格 -
单击鼠标就可创建内部边缘点 -
双击以结束边并创建一个拐角 -
继续创建边和角,并通过单击起点关闭形状 -
点击ESC键以删除当前的草图。单击“完成”以创建曲面 -
表层曲面工具指南
-
使用框选择
-
控制点会自动添加到有曲率的区域中 -
周期性表面
-
使用“选择几何图形”工具指南可以选择平面并创建横断面 -
周期曲面也可以是圆锥形的
-
导入Stl文件
-
转到“面片”选项卡,然后单击“平滑”按钮,其目的是在孔中添加更多的三角形
-
双击孔的顶部的表面
-
向下按住控制键,双击孔内的表面 -
向下按住控制键,双击孔底部的表面 -
在“平滑”的详细信息中,选择添加面
-
在绿色标记上点击三次
-
检查孔洞周围的三角形分布情况
-
导入的stl文件存在的问题:交叉、非歧管/过连接、空隙、尖锐角
-
在“面片”菜单下有各种工具来修复与STL数据相关的问题
-
检查刻面(Check Facets)
-
自动修复(Auto Fix)
-
使用“自动修复”工具可以自动搜索并修复任何网格缺陷 -
自动修复工具将执行以下顺序:1。修复自交点;2.关闭孔;3.重新检查自我交叉点;4.修复自交点;5.去除空隙壳层 -
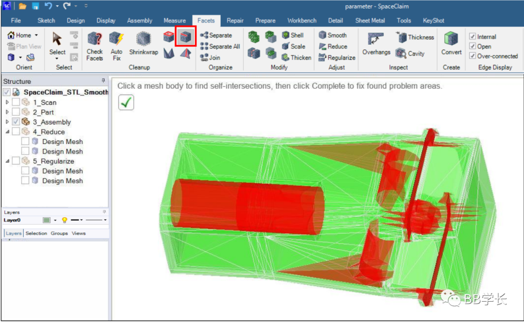
相交(Intersections)
-
使用“相交”工具可以突出显示和修复自交点的区域 -
如果发现有任何交叉点,则该模型也会变得透明 -
修复尖角(Fix Sharps)
-
这适用于共享一条边的面的法线之间的角度 -
这适用于共享一个顶点的任意两个面的法线之间的夹角 -
凸度选项指定要查找的利尖角类型 -
网格可能包含需要扁平的尖锐尖刺 -
修复尖角选项 -
过渡连接(Over-connected/Non-manifold)
-
多个已连接的面将被突出显示 -
如果工具没有解决问题,然后删除本地区域中的所有面,并使用填充孔选项重新创建补丁 -
收缩几何(Shrinkwrap)
-
间距大小:将考虑为间距的网格之间的最大距离 -
保留原主体:选中后,原始多面体将不会 -
在创建收缩几何后被删除 -
保留特征:选中“ON”时,需要设置一个角度阈值 -
角度阈值:角度决定收缩包装的平滑度 -
一些多面模型包含会导致3D打印问题的间隙。例如,组件有多个零部件固定在一起,但在零部件之间有很小的间隙。收缩几何工具允许通过创建单个的多面模型来关闭的间隙来创建单个的多面模型 -
可选操作:
技术邻APP
工程师必备
工程师必备
- 项目客服
- 培训客服
- 平台客服
TOP
23
14
28




















