18个悬挑脚手架优化做法,脚手架搭设出来后令人耳目一新!
2022年3月8日 15:34浏览:2198
脚手架搭设采取劳务分包形式,搭设细节缺少关注,过程中通常出现下列问题:
1、现场使用材料规格数量审核不严,进场材料过多或规格不全,影响外架整体进度及形象。
2、管控节点不清晰,验收程序走过场。
动作一、识别管控节点
动作二、样板策划
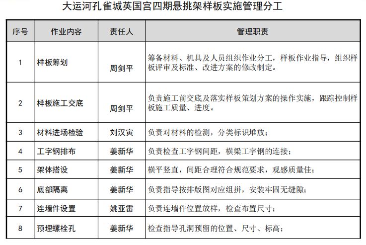
动作三、样板组织实施
动作四、样板评审
技术邻APP
工程师必备
工程师必备
- 项目客服
- 培训客服
- 平台客服
TOP




















