从零开始构思设计电子计数跳绳原理图
2022年3月10日 15:08
以前有用过一次电子计数的跳绳,按按键开机后,就开始工作,有个显示屏可以显示出跳绳的下数,只要开始跳绳,每跳一下,数字就逐一增加,还能区分正转反转。现在我尝试把这种电子计数的跳绳的原理图设计出来。首先我们要把它的工作原理推测出来,或者自己创造性地想出一个工作原理。我们知道传统的计数跳绳是通过机械码盘来完成计数,如果要改用电子技术来实现的话,就要考虑跳绳的下数要通过什么方式来采集,采集信号一般都要用到传感器。跳绳有一个特点,每跳一下,跳绳的轴都会转一周,根据这个特点我们可以联想到电机转速测试方式,如红外对管加光栅方式,或者是霍尔传感器加磁盘方式。这里我打算选用红外对管加光栅方式。下面开始设计电子计数的跳绳的原理图。
一,跳绳下数采集方式的实现,选用红外对管加光栅的方式来实现,因为正转和反转需要检测出,所以需要用到A,B相的方式,即电路上需要用到两组红外对管,又由于光栅在转动时,接收电路上出来的信号是正弦波信号,而给到单片机做计数处理的信号必须是高低电平,所以还要加一个信号波形整形电路,把正弦波转换成方波,这里选用门极和反相器IC设计信号波形整形电路。参考电路如下:
二, 显示电路的设计,需要把跳绳的信息显示出来,这里选用OLED屏,功耗低,不需要背光电路,电路设计起来简单。参考电路如下所示:
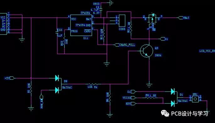
三,电池的选择,如果这个电子计数的跳绳是可以充电的,那么就选一种带电池保护电路的锂电池,这样就不需要再另外加电池的保护电路在原理图上,电池容量可以根据结构的空间大小选择。电池参考图如下所示:
四,充电电路的设计,这里选用TP4054设计的电路设置成100mA充电电对电池充电,充电口选用MICRO USB,用安卓线插电脑就可以实现充电,方便你我他,因为安卓充电线现在每家每户都会有,十分常见。参考电路如下所示:
五, 开机电路设计,选用一个轻触按键,长按开关机,长按开机就会开始工作,就可以开始跳绳计数,短按可以复位清零,长按关机电池的电是完全断开的,没有耗电。参考电路如下:
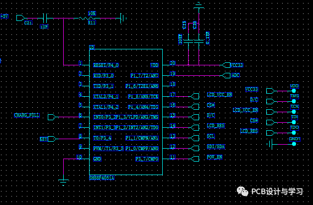
六,单片机选型,先总结出这个电路需要用到哪些接口,由述的叙述可以知道,除了OLED需要用到一个I2C接口,其他的都是IO口,又因为I2C接口可以用普通IO口模拟,所以可以按IO口来替代。这里主要统计IO口的数量就可以。这里选用20PIN常用的单片机SH88F4051A来设计中央控制电路,参考电路如下:
工程师必备
- 项目客服
- 培训客服
- 平台客服
TOP




















