《施工脚手架通用规范》发布,全文强制!
2022年4月15日 10:51正文如下:
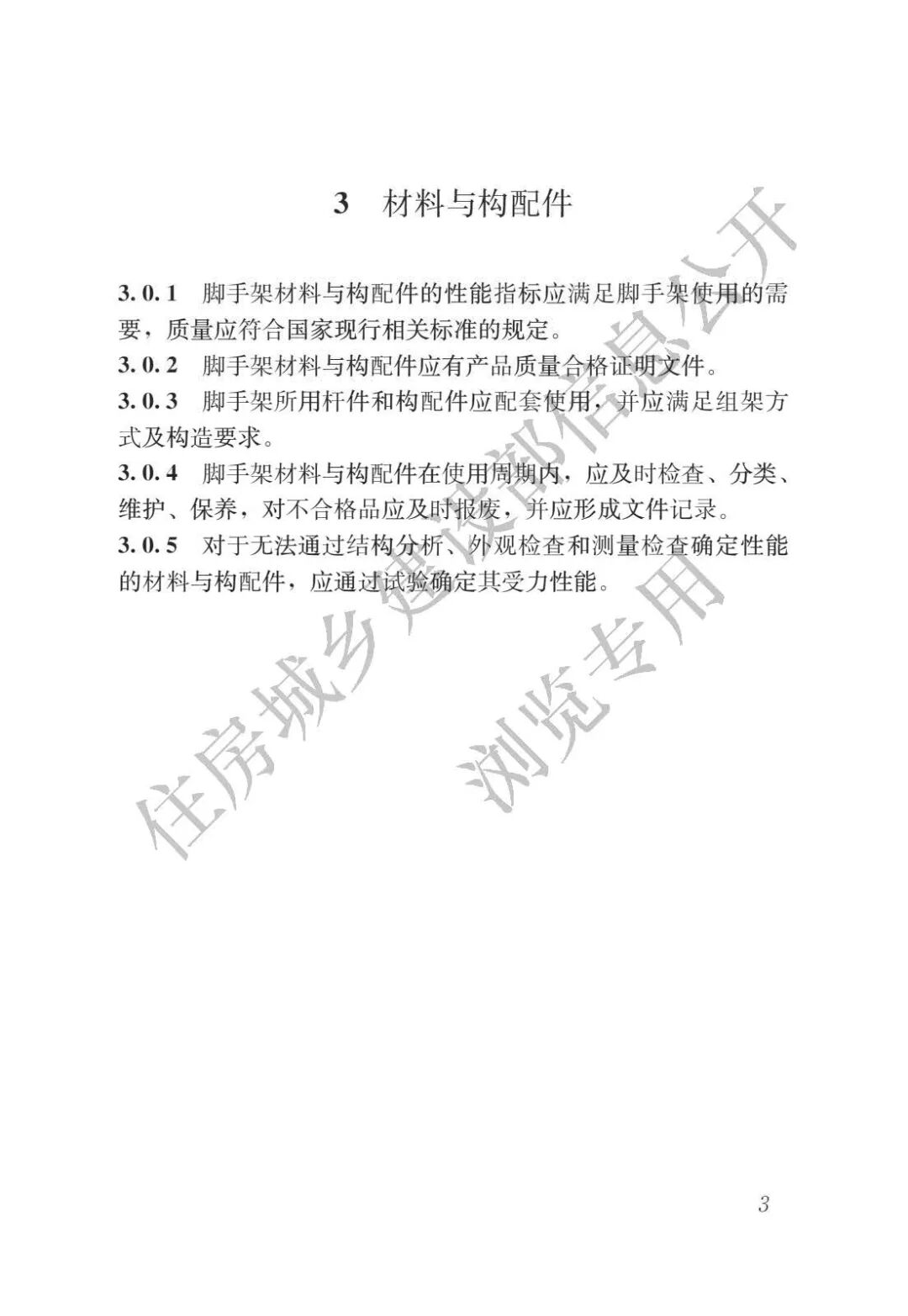
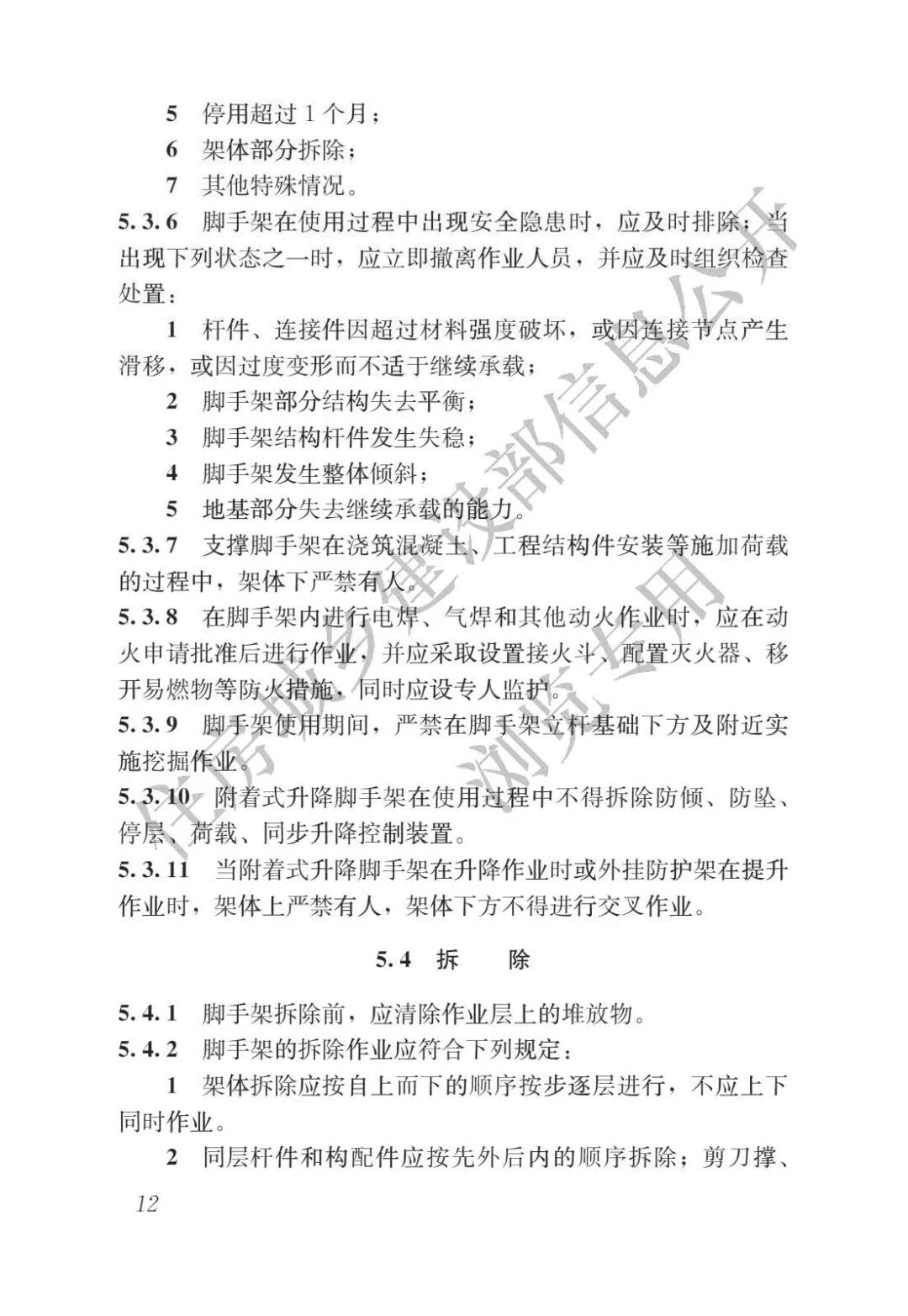
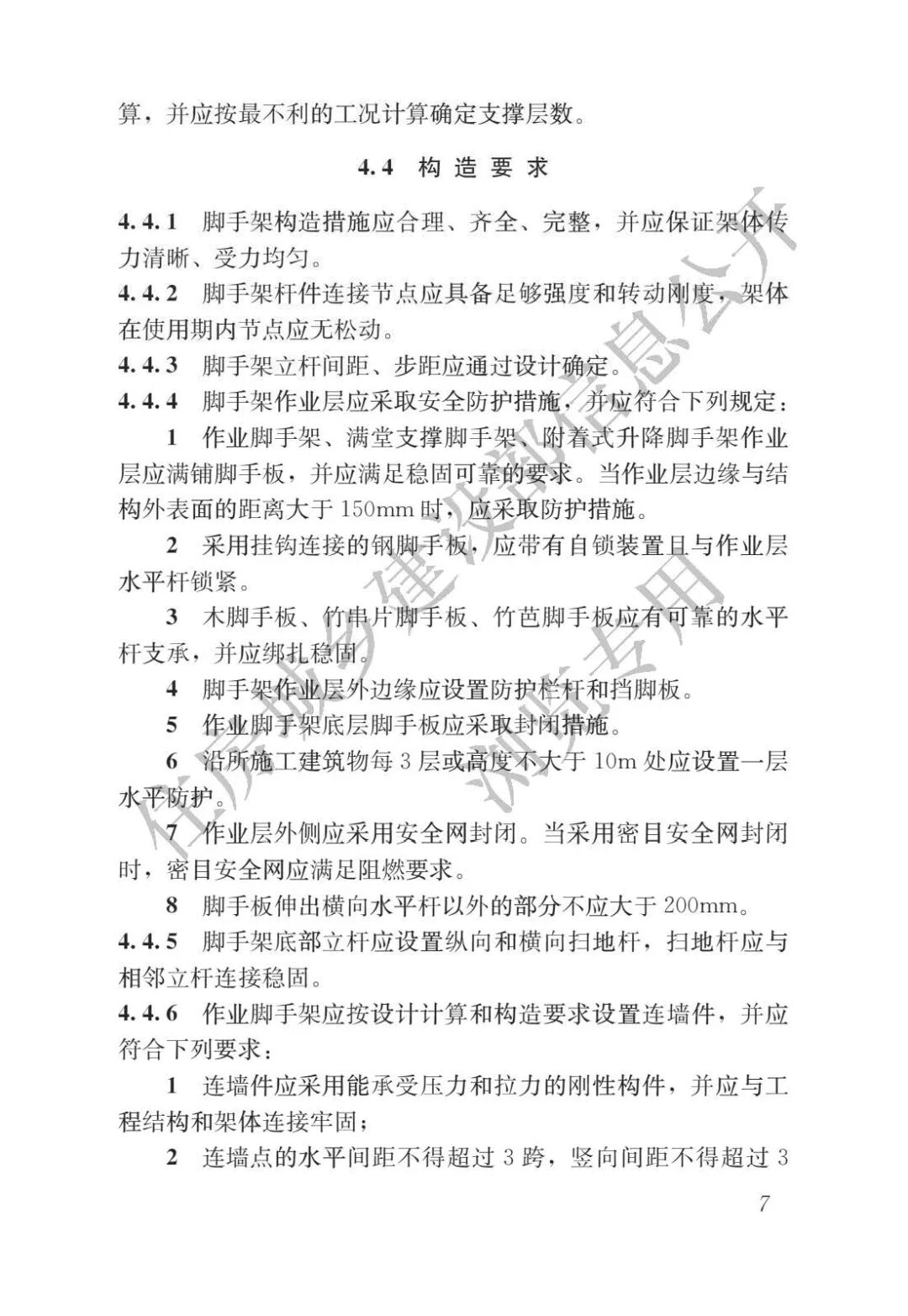
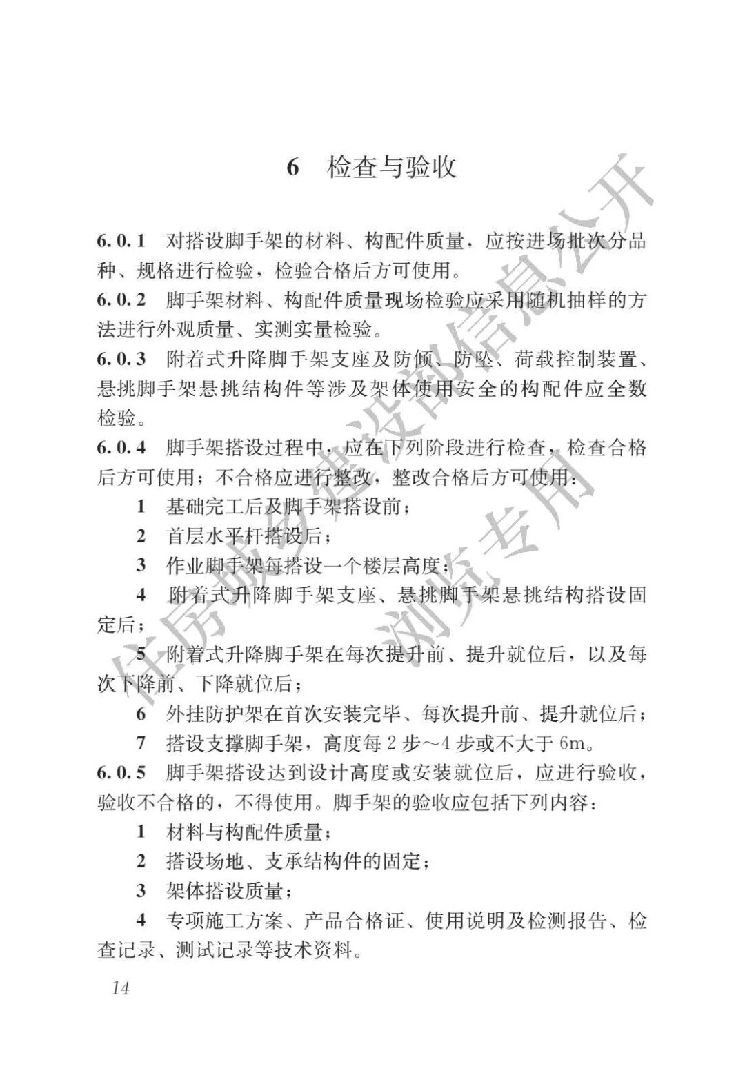
2022年4月12日,住建部官网发布国家标准GB 55023-2022《施工脚手架通用规范》,新规为强制性工程建设规范,全部条文必须严格执行,自2022年10月1日起实施。
住房和城乡建设部关于发布国家标准
《施工脚手架通用规范》的公告
现批准《施工脚手架通用规范》为国家标准,编号为GB 55023-2022,自2022年10月1日起实施。本规范为强制性工程建设规范,全部条文必须严格执行。现行工程建设标准中有关规定与本规范不一致的,以本规范的规定为准。同时废止下列工程建设标准相关强制性条文:
一、《建筑施工脚手架安全技术统一标准》GB 51210-2016第8.3.9、9.0.5、9.0.8、11.2.1、11.2.2条。
二、《建筑施工扣件式钢管脚手架安全技术规范》JGJ 130-2011第3.4.3、6.2.3、6.3.3、6.3.5、6.4.4、6.6.3、6.6.5、7.4.2、7.4.5、8.1.4、9.0.1、9.0.4、9.0.5、9.0.7、9.0.13、9.0.14条。
三、《建筑施工木脚手架安全技术规范》JGJ 164-2008第1.0.3、3.1.1、3.1.3、6.1.2、6.1.3、6.1.4、6.2.2、6.2.3、6.2.4、6.2.6、6.2.7、6.2.8、6.3.1、8.0.5
四、《建筑施工碗扣式钢管脚手架安全技术规范》JGJ 166-2016第7.4.7、9.0.3、9.0.7、9.0.11条。
五、《建筑施工工具式脚手架安全技术规范》JGJ 202-2010第4.4.2、4.4.5、4.4.10、4.5.1、4.5.3、5.2.11、5.4.7、5.4.10、5.4.13、5.5.8、6.3.1、6.3.4、6.5.1、6.5.7、6.5.10、6.5.11、7.0.1、7.0.3、8.2.1条。
六、《建筑施工竹脚手架安全技术规范》JGJ 254-2011第3.0.2、4.2.5、6.0.3、6.0.7、8.0.6、8.0.8、8.0.12、8.0.13、8.0.14、8.0.21、8.0.22、8.0.23条。
本规范在住房和城乡建设部门户网站(www.mohurd.gov.cn)公开,并由住房和城乡建设部标准定额研究所组织中国建筑出版传媒有限公司出版发行。
住房和城乡建设部
2022年3月10日
附件:施工脚手架通用规范
工程师必备
- 项目客服
- 培训客服
- 平台客服
TOP




















