七大炼化工艺,从原油到成品油,搞定!
2022年4月22日 16:45从原油到石油的基本途径一般为:
① 将原油先按不同产品的沸点要求,分割成不同的直馏馏分油,然后按照产品的质量标准要求,除去这些馏分油中的非理想组分;
② 通过化学反应转化,生成所需要的组分,进而得到一系列合格的石油产品。
石油炼化常用的工艺流程为常减压蒸馏、催化裂化、延迟焦化、加氢裂化、溶剂脱沥青、加氢精制、催化重整。
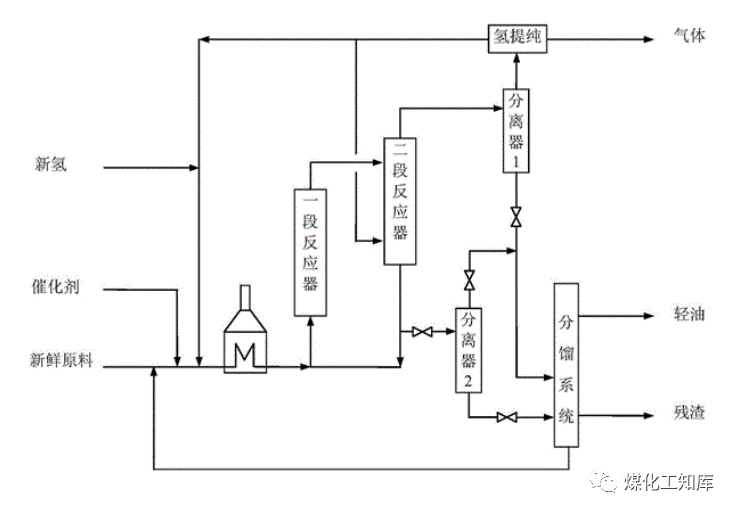
1.原料:原油等。
2.产品:石脑油、粗柴油(瓦斯油)、渣油、沥青、减一线。
3.基本概念
常减压蒸馏是常压蒸馏和减压蒸馏的合称,基本属物理过程:原料油在蒸馏塔里按蒸发能力分成沸点范围不同的油品(称为馏分),这些油有的经调合、加添加剂后以产品形式出厂,相当大的部分是后续加工装置的原料。
常减压蒸馏是炼油厂石油加工的第一道工序,称为原油的一次加工,包括三个工序:a.原油的脱盐、脱水;b.常压蒸馏;c.减压蒸馏。
4.生产工艺
原油一般是带有盐份和水,能导致设备的腐蚀,因此原油在进入常减压之前首先进行脱盐脱水预处理,通常是加入破乳剂和水。
原油经过流量计、换热部分、沏馏塔形成两部分,一部分形成塔顶油,经过冷却器、流量计,最后进入罐区,这一部分是化工轻油(即所谓的石脑油);一部分形成塔底油,再经过换热部分,进入常压炉、常压塔,形成三部分,一部分柴油,一部分蜡油,一部分塔底油;剩余的塔底油在经过减压炉,减压塔,进一步加工,生成减一线、蜡油、渣油和沥青。
各自的收率:石脑油(轻汽油或化工轻油)占1%左右,柴油占20%左右,蜡油占30%左右,渣油和沥青约占42%左右,减一线约占5%左右。
常减压工序是不生产汽油产品的,其中蜡油和渣油进入催化裂化环节,生产汽油、柴油、煤油等成品油;石脑油直接出售由其他小企业生产溶剂油或者进入下一步的深加工,一般是催化重整生产溶剂油或提取萃类化合物;减一线可以直接进行调剂润滑油。
原油预热,焦化原料(减压渣油)先进入原料缓冲罐,再用泵送入加热炉对流段升温至340~350 ℃ 左右。
经预热后的原油进入分馏塔底,与焦炭塔产出的油气在分馏塔内(塔底温度不超过400℃)换热。
原料油和循环油一起从分馏塔底抽出,用热油泵打进加热炉辐射段,加热到焦化反应所需的温度(500 ℃ 左右),再通过四通阀由下部进入焦炭塔,进行焦化反应。
原料在焦炭塔内反应生成焦炭聚积在焦炭塔内,油气从焦炭塔顶出来进入分馏塔,与原料油换热后,经过分馏得到气体、汽油、柴油和蜡油。塔底循环油和原料一起再进行焦化反应。
溶剂脱沥青是一个劣质渣油的预处理过程。用萃取的方法,从原油蒸馏所得的减压渣油(有时也从常压渣油)中,除去胶质和沥青,以制取脱沥青油同时生产石油沥青的一种石油产品精制过程。
1.原料:减压渣油或者常压渣油等重质油
2.产品:脱沥青油等
3.基本概念
溶剂脱沥青是加工重质油的一种石油炼制工艺,其过程是以减压渣油等重质油为原料,利用丙烷、丁烷等烃类作为溶剂进行萃取,萃取物即脱沥青油可做重质润滑油原料或裂化原料,萃余物脱油沥青可做道路沥青或其他用途。
4.生产流程
包括萃取和溶剂回收。萃取部分一般采取一段萃取流程,也可采取二段萃取流程。
沥青与重脱沥青油溶液中含丙烷少,采用一次蒸发及汽提回收丙烷,轻脱沥青油溶液中含丙烷较多,采用多效蒸发及汽提或临界回收及汽提回收丙烷,以减少能耗。
临界回收过程,是利用丙烷在接近临界温度和稍高于临界压力(丙烷的临界温度96.8℃、临界压力4.2MPa)的条件下,对油的溶解度接近于最小以及其密度也接近于最小的性质,使轻脱沥青油与大部分丙烷在临界塔内沉降、分离,从而避免了丙烷的蒸发冷凝过程,因而可较多地减少能耗。
国内的溶剂脱沥青工艺流程主要有沉降法二段脱沥青工艺、临界回收脱沥青工艺、超临界抽提溶剂脱沥青工艺。
(1)沉降法二段脱沥青工艺
沉降法两段脱沥青是在常规一段脱沥青基础上发展起来的。在研究大庆减压渣油的特有性质的基础上,注意到常规的丙烷脱沥青不能充分利用好该资源,而开发出的一种新脱沥青工艺。
(2)临界回收脱沥青工艺
溶剂对油的溶解能力随温度的升高而降低,当温度和压力接近到临界条件时,溶剂对油的溶解能力已降到很低,这时,该丙烷溶剂经冷却后可直接循环使用,不必经过蒸发回收。
(3)超临界抽提溶剂脱沥青工艺
超临界流体抽提是利用抽提体系在临界区附近具有反常的相平衡特性及异常的热力学性质,通过改变温度、压力等参数,使体系内组分间的相互溶解度发生剧烈变化,从而实现组分分离的技术。
反应系统
生成油换热、冷却、分离系统
循环氢系统
原料预处理
催化重整
工程师必备
- 项目客服
- 培训客服
- 平台客服
TOP




















