基于Midas-GTS NX某高边坡稳定性分析 附midas GTS NX用户手册下载
某项目边坡,高约28米,采用格构梁+锚杆支护方式,锚杆直径为22,格构梁尺寸为0.4mx0.4m,坡脚挡墙采用C15混凝土,边坡材料为填土+中风化泥岩,采用Midas-NX分析其稳定性。
操作流程如下:
一、在CAD中绘制边坡图形,另存为DXF文件,并放入工作目录
二、打开midas-NX软件,导入DXF文件,点击交叉分割,完成导入
三、点击网格-材料,输入材料类型,材料参数如下。
土体:弹性模量为30Mpa,泊松比取0.3,容重取22,粘聚力取8Kpa,摩擦角为25度,本构模型选择莫尔-库伦。
泥岩:弹性模量为1200Mpa,泊松比取0.33,容重取24,粘聚力取343Kpa,摩擦角为32度,本构模型选择莫尔-库伦。
锚杆:本构模型选择弹性,弹模取206Gpa,容重取78.5
格构梁、护坡按混凝土等级按规范输入,材料模型为弹性。
四、定义单元类型,并输入截面属性
岩土体:采用平面应变单元;
锚杆:采用桁架单元;
格构梁:采用梁单元;
护坡:采用梁单元;
坡脚回填:采用平面应变单元
特别说明:当需要考虑锚杆和格构梁纵向刚度影响时,需要勾选属性定义中的间距,并按实际距离输入。
五、划分网格
1)尺寸控制设置
点击网格--尺寸控制--点击锚杆几何线,以及需要网格细分的几何形,设置网格尺寸大小为0.5m。
2)整体划分
点击网格--生成--2D--自动区域,勾选上划分内部区域及包含内部线,尺寸大小设置为2,网格组命名为土体,点击确定划分模型。
3)修改坡脚挡墙网格材料属性、泥岩网格属性
拖动网格组中的土体1和土体2,选择合并,修改网格组名为挡墙,点击网格--网格参数--选择2D--修改属性,点击左侧菜单栏混凝土,修改属性为C15。
选择土体2,修改名称为泥岩,点击网格--网格参数--选择2D--修改属性,点击左侧菜单栏泥岩,修改属性为泥岩。
4)划分锚杆、格构梁单元
点击网格--1D,选择锚杆几何线,属性选择锚杆,网格组命名为锚杆,点击应用划分锚杆,同理,划分格构梁单元。
六、边界约束
点击静力边坡分析--约束,将模型底部固结,两侧侧向进行约束。
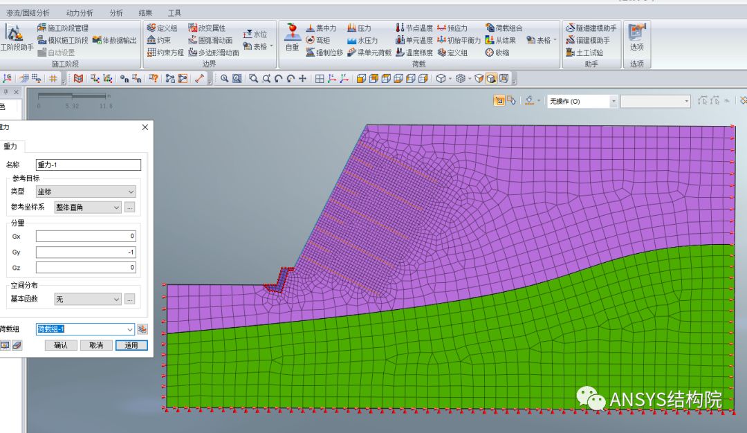
七、施加自重
点击静力边坡分析--荷载--自重,施加重力加速度
八、求解设置
点击分析--新建,命名稳定性分析SRM,求解类型选择边坡稳定SRM,将边界条件、静力荷载拖入右侧激活组,点击分析控制,打开弧长法,进行求解。
九、求解结果查看
边坡稳定性系数:1.26
土体塑性应变云图如下所示,具体查看时可右键点击云图,点击自动范围。
下载地址:midas GTS NX用户手册
工程师必备
- 项目客服
- 培训客服
- 平台客服
TOP




















