【专业知识】毫厘之间见功夫,轴承游隙详解
2022年5月10日 16:41隙调整是轴承安装调整的关键技术,关系到轴承乃至整个设备的运行状态。游隙调整方法在毫厘间体现出了轴承企业的真功夫。本文对轴承游隙的定义、种类、影响因素和调整方法等做了详细介绍,下面就来学习吧。
简单来说,轴承游隙就是单个轴承内部、或者几个轴承组成的系统内部的间隙(或干涉)。游隙可分为轴向游隙和径向游隙,这取决于轴承类型及测量方法。
打个比方,煮饭的时候水过多或过少,都会影响米饭的口感。同理,轴承游隙过大或过小,轴承的工作寿命乃至整个设备运行的稳定性都会降低。
游隙调整的方法由轴承类型决定,一般可以分为游隙不可调轴承和可调轴承。
游隙不可调轴承是指轴承出厂后,轴承的游隙就确定了,我们熟知的深沟球轴承、调心轴承、圆柱轴承都属于这一类。
游隙可调轴承是指可以移动轴承滚道的相对轴向位置来获得所需要的游隙,属于这类的有圆锥轴承和角接触球轴承及一些止推轴承。
▲圆锥滚子轴承
▲角接触轴承
对于不可调轴承的游隙,行业有相应的标准值(CN, C3,C4等等),也可以定制特定的游隙范围。当轴、轴承座尺寸已知,相应的内、外圈配合量就确定了,安装后的游隙就不能改变。由于在设计阶段配合量是一个范围,最后的游隙也存在一个范围,在对游隙精度有要求的应用就不适用。
可调轴承很好的解决了这个问题,通过改变滚道的相对轴向位置,我们可以得到一个确定的游隙值。如下图,当移动内圈的位置,我们大致可以得到正、负两种游隙。
最佳工作游隙的选择是由应用工况(载荷、速度、设计参数)和期望得到的工作状态(最大寿命、最好的刚度、低的热量产生、维护的便利等等)决定的。然而,在大多数应用中,我们无法直接调整工作游隙,这就需要我们根据对应用的分析和经验,计算出相应的安装后游隙值。
不可调轴承的安装后游隙主要受配合的影响,所以下面主要介绍可调轴承的游隙调整方法,以适用转速范围宽、可同时承受轴向力和径向力的圆锥滚子轴承为例。
1、推拉法
推拉法一般用于正游隙,轴承滚道与滚动体之间的轴向间隙是可以测得的。对轴或者轴承座向一个方向施加一个力,推到底以后将百分表设为零位作参考,然后施加一个反方向的力,推到底以后百分表上指针的转动量就是游隙值。测量时需慢慢震荡旋转滚子,确保滚子正确的定位在内圈大挡边上。
2、Acro-SetTM法
Acro-Set的理论基础是胡克定律,发生弹性形变的物体的形变量与所受的外力成正比。在一定的安装力作用下,测量垫片或隔圈间隙来获得正确的游隙。按照一个事先测试时创建的图表直接读出所需要的正确的垫片或隔圈尺寸。
该方法适用于正游隙和预紧,操作人员需要接受培训来创建图表。
3、Torque-SetTM法
Torque-Set的原理是,在预紧下,轴承的转动力矩增长是轴承预紧力的函数。实验结果显示,一组同型号的新轴承,在给定预紧力的条件下,轴承的转动力矩变化量很小。因此,可以用转动力矩来估算预紧量。
该方法的原理即是在轴承的转动力矩和预紧量之间建立一个换算关系,这需要通过测试获得。然后再实际安装时,就可以通过测得转动力矩来决定垫片的厚度。
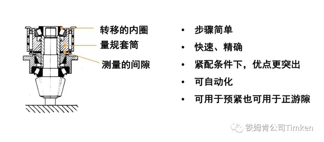
4、Projecta-SetTM法
Projecta-Set就是将无法直接测量的垫片或隔圈厚度投射或者转化到容易测量的地方。使用一个特制的量规套筒和隔圈即可达到这样的效果。当轴承的内圈和外圈都是紧配合条件时,轴承的拆下和调整会很困难且耗时,此时Projecta-Set就体现出其优点。
该方法对不同系列的轴承需要单独的量规,相对成本较高。但是当大批量安装时,平均下来每次的成本就很合算。尤其在自动化领域,已经证明是很有效的方法。
5、Set-RightTM法
Set-Right使用概率方法并控制相关零件的尺寸公差来确保所有的装配总成中有99.73%的轴承游隙落在可接受的范围内。这是一组随机变量组合后的数学预测,变量就是轴承公差和轴、轴承座等安装组件的公差。
该方法不需要安装调整,应用组件简单的装配夹紧即可,因此大批量安装非常方便。但是最后会得到一个游隙范围(大概0.25mm),在某些应用中能否采用Set-Right需要在设计阶段决定。很多年来,不管是工业还是汽车领域,Set-Right的方法都得到了成功的使用。
工程师必备
- 项目客服
- 培训客服
- 平台客服
TOP




















