车间设备维修知识2



机修车间设备维修知识2


第二章 离心泵部分

第四节  离心泵各零部件测量及计算

一. 轴弯曲度的测量

泵轴弯曲之后,会引起转子的不平衡和动静部分的磨损,所以在大修时都应对泵轴的弯曲度进行测量。

1. 把轴的两端架在V 形铁上,V 形铁应放置平稳、牢固;

2. 再把千分表支好,使测量杆指向轴心。然后,缓慢地盘动泵轴,在轴有弯曲的情况下,每转一周则千分表有一个最大读数和最小读数,两读数的差值即表明了轴的弯曲程度。这个测量过程实际上是测量轴的径向跳动,亦即晃度。

3. 晃度的一半即为轴的弯曲值。通常,对泵轴径向跳动的要求是:中间不超过0.05mm,两端不超过0.02mm。

二. 转子晃度的测量

测量转子晃度的方法与测量轴弯曲的方法类同。通常,要求叶轮密封环的径向跳动不得超过0.08mm,轴套处晃度不得超过0.04mm,两端轴颈处晃度不得超过0.02mm。

三. 联轴器的拆装

1. 拆下联轴器时,不可直接用锤子敲击而应垫以铜棒,且应打联轴器轮毂处而不能打联轴器外缘,因为此处极易被打坏。最理想的办法是用掳子拆卸联轴器。

对于中小型水泵来说,因其配合过盈量很小,故联轴器很容易拿下来。对较大型的水泵,联轴器与轴配合有较大的过盈,所以拆卸时必须对联轴器进行加热。

2. 装配联轴器时,要注意键的序号(对具有两个以上键的联轴器来说)。若用铜棒敲击时,必须注意击打的部位。

例如,敲打轴孔处端面时,容易引起轴孔缩小,以致轴穿不过去;敲打对轮外缘处,则易破坏端面的平直度,在以后用塞尺找正时将影响测量的准确度。对过盈量较大的联轴器,则应加热后再装。

3. 联轴器销子、螺帽、垫圈及胶垫等必须保证其各自的规格、大小一致,以免影响联轴器的动平衡。联轴器螺栓及对应的联轴器销孔上应做好相应的标记,以防错装。

4. 联轴器与轴的配合一般均采用过渡配合,既可能出现少量过盈,也可能出现少量间隙,对轮毂较长的联轴器,可采用较松的过渡配合,因其轴孔较长,由于表面加工粗糙不平,在组装后自然会产生部分过盈。

如果发现联轴器与轴的配合过松,影响孔、轴的同心度时,则应进行补焊。在轴上打麻点或垫铜皮乃是权宜之计,不能作为理想的方法。

四. 水泵按联轴器找正

在水泵检修完毕以后,为使其正常运行,就必须保证运转时水泵和原动机的轴处于同一直线上,以免水泵和原动机因轴中心的互相偏差造成轴承在运行中的额外受力,进而引起轴瓦发热磨损和原动机的过负荷,甚至产生剧烈振动而使泵组停止运行。

水泵检修后的找正是在联轴器上进行的。开始时先在联轴器的四周用平尺比较一下原动机和水泵的两个联轴器的相对位置,找出偏差的方向以后,先粗略地调整使联轴器的中心接近对准,两个端面接近平行。通常,原动机为电动机时,应以调整电机地脚的垫片为主来调整联轴器中心;若原动机为汽轮机,则以调整水泵为主来找中心。

在找正过程中,先调整联轴器端面、后调整中心比较容易实现对中目的。下面就分步来进行介绍。

1. 测量前的准备

根据联轴器的不同形式,利用塞尺或百分表直接测量圆周间隙α和端面间隙b。在测量过程中还应注意:

1.1 找正前应将两联轴器用找中心专用螺栓连接好。若是固定式联轴器,应将二者插好。

1.2 测量过程中,转子的轴向位置应始终不变,以免因盘动转子时前后窜动引起误差。

1.3 测量前应将地脚螺栓都正常拧紧。

1.4 找正时一定要在冷态下进行,热态时不能找中心。

2. 找正的基本要求

2.1 电动机和泵轴的中心线的径向偏差应在允许范围之内。

2.2 电动机靠背轮端面应与泵靠背轮端面平行,端面的4个角度的轴向间隙偏差应在允许范围之内。

2.3 两靠背轮之间应有一定的间隙,间隙范围视泵而定。

3. 测量过程

将两联轴器做上记号并对准,有记号处置于零位(垂直或水平位置)。装上专用工具架或百分表,沿转子回转方向自零位起依次旋转90°、180°、270°,同时测量每个位置时的圆周间隙α和端面间隙b,并把所测出的数据一一记录。

根据测量结果,将两端面内的各点数值取平均数。综合上述数据进行分析,即可看出联轴器的倾斜情况和需要调整的方向。

4. 分析与计算

靠背轮偏移情况的分析:

4.1 在靠背轮顶端和圆端面上分别划分4点(00,900 1800 2700):顶端面依此是a1 a2 a3 a4,端面点分别为:s1 s2 s3 s4;在零度时将表的大指针指零并有一定的压量。即此时a1 s1的值分别为0。(注意要观察小表的指针位置)
车间设备维修知识2的图1
4.2 表针顺时针方向为正值、逆时针方向为负值。手盘车一圈,分别记下4点的数值,并a1 + a3= a2+ a4,s1 + s3= s2+ s4。
车间设备维修知识2的图2
4.2.1 a1情况:s1<s< span="">3,a1 < a3  </s<>

4.2.2 a2情况:s1>s3,a1 > a3,

4.2.3 a3情况:s1<s< span="">3,a1 > a3  </s<>

4.2.4 a2情况:s1>s3,a1 < a3

以上四种情况都是径向和轴向都存在偏差的情况,除上述情况还有端面平行或轴径向位移为零的确情况。
计算公式的推导
车间设备维修知识2的图3
(图1)
令线段b1b2=b,即b的值为s3- s1,端面的轴向偏差。令线段c‘l1,=e,即e的值为(a3- a1)/2,轴径向的位移偏差。因为b1 b3垂直于o l1,b2 b3垂直于o l2,b1b2⊥l’1l’2

所以Δb1 b2 b3∽Δo,l1l2、Δb1 b2 b3∽Δol1l2。由相似三角形定理可知对应边成比例:b1b2/ b3b1=l1l2/o l1= l1 l2/ol1。其中b1 b2为测量点旋转一周圆的直径,用D来表示。

ol1和ol2分别为前、后地脚螺栓到电机靠背轮中心点的距离,分别用L1、L2表示。将b、e、D、L1、L2分别代入即:b/D= l1l2/L1= l1l2/L2。

因此前后地脚螺栓所垫垫片的厚度:
车间设备维修知识2的图4
将测量数值可以直接代入计算,但这时应注意数值的正负号。得出的结果如果为正为加垫片,负为减垫片。注意D值的测量。

左右偏差可不计算,测量出后可以根据数据将电机敲正。

注意:由于紧松电机地脚螺栓时会对测量值产生较大的影响,故建议径向偏差测量时电机地脚螺栓应紧住,而轴向偏差测量时应松开电机地脚螺栓。

4.2 调整时的允许误差

调整垫片时,应将测量表架取下或松开,增减垫片的地脚及垫片上的污物应清理干净,最后拧紧地脚螺栓时应把外加的楔形铁或千斤等支撑物拿掉,并监视百分表数值的变化。至于联轴器找中心的允许误差随联轴器形式的变化而不同,具体可参考表所示。

车间设备维修知识2的图5此外,随着运行条件的改变,如水泵输送高温水(60℃以上)或水泵采用汽轮机驱动时,应分别将水泵和汽轮机转子因受热膨胀而使中心升高的情况与联轴器中心的公式计算数值综合起来加以考虑。

例如,安装在同一个底座上的电机和水泵,若输送水温在60℃时,电机约需抬高0.40—0.60mm,才能保证运行中水泵和电机的轴中心恰好对准。

4.4 直轴工作

当轴发生弯曲时,首先应在室温状态下用百分表对整个轴长进行测量,方法如前面所述,并绘制出弯曲曲线,确定出弯曲部位和弯曲度(轴的任意断面中,相对位置的最大跳动值与最小值之差的1/2)的大小。其次,还应对轴进行下列检查工作

4.4.1 检查裂纹

对轴最大弯曲点所在的区域,用浸煤油后涂 白 粉 或其他的方法来检查裂纹,并在校直轴前将其消除。消除裂纹前,需用打磨法、车削法或超声波法等测定出裂纹的深度。

对较轻微的裂纹可进行修复,以防直轴过程中裂纹扩展;若裂纹的深度影响到轴的强度,则应当予以更换。裂纹消除后,需做转子的平衡试验,以弥补轴的不平衡。

4.4.2 检查硬度

对检查裂纹处及其四周正常部位的轴表面分别测量硬度,掌握弯曲部位金属结构的变化程度,以确定正确的直轴方法。淬火的轴在校直前应进行退火处理。

4.4.3 检查材质

如果对轴的材料不能肯定,应取样分析。在知道钢的化学成分后,才能更好地确定直轴方法及热处理工艺。在上述检查工作全部完成以后,即可选择适当的直轴方法和工具进行直轴工作。

直轴的方法有机械加压法、捻打法、局部加热法、局部加热加压法和应力松弛法等。

4.4.4 捻打法(冷直轴法)

捻打法就是在轴弯曲的凹下部用捻棒进行捻打振动,使凹处(纤维被压缩而缩短的部分)的金属分子间的内聚力减小而使金属纤维延长,同时捻打处的轴表面金属产生塑性变形,其中的纤维具有了残余伸长,因而达到了直轴的目的。

捻打时的基本步骤为:

(1)根据对轴弯曲的测量结果,确定直轴的位置并做好记号。

(2)选择适当的捻打用的捻棒。捻棒的材料一般选用45#钢,其宽度随轴的直径而定(一般为15~40mm),捻棒的工作端必须与轴面圆弧相符,边缘应削圆无尖角(R1=2~3mm),以防损伤轴面。在捻棒顶部卷起后,应及时修复或更换,以免打坏泵轴。

(3)直轴时,将轴凹面向上放置,在最大弯曲断面下部用硬木支撑并垫以铅板。另外,直轴时最好把轴放在专用的台架上并将轴两端向下压,以加速金属分子的振动而使纤维伸长。

(4)捻打的范围为圆周的1/3(即120°),此范围应预先在轴上标出。捻打时的轴向长度可根据轴弯曲的大小、轴的材质及轴的表面硬化程度来决定,一般控制在50~l00mm的范围之内。捻打顺序按对称位置交替进行,捻打的次数为中间多、两侧少。

(5)捻打时可用1~2kg的手锤敲打捻棒,捻棒的中心线应对准轴上的所标范围,锤击时的力量中等即可而不能过大。

(6)每打完一次,应用百分表检查弯曲的变化情况。一般初期的伸直较快,而后因轴表面硬化而伸直速度减慢。如果某弯曲处的捻打已无显著效果,则应停止捻打并找出原因,确定新的适当位置再行捻打,直至校正为止。

(7)捻打直轴后,轴的校直应向原弯曲的反方向稍过弯0.02~0.03mm,即稍校过一些。

(8)检查轴弯曲达到需要数值时,捻打工作即可停止。此时应对轴各个断面进行全面仔细的测量,并做好记录。

(9)最后,对捻打轴在300~400℃进行低温回火,以消除轴的表面硬化及防止轴校直后复又弯曲。

上述的冷直法是在工作中应用最多的直轴方法,但它一般只适于轴颈较小且轴弯曲在0.2mm 左右的轴。此法的优点是直轴精度高,易于控制,应力集中较小,轴校直过程中不会发生裂纹。其缺点是直轴后在一小段轴的材料内部残留有压缩应力,且直轴的速度较慢。

4.4.5 局部加热法

这种方法是在泵轴的凸面很快地进行局部加热,人为地使轴产生超过材料弹性极限的反压缩应力。当轴冷却后,凸面侧的金属纤维被压缩而缩短,产生一定的弯曲,以达到直轴的目的。具体的操作方法为:

(1)测量轴弯曲,绘制轴弯曲曲线。

(2)在最大弯曲断面的整个圆周上清理、裂纹的情况。检查并记录好。

(3)将轴凸面向上放置在专用台架上,在靠近加热处的两侧装上百分表以观察加热后的变化。

(4)用石棉布把最大弯曲处包起来,以最大弯曲点为中心把石棉布开出长方形的加热孔。加热孔长度(沿圆周方向)约为该处轴径的25%~30%,孔的宽度(沿轴线方向)与弯曲度有关,约为该处直径的10%一15%。

(5)选用较小的5、6 号或7 号焊嘴对加热孔处的轴面加热。加热时焊嘴距轴面约15~20mm,先从孔中心开始,然后向两侧移动,均匀地、周期地移动火嘴。当加热至500~550℃时(轴表面呈暗红色),立即用石棉布把加热孔盖起来,以免冷却过快而使轴表面硬化或产生裂纹。

(6)在校正较小直径的泵轴时,一般可采用观察热弯曲值的方法来控制加热时间。热弯曲值是当用火嘴加热轴的凸起部分时,轴就会产生更加向上的凸起,在加热前状态与加热后状态的轴线的百分表读数差(在最大弯曲断面附近)。

一般热弯曲值为轴伸直量的8~17 倍,即轴加热凸起0.08~0.17mm时,轴冷却后可校直0.0lmm,具体情况与轴的长径比及材料有关。对一根轴第一次加热后的热弯曲值与轴的伸长量之间的关系,应作为下一次加热直轴的依据。

(7)当轴冷却到常温后,用百分表测量轴弯曲并画出弯曲曲线。若未达到允许范围,则应再次校直。如果轴的最大弯曲处再次加热无效果,应在原加热处轴向移动一位置,同时用两个焊嘴顺序局部加热校正。

(8)轴的校正应稍有过弯,即应有与原弯曲方向相反的0.01~0.03mm的弯曲值,待退火处理后,这一过弯值即可消失。在使用局部加热法时应注意以下问题:

①直轴工作应在光线较暗且没有空气流动的室内进行

②加热温度不得超过500~550℃,在观察轴表面颜色时不能带有色眼镜。

③直轴所需的应力大小可用两种方法调节,一是增加加热的表面;二是增加被加热轴的金属层的深度。

④当轴有局部损伤、直轴部位局部有表面高硬度或泵轴材料为合金钢时,一般不应采用局部加热法直轴。最后,应对校直的轴进行热处理,以免其在高温环境中复又弯曲,而在常温下工作的轴则不必进行热处理亦可。

第五节  离心泵的启动及调试

一. 离心泵的操作方法

1. 离心泵启动前的检查

1.1 电机检修后,在连接联轴器前,先检查电机的转动方向是否正确。

1.2 检查泵出入口管线及附属管线,法兰,阀门安装是否符合要求,地脚螺栓及地线是否良好,联轴器是否装好。

1.3 盘车检查,转动是否正常。

1.4 检查润滑油油位是否正常,无油加油,并检查润滑油(脂)的油质性质。

1.5 打开各冷却水阀门,并检查管线是否畅通。注意冷却水不宜过大或过小,过大会造成浪费,过小则冷却效果差。一般冷却水流成线状即可。

1.6 打开泵的入口阀,关闭泵的出口阀,并打开压力表手阀。

1.7 检查机泵的密封状况及油封的开度。

注意:热油泵在启动前要均匀预热。

2. 离心泵的启动

2.1 全开入口阀,关闭出口阀,启动电机。

2.2 当泵出口压力大于操作压力时,检查各部运转正常,逐渐打开出口阀。

2.3 启动电机时,若启动不起来或有异常声音时,应立刻切断电源检查,消除故障后方可启动。

2.4 启动时,注意人不要面向联轴器,以防飞出伤人。

3. 离心泵的停泵操作

3.1 慢慢关闭泵的出口阀。

3.2 切断电机的电源。

3.3 关闭压力表手阀。

3.4 停车后,不能马上停冷却水,应泵的温度的降到80度以下方可停水。

3.5 根据需要,关闭入口阀,泵体放空。

4. 离心泵运转时的操作及维护

4.1 离心泵在正常运转时,司泵员要对以下内容认真巡检:

4.2 检查机泵出口压力,流量,电流等,不超负荷运转,并准确记录电流,压力等参数。

4.3 听声音,分辨机泵,电机的运转声音,判断有无异常。

4.4 检查机泵,电机及泵座的振动情况,如振动严重,换泵检查。

4.5 检查电机外壳温度,机泵的轴承箱温度,轴承箱温度不超过65度,电机温度不超过95度。

4.6 保证正常的润滑油油质情况及润滑油箱的液位情况。润滑油箱液位,有刻度时以刻度为准;有看窗(油标)而无刻度线,油位应保持在1/3~1/2之间,在正常油位时,润滑油泄漏不大于5滴/分,压力注油,以机器说明为准。

4.7 检查机泵密封及各法兰,丝堵,冷却水,封油接头是否泄漏。

4.8 检查备用泵的备用情况,每天要盘车一次。

5. 离心泵的切换操作

5.1 为保证在切换泵时,其流量,压力等参数基本不变化,无波动,最好两人同时操作。

5.2 做好启动泵开车前的准备工作。

5.3 一人首先开启备用泵,待泵运转正常平稳后,慢慢打开出口阀,这时随泵出口阀的打开,泵的出口阀压力略有下降,但电机电流增加,同时另外一人缓慢的关闭要停泵的出口阀,待要运转泵的流量足够大时,再完全关闭要停泵的出口阀,切断电源,再作正常停泵处理。

6. 热油泵的预热

6.1 离心泵在维修完毕后,首先用蒸汽贯通试压,检查机泵有无泄漏,同时将泵内的冷凝水扫出。

缓慢打开泵入口阀(可度约1~2圈),保持泵内压力小于0.2MP,待泵内灌满介质后,将泵入口阀全部打开。注意,调整预热泵的出口阀的开度,防止泵的倒转,同时要注意,预热的速度保持在50度/小时。

6.2 在预热时,每隔15分钟盘车一次,使泵预热均匀。

7. 离心泵操作时的注意事项

7.1 离心泵在运转时避免空转。

7.2 避免在关闭出口阀时长时间运转。

7.3 严禁用水冲电机。

7.4 离心泵要在关闭出口阀的情况下启动。

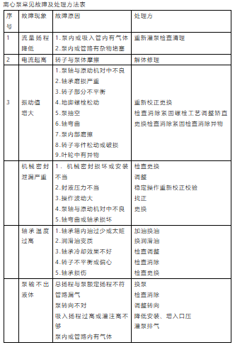
二、离心泵常见故障与处理

1. 离心泵常见故障及处理方式如下表:
车间设备维修知识2的图6

登录后免费查看全文
立即登录
App下载
技术邻APP
工程师必备
  • 项目客服
  • 培训客服
  • 平台客服

TOP