怎么选择DCDC BUCK降压型开关电源的电感?
2022年5月31日 12:07▼关注公众号:工程师看海▼
当今的消费电子产品越来越趋向于小型化、集成化,功能也越来越多,对于续航的要求自然越来越严格,BUCK电源以其高效率的优点是其必然的选择。
在设计BUCK电路时,如何选择电感是一个值得深入思考的问题。虽然IC商会有电感选型推荐,但在满足性能需求的基础上选择最合适的电感,是一个硬件工程师的基本素养,否则硬件工程师就会变成抄图工程师。
下面介绍如何选择DCDC BUCK降压电源的功率电感。
后台回复:BUCK仿真文件 可以得到仿真源文件
在选择电感之前,我们首先要知道BUCK电路的基本原理,以及电感的基本参数,一定要先看完之前的文章再回过头来看这篇文章:
《DCDC BUCK降压电路详细原理》
了解完BUCK基本原理以及电感的4大参数,我们就可以回过头来分析电感选型的过程了。
选型的分析是根据下面的公式,公式的推导过程非常简单,
a是电流纹波系数,或者纹波率。
上面的公式稍微变形就可以得到下面的公式
举个“栗子”:
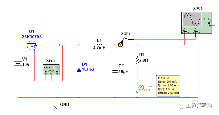
假定BUCK的输入是10V输出是5V,负载是2A的电流需求,开关频率在2Khz,那么求电感值及其Isat参数。
电感值
负载电路是2A,纹波系数a按30%来看则,I=2*0.3=0.6A
电感值通常要留一定余量比如20%-30%,我们暂取20%,则电感选取2.4mH,实际比较接近的电感值为4.7mH。
为了理解电感值对电流纹波的影响,我们分别对比下2.2mH和4.7mH时电流纹波的大小,见下图。
图中红色为输出电压,绿色为输出电流(1mV=1mA),可以看到在电感选取为2.2mH时,纹波电流峰峰值大约为0.28*2=0.56A,接近Iout*30%=0.6A;而增加电感到4.7uH时电流纹波就小很多,大约为0.13*2=0.26A,只有大约13%。
饱和电流
流过电感的峰值电流
Isat要大于2.3A,一般建议Isat要比Imax高大约20%-30%,通常我们对于Isat更敏感,实际选择的Isat要大于2.3*1.25=2.86A。
自谐振频率
理想电感的阻抗随着频率增加而增加,而实际电感具有直流电阻和寄生电容,在低频处呈现感性,在高频处呈现容性。这个转折频率就是电感的自谐振频率,如下图所示,我们需要让电感的自谐振频率避开它的工作频率,通常而言这个自谐振频率要远高于开关频率,一般可以以10倍频率作为参考,也就是说开关频率要低于谐振频率的10%。
直流电阻DCR
直流电阻最主要的就是影响BUCK电路的效率,大的DCR会引起热损,尤其是在重载情况下,对于DCR具体的选择没有特殊要求,基本是越小越好。
根据以上介绍,我们就可以选出一个合适的电感了。
如果看到这里,请点赞、收藏、分享三连!
限时免费扫码进群,交流更多行业技术
推荐阅读▼
工程师必备
- 项目客服
- 培训客服
- 平台客服
TOP




















