全开源最小电压表:24位ADC,测量0~2V,五位半
2022年6月28日 19:471、项目背景
2、硬件设计
打开久违的AD21,开始骚操作。
2-1、配置
-
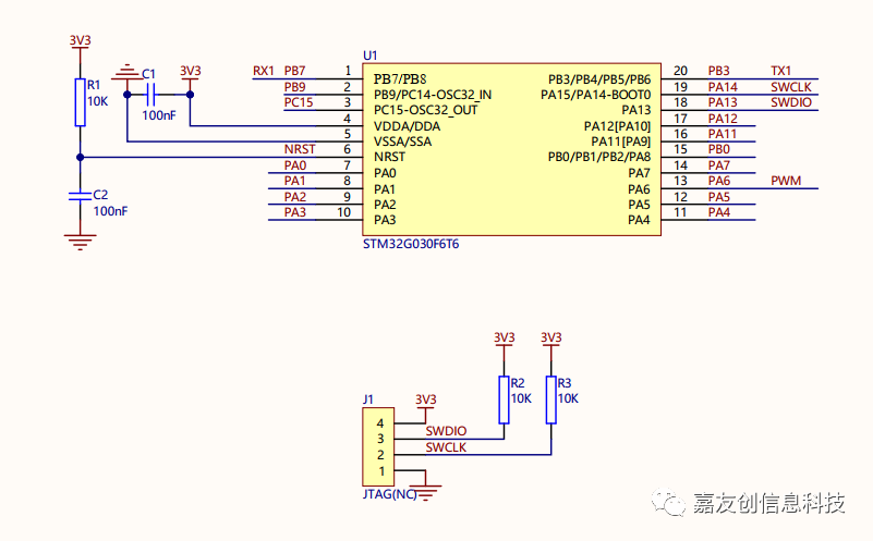
CPU :ST的STM32G030F -
OLED:中景园0.63寸,120*28,IIC接口OLED -
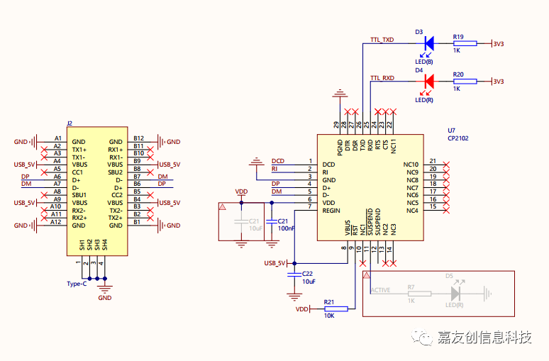
USB toTTL:Silicon Lab的CP2102 -
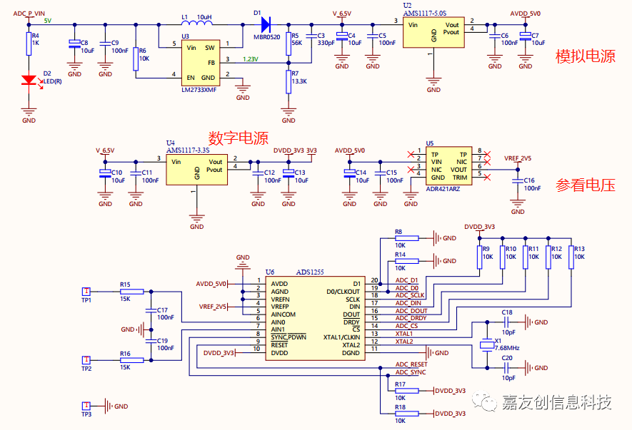
ADC:TI的ADS1255
2-2、原理图详细介绍
-
去年最喜欢用的低端单片机就是G030了,简单好用有货并不贵,完美应用于简易小产品。
CP2102涨价了不少,TYPE-C供电中规中矩。
OLED,IIC简简单单。
ADS1255,首先5VUSB的电源输入后,升压到6.5V,防止输入电压波动,然后6.5V通过LDO转成5V模拟电源和3.3V数字电源,5V模拟电源通过高精度参考电压芯片ADR421ARZ转成2.5V参考电压。
这是V10的原理图,实际需要把R11和R12电阻去掉;参考电压输出后可以加跟随器匹配下;ADS1255输入端参考手册调整下。
2-2、PCB
直接上图,模拟和数字分开布局,下一个版本做大一点,优化和保护都更好做,也能做的更好。
完整的地平面,为啥没有分割模拟地和数字地?
-
嘉立创免费打样真香
3、软件设计
软件是大家的特长,我就不说了,开源
开源,回复“电压表”,自行下载。
4、效果
电脑LabVIEW历史采集:ADC缓冲打开、增益1、50sps
单端测量0V:1024条测试数据,1秒10条。-0.000003V~0.000000V波动4个字。
单端测量2.5V:1024条测试数据,1秒10条。2.499401V~2.499406V波动6个字。2.5V基准电压手册参数是2.499~2.501V之间,很优秀。
通道0采集0V,通道1采集2.5V基准电压。
本地OLED显示:ADC缓冲打开、增益1、50sps
通道0采集0V,通道1采集2.5V基准电压。
接电位差计,测量1mV,10mV,100mV,1V。
5、注意
温度对ADC影响不小,烙铁靠近,波动特别大
采集核心最好使用金属罩屏蔽起来,否则例如特斯拉线圈靠近后不能工作
开启ADS1256内部buffer,测量输入只能到AVDD-2V,相当于有效范围只能到3V,测量更高电压使用外部分压测量
软件设计中读取adc值得延时要求相对较高,会导致测量不准确,有奇怪点等情况
模拟地和数字地分开,我的第二版会这么做
晶振得电容使用18pF,第一次没调通就是电容有问题
基准电源输出加一级运放匹配
测量2.5V,72小时稳定性为2.499391V~到2.499397,综上,只能达到五位半,达不到六位半
工程师必备
- 项目客服
- 培训客服
- 平台客服
TOP




















