50个常用经典电路图,别再抱怨电气设计太难了!
2022年7月27日 16:52浏览:2132 评论:1 收藏:1
电路图多种多样,但是你知道有哪些经典电路图吗???电路图又是如何设计画出来的呢?
下面先给大家展示其中的50种经典电路图~
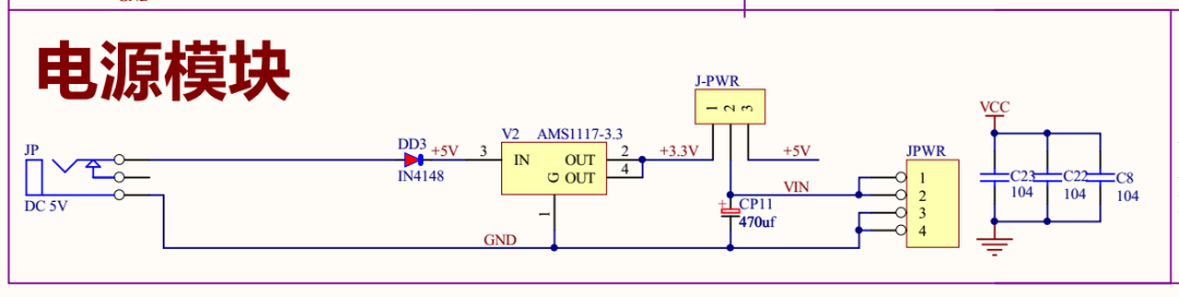
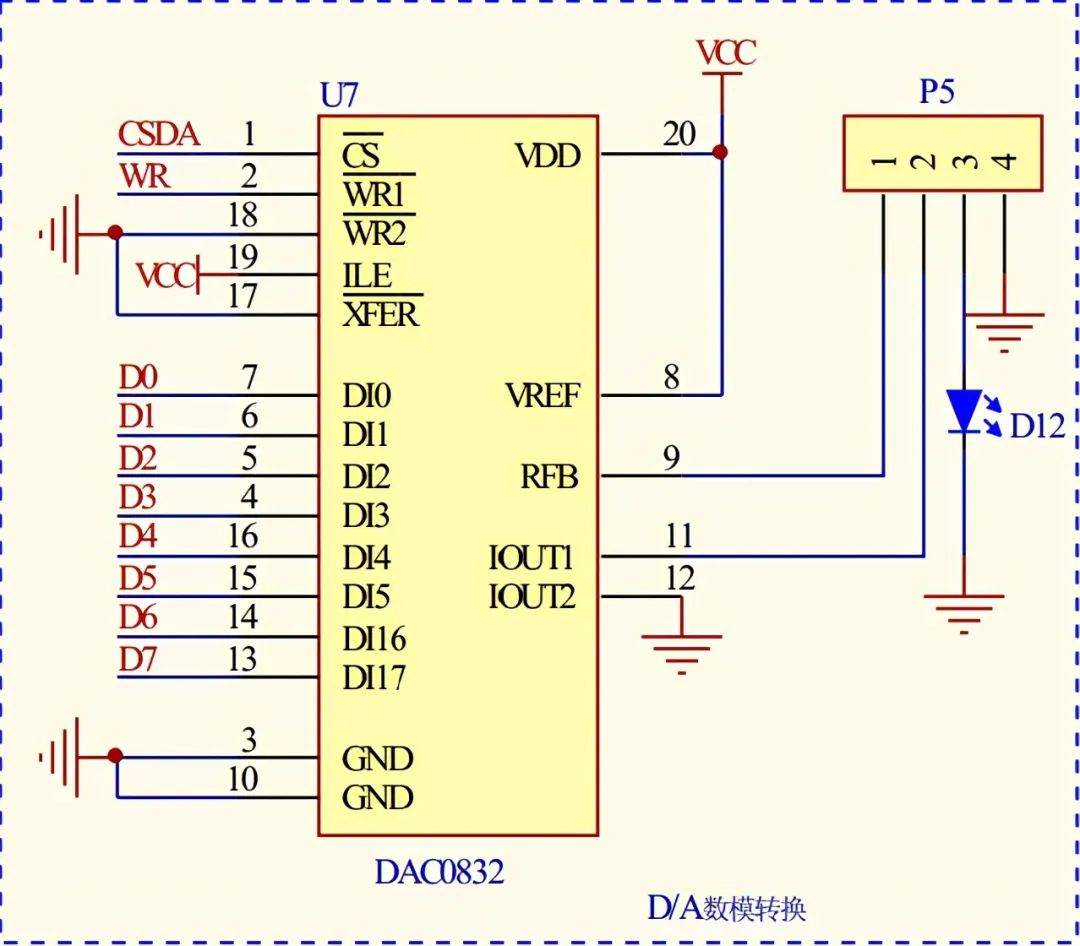
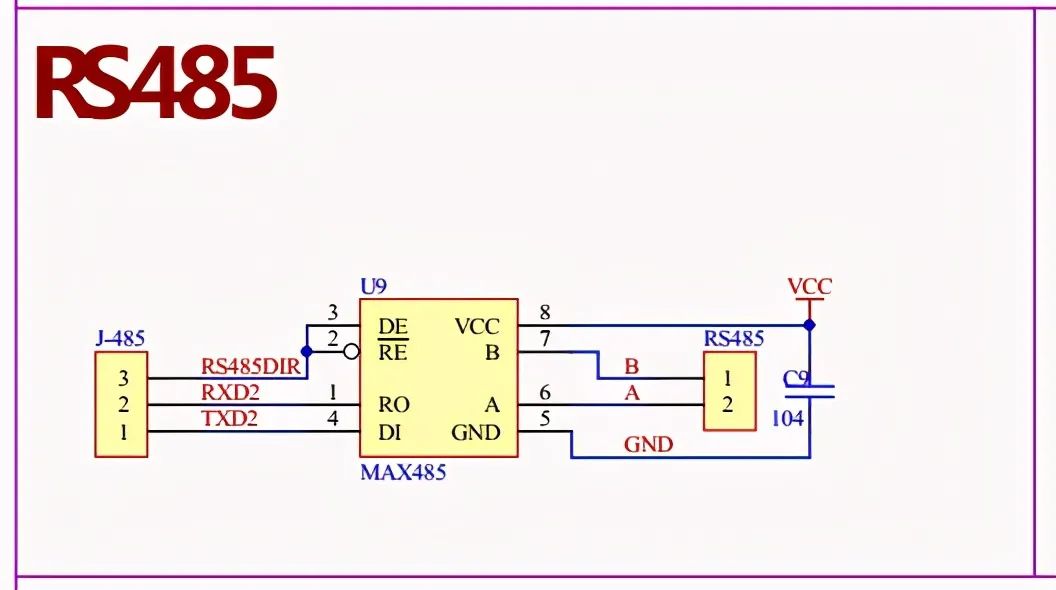
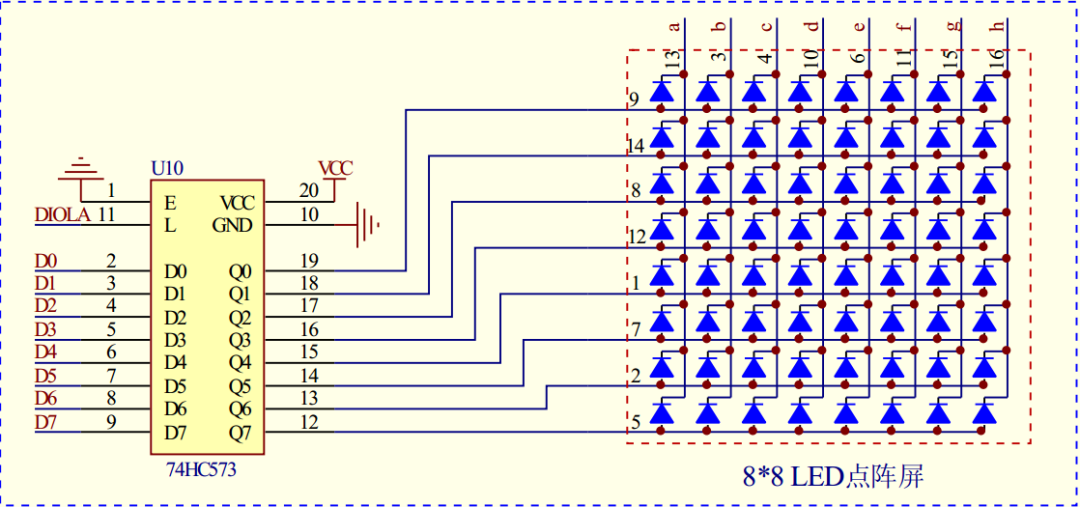
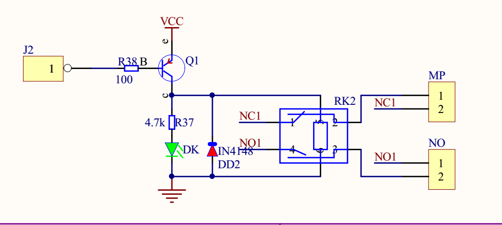
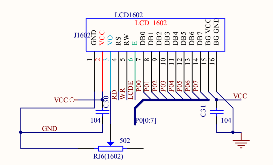
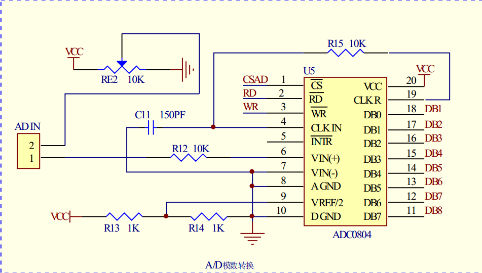
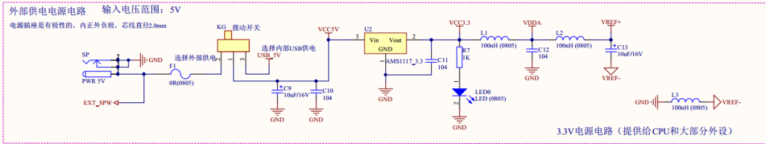
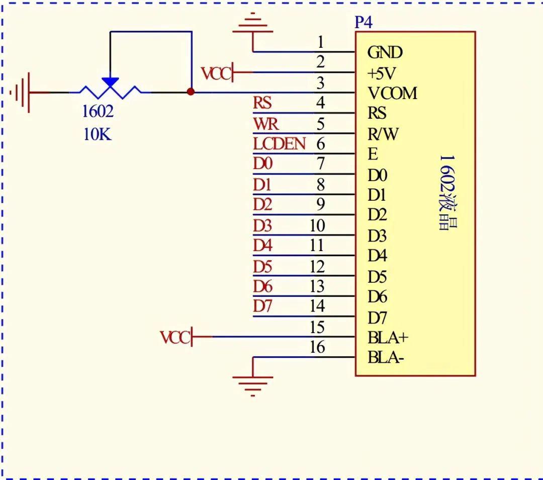
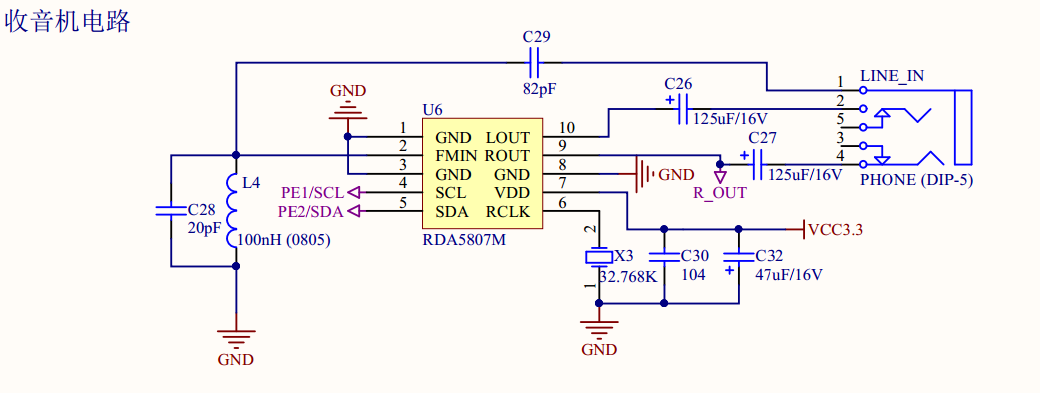
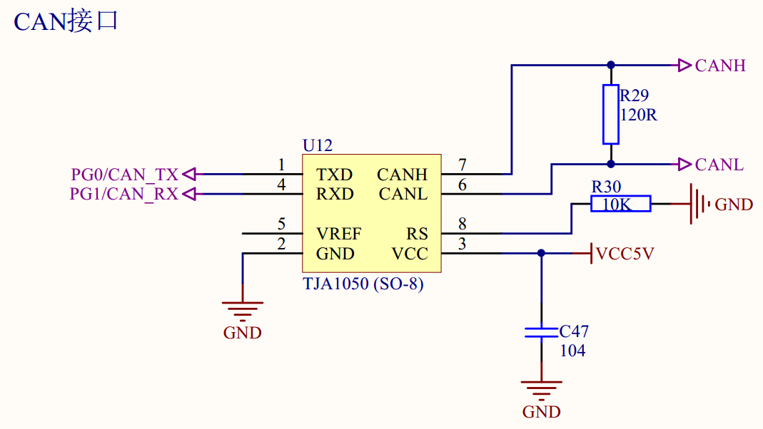
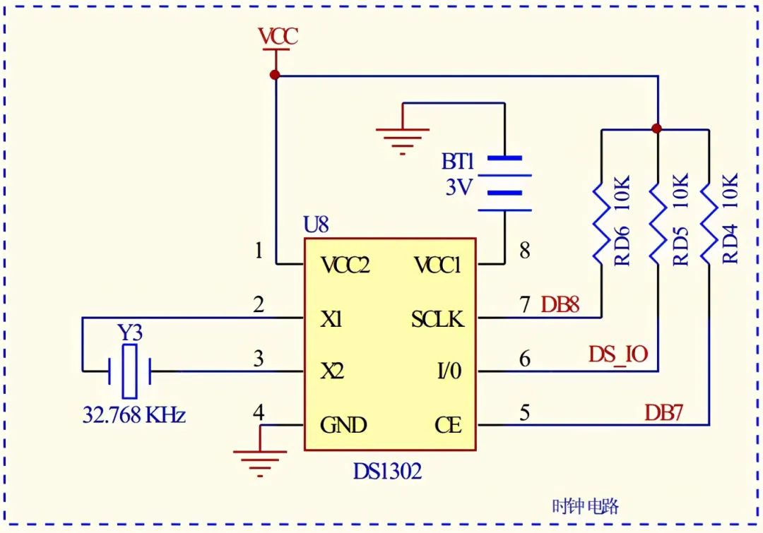
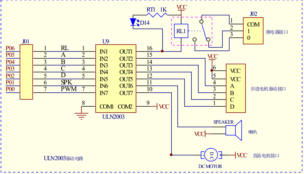
单片机电路
THE END
技术邻APP
工程师必备
工程师必备
- 项目客服
- 培训客服
- 平台客服
TOP
1
1
1




















