固态电池+氮化镓双向PCS移动储能,移族发布墨子系列户外电源
2022年8月19日 15:58
真正的天花板级产品该是什么样子?本文带你一探究竟,在了解移族墨子系列之前,我们先看一下户外移动电源行业现有的痛点。
移动储能行业现有痛点
体积大,重量重,携带困难。
发热大,风扇噪音大,影响封闭空间用电体验。
主动散热用的风扇,会存在污染堵转,噪音增大,进而散热效率降低,导致热失控产生安全隐患。
塑胶外壳,跌落碰撞易碎,户外严寒酷暑易老化开裂。
充电慢,采用传统适配器充电,需要数小时。
放电太快,电量太少,系统能量密度太低。
严寒天气,不可用,电量骤减。
安规漏电,产生触电风险。
普通三元锂电池,安全性较为一般,容易引发起火爆炸。
移族墨子系列到底能带来怎样的全新体验?
轻巧便携
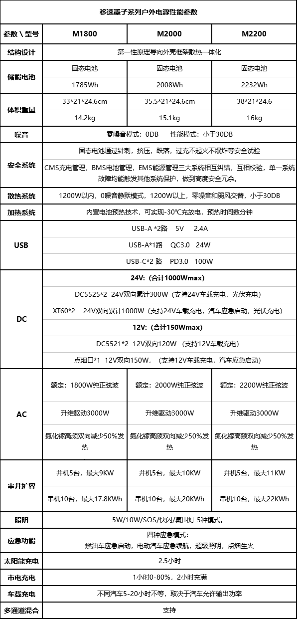
移族墨子系列户外电源由于采用固态锂电池,拥有更高能量密度,可整机缩小减重 20%;氮化镓高频双向逆变器,有效缩小逆变器体积重量,可整机缩小减重 10%;外壳框架散热一体化设计,显著提升系统体积利用率,可整机缩小减重 30% 以上。综合以上,移族墨子系列户外电源相对传统户外电源产品,整机可缩小 50%-60%,减重 40%-50%,极大地降低了出行携带负担,适合户外行囊多,需要轻便,高质量,高频次出行人群。
静默无声
采用了氮化镓结合高效谐振技术,高效率带来更低的温升,相比传统户外电源降低 50% 发热,配合一体成型合金外壳散热,在小于 1200W 的时候,无须风扇强制散热,可实现 0 噪音充放电。超过 1200W 的时候,外壳释放掉了 70% 以上的热量,风扇只需散发剩余30%热量,仅需弱气流散热,噪音小于 30 分贝,噪音远低于传统户外电源。适应于房车,SUV,帐篷,洞穴等封闭空间对噪音敏感人群。
一体成型壳体提供更佳防护
全封闭一体成型合金外壳,结构强度提升 60%,应对户外移动应用场景中的各种跌落碰撞,防尘防水等级提升到 IP52,即使在海滩,草坪,沙漠等多尘多水汽多盐雾的恶劣环境,也无需担心尘土水汽侵袭。
安全性提升 100%
采用新一代固态锂电池,相比常见的锂离子电芯,内部电解液更改为固态电解材质,固态锂电池电芯通过针刺,挤压,跌落,过充不起火不爆炸等安全试验。
内置 CMS 充电管理,BMS 电池管理,EMS 能源管理三大系统相互纠错,互相校验,单一系统故障均能触发其他系统保护,做到高度安全冗余。
外壳采用合金外壳,前后盖电镀,组成法拉第笼效应,屏蔽电磁辐射,有效减少电磁辐射对人的慢性伤害。 逆变器前后级 PCB 爬电距离,完全遵守欧美中日等国家地区安规设计要求,能有效杜绝漏电风险。
零下 30 度超低温运行
内置专利预热技术,最低支持 -30℃ 充放电,在寒冷冬天,充放电时会先启动内部预热电路,大约数分钟到数十分钟,系统预热到合适温度,即可正常充放电,适应于华北,高原,高纬度等气温较低区域使用。有别于同类产品,0℃ 以下无法充电,-10℃ 或 -20℃ 以下无法放电。
支持10机组网扩展电量功率
面对重度用电用户,比如团体野炊、工程施工等重度用电需求,移族墨子系列户外电源可将容量扩展至最大 22kWh,功率扩展至最大 10kW。采用双 DSP 芯片控制,支持整机 AC 输出串联或者并联功能,从而扩展容量和功率。
最多支持 10 台机器串联使用,扩展至 44kWh;最多支持 5 台并机使用,最大扩展到 11kWh,10kW 功率。
四大应急功能
移族墨子系列户外电源支持四大应急功能:燃油车应急启动、电动汽车应急续航、超级照明、点烟生火,适用于长期自驾游出行、电瓶亏电、电动车续航不足、荒野求生等人群。
内置 12V 双向 DC、24V 双向 DC,当燃油车辅助电瓶亏电无法启动的时候,墨子系列可以给辅助电瓶充电,从而启动汽车,墨子系列自带 12V 和 24V 两类DC口,可以实现12V、24V 两类燃油系统应急启动功能。
内置电池组电量达到 1.8kWh-2.2kWh,当电动汽车没电的时候,墨子系列可以通过专用交流充电qiang给电动汽车充电,提供 10-20KM 续航里程,从而应急下高速,或寻找附近充电站。
背部自带 36 颗 LED 灯珠组成的面光源,提供 5W、10W、SOS、快闪等照明功能,可提供更高亮度,更大面积的应急照明。
配备 12V 点烟器接口,且采用汽车同等双层陶瓷隔热芯,除了可以提供 12V 电力输出为车载设备供电外,还能直接插入点烟器进行点烟、生火。
关于移族
移族成立于 2020 年,主要从事光伏,移动储能,家庭储能等新能源领域的产品研发、制造和销售。主要业务为 B2C 品牌直营和 ODM 贴牌。B2C 品牌直营业务已拓展至亚马逊,京东,天猫,抖音等电商平台,拥有国际品牌《ETAKER》(美,日,欧),国内品牌《移族》。
移族是技术驱动型公司,产品定义和技术创新相比市场同类产品,具备明显差异。例如移动储能 P 系列一体机,零噪音,体积同比缩小 50%,重量同比减轻 20%,-30℃ 充放电,均达到业内顶级水平,一经推出即受到市场一致好评,并接到来自 HW,GN,Shell 等品牌和企业的 ODM 合作。
移族创始人及联合创始团队均来自业内知名上市企业,欣旺达,沃特玛,纬创资通等。主要从事研发和相关管理工作,欣旺达任职期间,主要服务于华为,赛门铁克等知名企业,开发数据中心和通讯基站储能系统。任职于沃特玛期间,开发的汽车电池管理系统列装于金龙,九龙,珠海银隆等电动巴士累计十余万辆。
研发团队拥有10年以上储能系统,汽车电池管理系统等相关工作经验,具备储能系统全栈技术(MPPT,EMS,BMS,PCS)开发能力,目前已经布局相关国际国内专利数十项,其中已经授权 20 余项。
移族储能系统分为三大系列,分别为移动储能非攻(P)系列和墨子(M)系列以及家庭储能巨子(H)系列。移动储能非攻(P)系列和墨子(M)系列主打轻便,低噪,极寒等极致体验,目前(P)系列移动储能五个型号,已经进入批量制造和销售阶段。2022 年 8 月 18,墨子(M)系列正式发布,预计 10 月底批量下线进入市场。家庭储能模块机巨子(H)系列主打安全,模块化扩容,全场景使用,预计 2023 年 4 月正式发布,2023 年 6 月批量下线进入市场。届时移族移动储能和家庭储能系列产品基本布局完成。
充电头网总结
近年来,户外电源(移动储能)发展迅猛,经历了第一代功能化时代,以保护板,逆变器,直流控制板等简单连接的方式实现基本功能。又进入了第二代性能化,以大功率充放电,数控双向逆变器,有效的热管理和系统设计,拔高了门槛。接下来行业即将进入第三代,重体验的时代,运用前沿的材料和技术,系统化地设计,解决行业体验上的痛点,从而获得更好的体验。正如手机,笔记本电脑等消费类产品经历的一样。
移族墨子系列更像进入到了第三代产品,采用最前沿的固态电池,氮化镓,运用 DSP 数控高频双向逆变技术,搭配一体化机身框架与结构设计。重构了产品形态,让它体积重量比传统产品小一半。氮化镓的应用同时也有效地降低了发热,借助更多被动散热,运行起来更静音,低于 1200W 时更是做到了无声运行。一体化的机身结构也提高了产品防护等级,更好地适应户外的恶劣环境。固态电池也极大地提高了整机的安全性。内置电池预热系统支持严寒环境正常使用。并支持多机串并联扩容,也非常好地满足了重度用电需求。
移族墨子系列户外电源将对传统户外电源市场造成冲击,更像是第三代产品的到来,它改善了传统户外电源的体积大、发热高、噪音、不耐寒、安全性低等痛点,加速行业技术迭代,让旧式产品淘汰,推动储能市场变革,让消费者用上更强更安全的户外电源。
工程师必备
- 项目客服
- 培训客服
- 平台客服
TOP




















