建立如下模型,一个滑块在一定压力作用下在基板上滑动,滑块与基板之间的摩擦系数为0.1。
划分实体网格,设置单元类型为solid186,即带中间节点的实体单元,建立结构钢材料模型,分别设置弹性模量和泊松比。设置完毕后检查单元类型是否正确,若不是solid186则需要更新单元类型,如下图是正确的单元类型。

2.建立接触关系
在空白处右击鼠标创建一个contact surface,重命名为conta174。因为前面实体单元采用了solid186单元,所以接触单元和目标单元分别选择contact174和targe170.
点击下方Elements,在图形窗口选择滑块与基板接触的面上的单元作为接触面,因为一般选择小面作为接触面大面作为目标面。
按照上述步骤建立目标面集,选择基板上表面单元作为目标面集。
点击空白处新建Property,分别命名为conta174p和targe170p,并分别将Card Image设置为conta174p和targe170p。分别建立两个单元类型,分别是接触单元和目标单元如下图。

点击空白处,新建一个contact,会新增一个Group并自动新增一个接触对,鼠标左键选中接触对在下方显示处需要设置的各项,MASTER是需要选中接触相关的信息,SLAVE是需要选中目标相关的信息,分别是接触面集及单元类型,目标面集及目标单元类型和接触特性
。

切换到Contact栏,在接触对下切换接触类型为Standard,即等效为摩擦接触类型,摩擦系数设置为0.1,其他接触设置全部设置为默认。

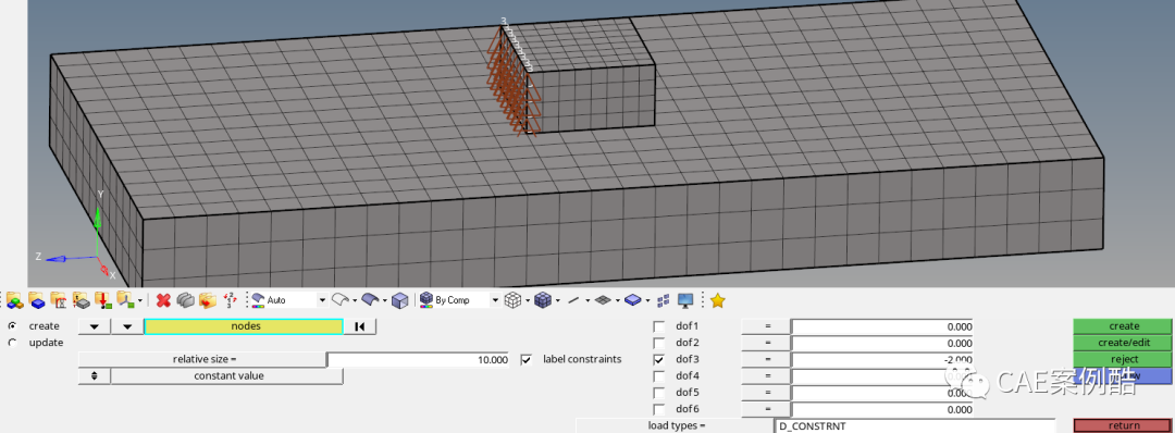
在基板底部面全部节点全部自由度设置为0;在滑块上表面全部节点设置压力为0.001,即每个节点分别设置0.001的法向压力;在滑块的左端面所有节点施加z方向-2的位移。



新建载荷步step1并在Loadcol IDs中全部选中三个边界条件。

进入求解控制面板,分别按照1-7设置求解控制:
1.进入求解器
2.求解类型选择静态求解
3.打开大变形至on
4.打开自动时间步
5.最大时间步设置40,最小时间步12,初始时间步20
6.设置输出ALL
7.载荷步设置全部为1



5.求解
输出保存CDB文件,打开ANSYS导入后自动开始求解,求解完成后进入后处理如下图为接触压力分布图。
