Simcenter Amesim热液压建模在直升机上的应用 空客直升机应用案例 附软件下载
文章简介:本文介绍了Amesim在空客直升机H160热液压建模上的应用,详细叙述了直升机热液压建模流程和试验标定,并分析了建模和仿真如何帮助企业减少适航取证时间和降低试验成本。
1 背景:减少适航取证时间和降低试验成本
空客直升机公司,英文为Airbus Helicopters,是目前世界上最大的直升机制造商。空客直升机研制实力非常强大,能够针对客户的服务、保护、拯救生命和安全运送乘客等各种需求提供最有效的解决方案。该公司的产品线非常广泛,包括民用、政府、军事、执法和私人/公共综合用途全系列旋翼直升机。
▲图- 1 空客直升机产品系列
为了获得国家权威机构(如:欧洲航空安全局(EASA)、美国联邦航空管理局(FAA))的适航证书,空客直升机公司和其他飞机制造商一样,必须确保其产品和系统符合一系列适航认证规范。为了获得认证,必须仔细评估每个关键飞机系统(如液压系统)。系统必须在任何飞行条件下都有效工作,即使在发生故障的情况下,也要保证飞行员、机组人员和乘客的安全。
▲图- 2 H160样机飞行试验
评估液压系统的热管理是适航检查清单中非常重要的一部分。首先,空客直升机公司要评估液压系统和负载集成产生的热冲击不会超过规定的最高温度。更进一步地,必须证明液压系统设计合理,即使在发生故障(如泄漏、泵故障等)的情况下,也能支持正确的飞行指令功能。
基于以上的认知,工程师必须考虑两个常规问题:1)研发时间。尽管适航取证是一个漫长的过程,但是如果能更早的取证,产品进入市场的速度就更快,这样竞争力就更强。2)适航测试的试验成本和原型机成本。这是空客直升机公司整合其研发项目和流程管理时必须要考虑的两个方面。
接下来,我们来看看西门子Simcenter Amesim如何助力空客直升机公司在H160型直升机上减少适航取证时间和降低试验成本。
2 直升机液压系统原理
H160直升机属于5.5-6吨级,该机整合了空客直升机68项专利技术,有效载荷和航程增加,效率提升,可用于油气运营、公共服务、空中医疗、海岸警卫巡逻,以及商业运输、私人和公务航空领域等。
▲图- 3 空客H160性能参数
直升机液压系统的主要功能是为主旋翼和尾翼作动机构提供液压动力。而且该液压系统能够在极端工况下工作,如当室外空气温度达到50摄氏度/122华氏度时,液压系统温上不超过规定的温度限额。该液压系统包括两套液压动力供给单元,每套液压动力供给单元由油箱、主泵、辅助泵以及传感器(温度、压力和液位)等组成,辅助泵的目的是以防主泵发生故障。整个液压回路与主旋翼、尾翼的作动机构相连。
▲图- 4 直升机液压系统原理图
本次建模考虑正常模式和失效模式两种情况:
1
正常模式
液压系统的作用是分配液体流量,调节压力和回流油箱。这里泵是关键部件,有自动调节变量式,定量式、机械动力和电气。
维持稳定的额定压力,并调整左右液压回路的流量确保作动机构的需要。
通过滤芯保持油液的清洁。
在地面飞行前的测试和维护中,地面电动泵根据飞行员的要求为飞控系统提供动力。
2
失效模式
集成应急泵(机械式或电气式)确保单泵故障时无飞行区域限制。
当主泵压力调节失效时限制压力,这时打开旁通回路。
应能够紧急启动地面或应急泵。
当左边液压回路泄漏,切断左侧回路对尾翼伺服的供给以维持对主旋翼的液压供给,同时要保证泄漏情况下不吸空左侧油箱。
3 基于Amesim的直升机热液压建模
空客直升机从早期开发到认证阶段热液压设计流程如图- 5所示。最早期开发是液压系统和架构初步定义和失效模式定义,通过热液压建模,确定下是否需要冷却系统?第二阶段是液压系统的详细设计,并对热液压建模升级。接下来是通过地面系统/元件试验和飞行试验对热液压模型细化和标定。基于测试结果和部分计算,完成液压系统的认证。
▲图- 5 热液压设计流程
直升机热液压设计突破了DMU几何样机,更关注液压系统的功能和性能。该热液压建模都是在Simcenter Amesim中完成的,主要参考液压系统的原理图,先定义热液压仿真架构,明确各组成部件间的ICD,然后再开展元件建模。主要用到热液压库、热液压元件设计库、热学库、气动库和信号与控制库。
▲图- 6 从几何样机到功能/性能样机
▲图- 7 直升机热液压建模所需要的主要模型库
液压泵的建模采用了超级元件,考虑的主要参数和因素有:供给流量与压力的关系,泄漏等级,以及失效模式。
▲图- 8 液压泵模型
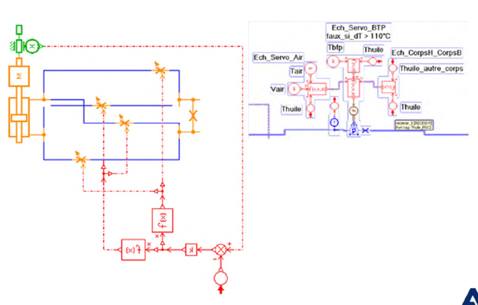
伺服作动机构建模主要考虑的参数和因素有:作动器参数、简化的分配器参数、控制系统、泄漏,以及热平衡(考虑与外界环境的交换),气室传导,主变速箱壳体和伺服机构的传导。
▲图- 9 伺服作动机构模型
换热器建模主要考虑换热器参数,NTU方法。
▲图- 10 换热器模型
油箱建模主要考虑油箱体积变化,液位高度以及油箱与外界的热交换。
▲图- 11 油箱模型
最终建成的直升机热液压系统模型如图- 12所示,该模型有355个状态变量,该模型可用于根据不同的工况评估整个液压系统的油温,工况包括正常模式,以及泵压力调节失效,地面泵或应急泵紧急启动等失效工况。判断是否需要冷却系统(通常是空气/液体的交换器)?辅助换热器设计或选型,管道和油箱选型等。
▲图- 12 直升机热液压建模整体模型
4 试验标定
为了保证模型的准确性和可信度,我们通常需要试验数据对部分模型参数微调,标定模型。试验测试有如作动器、液压系统等元件级热平衡试验台,如图- 13所示。以及整机级的地面试验和飞行试验,如图- 14所示。
▲图- 13 元件级热平衡试验测试
▲图- 14 系统级整机热平衡试验和飞行试验
空客直升机对正常模式和失效模式多种工况进行了测试,热平衡试验重点关注了油温、环境温度、速度、压力以及流量。并对试验数据和仿真结果做了对比,而且根据测试结果对仿真模型的参数进行了微调,使模型尽可能反映真实产品。通过对比发现模型还是非常准确的,在飞机静止时油温误差在±5摄氏度。
▲图- 15 试验结果和仿真结果的对比
5 小结
空客直升机公司(之前叫欧直)在2007年就开始使用Amesim对液压和环控系统进行建模与仿真,是Amesim的老用户。从2009年开始进一步使用Amesim热液压库和热液压元件设计库开展燃油系统和热管理建模,通过使用Amesim能够帮助工程师在设计早期评估液压系统的性能,更加深入地理解液压回路和其交互系统的热效应。热液压建模辅助设计工程师预测液压系统性能,快速选型换热器、油箱和管路,从而减少了开发时间。虽然仿真不能完全代替试验,但是经过多轮标定的高精度模型能够指导试验方案设计,甚至取代部分物理试验,从而减少了试验成本。
软件安装包Amesim14中文安装教程64位 液压仿真软件破解版免费下载.pdf
工程师必备
- 项目客服
- 培训客服
- 平台客服
TOP




















