离岸CCUS技术研发前景 | 双碳观点
一、前言
当前全球变暖、气候变化带来的负面效应日益加剧,相关影响将从社会、经济、粮食安全扩展至包括地球生存环境在内的全面影响。目前,离岸碳捕集、利用与封存(CCUS)技术逐渐成为沿海国家和地区依海发展新兴产业价值链的重点方向。针对离岸CCUS相关的理论和技术开展了一系列投资、研发、应用和推广工作,涉及内容从物理、化学等基础研究,延伸到多工程学科交叉融合、工业化应用技术研发以及产业规模壮大。
离岸CCUS技术通过工程方式,助力碳减排目标实现,为缺乏陆上封存条件的沿海国家和地区的碳减排工作提供了重要路径。离岸CCUS技术相关概念的提出与工程实践已有30多年,具体包括从沿海大型或近海碳排放源捕集CO2,加压并运输至离岸封存平台进而注入海底地质储层中,实现与大气永久隔离或利用其生产价值产品的过程。
自20世纪90年代以来,部分国家和地区重视离岸CCUS技术及产业的发展,建成了多个离岸CCUS工程项目。欧盟排放交易体系以碳税的形式引导离岸油气行业的减碳发展,如挪威在碳排放税政策的驱动下,于1996年启动了世界首个大型商业化离岸CCUS项目,每年可从海上开采的天然气中分离约100万tCO2并实现海底封存;其他类似项目还有荷兰在北海启动的K12-B项目(2004年)、马来西亚石油公司在马来盆地杜朗油田完成CO2海底驱油(CO2-EOR)试验(2005年)、挪威在巴伦支海启动的Snøhvit项目(2008年)、巴西启动的CO2-EOR大型项目(2011年)、日本和越南在昆仑盆地黎明油田联合完成的CO2-EOR吞吐法先导试验(2012年)、日本本土的Tomakomai项目(2016年)。
我国是陆海兼备的国家,发展离岸CCUS技术及产业具有先天优势。目前,我国在南海北部、渤海湾等海区逐步形成离岸CCUS产业集群,助力沿海地区的低碳经济可持续发展。2021年,中国海洋石油集团有限公司在南海北部的“恩平”油田启动了我国首个离岸CCUS项目,每年将约30万tCO2封存至海底800m深处的地质咸水层中。从经济社会发展全局来看,我国离岸CCUS技术的发展,需着眼可持续发展实际,着重对沿海地区的碳排放密集行业进行低碳改造;但也要看到,离岸CCUS产业的发展是长周期投入,需要考虑地理地质条件、社会经济效益、科学技术方法等方面的特殊性,科学制定中长期发展策略,做好相关的政策
配套支持、技术创新与应用支撑,统筹规划、整体推进、分步实施,确保各阶段和各板块的技术及应用衔接顺畅和有序推进。
全面梳理和科学划定离岸CCUS技术的领域构成是深入了解离岸CCUS技术的必要前提。本文在总结离岸CCUS技术发展需求与产业发展现状的基础上,系统分析离岸CCUS关键构成部分的技术路线,凝练离岸CCUS工程解决方案蕴含的关键问题;结合实践成果与应用案例探讨后续研究方向,提出我国离岸CCUS领域发展建议,研判我国发展离岸CCUS技术的近期、中期和长期发展重点及关键举措,以期为沿海地区实现“碳中和”目标、发展低碳经济、推动可持续发展提供参考。
二、离岸CCUS技术的发展需求与产业现状
(一)离岸CCUS技术的发展潜力和需求
我国的14个沿海省级行政区是驱动经济发展的中坚力量,然而,这些地区在实现经济高速发展的同时,也形成了我国东部和东南部沿海地区的碳排放带,年碳排放量约为42亿t,占全国碳排放总量的41%。国际能源署预测,运用CCUS技术可以贡献碳减排总量的15%;按此推算,我国沿海地区发展离岸CCUS产业预期每年可以减少6.3亿tCO2排放。
碳排放密集产业实现脱碳的需要2021年,我国因煤炭使用所排放的CO2占全国碳排放总量的70%,其中约76%来自燃煤电厂,其余则主要来自能源密集型化工、钢铁、水泥等传统产业。这些行业的运行维持着我国(尤其是沿海工业较发达地区)社会结构的正常运转,在短期内很难完全被新兴产业取代。因此,对燃煤电厂和能源密集型产业开展脱碳升级改造,是我国实现“双碳”目标过程中不可或缺的一环,而CCUS技术则是对相关产业改造升级的关键路径。
我国沿海地区的工业园区主要分布在沿海县市,距海岸线在50km范围内。在这些地区中,除东北和华北部分外,其他地区的陆上地质封存空间均十分有限,尤其是广东和福建等东南沿海省份,其陆上潜在封存空间预估不超过1亿t。若要将沿海地区生产的CO2运输至我国北部、西北部的陆上大型地质封存有利区,其运输距离普遍超过1000km,这将大幅增加CO2的运输成本、土地使用成本和潜在的陆上安全风险。然而,在距离我国海岸50~300km范围内的近海沉积盆地,有着十分丰富的海底地质咸水层和油气储层空间,潜在的CO2封存容量为5000亿~8000亿t,可以满足我国沿海地区140~190年的碳封存需求。这为我国沿海地区的碳排放密集产业提供了区域性、近距离、大规模CO2地质封存的脱碳解决方案。
1.发展低碳经济,实现可持续发展的内在需要
广义的离岸CCUS产业价值链可以描述为:沿海工业CO2产生源(如大型发电厂、化工企业、钢铁企业、氢生产企业或天然气处理中心)或离岸平台CO2产生源(如火炬气流、平台供热等)首先将其生产的CO2进行捕集和分离,然后经过压缩净化后通过管道或船舶运输到离岸地质有利区,进而注入并封存,或用于地质驱油驱气以增加油气采收率,或使用物理/化学/生物处理工艺转化为其他价值产品(见图1)。
离岸CCUS产业涉及对现有碳排放产业的低碳化(如离岸油气产业)以及新兴低碳产业(如蓝氢、海底天然气水合物开采、海底地热资源开采)。此外,与海上新能源(如海上丰富的风能、潮汐能、波浪能、太阳能等)的协同耦合发展也能使这些新兴产业效能最大化。在可持续发展场景中,这些新兴低碳产业不仅可以利用离岸CCUS技术消耗大量的CO2,还可以为沿海地区绿色经济、蓝色经济的规模增扩拓展新空间及提供源源不断的清洁能源和材料。
2.向海图强的科技创新需求
随着海洋强国建设的不断深入,离岸CCUS产业作为我国的战略性海洋创新型产业之一,其发展符合我国加快实施创新驱动发展战略,坚持面向世界科技前沿、面向国家重大需求,加快实现高水平科技自立自强的要求。离岸CCUS产业的发展涵盖并驱动对一系列海洋科学与技术的原创性研究,涉及新理论、新工艺、新材料、新装备等,这些技术的迭代创新将不断提高我国在海洋科技领域的基础研究和原始创新能力,推动在深海、深地探测等关键核心技术上实现突破,助力实现国家经济的可持续发展和“走向深蓝”的海洋强国建设要求。
二)离岸CCUS产业的发展现状
截至2023年年初,在全球范围内已完成或正在运行的大规模离岸CCUS项目共有6个,除日本Tomakomai项目的CO2产生源来自陆上制氢以外,其余均来自海上油气分离处理过程;其他正在计划中的离岸CCUS项目,CO2源大多来自陆上工业生产。2021年,中国海洋石油集团有限公司启动了“恩平”离岸CCUS项目,为沿海省市示范了一种可大规模进行碳减排的现实解决方案,也为后续方式更多样、规模更大的离岸CCUS项目开发提供了工程试探经验和商业开发参考。然而,当前我国离岸CCUS项目的投资成本较高、资本周转时间较长、经济效益暂不明朗,仍处于示范阶段;主要采取孤立运营的模式,并未形成完整的工业级产业价值链。
基于我国近海海洋及海底地质数据,近年来已有研究对我国部分近海沉积盆地咸水层、油气田封存CO2适宜性进行了分析,并依据开采周期、源‒汇匹配和地质特征等因素给出了相应的国家及地区离岸CCUS产业发展规划。在此类规划中,遇到的重大挑战是如何以具有成本效益的商业模式在10~15年内实现亿吨级CO2的封存,并保证形成产业链和产生经济效益。在离岸CO2运输和注入方面,利用现有的离岸基础设施,如海上平台、油气钻井和海底管道等,可以节省前期建设成本,但鉴于这些设施设备的特殊工作环境限制和使用年限窗口,对其开展低成本改造或翻新是否具备经济性,仍需评估论证;此外,在海上建立天然气处理中心,因海上CO2处理设施建设成本较为昂贵且其平台使用空间有限,仍难以进行对CO2的大规模捕集,目前大部分的CO2捕集项目都在陆上运行。
(三)离岸CCUS技术体系与创新方向
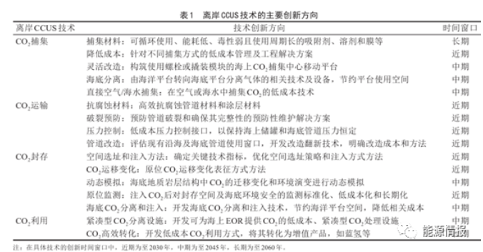
当前,离岸CCUS产业发展面临的主要挑战是缺乏经济可行的成熟商业模式,而新兴技术的快速迭代更新和推广应用推动了CCUS产业链成本的降低。现阶段离岸CCUS产业的发展也为沿海CO2捕集与利用、海底CO2封存与利用、陆上及海底CO2运输管道和海上CO2运输船舶等基础设施的建设提供了许多渐进式和颠覆式创新的机会。基于此思路,本文将对离岸CCUS产业链所涉及的关键技术进行系统性探讨,包括CO2捕集、CO2运输、CO2封存和CO2利用,以引导与离岸CCUS产业发展相关技术集群的创新方向(见表1),不断降低CCUS产业的投资和运营成本。
三、离岸CO2捕集
(一)基本构成
当前沿海地区对CO2捕集的设施大多集中在岸边陆上CO2生产源附近,如沿海工业发达县市的煤电厂、水泥厂、钢铁厂等产业园区,是CO2捕集技术和产业低碳改造升级资金重点投入的领域。为进一步降低碳捕集成本,可以在沿海地区建立CO2捕集中心,集中处理高排放工业园区工厂集群式生产的CO2。例如,广东大亚湾区海上规模化碳捕集与封存集群研究项目,计划通过CO2捕集装置,收集广东省惠州市大亚湾区各企业在生产过程中排放的CO2,经压缩后以管道等方式输送到附近符合条件的海底有利区进行封存或地质利用。
CO2捕集设施因其占地面积大、投资成本高、与溶剂处置相关的运输条件严苛等,致使在海上捕集CO2的方式和规模受到严格限制。然而,未来离岸碳捕集有3种潜在可行的方式(见图2):①利用海上固定或浮动的集中处理平台分离在离岸油气田开采的天然混合气中所含的CO2;②发展“蓝氢”产业,即在海上平台处理天然气获得H2和CO2,分离后H2被输送回陆上使用,CO2则被注入海底地层永久封存;③为海上平台设施或船舶提供动力的燃气轮机进行捕集CO2,进而输送至离岸平台注入海底地层封存。
(二)技术现状
1.海上天然气处理
在海上开采的天然气通常是包含碳氢化合物、CO2、水、N2、H2S等化学成分的气体混合物,而对非碳氢化合物杂质较高的采收气体需进行分离处理,如在我国近海的莺歌海盆地和琼东南盆地的天然气田。目前,全球大部分国家和地区还没有完整的CO2供求体系来支撑对CO2大规模捕集的资金需求,因此与海上天然气处理相关的CO2捕集技术尚未大规模应用和推广。仅有少数国家如挪威的CO2捕集技术(化学胺溶剂)已经被用于CO2含量较高的海上油田,涉及Sleipner油田(开采气中含9%的CO2)和Snøhvit油田(开采气中含5%~6%的CO2)。
2.CH4重整捕集
CH4重整是目前主要的制氢工艺,通常使用蒸汽的方式。该过程首先将反应容器升温至800~900℃,然后将CH4(通常来自海底开采的天然气)与蒸汽在催化剂的作用下混合反应,从而生成H2和一氧化碳(CO)的合成气。然后,将合成气传输到水‒气反应器中,进而将CO和水转化为更多的H2和CO2。该过程每产生1kgH2将排放8~10kgCO2,其中H2可以运输到陆上使用,而CO2将被捕集并注入到海底地层封存。
除使用CH4重整技术之外,还可以使用吸附剂/膜/自热重整的方式来提高 H2产量和CO2捕集率。在自热重整中,O2和蒸汽被用来与CH4进行放热反应从而形成合成气。与CH4重整相比,自热重整可产生浓度更高也更纯净的CO2,降低了进一步处理的成本,提高了CO2捕集设备运转的效率。在有关重整技术的研究中,目前还陆续出现了其他的一些新兴技术,如产生H2和炭黑的等离子工艺。此类等离子工艺通常没有催化剂的要求,而且对空间要求较低,但其化学选择性和高能耗的问题还亟待解决。
3.燃气轮机燃烧后捕集
海上燃气轮机烟气中的CO2浓度通常小于6%,因此,要实现碳捕集,需要复杂的处理工序,CO2分离流程复杂且成本较高,实施难度较大;此外,海上平台空间和承载量有限,技术实施难度较大,经济性欠缺,这进一步限制了燃烧后捕集及其匹配的燃料转换/电气化在海上部署的可行性。近期一些研究提出了在海上建立远程控制的固定式或浮动式紧凑型捕集中心的设想,该中心将灵活收集附近多个平台上产生的废烟气进行集中处理。这类捕集中心可有效缓解海上平台的空间限制,规模化海上碳捕集工程并提升其经济效益,但该类型项目的工程及商业可行性需要进一步验证研究。
除了可对海上平台油气燃烧后产生的CO2进行捕集外,近期一些船舶公司也开始基于大型船舶的燃气轮机或蒸汽循环运转期间产生的CO2进行捕集。2021年,中国船舶集团有限公司第七一一研究所研制的船用碳捕集与封存(CCS)脱碳系统由吸收塔、再生塔、压缩液化单元、吸收剂供给存储单元、废水处理单元以及控制单元等组成,可对船舶柴油机尾气产生的CO2进行高效吸收和存储,实现了船舶脱硫脱碳的一体化处理。与传统陆用CCS系统相比,船用CCS系统具备高效、紧凑的特点,可根据实际减碳需求灵活调节碳捕集率,满足不同船舶的减碳需求,显著降低船舶能效设计指数。
(三)创新方向
影响碳捕集技术经济效益的因素有CO2浓度、气体杂质、捕集材料等。理论上CO2的捕集效率可以达到95%,但受一系列不确定性因素的限制,碳捕集效率通常在60%以下。然而,这些不确定性因素也为CO2捕集技术的研发提供了创新的方向,主要有:①聚合物膜技术,可推动高压气体混合物通过高度结构化的膜,选择性地过滤CO2和N2。②固体吸附剂技术,可选择性地吸附CO2而不形成化学转化,从而减轻与液体溶剂处理相关的环境问题,并降低对吸附剂重新生成的能耗。③化学循环技术,将纯氧流输送到燃烧室内,同时降低CO2载体重新生成的能耗。
在具体的离岸应用中,这些新型技术还可以混合搭配使用以实现离岸平台空间利用率的最大化、CO2捕集效率的最大化、海底空间利用的最大化和投资建设及运营成本的最小化。此外,直接从空气或海水中捕集CO2等先进技术也可作为当前岸边陆上或离岸固定CO2分离与捕集集群的补充,以捕集剩余难减排源排放气体中残留的CO2。
四、离岸CO2运输
一)基本构成
沿海地区的主要碳排放源为工业园区的化石燃料发电厂、水泥厂、钢铁厂和化工厂等企业,与离岸碳封存有利区之间的距离通常在50~300km。因此,需要建立运输设施,将CO2从生产源运输到封存地点。根据运输距离不同,离岸CO2运输主要通过管道运输和船舶存储罐运输两种方式来进行。
(二)技术现状
1.CO2管道运输
为确保管道长期安全和密封完整性,CO2管道在材料和条件控制方面较天然气管道更为严格。在使用管道运输CO2的过程中,为方便控制管道内部的温压和流速,通常要将CO2相保持在超临界态,因此,需要监测感知设备、加/减压泵和控制单元来维持管道内的温压平衡,同时需要增强管道材料的耐腐蚀性。海底CO2运输管道的材料主要是由带聚丙烯涂层的碳素钢或不锈钢合金制成,而较厚的管道可能需要使用混凝土涂层来进一步保证安全稳固。在CO2运输管道等高压系统中,通常还需要配备计量装置,以满足安全运输的条件并检测可能存在的裂缝。此外,还需要针对输送气体的成分、流量、外部条件对管道特征和完整性的影响进行综合性的研究分析。
截至2023年年初,我国海底油气管道已超过1万km,主要位于我国近海油气田,如南海油气田、东海油气田和渤海油气田等,其输送量接近全国油气总输量的25%。然而,我国还没有建设工业级的CO2运输管道,陆上CO2运输主要依靠加压罐装拖车,海上CO2的运输则主要依靠排水量较小的船舶。在全球范围内,CO2管道已有超过8000km,主要位于美国陆上,用来进行CO2驱油提高采油率;而仅有的两条海底工业级CO2管道都在挪威,分别用于连接Equinor在Sleipner和Snøhvit的两个离岸CO2封存平台。
在CO2管道运输方面,可以通过改造现有的石油和天然气管道用来运输CO2,以节省投资成本。例如,英国规划中的Acorn离岸CCUS项目计划重新利用已经或接近暂停使用的海底天然气管道。然而,如果使用已有的油气管道运输CO2,需要充分考虑管道当前的工作状态、适用条件以及改造与维护成本。
2.CO2船舶运输
作为一种中短期的碳运输解决方案,船舶运输在CO2运输规模较小(<100万t/a)的情况下,具有运输灵活、成本较低的优势。现有的CO2运输轮船与商用半冷却液化天然气(LNG)轮船相似,但对于更大容量的船舶则需要进行重新设计,如2021年江南造船(集团)有限责任公司设计研发的配置有3500m3氨燃料储罐的运输船,其液货系统设计同时满足了CO2、无水氨以及液化石油气的兼装要求,提高了船舶运营灵活性;2022年韩国大宇造船海洋株式会社开发了70000m3级的超大型液化CO2运输船,配备了LNG燃料发动机,并拥有足够的空间安装CO2捕集储存装置。此外,船舶运输CO2的典型案例是挪威的“长船”离岸CCUS项目,该项目设计的船舶CO2装载量达7500m3。
(三)创新方向
目前,虽然对近海沉积盆地空间特征的地质数据和信息有一定了解,但在数据的可获取性、不同数据集的交互性以及对地层中CO2随时间的变化运移特征进行建模表征的能力等方面存在不足,今后海底碳封存的主要技术方向有:①稳健多变量CO2运移数值模拟。模拟大规模注入CO2在不同地层结构中的运移和相互作用,以及在封存的不同阶段(包括注入前、注入期间和注入后密封)的潜在岩层破裂和化学反应,尤其是在直通海底CO2储层且存在较高的泄漏风险的现有海底油井周围。②封存空间选择和注入策略。在选择地质封存空间时,需要结合注入前后的动态数据对不同的封存空间进行更多地分析和研究来优化注入策略和封存效率,如采用孔隙度、渗透率等指标。③CO2的相态管理。CO2的不同相态特征会影响其注入后在地层的捕获机制,这种现象需要在近海沉积盆地,如枯竭油气田中,进行仔细研究。④低成本长期监测/预警。对CO2海底地质封存后的长期安全监测目前还缺乏一套标准的监测工具和准则,未来需规范和建立长期立体化监测机制,如海底碳封存环境安全实时监测与决策、海底复杂环境下对CO2泄漏的多媒介立体监测与预警。⑤海底技术。为避免建立海上平台或节约海上平台使用空间,可以在海底建立“海底工厂”来处理和注入CO2以及开采油气,而这将需要一系列稳定且安全的海底自动化作业技术作为强有力的工程支撑。
六、CO2利用
七、我国离岸CCUS技术的发展展望
(一)我国离岸CCUS技术的发展重点
1.近期(至2030年)
2021年,生态环境部发布的《中国二氧化碳捕集利用与封存(CCUS)年度报告》[23]指出,针对我国东部及东南沿海地区碳排放密集且距离陆上大型地质封存空间较远的特点,有必要发展离岸CCUS。中国海洋石油集团有限公司目前已有1个离岸CCUS项目(恩平15-1)投入运营,将在5年内向海底注入并封存约146万tCO2。
面向2030年,对于进一步开发其他的更经济且更具规模效应的离岸CCUS技术项目,发展重点在于:①碳捕集,开发更多CO2捕集方法并提升捕集效率、降低CO2捕集设施的改造翻新成本;②碳运输,建设和改造海上CO2运输急需的管道,形成我国沿海及海底CO2运输网络系统的低成本运营模式;③碳封存,优化封存空间选择策略和前期工程设计方案、合理配置初期资本投入建设所需的基础设施;④碳利用,研究重新利用CO2的可行性及其转化产品的市场替代成本和规模。此外,还需要理顺复杂的商业模式,激励更多的沿海产业集群考虑采用离岸CCUS技术,而这些都可通过持续性的商业及工程实践经验来进一步加快技术成熟和对相关领域研究空白的填补。
2.中期(至2045年)
随着试点项目的成功和规模的不断扩大,目前处于研发阶段的一些技术,如海底气体分离和压缩、下一代CO2捕集技术、CO2转化为化学品和海上氢生产技术(蓝氢),在中期阶段需要在离岸CCUS项目中得到试点。
到2045年,相关发展重点在于:①碳捕集,通过对技术和工作效率的不断提升和从应用中吸取经验教训,大幅降低陆上CO2的捕集成本;同时发展海底气体处理和CO2捕集技术,如紧凑型高分子渗透膜捕集系统,并集成到海底工厂或新型处理平台;②碳运输,至少建成投产一条海底CO2运输管道;③碳封存,在工业界建立对CO2封存的利益需求,并向广大社会团体开放参与CO2运输和封存等基础设施的建设投资渠道,更快速地推进和推广离岸CCUS产业价值链的发展;④碳利用,在陆上沿海各工业中心的主要产业集群,如广东大亚湾或上海浦东,通过转化为甲醇等有价值的化学品,进一步激发工商业部门和企事业单位对CO2利用技术投资和推广的兴趣。
3.长期(至2060年)
基于在中期已建成的首批离岸CCUS产业集群的高效解决方案、经验教训和风险控制措施,到2060年,离岸CCUS将发展成为一个实用且颇具规模的国家优势产业。这不仅需要我国政府坚定陆海统筹战略发展的历史定位,而且需要并推出一系列促进CCUS海陆优势互补、良性互动和协调发展的相关财政支持政策,如推出碳税政策和引导碳市场定价,并且需要形成强有力的经济模式,产生成功的商业案例。
为了在全国范围内实现“碳中和”愿景,尤其是当前碳排放密集的沿海地区,新的生产平台要尽量使用清洁能源,如氢或完全电气化。对蓝氢的大量需求将消耗大量的陆上工业集群产生的CO2,同时具备规模效应从而降低CO2的捕集成本。
到2060年,相关发展重点在于:①碳捕集,发展直接空气或海水捕集残余CO2技术,解决难减排行业残余CO2排放的问题,实现更为经济的净零排放;②碳运输,不断扩大沿海陆上CO2运输管道和海底管道网络等基础设施的建设和封存规模,进一步降低运输和封存成本;③碳封存,大规模地针对封存后地层中的CO2进行准实时跟踪监测和动态数值模拟,进一步优化封存及监测方案,实现对我国近海沉积盆地全部CO2封存潜在空间的高效利用;④碳利用,大规模应用CO2利用技术,为产生的CO2提供更加灵活的增值空间,同时创造客观的经济收益。
(二)促进离岸CCUS技术发展的关键举措
1.注重陆海统筹布局,探索成熟商业模式
近年来,国家高度重视低碳涉海经济的可持续发展并将之列为优先发展的国家战略,加强规划与布局,为我国离岸CCUS技术及产业的中长期发展指明了方向、创造了环境。当前,探索经济可行的成熟商业模式是破解离岸CCUS技术及产业发展的关键举措,亟需将离岸CCUS作为一个新兴产业价值链,吸引多方参与和投资。同时,为推动离岸CCUS产业的发展,相关部门要做好顶层规划,在财税、政策等方面予以倾斜,明确我国离岸CCUS技术及产业的发展定位,研究制定离岸CCUS技术发展专项规划,颁布碳税政策和建设规模化离岸CCUS产业集群等重大激励措施,进而规划驱动CCUS产业链的发展并帮助其提高市场竞争力。此外,建议对包括离岸CCUS产业在内的低碳涉海新兴产业实施陆海统筹布局,与离岸可再生能源、氢能源开发等其他新兴产业协同耦合发展,设立专项资金,鼓励各主体有效参与,共同促进我国新兴低碳经济产业集群的整体发展和规模体量的不断增长。
2.建立多元教研体系,培养高精尖专人才
人才是低碳经济可持续发展的核心要素。离岸CCUS领域乃至更广泛的“碳中和”领域人才缺口较大,亟需建立一套完整的人才培养体系,培养专业型、复合型人才队伍。建议基于相关物理/化学/地质基础研究和海洋科学及工程技术等学科,建立离岸CCUS复合型人才培养体系,如成立专门的离岸CCUS科学与工程专业,探索“产学研”合作体系,创办离岸CCUS青年学者计划平台,鼓励国际合作交流与经验分享等。
3.加强原创基础研究,实现核心技术突破
现阶段离岸CCUS产业高昂的投资成本为沿海CO2捕集与利用、海底CO2封存与利用、陆上及海底CO2运输管道和海上CO2运输船舶等基础设施的建设提供了渐进式和颠覆式创新的机会;同时,新兴技术的快速迭代更新和推广应用决定了CCUS产业链成本降低的速度和幅度。离岸CCUS产业的发展涉及到一系列沿海地区工业过程的低碳技术升级和设施设备改造,以及近海海上及海底工程作业所面临的理论预判和技术施工困难,相关问题的解决需要首先构建离岸CCUS技术体系,对众多原创性基础研究实现突破。
建议努力创造宽松自由的离岸CCUS研究环境,支持“产学研”合作,寻找现实发展中存在的问题,坚持目标导向,加强学术与应用探索,解决关键设备及技术落后问题;建立跨部门协同管理机制,制定相关技术推进政策,为研发人员创建良好的环境,加强必要的专业引导;推动离岸CCUS领域技术指标的标准化建设,加强科技成果的产业化推进,提高知识产权使用率,促进关键技术及设备的迭代更新。
文章来源:能源情报
工程师必备
- 项目客服
- 培训客服
- 平台客服
TOP




















