国内外CCUS项目解读
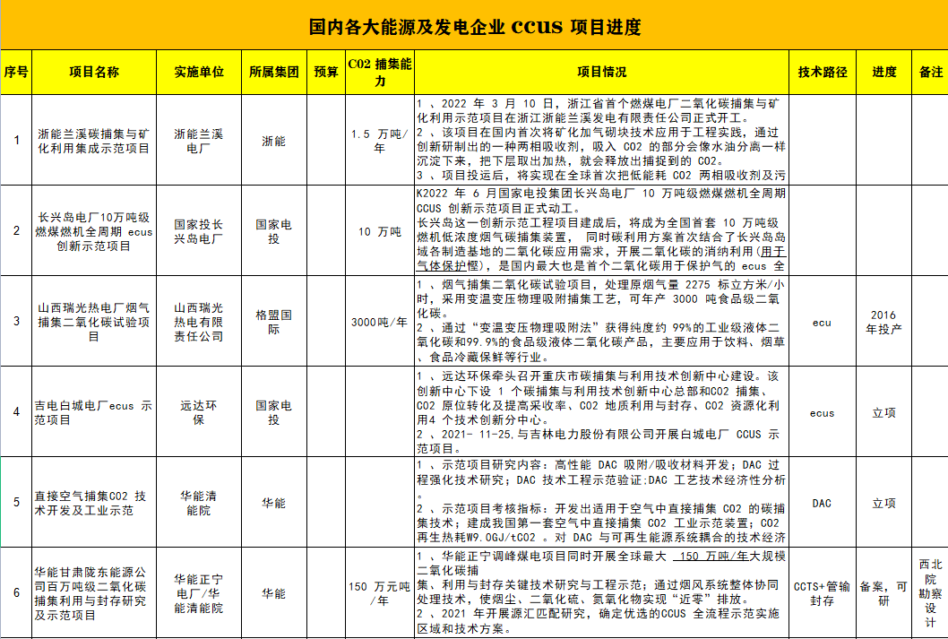
1、国内CCUS项目汇总
本表汇总了56个CCUS项目的最新进度,包含项目名称、实施单位、所属集团、预算、CO2捕集能力、项目情况、技术路劲、进度等内容。可以帮助大家更为直观的了解目前我国CCUS项目的发展趋势。
2、国际CCUS项目汇总
本表汇总了55个国际CCUS项目,包含项目类型、所属行业、投运日期、项目状态、捕集能力、参与企业等内容。
3、特别推荐
对CCUS技术定位、减排贡献、产业现状、工程示范案例等方面内容进行讲解,并得出结论:虽然目前碳封存技术已有多个大型验证项目,但如何降低能耗和成本仍是CCUS的研究重点。
全国碳捕集项目分布图及项目介绍
下面这张地图汇总了我国碳捕集项目数量,及地区分布情况,来自《中国科技信息》杂志,但是并不全面。我在这张图的基础上,增加了2022年最新开工的CCUS项目及运行情况。如捕集规模、技术特点等。
1、垃圾发电烟气碳捕集项目
坐标:浙江 捕碳效率:95%以上
该碳捕集工艺系统,以高效填料吸收塔和解吸塔为核心处理单元,通过优化工艺设计和设备布局,实现了烟气系统、有机胺吸收液循环系统、冷却换热系统、蒸汽及疏水系统的高效集成,大幅减少系统占地面积。
同时,配套采用自主研发的烟气碳捕集工艺高精度自动控制系统,不仅提高了二氧化碳吸收效率和运行可靠性,并有利于实现碳捕集装置各项运行参数的精细化控制和成本控制,大大提高了碳捕集装置的经济性、稳定性和适用性。
运行结果显示,在垃圾焚烧烟气CO₂含量8%左右条件下,系统CO₂捕集效率可达95%以上,各指标均达到国内先进水平。
2、华能高碑店电厂捕集项目
坐标:北京 捕碳规模:3000吨/年
这是中国首个碳捕集装置,在华能北京热电厂投入运行,年捕碳量约为3000吨,该装置由华能集团独立设计和建造,捕集的CO2实现了资源化利用。
装置投运以来,二氧化碳回收率大于85%,纯度达到99.99%,各项指标均达到设计值。装置运行可靠度和能耗指标也都处于国际先进水平。项目捕集并用于精制生产的食品级二氧化碳可实现再利用,以供应北京碳酸饮料市场。
3、大庆油田EOR项目
坐标:黑龙江
1965年大庆油田就率先开展小井距单井组碳酸水试注试验,拉开了中国石油探索二氧化碳驱油(CCUS-EOR)的序幕。 这项技术就是把二氧化碳捕集后注入油层中,以提高油田采油率。
针对大庆外围油田水驱难动用、动用效果差的特低渗透扶杨油层和海拉尔油田强水敏性兴安岭油层,大庆油田在五个区块开展了二氧化碳驱油现场试验。
2019年产油超过10万吨,占中国石油二氧化碳驱年产量的60%以上。
4、中石油吉林油田EOR项目
坐标:吉林 捕碳规模:35万吨/年
吉林油田建成了国内首个CCUS-EOR全流程示范项目,该项目包括5个二氧化碳驱油与埋存示范区,年产油能力10万吨,年埋存能力35万吨,年埋存能力相当于每年植树280万棵。目前吉林油田正全力推进20万吨CCUS开发方案落地实施,规划建设百万吨CCUS示范区。
近期这项技术实现自主化研发、创新化驱动、成熟化应用、规模化推广,是全球正在运行的21个大型CCUS项目中唯一位于中国的项目,也是亚洲最大的EOR项目,油田是实现温室气体有效埋存和大规模利用的理想场所,吉林油田通过构建全流程CCUS产业链,快速推进规模化工业应用进程。
5、华能长春热电厂捕集项目
坐标:吉林 捕碳规模:1000吨/年
我国首套1000吨/年相变型二氧化碳捕集工业装置在华能长春热电厂成功实现连续稳定运行。该技术能有效解决传统捕集方法的高能耗难题,经专家鉴定,主要技术指标达国际领先水平。
该装置的成功运行,不仅对我国相变型捕集技术后续开发和工程放大具有重要参考意义,更为电厂有效应对气候变化,实现二氧化碳减排和“碳中和”愿景提供了新的技术支撑。
该技术可实现烟气中二氧化碳捕集率达90%,同时再生溶液量减少40%~50%,社会和经济效益显著。如果应用于燃煤电厂100万吨/年二氧化碳捕集装置,相对于传统乙醇胺溶液吸收法,使用相变型二氧化碳捕集技术每年可减少蒸汽热耗成本约5000万元。
6、通辽CO2地浸采铀项目
坐标:内蒙古自治区
本项目用二氧化碳和氧气地浸采铀,独联体国家有相关资料,原理是在地下水中加入二氧化碳后,形成的碳酸氢根离子与矿层中的铀发生反应,使铀溶解在溶液中,并可有效抑制钙离子沉淀的形成。
“人潜入水中吐口气,水面能看到一个泡。”核化冶院副总工程师谭亚辉说,这个常见的生活现象,说明了一个最浅显的道理:气体在液体中容易逸出,要将气体加入液体,需要解决几个关键问题,首先要让气体溶于液体注入矿层,然后让液体选择性溶出矿层中的铀,回收的时候将铀分离。
7、华能绿色煤电IGCC电厂碳捕集项目
坐标:天津 捕碳规模:10万吨/年
通过依托“十一五”863重大项目——我国首套250兆瓦级IGCC示范工程,旨在研究开发基于IGCC的二氧化碳捕集关键工艺和设备技术。
目前,国内多家企业正在探索开展CCS技术的试验与示范,而中国华能始终走在该领域前列。华能在开展燃烧后捕集基础上,利用自主研发的二段炉产生的煤气为原料,建成了一套30MWth(兆瓦热)二氧化碳捕集示范系统。该系统由华能自主设计建设, 采用低水汽比耐硫变换等工艺,实现了二氧化碳捕集率达到90%以上,年捕集二氧化碳的能力达到10万吨,是目前世界上最大的燃烧前碳捕集装置。
8、中石化齐鲁石油化工EOR项目
坐标:山东 捕碳规模:100万吨/年
我国首个百万吨级CCUS项目,齐鲁石化-胜利油田CCUS项目于2021年7月启动建设,该项目由齐鲁石化捕集二氧化碳运送至胜利油田进行驱油封存,预计未来15年,该油田将累计注入1068万吨二氧化碳,实现增油227万吨。
涵盖了碳捕获、碳利用和碳封存3个重要环节,主要以该用户第二化肥厂煤制气装置排放的尾气为原料,生产液态二氧化碳产品,并送往某油田代替“水”作为介质打入地下页岩中驱油和封存,整个过程节水、驱油、减碳一举三得,原油覆盖地质储量6000万吨,年注入能力100万吨。
9、中石化华东油田EOR项目
坐标:河南 捕碳规模:10万吨/年
华东油气田液碳公司与南化公司合作建设的CCUS示范基地分两期建设成每年10万吨的捕集装置,截至2021年4月27日已累计回收二氧化碳16.5万吨,应用到油田企业驱油增产约5万吨。
华东石油局液碳公司驱油队成立于2013年,2015年顺利进入浙江油田、江苏油田,近两年相继进入吐哈、东北等油田,驱油队成了液碳公司经济发展的新引擎。截至到目前累计驱油应用二氧化碳36万吨,占液碳公司营业收入的37%。
10、华能石洞口电厂捕集示范项目
坐标:上海 捕碳规模:12万吨/年
华能上海石洞口第二电厂二期项目二氧化碳捕集示范工程的产品,初期以循环利用、总量控制作为主要的处理方式,最终实现二氧化碳的封存,为我国温室气体减排作出贡献。
首次提出了双吸收塔布置的碳捕集工艺,提高了系统运行的灵活性和可靠性;提出了分级吸收再生烟气脱碳系统创新概念,能耗较低;提出了带自循环和激冷的喷淋脱碳系统,降低了建设和运行成本,得到燃煤电厂烟气碳捕集系统优化运行和控制能耗的规律,最终形成了完整的工艺设计软件包,成功应用在华能上海石洞口第二电厂二期项目12万吨/年二氧化碳补集装置工程示范项目中。
11、安徽海螺集团水泥窑烟气CO2捕集纯化项目
坐标:安徽 捕碳规模:5万吨/年
安徽海螺集团在世界水泥行业首开先河,建成了万吨级以上水泥窑烟气二氧化碳捕集纯化环保示范项目,年可回收二氧化碳5万吨。
这一项目由海螺集团与大连理工大学联合研发,投资5500余万元,从2018年10月22日开始运营。在烟气洗涤塔旁,一条管道连接着两个大大的金属球,水泥窑烟气去除粉尘等杂质后,到达吸收塔内被吸附剂吸收形成富液,再通过加热析出95%纯度的二氧化碳,最后精馏到99.9%工业级纯度和99.99%食品级纯度的二氧化碳产品,从而完成碳捕捉,控制碳排放。
12、中海油丽水36-1气田CO2分离项目
坐标:浙江 捕碳规模:5万吨/年
中国海油丽水36-1气田开发的实践经验,针对高含碳、储量小、产能低、收益小的边际气田,就将二氧化碳"变废为宝"加工为食品级商业产品的技术进行了研究。
天然气田二氧化碳的回收利用符合"资源—产品—再生资源"的循环经济发展模式,不仅可以保护日益恶劣的自然环境,而且可以创造更大的经济与社会效益。该项目实施的二氧化碳综合利用技术与经验,将为国内其他高酸性气田开发的二氧化碳利用有重要的借鉴意义。
13、华润海丰电厂碳捕集测试平台CO2加氢制甲醇
坐标:浙江 捕碳规模:2万吨/年
这是我国华南地区首个燃煤电厂碳捕集和利用示范项目。项目运行后,每年可捕集二氧化碳约两万吨,经提纯后可满足食品加工和工业化利用需要,并将用于国内首个碳离岸封存的安全和泄漏监测研究项目;同时,还可实现多种胺溶液的灵活替换使用,为多种碳捕集技术供应商提供公平测试其产品性能的技术服务。
一期碳捕集技术中心项目从2014年开始进行技术筛选,从14项碳捕集技术中初步筛选出5项技术,包括物理吸附、化学吸收和膜分离法。经过第二轮筛选,最终才确定选择胺液吸收和膜分离碳捕集技术为平台第一批测试的技术。
14、华中科技大学35MW富氧燃烧技术研究与示范
坐标:湖北 捕碳效率:90%以上
35MWth富氧燃烧工业示范项目是富氧燃烧碳捕获技术走向商业化运营过程中的关键一环。项目在国家支撑计划的支持下,依托国家能源煤炭清洁低碳发电技术研发中心,总投资超过1亿元,示范工程于2012年12月31日在湖北应城开工建设,2014年底完成主体工程建设,2015年1月28日开始点火试验。
项目完成后,实现烟气中二氧化碳浓度高于80%、二氧化碳捕获率高于90%的二氧化碳富集和捕获目标。我们将在此基础上进行工业化放大,致力于富氧燃烧技术在200-600MW规模电厂上的应用,为实现中国富氧燃烧二氧化碳的大规模减排及资源化利用而努力。
15、中联煤CO2驱煤层气项目
坐标:山西省
“二氧化碳驱煤层气关键技术”该关键技术预计可提高煤层气抽采率10%以上。中国埋深2000米以浅的煤层气总资源量为36.8万亿立方米,埋深大于1000米的深煤层煤层气资源量占61%,二氧化碳驱煤层气技术的规模化推广应用可产生巨大的直接经济效益。
项目总体目标为针对煤层中有效埋藏二氧化碳、注入二氧化碳有效置换甲烷提高煤层气抽采率实际需求,揭示二氧化碳驱煤层气过程中孔渗性变化规律及主控因素,集成形成具有地质适配性差异化的深煤层气井组二氧化碳驱煤层气工艺技术体系,研制形成具有自主知识产权的设备/装置,现场示范应用评价,促进二氧化碳驱煤层气工业化进程。
16、中电投重庆双槐电厂碳捕集示范项目矿
坐标:重庆 捕碳规模:1万吨/年
2010年1月,中国电力集团建设的重庆合川双槐电厂碳捕集工业示范项目正式投入运营,该装置每年可捕集1万吨碳浓度在99.5%以上,碳捕集率达到95%以上。
在此基础上,中电投集团完成了15万t/a的碳捕集装置方案研究和工程设计,开展了CCS全流程方案预可研工作。目前该装置捕集的二氧化碳主要用于焊接保护和电厂发电机氢冷置换等领域。
17、延长石油煤化工CO2捕集与驱油示范项目
坐标:陕西 捕碳规模:30万吨/年
陕西延长石油集团榆林煤化公司30万吨/年二氧化碳捕集装置项目依托煤制甲醇装置,以及设施生产的高纯度二氧化碳气体为原料,经压缩、冷凝液化生产纯度达到99.6%的液体二氧化碳产品。
所捕集的二氧化碳全部用于延长石油下属油田的二氧化碳驱油和地质封存,实现了制造业与采掘业协同耦合发展,每年可减少二氧化碳排放30万吨。国内已投运CCUS示范项目依然面临高能耗、高成本的挑战。根据生态环境部此前发布的公开数据显示,国内煤化工二氧化碳捕集最低成本为120元/吨。
陕西延长石油集团榆林煤化公司30万吨/年二氧化碳项目捕集能耗1.36吉焦/吨,捕集成本仅为105元/吨,目前为国内成本最低,对我国促进CCUS技术规模化、商业化应用具有重大意义。
18、国华锦界电厂燃烧后CO2捕集与封存全流程示范项目
坐标:陕西 捕碳规模:15万吨/年
陕西国华锦界能源有限责任公司燃煤电厂15万吨/年CCS示范项目是国家重点研发计划项目、陕西省重点建设项目、国家能源集团重大科技创新项目,于2019年11月1日开工建设,2021年1月安装建设完成,并通过168小时试运行,连续生产出纯度99. 5%的工业级合格液态二氧化碳产品,成功实现了燃煤电厂烟气中二氧化碳大规模捕集,成为目前国内规模最大的燃煤电厂燃烧后二氧化碳捕集与驱油封存全流程示范项目。
该项目依托锦界电厂1号600兆瓦亚临界机组,集成新型吸收剂、增强型塑料填料、降膜汽提式再沸器、超重力再生反应器、高效节能工艺等新技术、新工艺,开展先进的燃煤电厂化学吸收法二氧化碳捕集技术研究,形成了适用于我国燃煤电站烟气二氧化碳高效、低能耗捕集的新技术体系。
19、新疆油田EOR项目
坐标:新疆 捕碳规模:60万吨/年
新疆CCUS中心已成为油气行业气候倡议组织(OGCI)在全球部署的首批5个CCUS产业促进中心之一。中国石油相关负责人表示,2021年,中国石油CCUS注入埋存二氧化碳近60万吨,目前正在加快完善松辽盆地300万吨CCUS重大示范工程为代表的“四大工程示范”和“六个先导试验”,进一步推动中国石油CCUS产业驶入规模化发展快车道。
作为全流程项目,新疆油田 CO2-EOR 项目捕集和封存流程均与外部企业合作完成,其气源来自克拉玛依石化公司产生的工业尾气,由民营企业新疆敦华石油技术有限公司进行捕集,后者通过对克拉玛依石化公司的制氢装置进行改造,建成了 10 万吨 / 年二氧化碳捕集液化装置,对克拉玛依石化公司甲醇厂天然气制氢产生的驰放气进行捕集液化,获得高纯度二氧化碳。二氧化碳初始浓度为 41%,经液化分离后纯度高达 99.96%。
20、国家能源集团煤制油CCS项目
坐标:宁夏 捕碳规模:40万吨/年
煤直接液化制油的能源转化率近60%,远远高于其他利用模式的40%左右,是煤生产液体产品中最有效的技术途径。由于其生产过程实现了煤炭资源的清洁和高效率转化,实现了传统能源清洁化利用。
煤直接液化油品的低硫、低氮等特点,使油品燃烧废气所含的污染物极少。其中的硫氮排放小于1PPM,远低于国五标准10PPM的限值,甚至优于欧五标准,可有效减少环境污染,具有在城市和井下等环保要求较高场所使用的优势。
21、广汇能源碳捕集、管理及驱油一体化项目
坐标:新疆 捕碳规模:300万吨/年
广汇能源将建成国内规模最大的CCUS项目。其中首期建设10万吨/年二氧化碳捕集与利用示范项目,具备10.4万吨/年液体碳的生产规模。
由广汇能源投建的哈密广汇环保科技有限公司年产40万吨荒煤气制乙二醇项目,首次将“WHB合成气制乙二醇技术”应用于荒煤气制乙二醇,年直接减排二氧化碳约62.8万吨、减排SO₂约1286吨,间接减排二氧化碳约173万吨。该项目节能减碳效果显著,在副产煤气资源的相关行业中形成较好的示范效应,同时也为公司带来了良好的经济效益和社会效益。
22、通源石油CCUS一体化示范项目
坐标:新疆 捕碳规模:100万吨/年
据通源石油介绍,本次试注项目将实现两个重要的目的。一是通过将二氧化碳注入地下,利用地下油层地质圈闭构造和油气开采后圈闭构造的亏空,或与富钙地层水反应形成碳酸盐的沉淀,实现永久埋存,从而达到碳减排的终极目的。
二是利用二氧化碳在地层油藏内部合适的压力、温度下,二氧化碳变成超临界流体溶于原油形成混相液体,并显著降低原油粘度和界面张力,增强原油的流动性,从而将原油驱替到生产井,达到原油增产的效果,实现社会经济效益。
23、华能陇东基地先进低能耗碳捕集工程
坐标:甘肃 捕碳规模:150万吨/年
该项目位于甘肃庆阳华能陇东能源基地,依托该基地正宁电厂两台100万千瓦工程建设,二氧化碳捕集规模150万吨/年。项目采用燃烧后化学吸收法捕集工艺路线,二氧化碳捕集率不低于90%,成品纯度不低于99.5%,捕集到的二氧化碳将全部用于驱油与封存。本工程计划与正宁电厂工程同步设计、施工、投产,计划投产时间为2023年12月。
碳捕集十大应用场景与成本介绍
应用场景一:钢铁碳捕集
成本:20-194美元/tCO2
高炉炼铁是现代炼铁的主要方法,其产量占世界生铁总产量的95%以上。高炉煤气(BFG)是高炉炼铁过程产生的副产品,产量巨大。BFG的主要成分为20%~28%的CO、17%~25%的CO2、50%~55%的N2和1% ~ 5%的H2。适用于钢铁BFG碳捕集的技术,根据气体分离方式不同,可分为化学吸收法、物理吸附法和膜分离法。
应用场景二:工业碳捕集
目前全球碳捕集与封存技术的公开数量已达3000 项以 上,石油化工行业是碳捕集与封存技术的主要应用领域,排放、成本、效率和能耗是该技术创新的主要着力点。
应用场景三:航运碳捕集
未来航运业可能应 用 CCUS技术实现减排的两种设想。一是建设集海上二氧化碳转移、 绿色能源生产及船舶燃料供应加注于一体的综合产业集群。简炎钧提出了“深远海绿色能源基地”概念, 主要出于两方面的考虑。
首先是为 了解决国际航运业未来的绿色低碳燃料供给问题。可供加装 CCUS系统的船舶卸载、转移捕集到的二氧化碳。
二是航运公司通过在陆上投资建立CCUS设施进行碳抵消。这一设想的可能性是基于航运业碳排放市场引入碳信用、碳抵消机制。
应用场景四:煤电碳捕集
成本:20-194美元/tCO2
燃煤电厂碳捕集技术可以分为燃烧前碳捕集、富氧燃烧及燃烧后碳捕集等,对采用不同碳捕集技术的电厂大型CCUS项目数量进行统计分析,可知采用燃烧后捕集技术的项目最多,达到18项。
应用场景五:能源碳捕集
CCUS 与氢能技术耦合:由于炼化和氯碱等行业常产生大量多 余氢气,未来技术成熟后,有望与CO2发生化学反应,低成本制取甲醇或多元醇。通过CCUS技术捕 集在制氢过程中排放的CO2,一方面可以采用捕集或资源化利用的方式,另一方面可与制得的H2 通过化学合成等技术得到具有高附加值的有机化学品,从而产生收益。
CCUS 与风光互补技术耦合:风能属于可再生清洁能源,技术相对成熟且成本不断下降。虽然稳定性差,但若将其与无需连续供电的CCUS技术耦合,整个流程碳排放较小,可以加快CCUS产业链的发展,促进规模化减排的分布部署。同样, 太阳能作为一种新兴的可再生能源,与CCUS技 术耦合利用,产生的热能可直接用于CO2化学法捕集工艺的能量供应,产生的电能可为CCUS工 艺提供能源动力,捕集的CO2可通过加氢等化学 转化形成醇类有机燃料。
应用场景六:汽车碳捕集
早在2010年,沙特阿美石油公司研究发展 部就开始发展汽车碳捕集技术。在短短18个月的时间里,沙特阿美就设计 出全球第一款碳捕集汽车模型。
这一技术是在不改变汽车引擎设计的基础 上,实现对汽车尾气中CO2的分离和存储。在2012年的一次测试中显示, 这款汽车能够将汽车排放的10%CO2 捕集起来。经历了几年的技术改进升级后,新一代技术能将CO2的捕集比例从10%提高到25%。
应用场景七:石化碳捕集
成本:120元/tCO2
CCUS技术涉及到CO2的捕集、运输及封存利用, 就整条产业链而言,成本高是制约其发展的重要因素, 这是由于烟道气中的主要成分为氮气,而CO2的含量相对较低,从而导致分离能耗大,捕集成本高。
而对于石油石化行业,为了满足石油开发的需求,提高石油采 收率,通常将CO2注入油气层进行驱油,气源多数来自燃煤电厂烟道气中的 CO2,捕集到的CO2又要通过 管道运输到相应油井处,成本较高。
鉴于此,提出了一 套技术方案,如下图所示:
应用场景八:水泥碳捕集
成本:180元-730元/tCO2
适用于水泥厂的新型外燃式高温煅烧回转窑脱碳工艺:该工艺流程如图3所示,原理是根据捕集CO2 量的要求,将原本送入预热器下料管的生料,分出 一定量送入外燃式高温煅烧回转窑中分解。
由于采用外燃式技术,生料在回转窑内被窑外燃料燃烧加热,窑内分解出的CO2浓度很高,同时由于燃料与物料不直接接触,分解出来的氧化钙活性较高, 可以直接吸收原料中分解出来的 SOx。
应用场景九:油田碳捕集
油气田碳捕集技术研究方向 化学溶剂吸收法是对低压中浓度碳源进行碳捕集最成熟、最经济的技术,并且对于已建装置最容易实现改造。其研究方向将是更低能耗的新型化学吸收剂,如新型胺液吸收剂和相变吸收剂。
对于已研发的部分实验能耗为 2.0 GJth/tCO2的吸收剂,应快中试和现场试验应用进程。对低压低浓度碳源进行碳捕集尚无经济可行的成熟技术,复合胺吸收体系吸收基本是唯一可行的方法,下一步应开展新型低能耗溶剂的研发和全厂全流程能量优化。
应用场景十:制氢碳捕集
相较其他制氢技术,现阶段煤制氢与CCUS技术的集成应用具备显著的成本优势;CCUS技术可降低煤制 氢过程约90%的二氧化碳排放,但相比可再生能源制氢其碳足迹仍是短板;新疆、山西、陕西 及内蒙古等地区可作为推广煤制氢与CCUS技术集成应用的优先区域;煤制氢与CCUS 技术集成应用面临的挑战主要包括缺乏公众认可度以及与可再生能源之间的竞争。
未来我国应加强针对煤制氢与CCUS技术集成应用产业的顶层设计及相关技术的科普宣传,积极推进煤制氢与CCUS技术集成应用方面的研发和示范,为我国氢能产业的发展提供保障。
来源:碳中和碳达峰战略研究
工程师必备
- 项目客服
- 培训客服
- 平台客服
TOP




















