推荐本文提出的对于面向前期设计的数字化设计方法。由于文章篇幅较长,我对很多内容进行了裁剪。
这篇文章的笔记会分为两个部分。本篇笔记着重介绍了前期设计需要解决的问题,并且从中可以看出,为什么需要通过数字化的手段来试图解决它。

【1】简介
环境问题已成为主导设计的驱动力。
为了加快船队的技术更新,提高航运的可持续性,国际海事组织、欧盟和国家当局实施了越来越严格的环境法规。
新技术提供的可能性是如此重要,以至于被认为是关键实现技术(KETs)。
然而,大多数这些技术都是如此先进,以至于缺乏适当的证明它们在船上的适用性。
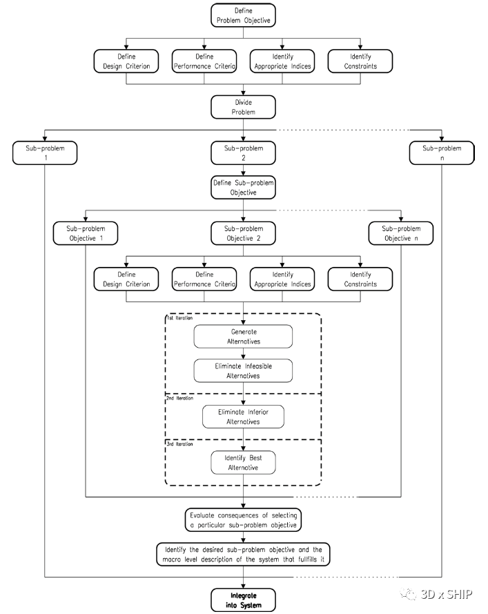
由于船舶设计是一个复杂的过程,需要将多个不同的系统(包括电力系统)集成到一个庞大的实体中,并且必须遵守多个强制性约束。每个系统相对于其他系统而言,既是一个合作伙伴(为了使船舶完全运行),也是一个竞争对手(主要在船上的重量和体积方面)。此外,最终的设计不仅要满足给定的要求和约束条件,还要尽可能地最大化最重要的船舶设计驱动因素(如减少重量/体积/排放、提高效率、降低成本、最大化有效载荷)。如果一个新的组件、子系统或系统必须在船上集成,设计的复杂性将呈指数级上升,从而使其对船舶的影响很难预测。
新的船舶设计技术是希望确定一种新的设计方法,能够从早期设计阶段就有效地整合所有船上的新技术。要解决的问题在于对一个极其复杂的系统进行技术集成。解决这一问题的理论基础已经成为现代船舶设计的基础。实际上,有一些研究已经确定了一种有效的方法来处理复杂系统的设计,方法是将它们划分为组成部分,保持整体的综合
(图1)根据这种方法,可以对舰船设计进行拆分,使现代多学科设计团队可以完成拆分。在应用这一方法时,必须始终牢记三项建议:
在所有的设计阶段,特别是在早期设计阶段,将一艘船(商船或海军)划分为更小部件的最常见和最有效的方法是Andrews提出的方法。图2反映了他的方案,根据该方案,
船被分为分解工作的结构(WBS)和功能(包括浮动、移动、操作和基础设施)。多年来,许多研究都提供了优化时间和经济资源使用的方法,但专业经验也表明,最重要的决策是在项目的早期阶段做出的。
这种“舰船分解”
预见了每个模块(通常与单个舰船系统相对应)负责向舰船添加进一步的功能:
最有利于不同模块的组装将是最好的设计(或最好的设计之一)。为了对每个组件进行分级,根据设计师建立的关键性能指标,通常会对各种系统的原型进行测试。
此时采用虚拟原型是非常方便的。
在过去,IT硬件和软件允许一次测试一个原型,而现在可以创建和测试整个船的虚拟原型。这样,不仅可以应用并行工程的原则,而且可以采用一种交互的方法来评估项目。因此,允许在项目团队中持续地交换一致的信息(尽管是不断发展的)。
本文在对船舶采集过程进行了现代描述后,提出了一种新的合理的船舶设计方法。它本质上是基于初始阶段的升级,定义了一个早期阶段的设计。这种方法利用了当前对设计人员可用的IT技术的进展。特别是计算机系统集成(
computer system
integrator
CSI)软件的集成在概念设计阶段就已经基本实现。
通过这种方式,最终的最佳设计从早期设计开始就被建模为虚拟原型。虚拟原型可以为整个设计团队的决策过程提供更大的力量。CSI软件能够与船舶设计和建造中最常用的软件进行交互。它们允许在所有这些组件之间提供流畅的信息交换,使设计团队更容易执行常规的设计验证和修改步骤。
此外,它可以作为所有船舶设计数据的接收者,建立一个所有利益相关者都可以访问的包容性数据库,从而确保数据的一致性和最新的信息访问。CSI软件基于模块化架构,可以向新的任务扩展,包括自动计算指标(如权重和体积)、设计优化算法等。
例如,从早期设计开始,就可以使用CSI软件来根据船上可用的不同空间来确定船舶动力系统设备的位置:这样,就可以精确地评估相关的重量和体积,并对其进行优化。此外,上述软件与新模块集成的可能性使附加目标的计算成为可能
函数。这样就可以评估一个系统对其他系统和整个船舶的影响,从而评估船舶各个性能方面的整体能力(如船舶能效、燃料消耗、耐波性、热管理等)。
最后,这种新的设计方法为早期设计提供了多方面的优势:团队合作,甚至在一个非本地化的设计团队中共享一致的信息,所有船舶利益相关方(设计师、造船商、船东、船级社等)的直接和即时参与
,以及通过参数化3D模型的设计过程结果的即时可视化。此外,以这种方式生成的虚拟原型可以在随后的设计阶段有效地使用,并可以有效地存储,
以便在未来的项目中重用。
【2】设计阶段
船舶设计过程是一个漫长而清晰的过程,从计划分析的结果开始,到新产品交付时结束。设计规格和生产所需的所有信息都要详细说明。
设计阶段从规划阶段的需求过渡到配置形状、尺寸、布局和其他特征的开发。在这一点上,人们努力从管理科学转向设计,尤其是造船和海洋工程。设计工作可能涉及修改、扩展或以其他方式建立在以前的设计上,或综合其他设计。因此,另一项必要的设计活动包括对专业工作和当前或最先进的发展领域的研究。设计团队应了解世界范围内的研究和发展现状,并对海洋领域许多学科的潜在突破保持关注。在研究活动中,工程师寻求新的原理、过程,当然还有新的技术和组件。
设计团队通常面临的问题是满足相互冲突的需求,这些需求可能是物理(最小重量)、经济(最小成本)、社会(最大安全)和环境(最小影响)。它必须解决这些冲突,并寻找最优的解决方案与船东的目标,确定在规划阶段。商船的设计过程(图3),军船的设计过程(图4)经历了不同的、越来越明确的阶段,每个阶段都有不同的时间间隔,每隔一段时间就会发布评审报告,并开发出可交付成果,作为下一阶段的参考。
需要指出的是,船厂通常在签订造船合同后执行最后三个设计阶段。收集船舶设计过程各个阶段的方法是基于区分基本设计(概念、初步、合同和功能设计阶段)和产品工程(过渡设计和工作指导)。
在基本设计中,船舶是整体处理的,并在一个系统一个系统的基础上进行设计,而在产品工程中,在前一阶段开发的交付物被详细化为适合船厂所采用的生产技术的形式。
其中:
概念设计是数据收集和任务陈述发展之后的阶段。
它涉及到将一组定性的需求转化为
早期的设计配置
,并定义了主要的特征。
包括开发船体形式,并确定主要尺寸和设备布置。概念设计还包括更多的设计替代方案。概念还应提供信息来评估成本(如乘员人数、燃料和润滑油消耗、维护等)。这个设计阶段虽然只需要几名工程师,
但他们应该具有高度的创新性和知识性。
整个过程可能需要几周或几个月,因此开发非常快。
初步设计是设计的第二阶段。它比概念阶段提供了更多的细节。初步设计允许对该船的技术性能进行准确的评估。其详细程度将足以使建造和运营成本的估算足够准确。成本估算是基于概念设计中定义的参数。主要参数是重量和尺寸,这是一些计算机化成本估算模型的输入参数。必须确定船舶的
任何显著影响建造成本的特殊特征(例如货物装卸设备、起重设备、武器、特殊系统等)。
【3】概念设计
概念设计不仅从寿命成本的角度来看是至关重要的,而且因为它们可以用来确定候选船舶在所需任务或运输任务方面的效率。因此,一个合适的概念设计程序需要很好地理解和整合三个领域,即造船、经济学和设计评估和评估的决策技术。
概念设计模型的关键目标是综合一切相关参数,
并允许有效集成所有的船舶描述符。
对备选设计的多重评价必须基于对广泛而非冗余属性集的控制,也取决于这些属性在设计实践中的主观和客观相关性。
更重要的是,在决策阶段,不同参与者(船东的技术人员、船厂的专家)之间必须建立全面合作。
对创新概念船设计策略的实质性期望如下:
至于概念设计阶段所涉及的时间和金钱,与整个设计的成本相比,它们的数额基本上可以忽略不计。
然而,决定一艘船是否成功的最关键的决定是在概念设计阶段做出的,这时必须考虑到所有可能的解决方案。船的大小,速度,耐力,成本和其他经济特征应该决定。许多控制因素,如主要尺寸和几何系数、动力、轻船重量、有效载荷、载重、耐波性等,预计并不会在船舶的后续设计阶段发生重大变化。
一般来说,概念船设计包括两个阶段,即:生成设计方案的阶段和决策制定阶段,其中候选方案之一最终被选为“最佳可能”方案。这就带来了在不确定性下设计的问题,并表明需要一个以上的标准来衡量质量。最小化单个属性(例如,要求的运费率),通常会找到它的最小值;然而,将有许多其他设计接近于在其他重要属性(例如,速度、成本、耐波性等)没有经过优化。很明显,多准则方法提供了更多的洞察设计特点。多准则设计过程的实施需要合适的决策方法和适当的数学设计模型。设计模型经由特定设计模块(关于船体形状、流体静力学、阻力、动力、耐波性、空间利用、成本估算等)预测候选船舶的值/效用设计属性。从输入到设计模型的随机变量和设计参数的集合。
概念设计的最终范围是降低风险,验证最重要的船舶性能要求,并为初步设计的开始建立基础。典型概念设计的产品和文档如表1所示

由于需要在不同设计之间比较性能、成本和风险。因此强调相对的准确性和一致性,而不是绝对准确性。总的来说,“最佳可能设计”的集合必须说明船东感兴趣的能力与成本以及与风险的权衡。在概念设计阶段结束时,将确定新船的主要特征沿着主要船舶性能要求,即所需的船舶能力。大多数描述概念设计的船舶设计方法的文献,不包括适合在概念阶段使用的分析程序,也不包括当设计概念发生变化时允许对生产考虑进行评估的程序。现代过程控制方法便于制造过程数据的检索和收集,这些数据可用于生产设计的逼真模型而不是概念设计。在概念设计阶段,大多数船舶设计的分析工具可能并不容易使用。
在概念设计阶段需要评估几种可行解决方案的合理性。在目前采用的方法中,一般是选择一种设计备选方案并多次修改,以满足技术和成本要求,并进行大量的设计工作。
这条道路是工具集成量有限的结果,不允许对产品进行改进或创新。
此外,从物理和经济的角度来看,它在某一点上不再能够持续。
由于新船的复杂性,新技术的引入是必要的,即使它们还没有在操作环境中证明其可靠性。
为了支持这些选择,必须采用一种新的高级多学科设计方法。
今天,单独谈论概念和初步设计已不再被接受。我们需要确定一种新的和高度可靠的方法,能够在短时间内开发和比较具有相同细节水平的完整设计方案,并且我们可以顺利地从一个阶段进入另一个阶段。
在这个框架中,早期设计是一个增强的、更快的和坚实的设计阶段,它将概念设计阶段的所有活动与初步设计的特殊技能相结合,即:以图形方式显示结果。同样,与CAPEX和OPEX等要求相关的所有船舶技术方面都可以通过真实的成本效益分析进行研究。因此,新的早期设计旨在成为执行概念设计阶段的新方法。此外,由于可以与计算机系统集成平台共享信息,因此可以为设计船舶的VR工具开发可靠且足够详细的虚拟原型。因此,可以以更快和可靠的方式比较几个不同的和完整的设计备选方案。
【4】 总布置
在船舶设计中需要解决的问题是总布置图的定义。这是船舶设计中最复杂的活动之一,需要对所有船舶复杂系统的集成有最高程度的认识。此外,早期阶段的布置决定显著影响其余的后续活动。特别是船舶机械设备在船上的布置,如果没有一个合理的和综合的方法,可能会使项目的可行性无效。
对于一组给定的机械部件,布置备选方案是众多的。该过程是时间和资源密集型的,因此在早期设计阶段,船舶布局和分布式系统被认为是低保真度的,目的只是为了衡量概念的可行性和需求的满足。同时,最终目标是确保机械完全集成到总体设计中。
在大多数情况下,仍然是今天,机械布置是建立在经验教训,工程判断和个人评估的基础上,基于多年的经验。目前最有前景的设计方法是设计空间探索(DSE),涉及到使用设计综合模型,以产生大量的设计进行检查半自动的优化技术,如MODM和遗传算法。正如Shields所报道的,这些工具确实正在发展,以生成船舶布置问题的解决方案;更少的半自动化工具适用于分布式系统设计,并且更少的是明确地考虑布置和分布式系统设计。但是这种方法的主要缺点如下:
综合模型通常是复杂的,并且可能在其结构和数据库中隐藏隐式设计驱动器,一旦设计了新的容器,就必须开发新的模型;
填充生成解决方案的计算机代码开发算法和分析方法是资源密集型的;
布置和分布式系统设计通常没有明确地一起解决,并且它们的相互依赖性没有得到彻底的研究。
硬件和软件的发展以及今天集成不同工具的能力也许能够克服这些问题。事实上,增加计算能力会增加可能运行的模型的保真度。此外,在完成低保真模型的选择之后,通过一些额外的计算工作,可以运行适当的自动化工具来创建虚拟原型,使其可以用于可视化和比较结果(在重量、体积、签名等方面)。以便详细说明最有希望的解决方案。