仿真APP助力卡扣结构设计
2023年10月16日 19:32一、背景介绍
连接结构是产品中的重要部件,构成产品的各个功能部件需要以各种方式连接固定在一起形成整体,以完成产品的设计功能。常见的连接形式有螺栓连接、焊接连接、铆接连接、粘合连接、磁力连接、卡扣连接等。而卡扣连接是一种能够降低制造成本,提高装置效率及便利性的连接方式,特别适合在塑料件上进行开发,广泛应用在塑料与塑料之间及塑料与金属件的装配连接上。
卡扣的类型有很多,按其形状可划分为:悬臂式卡扣、圆环式卡扣和球型式卡扣。
1、悬臂式卡扣:这种卡扣最常见,用途最广泛,很多形式是以此种卡扣演变而成,如安全带卡扣、书包扣等。
2、圆环式卡扣:常见于圆环型的产品,如笔筒盖,食品盒等。
3、球型式卡扣:常见于一些类关节转动的结构,如儿童玩具、手机支架等。
卡扣的结构通常由两个部分组成:一个是卡扣头,另一个是卡扣槽。卡扣设计的最基本要求是实现两个零件之间的连接固定,要达到连接固定的效果,卡扣头和卡扣槽的尺寸匹配显得尤为重要。过于紧密的装配尺寸会让连接过程变得十分困难且易造成卡扣损坏,而过于松弛的装配尺寸则会导致卡扣连接晃动,甚至产生脱扣失效。
为了确保卡扣性能能够满足实际应用要求,需要进行详细的计算分析和终端应用试验。一般会计算卡扣插入过程中的装配力、最大变形量、最大内部应力等。采用传统的设计-分析流程,需要在卡扣设计定型之前进行反复的尺寸调整和分析计算迭代,不仅费时,而且费力。而基于Simdroid多物理场仿真平台开发的仿真APP,可以实现卡扣结构的快速设计与分析,提高产品研发效率。
二、仿真APP解决方案
本文以圆头卡扣为例,介绍卡扣的分析过程和仿真APP制作方法,并基于仿真APP完成卡扣的尺寸设计。
1、仿真流程搭建
1)参数化建模。建立卡扣模型,将其关键设计尺寸参数化。
2)材料参数设定。为卡扣和槽定义力学属性。
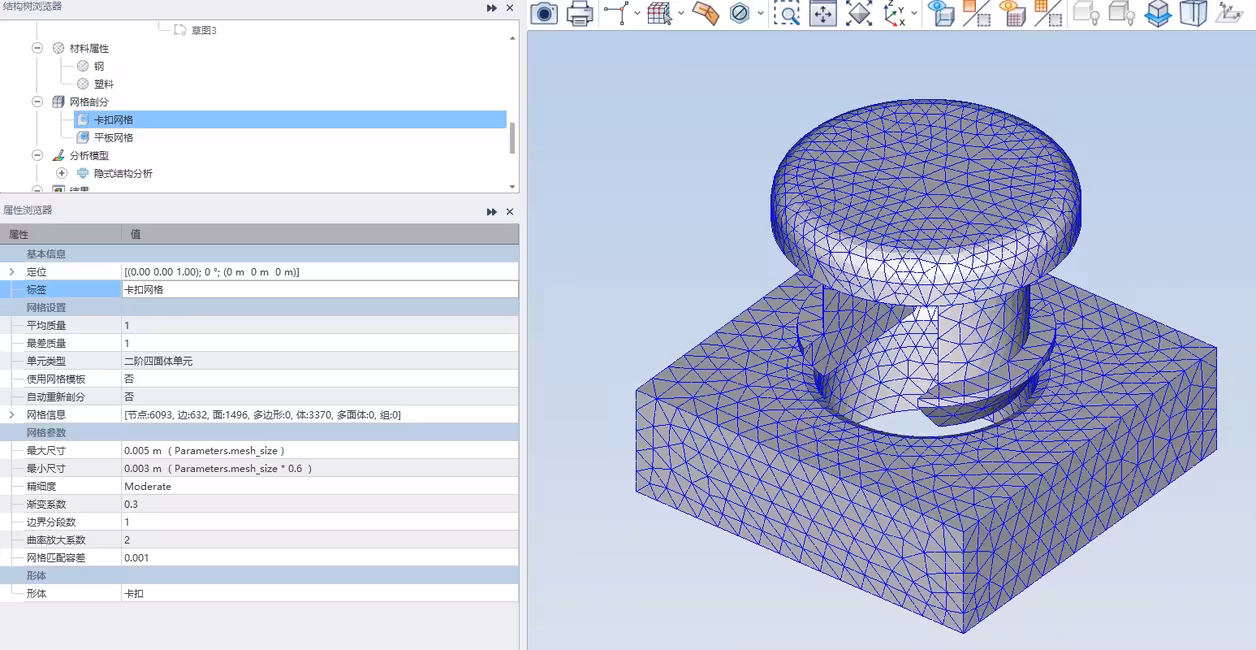
3)网格划分。采用二阶四面体单元对模型进行离散化。
4)约束与载荷施加。将卡扣槽底面固定,在卡扣头顶面施加强制位移载荷。
5)接触定义。定义卡扣头和卡扣槽接触面之间的接触,以及卡扣头自身因变形产生的自接触。
6)求解设置。创建通用静力分析步,并指定输出场变量和求解并行核数。
7)计算结果。分别查看位移云图,应力云图和应变云图。
2、仿真APP封装
基于Simdroid平台提供仿真APP开发环境,通过选择和鼠标拖拽的方式搭建卡扣分析APP界面,将卡扣的分析过程进行封装,开发具有尺寸设计、分析求解、结果查看完整过程的一体化仿真APP,如下图所示。
3、基于仿真APP的结构设计
下面基于卡扣分析APP,计算卡扣插入圆孔过程中的受力情况,并以此调整尺寸,优化结构设计。
初步设置一组尺寸参数,进行分析,从计算结果可以看出:卡扣插入过程中,最大应力达到了320MPa,超过了材料的破坏强度。一方面会造成卡扣装配困难,另一方面会造成装配过程中卡扣损坏。该组尺寸设计不合理,需要进行调整。
修改卡扣设计尺寸,如增大开口宽度,减小头部直径,重新提交进行计算。经过多次迭代,最终得到如下满足力学要求的尺寸参数。从APP的应力云图可以看出卡扣装配过程最大应力为60MPa,满足强度要求。
三、卡扣设计仿真APP应用
卡扣连接在我们的日常生活中随处可见,比如:
服装和纺织品行业:常用于衣物、鞋类、帽子等的固定和装饰,如袖口、腰带、鞋带等。
包装行业:常用于纸箱、包装盒等的封闭和固定,确保包装物的安全和完整。
家具行业:常用于家具的组装和固定,如书柜、衣柜、桌椅等。
体育用品行业:常用于运动器材的固定和调整,如自行车座椅、滑雪板绑带等。
电子产品行业:常用于手机、电脑、电视等电子产品的组装和固定,如电池仓盖、电池夹等。
汽车行业:常用于汽车零部件的固定和连接,如车门把手、座椅调节器等。
建筑行业:常用于建筑材料的安装和固定,如天花板板材、墙面板材等。
医疗行业:常用于医疗器械的组装和固定,如手术器械、医疗设备等。
针对不同的卡扣类型和拓扑形状,都可建立与之对应的仿真APP,将分析过程进行封装,实现产品性能的快速分析,完成产品的尺寸设计。
有了仿真APP的协助,工程师不再需要进行繁琐的建模与分析操作,也不需要过多关注分析原理和计算过程,就可以完成力学性能符合要求的产品结构设计。同时,本需要专业仿真工程师才能胜任的分析计算工作,可以部分交由设计工程师处理,减少设计部门和分析部门之间的迭代次数,缩短产品研发周期,降低研发成本。欢迎广大卡扣生产企业工程师在线使用仿真APP快速完成卡扣结构设计,辅助产品研发。
在线体验卡扣入槽仿真APP:https://www.simapps.com/v/204015.html
四、仿真APP赋能每一个工业品
相较于传统有限元仿真软件,基于Simdroid开发的仿真APP更加灵活轻便,用户可以零门槛低成本、跨平台跨终端随时随地访问云平台进行仿真分析工作,提升产品研发效率。
同时,Simapps平台也支持企业产商将仿真APP的在线计算界面内嵌到官方网站产品宣传页,或将仿真APP的二维码植入到产品介绍手册,为需求端用户展示产品的科学设计方式及产品性能,提供产品使用场景的仿真分析。仿真APP赋能每一个工业品,助力企业提升产品竞争力。
五、关于Simdroid
Simdroid 是云道智造自主研发的通用多物理场仿真平台,具备自主可控的隐式结构、显式动力学、流体、热、低频电磁、高频电磁、多体动力学等通用求解器,支持多物理场耦合仿真。在统一友好的环境中为仿真工作者提供前处理、求解分析和后处理工具。同时,作为仿真PaaS平台,其内置的APP开发器支持用户以无代码化的方式便捷封装参数化仿真模型及仿真流程,将仿真知识、专家经验转化为可复用的仿真APP。欢迎使用Simdroid平台开发(定制)属于您自己的仿真APP。
工程师必备
- 项目客服
- 培训客服
- 平台客服
TOP




















