数字孪生 | 东芝利用仿真技术加速汽车半导体验证流程
2023年10月23日 17:03本文原刊登于Ansys Blog:《Toshiba Speeds Up the Verification of Automotive Semiconductors with Simulation, Model-Based Development, and Digital Twins》
作者:Graziella Alves | Ansys产品营销经理
编辑整理:张旭 | Ansys高级应用工程师
随着电气化趋势的发展,汽车设备逐年变得更加复杂。为了满足技术需求,设备制造商正在推动由仿真驱动的开发,以获得具有预测性的设计洞察,缩短生产时间并降低原型制作成本。
在处理汽车系统的电气组件和电路时,准确仿真热和电磁干扰(EMI)尤为重要,因为这是与系统可靠性相关的最关键的特性。然而,为了最有效地仿真这些特性,首先需要将精确的半导体器件模型整合到系统中,这通常需要漫长的分析时间。
通过集成Ansys Twin Builder,东芝电子元件及存储装置株式会社开发出一种解决方案,通过创建基于模型的开发(MBD)技术Accu-ROM来简化该流程。Accu-ROM与数字孪生技术结合使用,可在半导体器件集成到系统中时加速热和EMI特性的仿真与验证。
这项嵌入在Twin Builder中的新技术消除了不必要的计算,将仿真时间缩短近90%,并将验证速度加快6倍。
共同努力:仿真和数字孪生
东芝拥有一系列对汽车电气化至关重要的半导体产品,重点集中在汽车逆变器、电池管理系统和电机驱动部分。这些产品的应用包括电动转向(EPS)、电动水泵和电动空调风扇。
东芝的众多汽车产品和应用一览
过去,东芝工程师将半导体元件和基板模型作为独立单元进行验证,但当这些组件安装在实际系统中时,验证工作就变得更具挑战性。他们希望减轻这一负担,并为客户提供整个系统的参考模型,包括基板和散热器,而不仅仅是独立单元的半导体器件模型。
该团队认为,MBD技术不仅可以为此类设计难题提供解决方案,同时还可以在制作原型之前加速验证流程。为了开发Accu-ROM仿真技术,东芝选择了Twin Builder,这是一种开放式解决方案,有助于工程师利用混合分析创建基于仿真的数字孪生,混合分析是一套将物理和数据相结合的机器学习(ML)工具。
特别是,降阶模型(ROM)功能使该团队能够根据其他Ansys工具求解的结果生成尺寸缩小的模型。此外,将这些模型轻松连接到Twin Builder的功能是实现系统级仿真的重要部分。
东芝半导体研发中心封装解决方案技术开发部研究员Motochika Okano博士表示:“Ansys Twin Builder满足了我们解决问题的需求,因为它可以与其他Ansys工具结合使用,以构建将电气、热和机械单元考虑在内的系统仿真,同时,它还可以读取通用格式,例如以集成电路为重心的仿真程序(SPICE)和用于模拟和混合信号的超高速集成电路硬件描述语言(VHDL-AMS)。”
Twin Builder 使用 Ansys 结构、流体、电磁和半导体等产品生成的降阶模型 (ROM) 来对各类应用进行建模,包括机械装配体、热网络、电磁致动器和信号完整性
该团队还依靠Twin Builder用类似的系统级方法来设计EPS系统。当使用传统方法或单个物理仿真验证单元时,设计往往比较局限,侧重于非常具体的条件,并在该条件范围内进行验证。
或者,通过在系统级使用多物理场仿真,他们可以同时仿真电气和机械系统等多个单元。这意味着验证可以在实际运行中产生的载荷下实时进行,从而实现更大程度的优化。
尽管如此,纳入各种单元的仿真需要漫长的分析时间,进而导致设计和验证时间延长,但Accu-ROM采用MBD方法可以简化该验证流程。
汽车验证等热门话题
与东芝的早期技术不同,Accu-ROM将机械组件和电路分开计算,首先验证机械组件,然后简化机械组件的模型。接下来,该技术将验证整个系统,包括其电路,这种方法可避免在验证过程中对不必要的机械组件进行耗时的计算。
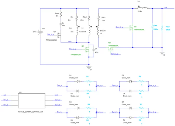
该图可在东芝开关模式电源库中找到,其描绘了有源钳位 DC/DC 的 SPICE 模型
通过单独评估电路,该模型可自动从SPICE模型中生成VHDL-AMS模型。利用VHDL-AMS模型,工程师和设计人员可以将验证范围限制在热和EMI噪声等基本参数,从而简化验证流程。
因此,东芝鼓励使用Accu-ROM技术,以支持高散热和低噪声汽车半导体的开发,使客户更轻松地使用东芝的产品并验证系统。此外,Accu-ROM还可用于其他应用中的半导体,包括家用电器和工业设备。
无论何种应用,该技术都将帮助各行业的工程师和设计人员在短时间内以高精度仿真热和EMI,从而实现系统级优化,包括电气、热和机械组件。
Okano表示:“仿真可帮助我们开发更高性能的产品。此外,通过为MBD开发仿真模型并将其提供给我们的客户,还可以显著减少客户验证产品的时间和成本。因此,我们相信,从业务角度来看,我们已经提高了产品的吸引力。”
东芝工程师的报告显示,他们使用Twin Builder和Accu-ROM技术取得了重大成果,包括系统运行的仿真时间缩短了90%,验证时间从30天缩短至5天。
洞察引领未来
Twin Builder使用Ansys结构、流体、电磁(EM)和半导体产品生成的ROM为机械装配体、电磁致动器和机器设备、电路和电缆寄生效应、热网络以及信号完整性进行建模。ROM还可以从各种第三方工具导入。
Okano指出:“Ansys工具可以准确仿真各种物理现象,例如电气、热和机械系统,并且利用这些工具所获得的特性可以集成到单个系统中进行仿真。”
Accu-ROM 可通过 Ansys 客户门户的“下载>当前版本”访问
想要在Twin Builder中安装Accu-ROM,请前往Ansys客户门户:https://support.ansys.com/Home/HomePage,然后选择下载>当前版本>附加软件包>Accu-ROM电动转向系统。
Ansys Twin Builder 是一款融合多个技术的平台,现已推出试用申请,欢迎点击下方图片立即申请30天免费试用,了解更多详情
Ansys 2023全球仿真大会“有奖征集大赛”获奖作品
Ansys多物理场解决方案为英特尔16nm工艺节点的签核验证提供支持
混合分析:用于构建混合数字孪生的工具集
数字化转型 | 数字孪生技术助力核能产业制胜精益运营
MBSE助力提升自动驾驶汽车的功能安全与信息安全
全方位实时连接Ansys最新动态
了解更多工程仿真资讯、产品介绍与更新以及行业最新趋势
立即订阅Ansys官方邮件推送,实时掌握精彩内容!
*我希望收到Ansys及其合作伙伴的信息更新及推送,我可以随时取消订阅。Ansys隐私声明
工程师必备
- 项目客服
- 培训客服
- 平台客服
TOP




















