京东方、维信诺、深天马、华映科技2023年度财报预告出炉!
2024年1月31日 11:03京东方去年净利23亿元-25亿元,LCD业务盈利性显著提升
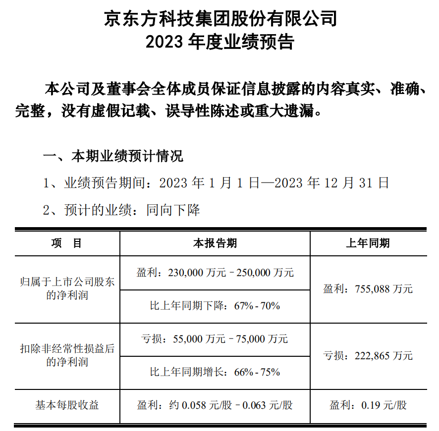
1月30日,京东方科技集团股份有限公司(京东方A:000725;京东方B:200725)发布2023年度业绩预告,预计全年实现归属于上市公司股东的净利润23亿元-25亿元,扣除非经常性损益后的净利润同比增长66%-75%,全年保持稳定经营,业绩呈现持续增长态势,公司营业收入、扣除非经常性损益后的净利润均保持逐季稳步提升,归属于上市公司股东的净利润2023年第四季度也环比显著增长,为2024年公司高质发展奠定了良好的基础。
2023年以来,市场整体消费需求逐步复苏,但企业仍面临较大压力,显示行业机遇与挑战并存。BOE(京东方)通过调整经营策略、实行按需生产、动态优化产品结构、持续提升产品技术能力等举措,行业龙头地位进一步稳固,确保全年稳定经营。Omdia数据显示,截至2023年,BOE(京东方)液晶显示屏整体及五大应用领域的出货量、出货面积已连续多年保持全球第一。在专利方面,BOE(京东方)累计自主专利申请已超9万件,柔性OLED相关专利申请已超3万件,年度新增专利申请超8000件,技术与产品创新能力稳步提升。
在LCD显示领域,BOE(京东方)在高分辨率、高刷新率、高对比度、高色域等方面取得全新突破,基于氧化物技术领域十余年的前瞻布局,具有低功耗、绿色低碳优势的氧化物技术已广泛应用于各个领域,实现从小尺寸手机到110英寸大尺寸电视主流市场产品全覆盖,筑牢技术领先优势。在柔性显示领域,2023年BOE(京东方)柔性OLED出货量全年近1.2亿片,创单年出货量新高;顺应市场趋势,BOE(京东方)积极布局柔性AMOLED,投建国内首条第8.6代AMOLED生产线,以全球领先的技术实力为中国OLED产业树立全新的里程碑;同时,携手合作伙伴推出LTPO、折叠等高端旗舰产品,并着力推进高端中尺寸IT、车载类产品向AMOLED的升级换代。
在MLED领域,BOE(京东方)通过控股华灿光电顺利完成MLED业务生态高效整合,主动式玻璃基MLED产品接连斩获CES、SID顶级行业奖项,还率先实现主动式玻璃基MLED产品的量产应用,并广泛应用于联想、康佳、创维等国内外一线品牌的电视及电竞显示器产品,获得市场高度认可。在传感领域,BOE(京东方)智慧视窗解决方案应用于建筑、轨道及小巴侧窗、以及乘用车天窗和侧窗等领域,为人们智慧生活带来更好的体验。
在实现显示业务持续领先的同时,BOE(京东方)“1+4+N+生态链”发展架构的其他业务板块均亮点纷呈,AIoT技术在各个产品和场景中的应用,使公司物联网创新转型成果显现。在智慧终端领域,BOE(京东方)通过整机自研自采自制的新型ODM模式为客户提供具有竞争力的电视、显示器、笔记本电脑、平板电脑、低功耗、IoT、3D显示等领域的智慧终端产品。其中,低功耗继续保持全球领先,2023年BOE(京东方)IoT应用终端在白板、拼接、穿戴、商显广告机等多个细分市场保持出货量第一(数据来源:迪显、Omdia等)。
在系统方案领域,BOE(京东方)智慧园区解决方案全国落地标杆项目超50个,覆盖园区客户超700家;智慧金融解决方案为3700家银行网点提供“屏+软件+内容”的软硬一体化服务,已实现31个省市区全覆盖;智慧医工业务强化科技与医学相结合,打通“防治养”全链条,推出互联网医院平台,打造首个智慧医养社区,通过创新医养融合模式打造国内智慧医养社区标杆,成为BOE(京东方)健康布局智慧医养领域的重要里程碑。
维信诺2023年实现营收约60亿元,四季度环比明显向好
1月30日晚,维信诺发布2023年业绩预告显示,因全年受限于行业整体压力和价格波动,2023年度实现营业收入57亿元–60亿元,但随着消费电子行业景气度逐步提升,四季度OLED产品价格有所上涨,产线维持高稼动率运行,公司产品销售收入实现环比大幅增长,产品销售毛利稳定提升。
业绩变动原因说明
报告期内,消费电子终端需求承压,AMOLED产能进一步释放,产品价格出 现较大波动,行业利润处于低位水平。2023年四季度,随着消费电子行业景气度逐步提升,主流品牌新一代旗舰机型的热销及年终促销季的带动,OLED产品价格有所上涨。
根据CINNO Research统计数据显示,2023年全球市场AMOLED智能手机面板出货量约6.9亿片,同比增长16.1%,其中第四季度出货量同比增长 30.9%,环比增长35.1%;其中,柔性AMOLED智能手机面板占比77.8%,同比上升9.2个百分点。2023年,公司围绕“一强两新”的中长期发展战略和年度经营目标,持续推进技术和产品创新,以头部客户中高端机型OLED显示产品为重点方向,致力于高质量交付和客户满意度的提升,在持续供货头部品牌客户的同时,积极拓展更多品牌产品导入;同时,公司针对智能家居、便携显示等数字时代应用场景,推出更多创新产品。
CINNO数据显示,2023年度公司智能手机面板出货量及市场份额显著提升,位居全球第三、国内第二。2023年四季度,公司充分把握行业发展动态,紧跟客户需求,下属各产线均维持高稼动率运行,四季度产品销售收入实 现环比大幅增长,产品销售毛利稳定提升,但全年受限于行业整体压力和价格波动,营业收入受到一定影响,公司预计实现的营业收入区间为57亿元至60亿元。
根据Omdia预测数据显示,智能手机OLED面板将从2022年的5.7亿片上升至 2025年的7.3亿片;TrendForce数据显示,2023年OLED在智能手机市场的渗透率超过50%。未来,随着宏观经济环境持续复苏和消费电子行业进一步回暖,OLED 市场渗透率的提高,公司出货量及产品收入有望持续提升。
深天马A:预计2023年净利润亏损,下半年净利润环比减亏
1月30日晚间,深天马发布业绩预告。公司预计2023年实现归母净利润-20.7亿元~-21.3亿元,其中下半年实现净利润环比减亏。
业绩变动原因说明
报告期内,基于行业影响公司盈利有所下滑,但公司持续积极抢抓市场机遇,强化核心能力建设,实现了营业收入同比稳健增长,在武汉 AMOLED 产线折旧增加的压力下,公司第三、四季度扣除非经常性损益后的净利润状况较第一、二季度仍有所改善。
1、报告期内,公司营收占比较高的消费类显示业务,尤其是智能手机显示产品均价大幅下降,盈利能力同比大幅下滑。此情况在 2023 年下半年开始有所缓解,公司柔性 AMOLED 手机、LTPS LCD 手机等显示业务逐步改善。报告期内,公司柔性 AMOLED 手机显示产品出货量同比大幅增长,并在技术创新、品牌项目渗透等方面有了明显进步。公司将紧抓行业机遇,不断技术创新,提升高附加值产品占比、加快中尺寸等新产品线开拓、强化成本优化力度、持续优化产品结构,不断强化综合竞争力。
2、报告期内,公司在包括车载、专业显示(工控、医疗、智能家居、人机交互等细分领域)在内的非消费类显示业务保持了稳健发展。
3、此外,报告期内,汇兑损益、投资收益等因素的变动一定程度影响了公司利润的同比下降。展望未来,公司将持续深化“2+1+N”发展战略,强化核心能力建设,对内极致降本增效,对外抢抓发展机遇,不断优化产品结构,不断加大市场开拓力度,持续提升经营水平。
华映科技:预计2023年度净利润亏损15.81亿元~16.51亿元
1月30日晚间发布业绩预告,预计2023年归属于上市公司股东的净利润亏损15.81亿元~16.51亿元。基本每股收益亏损0.5716元~0.5969元。上年同期归属于上市公司股东的净利润亏损约12.23亿元。
基本每股收益亏损0.4422元。业绩变动主要原因是,本报告期内,因公司产品单价大幅下降,导致公司全年业绩下滑。
工程师必备
- 项目客服
- 培训客服
- 平台客服
TOP




















