汽车继电器谐响应分析仿真APP
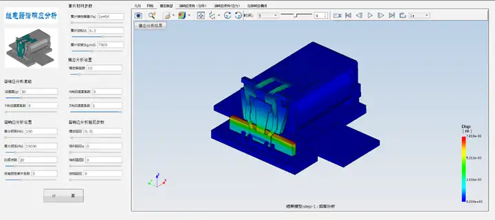
2024年4月7日 23:12汽车继电器由磁路系统、接触系统和复原机构组成。 磁路系统由铁心、轭铁、衔铁、线圈等零件组成。 接触系统由静簧片、动簧片、触点底座等零件组成。在汽车运行过程中,继电器会受到各种动载荷的作用,为了掌握动载荷对继电器结构的影响,常常需要对继电器结构进行动力学分析,其中模态分析和谐响应分析是获取结构动态特性的重要仿真手段。继电器上簧片结构由于其结构刚度低,在承受动态载荷时其变形大,是继电器中最容易损坏的部件之一。汽车继电器谐响应分析APP针对汽车行业常见的继电器结构进行模态分析和谐响应分析,可实现以下功能:
1.考察继电器簧片材料属性对固有频率及谐响应结果的影响;
2.考察不同外部激励(大小及方向改变)对谐响应分析结果的影响;
3.考察不同阻尼值对谐响应分析结果的影响;
4.考察不同的扫频设置对结果的影响。

随着汽车行业的发展,汽车继电器作为汽车电气控制系统中的重要组成部分,其性能和质量也越来越受到人们的关注。汽车继电器由磁路系统、接触系统和复原机构组成,其中簧片结构是最容易损坏的部件之一。为了更好地掌握动载荷对继电器结构的影响,需要对其进行动力学分析。

在汽车运行过程中,汽车继电器会受到各种动载荷的作用,因此需要进行模态分析和谐响应分析,以获取结构动态特性。这些分析可以揭示继电器在工作时的固有频率、谐响应结果以及簧片材料属性、外部激励、阻尼值和扫频设置等因素对谐响应分析结果的影响。

汽车继电器谐响应分析APP是为汽车行业常见的继电器结构设计的仿真工具,可实现多种功能。首先,可以考察继电器簧片材料属性对固有频率及谐响应结果的影响。其次,可以考察不同外部激励(大小及方向改变)对谐响应分析结果的影响。此外,还可以考察不同阻尼值对谐响应分析结果的影响,以及不同的扫频设置对结果的影响。

通过汽车继电器谐响应分析APP的使用,汽车电气控制系统设计人员可以更好地掌握继电器的动态特性,进而优化继电器的结构设计,提高其性能和质量,为汽车行业的可持续发展做出贡献。
访问Simapps,在线计算汽车继电器谐响应分析仿真APP:
工程师必备
- 项目客服
- 培训客服
- 平台客服
TOP




















