压力容器强度和变形仿真APP
2024年4月7日 23:15浏览:2117 收藏:1
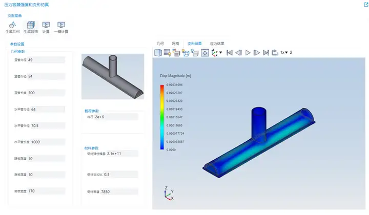
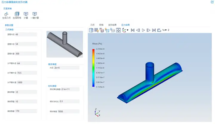
压力容器强度和变形仿真APP对某密闭容器在内压作用下进行力学分析,获得密闭容器在内压作用下的变形和等效应力,分析简化的管道系统模型对仿真结果的影响,评估结构的安全性。

近年来,随着压力容器的广泛应用,人们对其安全性的重视程度也越来越高。为了更好地评估压力容器的安全性,压力容器强度和变形仿真APP应运而生。

该APP可以对某密闭容器在内压作用下进行力学分析,获得密闭容器在内压作用下的变形和等效应力。通过该APP的模拟和分析,我们可以更全面地了解压力容器在真实工作环境下的强度和变形情况,为制造商和用户提供更为可靠的数据支撑。

此外,该APP还可以分析简化的管道系统模型对仿真结果的影响。这有助于我们更好地理解管道系统的构成和运作,从而更好地预测容器在使用过程中的应变和变形情况。

最终,基于该APP分析的数据,我们可以评估压力容器的安全性。这对于制造商和用户来说都非常重要,因为他们需要知道压力容器是否能够承受实际工作环境的内压,以避免潜在的损害和风险。
总之,压力容器强度和变形仿真APP对于评估压力容器的安全性非常重要。它为我们提供了更为可靠的数据支撑,使得我们能够更好地了解压力容器在真实工作环境下的强度和变形情况。同时,它也有助于评估压力容器的安全性,为制造商和用户提供更为可靠的保障。
访问Simapps,在线计算压力容器强度和变形仿真APP:
技术邻APP
工程师必备
工程师必备
- 项目客服
- 培训客服
- 平台客服
TOP
1




















