电机螺旋式液冷通道散热仿真APP
2025年1月20日 16:55浏览:2150
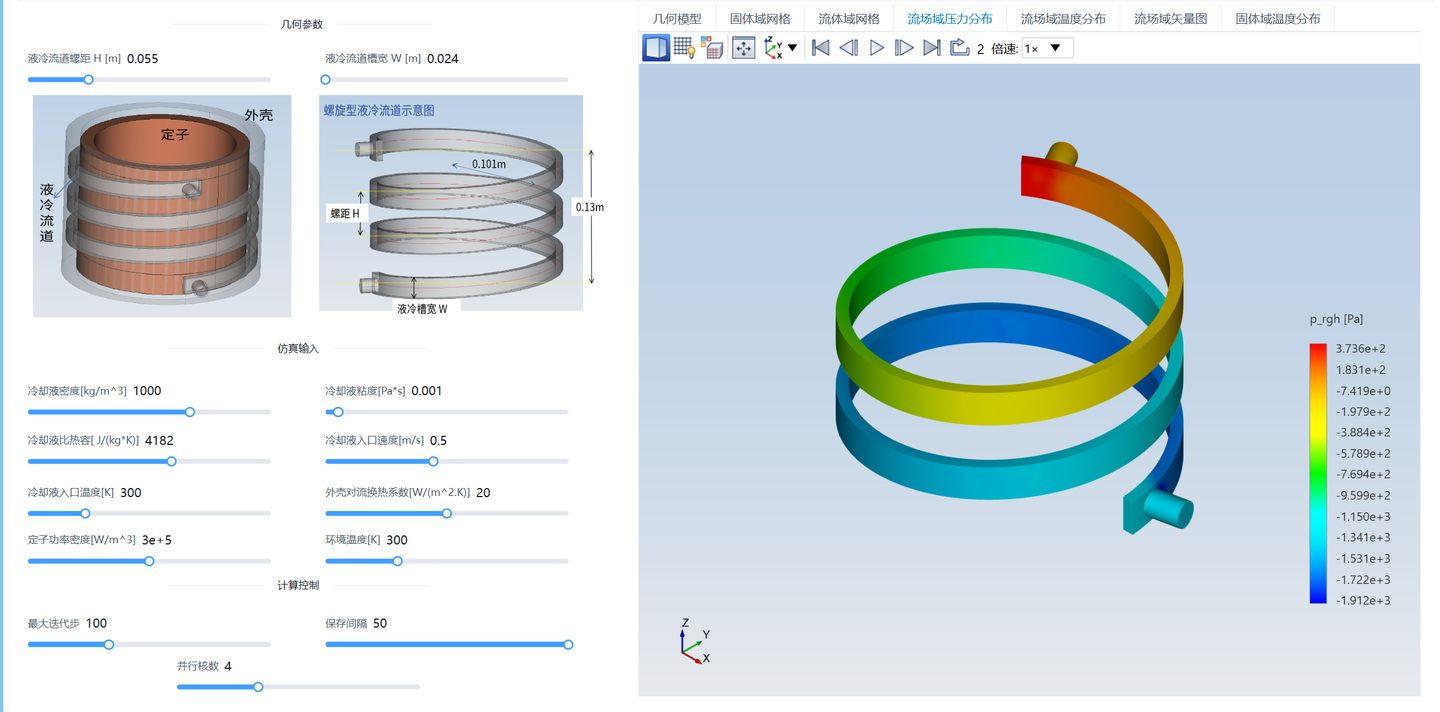
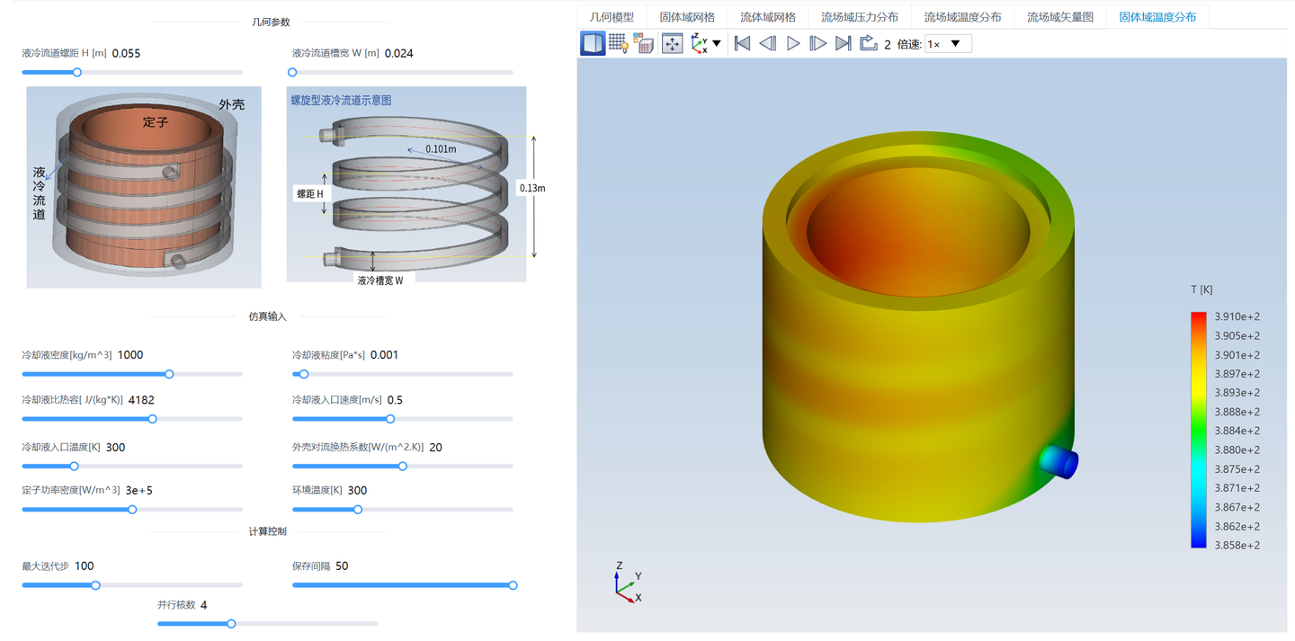
电机液冷散热是一种高效的散热技术,它通过液体循环来吸收和散发电机产生的热量。液冷散热系统被广泛应用于新能源汽车的驱动电机和电控系统。
液冷散热设计重点需要考虑以下方面:
1)流量确定:根据总热量和工质的物性参数确定流量,匹配相应的水泵,以实现经济型温升范围;
2)水冷流道截面设计:对流热阻与截面的水力直径成正相关,设计时应考虑流道截面积和周长,以减少对流热阻;
3)冷却工质选用:应考虑与冷板材质及系统内所有直接接触的固体表面材质间的相容性;
以上要点涵盖了液冷散热系统设计的关键方面,包括散热效率、材料选择、安全性和可靠性等,以确保电机液冷散热系统的有效性和长期稳定性。
电机螺旋式液冷通道散热仿真APP涵盖以上要点,可以改变螺旋式液冷通道形状、冷却工质物性、液冷入口速度、电机热损耗等参数,通过参数调节,深入理解液冷散热的机理。




在线体验此仿真APP:http://www.simapps.com/v/230409.html
技术邻APP
工程师必备
工程师必备
- 项目客服
- 培训客服
- 平台客服
TOP




















