电力行业挂板强度分析仿真APP
2025年1月20日 17:02浏览:1687
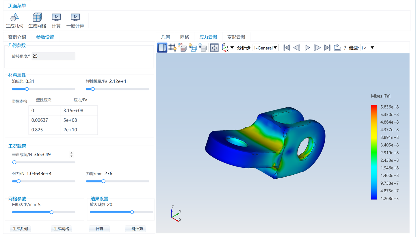
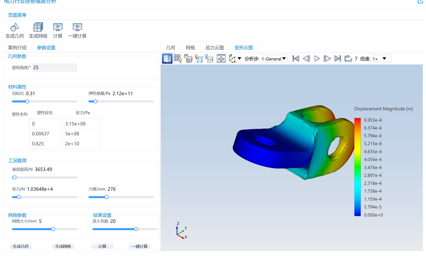
高压电力传输线挂板作为电力传输系统中的重要组成部分,在电力传输过程中承受着巨大的载荷,包括输电线路本身的重力、风力等气动荷载以及可能的故障载荷。因此,对挂板的强度进行准确分析,可以确保其能够承受各种复杂载荷,从而保障电力传输系统的安全稳定运行。

某高压电力传输线由于金具加工尺寸不当引起金具间不良配合,造成挂板无法轴向转动而发生偏转进而断裂,导致了地线及部分金具掉落,从而引起了塔地线金具串发生断串事故。
电力行业挂板强度分析APP针对上述问题进行发生偏转的挂板在覆冰工况的受力分析,预测挂板的强度,判断其断裂可能性。在仿真分析过程中,考虑了非线性行为,包括几何非线性、材料非线性。用户可以调整挂板的偏转角度、材料属性和工况载荷,便捷地对比不同工况下挂板的变形和应力结果,为挂板的结构优化提供有力的支持和指导。



技术邻APP
工程师必备
工程师必备
- 项目客服
- 培训客服
- 平台客服
TOP




















