仿真APP应用案例——氢燃料电池包框架振动分析
2025年2月19日 17:44浏览:2440
在全球倡导绿色出行与可持续发展的大背景下,氢燃料电池作为一种新型环保的能源类型,正逐渐崭露头角。其凭借零排放、高效率等显著优势,在大型汽车领域得到了广泛应用,成为新能源汽车发展的重要方向。
氢燃料电池汽车的核心部件 —— 电池包,通常通过精心设计的框架与车体稳固地固定在一起。别小看这个框架,它可是保障电池包安全的关键一环。在汽车行驶过程中,路面的颠簸、加速减速等各种动态工况,都会使电池包框架承受复杂的振动和冲击。而整体框架的振动特性,对于保证电池包的安全起着举足轻重的作用。一旦框架振动特性不佳,可能导致电池包内部组件松动、连接部位断裂,进而影响电池性能,甚至引发安全事故。
为了精准分析和优化电池包框架的振动特性,氢燃料电池包框架振动分析APP 应运而生。这款 APP 为工程师们提供了强大且便捷的分析工具。
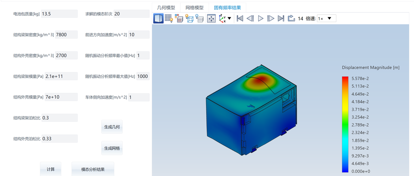
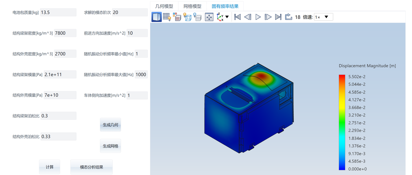
氢燃料电池包框架振动分析APP能够设置电池包的质量,选择固有频率阶次,结构材料属性等参数,能够获得电池包框架振动的固有属性。这些数据对于评估框架的稳定性和可靠性至关重要,工程师可以依据分析结果,提前发现潜在的振动问题,优化框架设计,增强其抗振能力,确保电池包在各种工况下都能安全稳定地运行。


在线体验此仿真APP:氢燃料电池包框架振动分析 - Simapps Store - 工业仿真APP商店
技术邻APP
工程师必备
工程师必备
- 项目客服
- 培训客服
- 平台客服
TOP




















