CFD专栏丨如何高效实现逆变器热-电联合仿真?
更新于2025年5月12日 14:04前言
逆变器(Inverter)是把直流电转为交流电的转换器。在新能源汽车中逆变器将电池包的直流电转变为电动机可以利用的交流电,通过改变交流电的频率和幅值,可以调节电动机的转速和动力。驱动电压的频率越高,电动机的转速就越快,驱动电压的幅值越大,电动机的动力就越强。
在逆变器中,使用IGBT、MOSFET等开关元件来控制电流的方向和大小,从而实现电压和频率的变换。在工作状态每个组件都会产生大量热量,高温会导致有效功率输出降低,甚至热失控。为了合理的热设计,首先要获取功率元件的损耗,而损耗又是和温度相关的,因此有必要进行电-热联合仿真对元件温度和冷却能力进行准确计算。
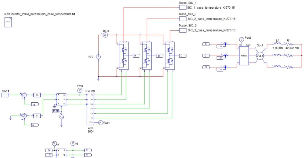
逆变器演示模型
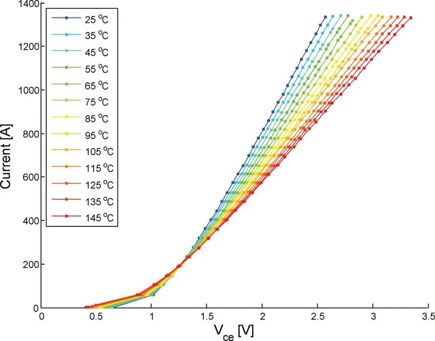
IGBT不同温度下的电流电压曲线
逆变器演示模型
逆变器演示模型
PSIM和SimLab联合仿真
PSIM模块用于搭建一维电路模型,计算芯片的热功率。SimLab的Electronics Thermal模块用于计算电子设备的三维温度场,包括芯片的和节温和壳温。
PSIM在电路模型中计算的芯片损耗,是温度相关的,需要CFD提供准确的温度。在SimLab三维CFD模型中计算温度场,需要PSIM提供准确的芯片功率损耗。因此两者耦合,可以更加真实的反映设备的运行状态。
热-电联合仿真
► PSIM模型首先初始化IGBT的温度
► 一维电路模型可以快速分析元件在不同温度下的损耗 ,每个模型计算通常只要几分钟
► 电路模型计算IGBT的损耗
导通路径的谐波成分
直流母线的谐波成分
开关和导通损耗
开关损耗随温度变化
导通损耗随温度变化
► PSIM输出的元件损耗功率表
► SimLab导入PSIM元件损耗功率表,自动匹配元器件名称
联合仿真,损耗和温度相关
非联合仿真,损耗是常数
PSIM和SimLab联合计算,直到温度收敛。对于本案例的逆变器演示模型,两种计算方法温度差异约在2.x%,而在一些更复杂的真实模型中,差异可能会更显著。
IGBT温度对比
逆变器热仿真的两种方法:
全模型和简化模型
全模型包含了逆变器的所有部件,同时考虑了液冷(湍流)和环境空气的自然对流冷却(层流)。
全模型
局部模型的部件仅包括IGBT和冷板,不考虑空气散热,仅考虑水冷。
简化模型
SimLab逆变器全模型
全模型热参数设置
简化模型热参数设置
► IGBT和主PCB板是液冷区域,电容,铜排和小PCB板是空气冷却区域
全模型温度
全模型IGBT的温度分布
全模型冷却液的流线
全模型铜排的温度
简化模型IGBT的温度分布
► 从IGBT的温度对比看,全模型和简化模型的差别约在1%
IGBT温度分布对比,全模型(橙色),简化模型(蓝色)
从计算成本看,简化模型代价远小于全模型,且精度差别不大。因为99%的热量是冷却液带走。
逆变器验证模型
输入: DC 700V, 输出:50kVA, 逆变器采用SiC-MOSFET技术,采用风扇和散热片冷却
逆变器实物
逆变器CAD模型
逆变器内部结构
5个轴流冷却风扇
PSIM计算损耗,开关频率40kHz,电压800V, 芯片初始温度60℃。
输出给SimLab:SiC模块损耗,温度上限,2R芯片参数,Rj-c=0.0804C/W, Rj-b=100C/W。
► SimLab 几何简化工具
SiC元件的几何简化
► SimLab Electronics Thermal风扇和芯片模型
芯片2R模型
风扇性能曲线
► PCB板模型
Trace mapping
Simplify PCB with single body
► CFD模型网格数量3千万,环境温度20℃
逆变器表面温度
SiC元件和散热片表面温度
底部的3个轴流风扇将冷却空气吹入散热片,顶部的2个风扇将热空气吹出壳体
水平切面风速
冷空气入口
垂直切面风速
垂直切面风温
热冷空气出口
► 热电偶的测试温度和CFD结果对标,显示出较高的预测精度
CFD仿真和试验对标
总结
► 逆变器温度仿真的2个关键点:
- 采用PSIM电路模型获得温度相关的功率损耗
- 采用SimLab对复杂装配体,芯片,PCB板,散热片等建模,准确模拟风冷和水冷的效果。
► 对于液冷的逆变器,冷却液是主要的散热途径,空气自然冷却贡献较小,用简化模型以较小的代价获得的解具有较高精度。
本期的逆变器热-电联合仿真分享就到这里啦,下一期我们将分享更多实用功能,敬请期待。
对本专栏感兴趣的朋友们欢迎持续关注 Altair 官方微信公众号,点击文末的CFD专栏,还可以阅读更多往期文章,下期见~
申请免费试用
如您对 HyperMesh CFD 感兴趣
欢迎扫描二维码申请免费试用:
关于 Altair 澳汰尔
Altair(纳斯达克股票代码:ALTR)是计算智能领域的全球领导者之一,在仿真、高性能计算 (HPC) 和人工智能等领域提供软件和云解决方案。Altair 能使跨越广泛行业的企业们在连接的世界中更高效地竞争,并创造更可持续的未来。
公司总部位于美国密歇根州,服务于16000多家全球企业,应用行业包括汽车、消费电子、航空航天、能源、机车车辆、造船、国防军工、金融、零售等。
欲了解更多信息,欢迎访问:
工程师必备
- 项目客服
- 培训客服
- 平台客服
TOP




















