邀请函丨就在下周,相约新乡!AI驱动数字化创新设计促进新质生产力发展交流会
2025年3月14日 13:03河南 新乡
Change Tomorrow, Together
为了助力河南新乡地区制造业数字化再升级,3月20日,Altair 将携手河南省机械工程学会、新乡市科学技术协会共同举办AI 驱动数字化创新设计促进新质生产力发展交流会。本次会议聚焦 CAE 软件工具与 AI 驱动的数字化设计方法,旨在通过技术赋能,助力企业实现从“经验驱动”向“数据驱动”的跃迁。
期待与您共同探 AI 赋能创新,仿真驱动智造的新篇章!
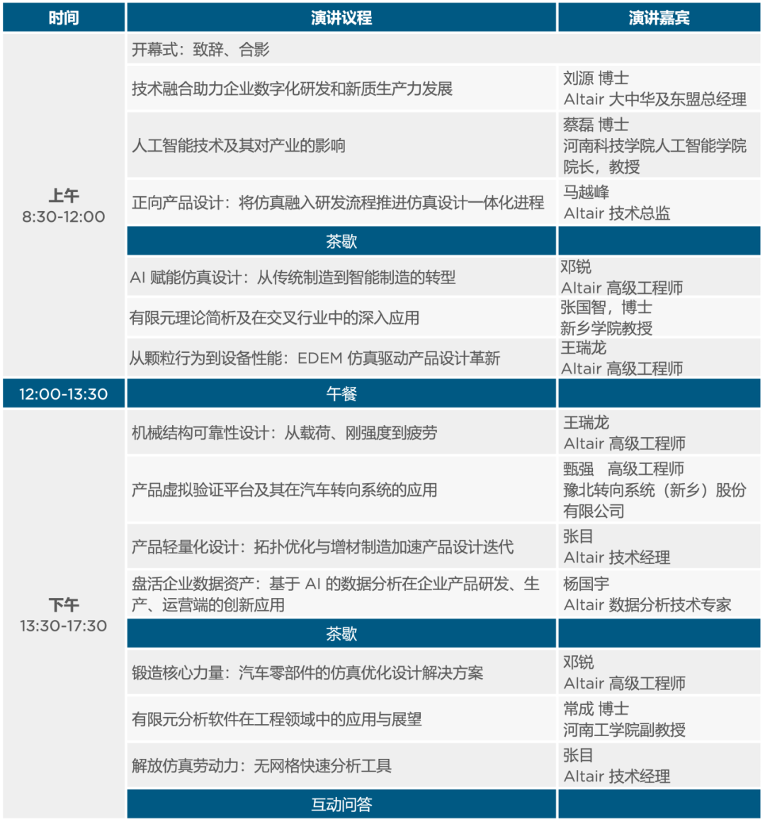
会议时间:2025 年 3 月 20 日(周四)
会议地点:河南 新乡 (详址将在报名后通知)
参会费用:审核通过的嘉宾可免费参会(免费提供会议资料,差旅费用自理)
点击下方按钮立即报名
演讲嘉宾抢先看
刘源 博士
Altair 大中华及东盟总经理
演讲主题:技术融合助力企业数字化研发和新质生产力发展
电子工程博士,EMBA,高级工程师,电子学会高级会员。目前负责 Altair 在东盟,中国大陆及港、澳、台各项工作。
2018年当选为上海市静安区首批中青年拔尖人才;
2020年当选为“工赋上海” 年度十大先锋人物。
蔡 磊 博士
河南科技学院人工智能
学院院长
演讲主题:人工智能技术及其对产业的影响
二级教授,享受河南省政府特殊津贴专家、中原科技创新领军人才,现任河南科技学院人工智能学院院长。主持承担国家级重点项目2项,省部级重点项目4项;授权发明专利40余件,发表高水平学术论文50余篇,出版学术专著3部。研发具有自主知识产权的智能机器人产品40余台(套);以第一完成人获得河南省科技进步奖二等奖1项、三等奖1项,河南省国防科技进步一等奖1项。
张国智 博士
新乡学院教授
河南省教育厅学术技术带头人
演讲主题:有限元理论简析及在交叉行业中的深入应用
北京理工大学优秀博士毕业生,河南省教育厅学术技术带头人,获得“数字仿真领域杰出贡献奖”、“新乡市青年科技奖”等荣誉多项,发表论文70篇,出版专著、教材3部,完成各类科研项目18项,授权专利14项。
甄 强
豫北转向系统(新乡)股份有限公司 高级工程师
演讲主题:产品虚拟验证平台及其在汽车转向系统的应用
专业从事 CAE 工作9年,主要研究结构仿真方向,涉及刚强度分析、模态分析、非线性大变形分析、疲劳寿命分析、振动响应分析、刚体动力学分析等,具有丰富的工程经验。
常 成 博士
河南工学院 副教授
演讲主题:限元分析软件在工程领域中的应用与展望
硕士生导师,吉林大学车辆工程专业博士毕业,郑州大学控制科学与工程专业博士后,现就职于河南工学院。获河南工学院优秀教师、新乡市第一届知识产权工作杰出人物等荣誉称号。主要研究方向为新能源电动汽车关键技术、智能起重装备优化设计。
马越峰
Altair 技术总监
演讲主题:
正向产品设计:将仿真融入研发流程推进仿真设计一体化进程
拥有超过15年 CAE 软件支持经验,曾参与结构动力学分析软件、疲劳耐久分析软件和车辆动力学软件的研发。熟悉星箭耦合动力学、车辆 NVH、车辆动力学、疲劳等领域的仿真应用。
邓 锐
Altair 技术专家
演讲主题:
1. AI 赋能仿真设计:从传统制造到智能制造的转型
2. 锻造核心力量:汽车零部件的仿真优化设计解决方案
10年多 CAE 行业技术支持与项目咨询经验。擅长结构仿真与优化。曾参与过汽车、电力、重工等多个行业的相关项目工作。当前主要负责 SimLab 前后处理,HyperMesh/HyperView 有限元前后处理、NVH仿真、OptiStruct 结构仿真、OptiStruct 与 HyperStudy 优化等方面的工作。现任Altair华中地区技术支持。
张 目
Altair 技术经理
演讲主题:
1. 产品轻量化设计:拓扑优化与增材制造加速产品设计迭代
2. 解放仿真劳动力:无网格快速分析工具
拥有超过15年 CAE 软件支持,熟悉强度及疲劳耐久分析、工程有限元建模及可视化技术、工业结构轻量化设计、3D 打印及增材制造等领域的仿真应用。探索及推广人工智能(AI)技术与仿真的融合!
王瑞龙
Altair 高级应用工程师
演讲主题:
1. 从颗粒行为到设备性能:EDEM 仿真驱动产品设计革新
2. 机械结构可靠性设计:从载荷、刚强度到疲劳
拥有 CAE 仿真行业10余年的工作经验,熟悉结构优化方法、显式动力学方法、离散元方法的仿真技术,参与过兵器、航空、航天等多家科研院所及企业相关的仿真项目以及仿真软件技术培训工作。
杨国宇
Altair 数据分析
解决方案专家
演讲主题:盘活企业数据资产:基于 AI 的数据分析在企业产品研发、生产、运营端的创新应用
在智能制造领域拥有多年经验,并曾参与数据分析软件的研发工作。专注于智能制造数据分析并提供解决方案与技术支持。熟悉智能制造数据分析、机器学习、人工智能等多场景应用,具备丰富的数据建模经验和解决问题的能力。
除了精彩演讲,会议期间将有抽奖互动环节,报名参会,就有机会在领略 AI 驱动数字化创新技术的同时收获更多惊喜哦!
惊喜奖品预告
*礼品效果图以现场送出为准
会议日程
*最终日程请以会议当日为准
报名方式
扫描下方二维码立即报名
↓↓↓
温馨提示:参会席位有限,欢迎提前报名,确保预留您的席位。
合作单位
- 河南省机械工程学会
- 新乡市科学技术协会
- 河南科技学院人工智能学院
- 新乡市知识产权保护协会
- 新乡市汽车零部件行业协会
关于 Altair 澳汰尔
Altair(纳斯达克股票代码:ALTR)是计算科学和智能领域的全球领导者之一,在仿真、高性能计算 (HPC) 和人工智能等领域提供软件和云解决方案。Altair 能使跨越广泛行业的企业们在连接的世界中更高效地竞争,并创造更可持续的未来。
公司总部位于美国密歇根州,服务于16000多家全球企业,应用行业包括汽车、消费电子、航空航天、能源、机车车辆、造船、国防军工、金融、零售等。
欲了解更多信息,欢迎访问:
工程师必备
- 项目客服
- 培训客服
- 平台客服
TOP




















