仿真APP应用案例——电机风冷散热仿真
2025年3月26日 17:31在现代工业生产和日常生活里,电机作为关键的动力设备,为各类机械和电子装置提供动力支持。不过,电机在运行时常常会出现发热现象,这不仅会对电机的性能产生影响,还可能引发一系列严重的问题。本文将深入探究电机发热的主要原因以及其带来的危害。

电机发热的主要原因
电机发热是多种因素共同作用的结果,主要可归纳为以下几类:
- 负载方面的问题
当电机所承受的负载超过其额定功率时,电流就会增大,从而产生更多的热量。例如,在工业生产中,如果电机驱动的设备出现卡阻或过载情况,就会导致电机长时间处于高负荷运行状态,进而引发发热。
- 电源相关故障
电源电压的异常波动,如过压、欠压或三相电压不平衡,会使电机的运行状态发生改变,导致电流异常,从而产生过多的热量。另外,电机进线接触不良会导致接触电阻增大,进而引发局部发热,严重时甚至可能引发火灾。
- 散热系统故障
电机的散热系统对于维持其正常运行至关重要。如果散热风扇损坏、进出风口被堵塞,或者电机周围的环境温度过高,热量就无法及时散发出去,导致电机内部温度不断升高。
- 电机内部故障
例如,绕组匝间短路会使局部电流增大,产生大量热量;轴承缺油或损坏会增加机械摩擦,导致温度升高;转子断条或扫膛会使电机的运行阻力增大,从而引发发热。
- 其他因素
除了上述原因外,还有一些其他因素也可能导致电机发热。例如,电机的绝缘材料老化会使绝缘性能下降,导致漏电流增大,从而产生热量;电机的设计不合理,如散热结构不完善,也会导致散热不良。
电机发热的严重危害
电机发热如果得不到及时有效的处理,会对电机本身和生产过程造成严重的危害,主要表现在以下几个方面:
- 缩短电机使用寿命
高温会加速电机内部绝缘材料的老化,使其失去原有的绝缘性能,导致绕组短路、接地等故障,从而缩短电机的使用寿命。例如,电机绕组的绝缘材料在长期高温作用下会变脆、开裂,最终导致电机损坏。
- 影响设备运行效率
电机发热会导致其运行效率降低,输出功率下降。例如,当电机温度过高时,其内部的磁场会发生变化,导致电机的转速下降,从而影响生产效率。此外,电机发热还会导致设备运行时产生噪音和振动,进一步影响设备的稳定性和可靠性。
- 增加维修成本
电机发热会导致其故障率增加,从而增加维修成本。例如,电机轴承损坏、绕组烧毁等故障都需要进行维修或更换零部件,这不仅会浪费大量的时间和人力,还会增加企业的生产成本。
- 引发安全事故
在极端情况下,电机发热可能会引发火灾或爆炸等安全事故。例如,电机内部的绝缘材料在高温下会分解产生易燃气体,如果遇到明火或电火花,就可能引发火灾。此外,电机的高温还可能导致周围的设备或材料受到损坏。
电机散热解决方案
电机风冷散热是一种利用空气流动来降低电机温度的冷却技术,通过同轴风扇或自然对流,将空气引入电机内部,带走电机产生的热量,以提高电机的散热效果。风冷技术可以进一步分为自然风冷和强迫风冷。自然风冷依靠电机壳体与周围空气的自然对流进行热交换,而强迫风冷则利用风扇系统加强电机与外部空气的热交换。风冷散热具有结构简单、成本低、可靠性高等优势,特别适用于发热量小、对可靠性要求较高的小功率电机。
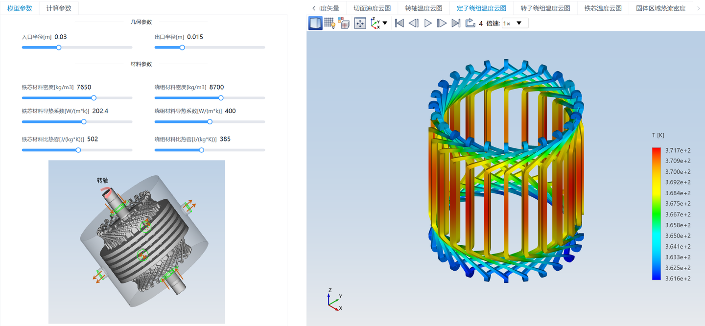
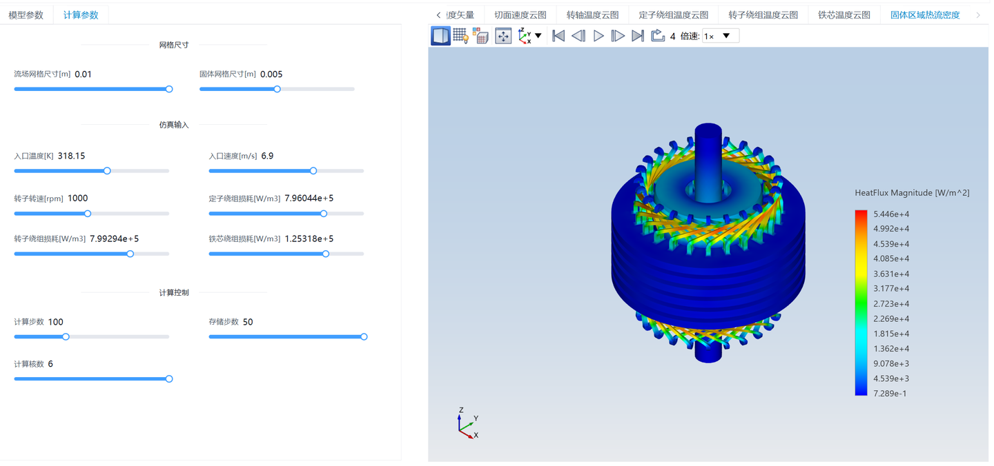
电机风冷散热仿真APP支持用户修改电机内部的重要部件材料参数,以及风扇的风速和入口半径、电机内部损耗等,结果可查看电机内部流场分布和部件的温度分布,将电机热管理可视化,帮助用户及时调整相关参数以达到优化的目的。


在线体验此仿真APP:https://www.simapps.com/v/230117.html
工程师必备
- 项目客服
- 培训客服
- 平台客服
TOP




















