JCMsuite案例展示:等离子纳米天线的仿真分析
浏览:1407
本例摘自Sauvan et al[1]。几何结构由两个金属(德鲁德模型)纳米棒组成,中间有一个小间隙:
等离子体纳米谐振器(旋转对称)
垂直极化偶极子源放置在两个纳米棒之间的间隙中心。
参数扫描
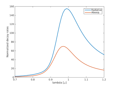
Matlab®脚本data_analysis/run_scan_wavelength.m提供了对偶极子源波长的扫描,产生如下图,显示了相应的自发辐射率:
下图显示了近共振频率的对数尺度的近场强度
[1] |
C. Sauvan, J. P. Hugonin, I. S. Maksymov, and P. Lalanne Theory of the Spontaneous Optical Emission of Nanosize Photonic and Plasmon Resonators, Phys. Rev. Lett. 110, 237401 |
技术邻APP
工程师必备
工程师必备
- 项目客服
- 培训客服
- 平台客服
TOP




















