以STM32为控制核心,设计心电采集电路
心电采集包括模拟采集和数字处理两部分,本设计通过AgCl电极和三导联线心电采集线采集人体心电信号,通过前置放大电路,带通滤波电路,50 Hz双T陷波后再经主放大电路和电平抬升电路把心电信号的幅度控制在STM32的A/D采集范围内,STM32通过定时器设定A/D采样频率,通过均值滤波的方式对得到的数字信号进行处理。
主控模块的STM32F103VET单片机是控制器的核心,该单片机是ST意法半导体公司生产的32位高性能、低成本和低功耗的增强型单片机,其内核采用 ARM公司最新生产的Cortex—M3架构,最高工作频率72 MHz、512 kB的程序存储空间、64 kB的RAM,8个定时器/计数器、两个看门狗和一个实时时钟RTC,片上集成通信接口有两个I2C、3个SPI、5个USART、一个USB、一个 CAN、一个SDIO,并集成有3个ADC和一个DAc,具有100个I/O端口。主控单片机管脚排列图如图1所示。

图1 STM32F103VET单片机管脚排列图
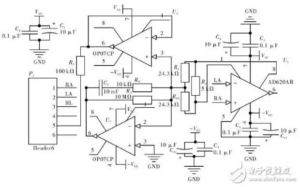
前置放大电路是模拟信号采集的前端,也是整个电路设计的关键,它不仅要求从人体准确地采集到微弱的心电信号,还要将干扰信号降到最低,由于心电信号属于差分 信号,所以电路应采用差动放大的结构,同时要求系统具有高共模抑制比、高输入阻抗、低漂移等特点。因此,选择合适的运算放大器至关重要,这里选择仪用运放 AD620实现前置放大,AD620具有高精度、低噪声、低输入偏置电流低功耗等特点,使之适合ECG监测仪等医疗应用。AD620的放大倍数由1与8脚 之间的反馈电阻决定,增益G=49.4 kΩRG+1,由于心电信号中含有较大的直流分量,因此前置放大电路的放大倍数不能过大,在这里选择放大约10倍,因此反馈电阻R6取约5 kΩ,为提高电路的共模抑制能力,这里用一个OP07检测R10,R4上的共模信号驱动导线屏蔽层,消除分布电容。同时用另一个OP07运放和 R5,C3,R7组成右腿驱动电路,在R10,R4上检测到的共模信号经反相放大器后经R7,反馈到人的右腿,进一步抑制了共模信号和50 Hz工频干扰,这里右腿驱动有一个对交流电的反馈通路,交流电的干扰可能对人体产生危害,因此这里要注意做好绝缘措施,同时保护电阻R7尽可能大,取1 MΩ以上。此外系统电源的不稳定也对心电信号的采集有较大影响,因此在本系统中,所有运放的电源脚都并联两个0.1μF和10μF的电容退耦,提高系统的稳定性,前置放大电路的电路图如图2所示。

图2 前置放大电路
从前置放大电路输出的心电信号还含有较大直流分量和肌电信号,基线漂移等干扰成分,所需采集的有用心电信号在0.03~100 Hz范围之间,因此需设计合理的滤波器使该范围内的信号得以充分通过,而该范围以外的信号得到最大限度的衰减,这里采用具有高精度,低偏置,低功耗特点的 两个OP07运放分别组成二阶有源高通滤波器和低通滤波器,高通滤波器由C11,C17,R7,R10组成,截止频率f1≈0.03 Hz,低通滤波器由R8,R9,C10,C13组成,截止频率约为f2≈100 Hz,系统带通滤波器的电路如图3所示。

图3 带通滤波器
心电信号的幅度约为0~4 mV,STM32 AD转换的输入电平要求为3.3 V,因此,为了单片机能够处理采集到心电信号,需将采集到的模拟信号放大800~1 000倍。前置放大电路已放大了10倍,理论上主放大电路约放大100倍即可。为确保信号不失真,一般单级放大不超过10倍,因此,可采取两级放大的方式 来达到放大100倍的效果,U9固定放大10倍,U11的反馈电阻采用可调电阻,这样就可以通过变阻器的调节达到放大100的效果。此外,因为STM32 单片机的A/D采集不能采集负电平,因此这里设计了如U7所示的电平抬升电路把心电信号提到0电平以上,方便单片机采集。

图4 主放大电路
小结
本设计实现的是以STM32为控制核心,以AD620,OP07为模拟信号采集端的小型心电采集仪,电路性能稳定,基本满足家居监护以及病理分析的要求,整个系统设计简单,成本低廉,具有一定的医用价值。
工程师必备
- 项目客服
- 培训客服
- 平台客服
TOP




















