方案 | 高性能电机电磁仿真方案
发电机是将其他形式的能源转换成电能的机械设备,它由水轮机、汽轮机、柴油机或其他动力机械驱动,将水流,气流,燃料燃烧或原子核裂变产生的能量转化为机械能传给发电机,再由发电机转换为电能。常见的永磁同步发电机具有结构简单、体积小、质量轻、运行可靠、效率高等优点,随着永磁材料性能的不断提升、价格的逐步降低,以及电力电子的发展,永磁同步电机在各行各业应用越来越广泛,不管国防、工农业还是日常生活,永磁同步发电及都不失为一种好的选择。
传统电机设计中通常分为电路和磁路计算,但实际上电和磁均是由电磁场能量所得,再加之材料的非线性特性,传统算法很难得到精确磁路结果,严重影响电机性能。随着数值计算和计算机技术的发展,有限元仿真可获得更精准的电机计算结果,提高研发效率,提升产品性能。
ANSYS高性能电机电磁仿真方案,经历了旋转电机设计专家RMxprt与通用电频电磁场仿真软件Maxwell独立计算,RMxprt一键生成Maxwell有限元仿真模型等多次理论算法与操作上的完善,在电机仿真领域地位不可动摇。
图1为ANSYS Maxwell 2D永磁电机仿真模型,利用边界条件,仿真对象为1/8模型,大大缩短了仿真时间,提高了研发效率。

图1 Maxwell 2D电机仿真(1/8)模型

图2 Maxwell 2D电机仿真场强云图
图2为Maxwell 2D仿真的场强云图,通用的maxwell结果中包含电机的转矩、转速、三相电感、损耗等量。基于提升工程师研发效率、节省研发成本,同时也为了更方便的利用软件处理电机设计中面临的复杂的后处理问题,ANSYS提供了针对电机后处理开发的脚本程序UDO。
1、UDO的Average &RMS Solutions在发电机中的应用
UDO全名User Defined Outputs,即用户自定义输出。是基于开放式的Python语言,用于Maxwell2D和Maxwell 3D瞬态磁场求解器,为电机(电动机和发电机均可)仿真应用开发的专业后处理脚本程序。利用Average&RMS Solutions,可以方便的得到电机输入输出功率,转矩及其波动量,功率因数,DQ轴的电感、电流、磁通量等电磁性能数据。
Average & RMS Solutions的设置路径为Maxwell2D/3D à Results à Create User Defined Solutions àElectric Machines Solutions à R16.2/16.1/16 àAverage & RMS Solutions(不同toolkits版本),界面如图3所示。

图3 Average & RMS Solutions的设置方法
Average & RMS Solutions的结果查看操作为Maxwell2D/3D à Results à Create User Defined Report àRectangular Plot/Data Table/…,界面如图4所示。

图4 Average & RMS Solutions的结果查看操作方法
图5-7为Average & RMS Solutions的部分结果。

图5 不同电流值对应的DQ轴电感值

图6 不同电流值对应的DQ轴电流值

图7 不同电流值对应的转矩及转矩波动量
2、外电路参数化在同步永磁发电机中的应用
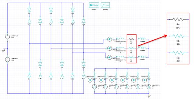
永磁发电机省去了滑环,更需要变频器等外电路的配合。发电机的外部电路可以利用Maxwell Circuit外电路编辑器进行编辑(复杂电路需与Simplorer耦合仿真)。电路中器件的参数值可以设置为变量(例如发电机带不同感性负载的工况,可以将电阻或电感值设置为变量),并且该电路变量可以导入Maxwell有限元模型,便于进行发电机不同外部电路工况对电机本体性能影响的参数化/优化分析,并保证仿真精度。
操作方法:首先在外电路中将器件参数设为变量,在传递给Maxwell时,需在导入外电路*.sph时的对话框第4个选项卡的参数框中进行变量的确认与转换,将第三列Value值设置为在Maxwell中对应的变量名称即可,具体设置如图8-9所示,之后便可实现外电路中电信号与Maxwell有限元模型的激励源同步变化的功能。

图8 外电路变量设置

图9 外电路变量传递到Maxwel参数设置方法
利用Average& RMS Solutions和外电路参数化,可以提升发电机工程师研发效率、节省研发成本,更方便的利用软件处理电机设计中面临的复杂的后处理问题。
来源:安世亚太公众号,版权归作者所有。
工程师必备
- 项目客服
- 培训客服
- 平台客服
TOP




















