「CFD案例-Fluent」20 板式换热器
2021年2月3日 21:36浏览:4052 评论:4 收藏:8
本案例在ANSYS2019R3中演示了如何利用Fluent进行板式换热器CFD仿真。首先于SpaceClaim中建立几何模型,并进行命名边界条件,接着导入Fluent Meshing进行网格划分,然后利用Fluent进行求解,最后在CFD-POST中进行后处理。案例基于3D、稳态求解。
一
案例模型
二
Workbench设置
▼ 将Geometry拖入右边空白界面。
▼ 以SpaceClaim方式打开Geometry。
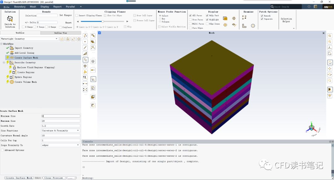
▼ 按图中方式转入Fluent Meshing。
▼ 打开界面如下。
进行网格划分。
三
Fluent设置
▼ 弹出Fluent登录界面进行设置。
▼ 打开能量方程。
▼ 按图中进行设置。
▼ 按图中设置。
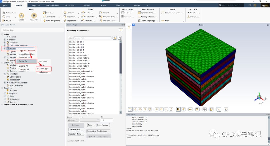
▼ 右键Boundary Conditions,选择Group By中的Zone Type,按图中设置。
▼ 打开oil_inlet,设置0.02 kg/s流量,方向设置为Normal to Boundary。
▼ 温度设置为353 k。
▼ 将oil_inlet复制到其他oil_inlet边界条件。
▼ 打开water_inlet,设置0.04 kg/s流量,方向设置为Normal to Boundary。
▼ 温度设置为308 k。
▼ 将water_inlet复制到其他water_inlet边界条件。
▼ 双击Residual,进行设置。
▼ 按图中进行设置。
▼ 利用Hybrid Initialization,点击Initialize进行初始化。
▼ 稳态计算设置按图中操作执行。
四
Fluent自带后处理
▼ 计算质量流量。
▼ 显示该面的温度云图。
”
技术邻APP
工程师必备
工程师必备
- 项目客服
- 培训客服
- 平台客服
TOP
6
4
8




















