2019年航空发动机行业深度报告
2021年3月6日 14:16
来源:东方证券、国防军工圈
航空发动机是门槛极高、难度极大的高端制造业,由于其投入大、研制周期长,技术难度大等特点, 目前世界上仅有美、俄、英、法、中这 5 个大国能独立掌握大推力航空发动机的制造。
01
航空发动机(aero-engine)为航空器提供飞行所需动力的发动机。按照构造,现代航空发动机主要分为三类:活塞式航空发动机,燃气涡轮发动机和冲压发动机。当前,绝大多数高速、大中型军民用飞机都采用燃气涡轮发动机。燃气涡轮发动机又可分为涡轮喷气发动机(涡喷)、涡轮风扇发动机(涡扇)、涡轮桨扇发动机(涡桨)和涡轮轴发动机(涡轴)。在所有的涡轮发动机中,燃气发生器(又称核心机)是核心结构, 由压气机、燃烧室和高压涡轮组成,进入发动机的空气经过压缩、燃烧,可转化为机械功的高温高压燃气。燃气涡轮发动机的研制难度主要集中在核心机上。涡轮发动机的主要综合技术指标包括推重比(单位重力所产生的推力)和耗油率(单位推力每小时的燃油消耗量)等。
二战结束以后,涡喷发动机逐渐取代活塞式发动机。从二战到今天,喷气式战斗机经历了四次更新换代,与之对应的燃气涡轮发动机也被划为四代。其中,第一代已全部退役;第二代在美、英全部退役,个别国家还在部分使用,第三代为世界各国现役主战机种,第四代航空发动机以美国的 F119 和欧洲的 EJ200 发动机为代表,推重比在 10 以上,F119 装备了 F-22 战斗机,EJ200 装备了“台风”战斗机。21 世纪初,第五代航空发动机出现,以美国的 F135 发动机和英、美联合研制的 F136 发动机为代表,推重比为 12~13,其中 F135 发动机装备在F-35 战斗机上。2010 年以后,依靠其强大的技术研发能力,美国已经开展第六代航空发动机的研发,预计推重比将达到 20 以上,已取得了阶段性成果,而第七代航空发动机也已开始预研。
航空发动机是门槛极高、难度极大的高端制造业,由于其投入大、研制周期长,技术难度大等特点, 目前世界上仅有美、俄、英、法、中这 5 个大国能独立掌握大推力航空发动机的制造技术。全球航空发动机制造主要集中在欧美发达国家的公司,美国的通用(GE)和普惠(PW)、法国的斯耐克玛(Snecma)和英国的罗罗(RR)是目前全球最大四家航空发动机巨头,占据了世界民用市场80%以上的市场份额。
航空发动机战略意义重大,体现一国国力。航空发动机之所以被誉为“工业之花”,是因为其研制集中了现代工业最尖端的技术、最先进的工业成果,也是一国综合国力、工业基础和科技水平的集中体现。
从国家战略安全的角度,我国一定要发展自主研制的国产航空发动机,补齐国防产业的短板。我国国防工业体系相对完备,是少有的媲美美国国防工业完整度的国家,而航空发动机就是我国国防产业的明显短板。在空军力量所起作用和制空权被空前重视的今天,我国逐步研发出了多款接近世界一流甚至世界领先的军用飞机,如歼-20 等,但是高性能航空发动机迟迟不能国产化,发动机发展的滞后一定程度上影响和制约了我军飞机的研制和交付进度。
此外,从过去历史披露情况看,我军飞机等级事故中,发动机占比高,影响了我空军战斗力的形成, 发展高性能、高可靠和自主研发的国产航空发动机非常迫切。上世纪航空工业部质量司曾统计,1952 年至 1983 年,空军战机因产品设计和制造等质量问题共发生的等级事故中,发动机质量占48.3%,在一等事故中,发动机质量问题约占 38%。而外军的飞行事故中,由于航空发动机造成的事故仅占 4.5%。尽管这些年我国航空发动机发展较快,但由于起步较晚发动机质量问题一定程度上制约着我国军机战斗力的发挥。
航空发动机牵涉专业众多,将带动很多相关产业的发展。航空发动机产业链很长,研制牵涉的领域极多,包括机械、材料、化工、能源、电子、信息等多个领域,对结构力学、材料学、气体动力学、工程热力学、转子动力学、流体力学、电子学、控制理论等学科都提出了极高的要求。因此,发展航空发动机产业也将带动很多相关产业的发展。从国内外经验看,航空发动机在非航空领域应用广泛。由于航空发动机在设计水平、材料、制造工艺、试验和使用方面技术先进,经验丰富,因此由航空发动机改装得到的燃气轮机(简称航改燃机),在非航空领域中得到了广泛的应用,如地面燃气轮机、舰船动力、航改燃机发电、天然气及燃气输送等。我国也在大庆、胜利、中原油田等地使用的航机改型的燃机机组已有 100 多台套,总装机容量 15 万千瓦,主要用于发电、注水、供热及气体处理工程上。同时,我国曾引进的美国普惠公司的 FT8 工业燃机就由 JT8D 涡扇发动机改装。
据日本通产省分析,按产品单位重量创造的价值计算,假如船舶为 1,那么汽车为 9,电子计算机为 300,喷气客机为 800,航空发动机高达 1400。这充分说明航空发动机是当代高科技的结晶。
02
行业:航发研制形成核心体系,型谱完善逐步打开万亿市场
(我国航空发动机现状、需求、前景)
航空发动机的性能好坏直接影响飞机的性能、可靠性及经济性,是飞机的核心部件。我国的航空发动机产业,距离世界一流仍有一段距离,表现为民用几乎全部依赖进口,军用发动机部分主战机型依赖进口、国产发动机性能稳定性和寿命仍有提高空间。因此,当前我国航空发动机产业仍是处于需求空间非常广阔,国产/自主研发的供给无论在技术上还有数量上仍有不足的阶段,仍需重点关注供给端国产发动机的研发和批产进度以及未来释放的市场空间。
我国在役的主力战机仍使用相当比例的俄制发动机。除去 J-8 等老旧的二代机型,J-10、J-11 以及最新的 J-15 和 J-16 是我国装备数量最多的战机,受限于我国过去航空发动机基础薄弱,三代机配套航发(ws-10 系列)由于在材料、工艺、数控等方面有各种各样的问题需要攻克,特别是稳定性问题,导致其批产进度慢于预期。在此背景下,我国一度大批量地从俄罗斯进口 AL-31F 系列发动机,根据 2011 年俄罗斯国防出口公司称,这些 AL-31F 系列发动机可能安装在对华出口的苏- 27、苏-30 战机,以及中国自行制造的歼-11B/BS、歼-15、歼-16 战机上。
进口发动机除了数量限制,性能也成为我军装备瓶颈。有分析指出,我国的第四代主战机型 J-20 虽然凭借优异的气动设计和电子设备可与美俄同代机型同场竞技,但限于目前只能装备第三代发动机,其机动性能和超音速巡航性能受到约束。此外,之前也有媒体报道,由于禁运,武直-10 被迫放弃原计划配套的国外**6C 发动机,通过减重换装性能和功率较低的国产涡轴发动机。
国产发动机供给不足也是制约我国军备出口的主要因素之一。K-8 教练机是近年来我国军用整机出口中极为成功的产品,该机型累计出口超过 300 架,占同类型机型贸易量的 70%左右,主要用户为埃及、巴基斯坦、委内瑞拉等第三世界国家。之后成飞的枭龙也意图续写 K-8 教练机的辉煌,凭借接近 F-16A/B 的机动性,出色的超视距空战能力,以及突出的性价比,该机型在巴基斯坦取得了不错的成绩。然而在开辟埃及和斯里兰卡等市场时受挫,原因之一就是枭龙使用的俄制 RD-93 发动机。在克里莫夫 RD-33/93 发动机的产能分配上,单发的枭龙面对双发的米格-29,再加上国家利益方面的考量,枭龙的发动机供给成为瓶颈。
过去,我国航空自主研发由于资金和型号牵引等问题进展受限。我国航空发动机起步较晚,在研发能力方面,存在基础研究薄弱、技术储备不足、试验设施缺乏的问题;在上游配套方面,存在高端材料缺乏、零配件工艺落后的问题;在资金投入方面,存在重视程度不够、研制经费不足的问题;在管理模式方面,存在研制体系落后的问题。此外,在飞发分离前,曾经长期以来,航发的研制基本都是由主机型号牵引,发动机技术和型号谱系的独立研制缺乏中长期规划和延续性,一旦型号下马或者进口解禁,对应航发的研制工作很可能半途而废了。这对于研发周期长、资金投入大、技术积累久、标准建立难的航发研制无疑是非常不利的。
两机专项、飞发分离、航发成立为我国航空发动机产业的腾飞扫清了障碍、奠定了基础。两机专项从顶层将航空发动机和燃气轮机的发展确立为国家战略发展的重要方向,在政策面和资金面均给予了强有力的支撑;飞发分离破除了一直以来严重阻碍我国航发发展的型号牵引研制体系,使得发动机的研制完全独立;最后,通过对多家原从属于主机厂的航发企业进行整合,航发集团作为第十二大军工集团正式成立。我国的航空发动机产业格局从此焕然一新,步入正轨后的航发集团也即将迎来拐点。
我国战斗机、运输机、直升机等数量和质量与美军差距明显,新机型换装和升级换代需求迫切。从数量上看,根据《World Airforce 2020》,2019年我国军用飞机总数为3210架,是美国的24.2%。从结构看,我国军用飞机二代及二代半飞机占比仍然较高,信息化程度高、综合战斗力强的新机型配备不足。以战斗机为例,美国的三代机占比84%,四代机占比16%。而我国二代机占比50%,三代机占比仅为美国数量的38%,四代机(J-20)目前仅少量列装。随着歼10/11、歼16等的加速列装,以及歼20、运20、中型通用直升机等我国新一代军用飞机的陆续批产,我国空军装备具备了换装的基础。我们认为接下来十年,是军用飞机换装的稳定期,也是我国航空发动机产业发展的加速期。
除了军机加速列装的增量市场外,国内航空发动机市场还存量维修换装市场。在强化实战化军事训练的背景下,要实现把技术优势转变为能力优势和作战优势的目标,部队演习和训练强度将大幅提升,假设未来单机的年平均飞行小时数为 200 小时,批产发动机的大修周期为 1000 小时,全寿命为 2000 小时。则在 2025 年之前,增量机型将大修 1 次发动机,存量机型将更新 0.5 次发动机并大修 1 次发动机。假设每购置三台新发动机需同时配备一台备用发动机,同时存量发动机的大修价格为新机的 30%。
2020~2025 年我国军用航空发动机市场规模合计约为 1952 亿元,平均每年 325 亿元。假设 2025 年我国军机数量达到美国现有的一半, 同时考虑到备发及存量机型维修和换新需求, 预计2020~2025 年我国军用航空发动机市场规模合计约为 1952 亿元。其中战斗机航空发动机(涡扇及少量涡喷发动机)的市场空间约为 1193 亿元;直升机航空发动机(涡轴发动机)的市场空间约为395 亿元;运输机/轰炸机(大涵道比涡扇及涡浆发动机)的市场空间约为 306 亿元;教练机(涡喷和少量涡浆发动机)的市场空间约为 58 亿元。
此外,随着国家对军用舰船动力性能要求的提高,舰船燃气轮机市场空间同样非常巨大。QC185、QC70 等航改燃气轮机技术成熟性能优秀, 两者可分别用于驱逐舰和气垫船。根据《关于QC280/QD280 燃气轮机生产能力建设项目竣工验收的批复》显示,QC280 已经开始批产,可配备海军大型驱逐舰。按照我军舰艇近期装备速度以及现役舰艇数量,舰船燃气轮机的新装机增量市场和维修更新存量市场均存在较大需求。
根据《中国商飞 2019-2038 年民用飞机市场预测年报》,未来 20 年中国航空市场预计将接收 50座以上客机 9205 架,对应发动机市场空间 2.54 万亿元,平均每年约 1272 亿元。其中,50 座级以上涡扇支线客机交付 958 架,120 座级以上单通道喷气客机交付 6119 架,250 座级以上双通道喷气客机交付 2128 架。机队年均增长率为 5.2%,旅客周转量年均增长率为 6%。到 2038 年,中国的旅客周转量将达到 4.08 万亿公里,占全球的 21%。中国机队规模将达到 10344 架。若考虑全球市场,未来 20 年预计将有 45459 架新机交付,对应发动价值约 11.87 万亿元,平均每年 5934亿元。
此外,随着国内清洁能源市场的快速发展,航改燃气轮机市场空间同样非常巨大。航空发动机在设计水平、材料、制造工艺、试验和使用方面技术先进,经验丰富,因此航改燃气轮机在非航空领域中得到了广泛的应用,在整个航空动力行业中,航改燃机所占的比重不断增大。在 052、055 等舰艇中已广泛使用航改舰用燃气轮机,包括 QC280、QD70 等型号产品。此外,凭借体积小、重量轻、使用方便等优势,目前几乎所有的海洋石油、天然气钻探、开采平台均采用航改燃机作为动力源。
国家层面高度重视航空发动机和燃气轮机的国产化问题,成立航发集团、两机专项,重点解决领域内关键问题,大力扶持产业发展。从整机制造到零部件配套到上游高端材料,整个行业已经历了 60 多年的经验积累,相继克服了各种困难和挫折,产业的大制造业基础愈加成熟。最近,在政策和资金的大力扶持下,整个产业经历重组整合,加强研发扩建产能,进入了高速发展期。各型装备的研制工作根据整机的配套需求正有序展开,不少项目已经取得重要突破,行业边际显著好转。
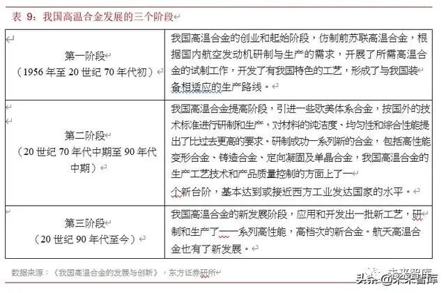
60 多年来,我国航空发动机的发展,走过了一条从修理到仿制,从改进到自研的过程。从 1951 年成立航空工业局以来,我国的航发产业经历了“维护修理、测绘仿制、改进改型、自主研制”四个发展阶段,从无到有,从小到大,由弱变强,目前正处于从“测绘仿制向自主研制”的转变过程中。我国航空动力行业已经走过了三个发展思路迥异、特色鲜明的成长阶段。
第一个阶段(1950 年到 1965 年前后):依赖苏联技术,进行仿制生产。这个阶段我国以仿制苏联航空发动机为主,其核心是批量生产。由于前苏联能够提供给我国航空发动机设计和工艺全套资料,我国当时只需按部就班的组织批量生产线,大干快上增加产能。在此期间,我国一直在生产和使用两个阶段反复,形成了其他国家少见的“试制-技术鉴定-批量生产-使用-维修-改进”的“大生产模式”。15 年中,我国先后仿制了苏联的 BK-1F、Pд-9Б、Р11Ф-300、等多型发动机,相对应的国产型号是涡喷-5、涡喷-6、涡喷-7 等国产发动机。
第二个阶段(1966 年~1990 年前后):从仿制逐步走向自主研制。涡喷 7 甲改型工程开始进行到1990 年新一代核心机预研计划开始,我国航空动力行业开始摆脱外援的扶助追求自主,逐步开始自主研制。除涡扇 9 是国产化斯贝发动机外,基本上所有主力军用喷气发动机都摆脱了国外现成型号的单纯仿制。1965 年,为配合我国首架自主研制的主力战斗机型歼 8,我国开始进行涡喷 7 甲发动机研制,是我国是第一个完整走完设计、试制、零部件加工及整机地面调试、高空模拟实验到最后试飞定型的发动机型号。该时期,我国自行设计了涡喷 13 发动机,获得国家科技进步一等奖,并仿制英国罗罗公司的斯贝 MK202 制造出涡扇 9 发动机。
第三阶段(1990 年~至今):1990 年我国开始了新一代核心机预研计划,代表我国航空发动机构建核心机体系的整体发展思路的逐步形成,标志着我国航空发动机科研系统逐步步入成熟。2002 年,我国自行设计研制的涡喷 14 发动机(昆仑)设计定型;2005 年,我国自主研制的第三代大推力涡扇 10 发动机通过设计定型,这两种发动机的研制成功标志着我国在核心机上取得巨大突破,并使我国成为能自主研制航空发动机的少数国家之一。
我国现在在自主研制逐步向核心体系研发过渡的第三阶段,从涡喷-14(昆仑发动机)开始,到斯贝国产型号涡扇-9(秦岭发动机),到逐渐成熟的涡扇-10(太行发动机)和在研的涡扇-15 发动机,特别是 90 年代以来,我国航空发动机开始集中突破。
昆仑发动机是我国第一台走完自行设计、试制、试验、试飞全过程的航空发动机,具有完全的“自主知识产权”,其所使用的技术、 材料、 工艺等完全立足国内。它的研制成功使我国成为继美、俄、英、法之后世界上第五个能够独立研制航空发动机的国家。“昆仑”于 1984 年立项,试飞时间长达 8 年,2002 年最终设计定型,研制周期长达 18 年。
秦岭发动机是斯贝发动机的全国产化+改进版本,属于中等推力涡轮风扇发动机。70 年代,我国从英国罗罗公司引进了“斯贝”发动机,与当时国内的涡喷发动机相比,具有推力大、耗油低、可维护性好、使用寿命长的特点。1976 年开始,西安航空发动机厂负责仿制“斯贝”发动机,引进了一大批性能先进的生产加工设备,先后攻克多项关键技术。随着“飞豹”发动机的大批量生产,20 世纪 90 年代“斯贝”国产化进入了全新的阶段。2002 年,安装国产“秦岭”发动机的“飞豹”成功首飞。2003 年 7 月,“秦岭”发动机国产化工程正式通过国家的技术鉴定,宣告成功,填补了我国国产化涡扇发动机的空白。通过全面国产化“斯贝”,我国第一次系统接触西方先进涡扇发动机,掌握了大量以往没有接触过的先进工艺和技术,使得国内航空动力行业冶金、材料、化工、机械等方面的技术水平都得到相应的提高。
太行发动机:国内首次完整走完现代航空发动机研制流程的涡扇发动机型号。1987 年,太行发动机进入验证机研制,1993 年完成验证机,1997 年进入发动机与型号匹配阶段;2000 年进行高空试车,2002 年在苏-27 试飞平台首飞;2002~2003 年开始试装歼 10 战机进行试飞。2006 年,涡扇 10 发动机成熟定型。据航空工业 2015 年社会责任报告披露,“太行”发动机已批量装备部队, 我国已具备自主研发第三代大推力发动机的能力。
中美航空发动机差距 30 年左右,回溯美国航空发动机发展史,F100 为作为 F15 和 F16 的配套发动机在美国航发发展历史上拥有划时代性地位,在 1970 年立项时,F100 已经有研究了 10 年的JTF22 核心机做基础,而后在 1974 年交付空军以后,连续十余年间因为可靠性问题,一度使美军F15/F16 面临停飞的风险,经过大量的改进以及整机试验,一直到 1986 年才逐渐达到可靠性要求, 也奠定了接下来几十年稳固的市场地位。作为美国涡扇发动机奠基性型号,F100 完善了整个美国航空发动机设计适航体系,为下两代发动机研发打下基础。
俄罗斯出口中国最多的发动机为 AL-31F,为我国现在主力战斗机主要发动机配型。AL-31F 脱胎于AL-21 系列和 AL-7 系列发动机,在 AL-31F 定型前的十年内总试验时数达到 22900 小时,台架试车时数 16625 小时,飞行试验时数 6275 小时,85 年定型时首次翻修寿命只有 50 个小时,九十年代初 AL-31F 的首次翻修寿命达到 300 小时才逐步走向成熟,AL-31 对于整个俄式航空发动机体系的重要性不言而喻,到今天首次翻修寿命已经能达到 1000 小时,仍然为中俄主力战机最得力的动力装备。
从 F100 到 AL-31F,从起初设计到完善皆历经 30-40 年左右,由此可见,8 推重比级涡扇是航发研制中的一道坎,同时在交付之后也需要连续的资金投入与实验改进。我国当前处在调整改进期的涡扇 10 与 F100 和 AL-31F 是同推力的,同样也必须遵循这一技术开发规律。涡扇 10 的成功研制在我国航空发动机发展史上有着里程碑的意义,标志着我国在自主研发航空发动机道路上实现大跨越,同时将激活航空发动机稳定持续的市场空间。我国涡扇 10 从 2010 年左右开始交付批量列装,经过不断改善,从近几年数量来看,涡扇 10 可靠性已经明显改善,不存在大的设计缺陷,未来的方向是减少寿命期费用,强调可靠性和维修性,进一步改善燃烧室、涡轮叶片的结构可靠性、耐久性和维修性。涡扇 10 的走向成熟将对今后我国航空发动机事业跨越式发展打下基础,大大缩短我国航空发动机研制周期。
尽管和世界巨头仍差距较大,但我国航发工业已建立起比较完整的研发和生产体系,在型号完善和自主研发方面不断取得进步。目前我国已具备涡喷、涡扇、涡轴、涡桨、活塞全谱系航空发动机的生产制造能力。在生产上已具有相当大的规模;在试验方面,建成了亚洲第一的高空台及其它研究试验设备;形成了一支具有相当水平的预先研究、设计研制和使用发展的技术队伍。
航空发动机随飞机型号牵引,曾长期制约我国航空动力产业的发展。过去,我国航发产业采用航空发动机企业与飞机企业共同组成航空工业部企业。研制顺序上飞机型号在先、发动机在后,发动机企业在航空工业里往往处于从属地位。这一体制在我国航空工业发展初期,可以用较少的资源实现了发动机型号的发展,减少发动机资源闲置的情况。但是,随着我国航空工业的发展,“飞机型号牵引”的弊端逐渐显现,制约着我国航发产业的发展。因为动力作为飞机的配套系统,发动机型号立项后,才能开始各项关键技术的攻关;而一旦飞机型号下马了,发动机型号不管进展如何都要随之下马,从而给发动机企业造成了很大的机会风险。回顾我国航空发动机研制史,随飞机下马例子比比皆是。喷发 1A、涡扇 5、涡扇 6 都是已经完成设计,开始试制、试车甚至升空试飞过的发动机型号,但由于部队对飞机需求调整,这些型号都没能完成研制投入生产。没有型号研制需求,就不进行航空发动机科研,是导致我国航空发动机研制周期长、风险大,基础薄的重要原因之一。
“飞发分离“是国际和行业发展的规律。从二战以来直到今天,由于高度复杂、深度分工、高度独立的特点,大多数国家的飞机主机企业,不论规模多大,都很少在生产飞机的同时生产航空发动机, 尤其是涡轮发动机。航发企业和主机企业之间上下游分离成为全球范围内航空先进国家的普遍现象。其原因在于,发动机与飞机主机虽然需要紧密配合才能形成最终产品,但发动机与飞机在产品特性上差别巨大、研制规律迥异。航发的技术指标相对统一,而飞机根据任务需求往往会产生多样化的技术指标,基于同一种核心机的航发往往会在多型号飞行器上配套。因此发动机与飞机的垂直一体化不利于规模效益,也容易导致进度不一带来的项目困境。
航发集团挂牌成立,整合资源,从体制上实现“飞发分离“。2016 年 8 月,中国航空发动机集团在北京挂牌成立,正式成为国内第十二家军工集团。自此,我国的航空发动机产业不再从属于航空工业,走型号牵引的老路子,真正从体制上实现”飞发分离“。新成立的中国航发集中力量专注在发动机设计、制造、试验、相关材料研制等方面,更加关注航空发动机相关的基础研究和预先研究, 将逐步建立中国航空动力研制和生产的完整产业链,提升我国航空发动机整体水平,立足自主创新解决中国航空动力。
我国在航空发动机领域的资金投入一直不足。美、英、法的航空发动机年均科研投资分别为 30 亿、10 亿和 9 亿美元。美国仅第五代综合高性能涡轮发动机技术(IHPTET)一项预研计划就持续 17年总投资 50 亿美元,根据《中国经营报》2015 年报道,该数额相当于我国 20 年发动机预研总投入的 6 倍。随着该计划进入后继工程 VAATE 计划,完成从实验室到工厂的技术转换和革新。其目标是 2017 年要比 2000 年的基线发动机成增加十倍可承受涡轮推进系统的能力。相对而言,我国对航空发动机的投入不仅总额比较少,而且相互分散,大大降低了中国航空发动机的发展能力。
重大专项关乎国家发展战略,意义重大。国家科技重大专项来源于《国家中长期科学和技术发展规划纲要(2006-2020 年)》,是为了实现国家目标,通过资源整合和核心技术突破,在一定时限内完成重大战略产品、关键共性技术和重大工程,是关乎国家战略的重点任务。16 个重大专项的实施时间为 2006-2020 年,根据发展需求和基础条件逐项论证启动,分步实施。截止 2010 年底,民口重大专项涉及中央财政经费近 500 亿元,带动地方、企业和社会投入约 1000 亿元。
“十三五“期间,两机重大专项全面启动,大力加强政策和资金面的支持。2016 年 11 月,工信部部长苗圩在全国工业和信息化创新大会上介绍,“十三五”期间,我国将以组织实施重大科技专项为抓手,持续推进高端装备制造业的发展,全面启动实施航空发动机和燃气轮机重大专项。航空发动机专项方面,将重点聚焦涡扇、涡喷发动机领域,同时兼顾有一定市场需求的涡轴、涡桨和活塞发动机领域,主要研发大涵道比大型涡扇发动机、中小型涡扇/涡喷射发动机、中大功率涡轴发动机等重点产品;燃气轮机专项的主要目标为,2020 年实现F 级 300MW 燃机自主研制,2030 年实现 H 级 400MW 燃机自主研制。预计两机专项的直接投入在千亿量级,带动地方、企业和社会投入约 2000 亿元。在产业整合+重大专项扶持下,我国发动机产业的发展从制度、政策、资金等各方面都扫清了障碍,成功进入高速成长通道。
先进的材料和制造技术是发动机制造业快速成长的有力支撑。在航空发动机研制过程中,设计是主导,材料是基础,制造是保障,试验是关键。据预测,新材料、新工艺和新结构对推重比 12~15 一级发动机的贡献率将达到 50% 以上,从未来发展来看,甚至可占约 2/3。因此,先进的材料和制造技术保证了新材料构件及新型结构的实现,使发动机质量不断减轻,发动机的效率、使用寿命、稳定性和可靠性不断提高,可以说没有先进的材料和制造技术就没有更先进的航空发动机。
航空发动机使用的原材料主要是高温合金、钛合金,两者价值占比分别在 35%、30%左右。高温合金涉及的主要金属材料是镍、钴金属,钛合金主要是钛。发动机应用的其他材料还包括铝合金、钢等。高温合金技术壁垒非常高,全球范围能够生产航空高温合金的企业不超过 50 家,主要集中在美、俄、英、法、德、日和中国,美国在高温合金研发应用方面一直处于世界领先地位,年产量约 5 万吨。
航空发动机的涡轮叶片、涡、燃烧室、加力燃烧室及部分紧固件采用到了高温合金。从 20 世纪 90 年代中至今,我国高温合金发展迅速,应用和开发了一批新工艺,研制和生产了一系列如GH698、GH4169 等高性能、高档次的新合金,并有望在不远的将来解决冶炼设备技术状态不稳定、冶炼工艺路线不合理或技术参数控制不精准等问题。
世纪 60 年代以后, 钛合金在发动机上的用量逐渐增加,主要用于风扇叶片、压气机叶片、盘 、轴和机匣等中低温部件。钛合金具有比重轻、比强度高、耐蚀性好等特点,是航空发动机减重比较理想的选材。目前钛合金使用温度是 600℃以下,当温度超过 600℃时,多采用钛基金属间化合物、钛基复合材料等满足使用功能的材料来替代。钛基金属间化合物包括 TiAl 合金、Ti3Al 合金和Ti2AlNb 合金。2016 年 6 月,南京理工大学陈光教授团队的研究成果在材料性能上实现了新的大幅度跨越,所制备的 PST TiAl 单晶合金在 900℃时的拉伸屈服强度为 637MPa,并具有优异的抗蠕变性能,其最小蠕变速率和持久寿命均优于已经成功应用于 GEnx 发动机的 4822 合金 1~2 个数量级,有望将目前 TiAl 合金的使用温度从 650~750℃提高到 900℃以上。
材料技术的进步对整个航空发动机产业意义巨大,随着国家层面对航空发动机材料与制造技术发展的大力支持,近年来我国在新型材料的研制与制造技术上取得多方面进展。例如,北京航空航天大学在发动机涡轮叶片热障涂层技术上取得了重大突破,航材院目前已经在粉末高温合金、单晶高温合金等方面取得阶段性进展。
近 30 年来,我国发动机主要制造厂商不断深入发展数字化制造技术的研究和应用,在发动机关键零件的工艺设计、工装设计、数控加工中取得了明显的效果。例如,整体叶盘制造技术,通过将传统结构的叶片和设计成整体结构,省去传统结构的连接方式采用的榫头、榫槽和锁紧装置,结构重量轻、零件数量减少,避免了榫头的气流损失,使发动机整体结构大为简化,推重比和可靠性明显提高。另外,整体叶环制造技术、小叶片转子制造技术、发动机机匣制造技术等关键技术都得到了显著突破。空心叶片制造的关键技术已经突破,并进入应用阶段,涡轮叶片定向凝固和单晶精铸的关键工艺已经突破,并在新机研制中得到应用和验证。
多年来我国航空发动机制造企业将数字化生产线建设作为企业信息化重点,并初见成效,改变了传统的生产制造模式,有力保障了科研/批产型号任务的交付。航发动力着力提升制造技术,针对重点领域和专业,建立材料工程应用、精密铸造、高效切削与精密加工、特种工艺、精密成型和焊接、表面涂层、增材制造(3D 打印)及深度修复、智能制造等 10 个重点实验进行研究。
以“太行”为代表的国产发动机逐渐成熟,逐步替代进口发动机。我国军用不少在役飞机上使用从 俄罗斯等国进口的发动机,国产发动机曾因稳定性、可靠性等问题暂时不能实现国产替代。随着以太行发动机为代表的国产发动机逐渐成熟,我国国产发动机的研发和生产水平已取得了长足的进步。据航空工业 2015 年社会责任报告披露,“太行”发动机已批量装备部队,我国已具备自主研发第三代大推力发动机的能力。
在我国军机数不断攀升的背景下,2015 年来军用航空发动机进口额持续下降,可从侧面说明国产航发进步较快,逐渐堪当重任。由于我国第三代航发交付后的稳定性问题,在 2009 年之后我国持续大批量地采购了俄罗斯的 AL-31F 系列发动机,在 2014 年进口额一度达到了 4.7 亿美元。但我国并没有放弃第三代发动机的研制工作,而是在之后的几年里迎难而上,攻坚克难,大力推进型号的改进工作。近年来,随着高温合金整体机匣的精铸、高温合金涡轮叶片再制造、粉末冶金涡再造等等关键技术的攻克,我国第三代航发在稳定性、使用寿命和成本控制等方面已取得了长足的进步,逐步进入了产能扩张阶段。在我国空军大力发展,军用飞机数量不断提升的同时,2015 年起我国发动机进口额的持续下降,也从侧面佐证了我国的国产第三代航发已堪重任。
多款重点型号发动机处于生产定型阶段,进展顺利。发动机的研制工作大概可以分为 4 个阶段, 分别是立项、工程研制、设计定型和生产定型。立项阶段主要指确定发动机设计指标并确定完成指标的方法;工程研制主要指进行计算和试验;设计定型主要指开展定型试验和试飞;生产定型主要指小批量使用和可生产性评估。对于有大批量需求的主战机型的配套发动机,在小批量交付后还要持续跟踪和改进直到符合部队要求后再开始批量生产。整理公开信息可以发现目前多款重点型号发动机进展顺利,为国产发动机逐步替代进口产品和行业中长期发展奠定基础。
从短期看,三代机(“太行”WS-10)以及直-20(对应 WZ-10)的批产。目前我军正处于新老机交替的关键时期,面临大量二代机退役,三代机服役:不仅 J-10 和 J-11 仍在批产,J-15 和 J-16 也带来了新的发动机需求量。从需求端看,近年来我军以 J10B、J15、J16、J10C 为代表的三代半战斗机陆续交付,与此同时沈阳黎明航空发动机公司的营收和业绩也提升了一个台阶,上述事项侧面证明了我国的三代机航发已趋于成熟,为批量列装做好了准备。从供应端看,近年来,主要承担太行发动机业务的黎明公司营收增长较快,未来受益于战斗机的更新换代,三代机乃至三代半和四代的需求量增加,配套的太行发动机将继续保持较快的增长。
Z-20 是未来陆航部队最主要的通用直升机,根据美军黑鹰在直升机中占比推算,预计这款新型通用型直升机的占比也将接近 50%,另外参照美国同类直升机的发展路径还有潜力衍生出优秀的舰载机服役海军部队。仅从三代机/三代半/四代战斗机和 10 吨级通用直升机带来的来看,WS-10 和WZ-10 分别有望成为未来 5 年到 10 年内我国军用需求量最大涡扇和涡轴发动机。
WS-10 系列及改型和 WZ-10 的技术条件已经成熟,型号放量在即。俄罗斯 2017 年全球采购清单的统计结果显示,中国长期引进的 AL-31F 发动机首次在清单中消失不见,这很有可能意味着困扰我国“太行”发动机已久的稳定性问题很可能已经得到有效的解决,而其寿命问题在掌握了粉末冶金涡等技术后也得到了长足的进步,2018 年主机厂航发动力计划使用募集资金 1.8 亿元建设三代中等推力航空发动机生产线,型号有望放量在即。此外,19 年底直-20 相继在国庆阅兵和天津直播会亮相,说明该机型配套的发动机已经成熟,有望进入批量上量阶段。
中期看运-20 换装国产大涵道比涡扇发动机(对应 WS-18、WS-20)。WS-18 是俄罗斯 D-30 的国产替代方案,而 WS-20 则是 WS-18 的“升级款”,在涵道比和推重比等性能上均有一定程度的提升,两者主要用于配套运-20 和轰-6 系列,在增量市场和存量市场均有较大的需求空间。2018 年初,有新闻报道WS-18 已装配于运-20 试飞,猜测目前正处于生产定型阶段。2019 年 3 月,歼轰7A 及运-20 大型运输机总设计师唐长红在采访中表示“运-20”已经正式批量生产、年内将换装国产发动机。
四代机逐步放量 ,有望成为航发中长期需求的基石。从需求端看,批量列装的四代机目前只有歼-20 一款产品,该机型于 11 年首飞 18 年正式交付,近年来在航展、阅兵等活动中频频亮相,未来有望成为我军装备的主力机型之一。另一款四代机 FC-31 虽暂未列装,但在中航技官网已有产品展示并在珠海航展中有过数次亮相。短期内四代机可能无法成为我军装配主力,但参考美国装备F22 及 F35 的经验,随着各方面条件的成熟,四代机有望成为我国军用航发中长期需求的基石。
03
发动机产业链价值拆分
航空发动机全寿命周期要经历研发、采购、使用维护三个阶段。研发阶段又分为设计、试验、发动机制造、管理等环节。在全寿命周期中,研发、采购、维护的比例分别为 10%、40%、50%左右。使用维护阶段的费用占比最高。该阶段又分为更新零部件、维修服务两部分。由于研发阶段主要由606 所、624 所、608 所和 649 所等承担,整个研发阶段的费用在发动机全生命周期的费用占比较低,占比较高和上市公司关系较紧密的主要涉及到整机制造和使用维护阶段,因此对航发产业链的费用/成本拆分主要集中在这两个方面进行分析(当然这一拆分我们认为应该是基于欧美的成熟发动机产业,国内由于批产数量相对较低,数据应该也略有不同)。
从上表我们可以看到,发动机全生命周期中,使用维护阶段的费用几乎占了一半。从相关的罗罗公司(Rolls-Royce)的研究中,我们也可以发现,无论是军用航空还是民用航空,其售后收入(主要是维护、修理)的占比在 55%左右。
2008~2018 年,对罗罗公司来说,无论是军用航空业务还是民用航空业务,我们都发现,其新机制造的营收波动很大,而售后业务的营收波动较小。从 2013 年开始,罗罗公司的军航新机营收大幅下滑,对此,罗罗公司给出的解释是“多国军方需求减少,特别是北美和欧洲军方削减开支”。罗罗公司军航新机营收下滑的趋势和美军军费削减的趋势大致相同。罗罗公司的民航新机营收也 在同一时间出现了下降,不过下降速度、下降幅度要比军航缓和一些。造成新机营收大幅下降的原因是宏观经济形势,以及由宏观经济波动带来的政治、财政、企业盈利能力等变化。这些变化会大大影响军方以及航空公司对新机的购买意愿。而发动机售后维修业务是和飞机存量相关的,因此受到宏观经济冲击小、风险相对较小。考虑到新机、售后业务营收占比分别在 45%、55%左右,比重更大、风险更小的售后维修业务稳定性和持续性更好。
我国维修占比较低,未来提升空间大。由于我国空军仍在加速建设期,叠加发动机国产化率不足,目前对采购新发动机的需求还比较旺盛。我国发动机相关公司中,售后业务(维修)在总营收的占比还比较低,与罗罗公司的 55%~60%仍有不小的差距。随着我国国产发动机逐步成熟,谱系补充完整,维修占比将不断提升,成为未来航发行业营收的中坚力量。
从发动机全寿命流程看,主要包含研发设计、整机制造、整机实验、维护修理 4 个阶段。国外发动机产业由于存量较高,每年维护维修的产值占比非常高。国内由于几款新型主流军用发动机完成定型不久,进入产量爬坡期,因此新生产发动机的产值依然占据较高的比重,维护维修占比相对较低。从发动机整机制造环节看,主要包括控制系统和机体零部件两大部分。零部件又可划分为常温部件和热端部件两大类,前者包括短仓、风扇、燃油系统、前级压气机叶片/叶盘/机匣等;后者主要包括燃烧室、后级压气机叶片/叶盘/机匣,涡轮叶片/叶盘/机匣等。
航空发动机是飞机的"心脏",是飞机性能的主要决定者,是各大航空公司核心研发创新的对象,一般来说航空发动机的制造成本占整机制造的 25%左右。对于不同的机种,航空发动机在飞机出厂单价中的比例差别很大。20 世纪 70 年代,美国典型的运输机和战斗机的成本中,发动机分别占21%和 31%,而在 E-3A 预警机的成本构成中发动机只占 8.6%,电子设备占 43%以上。根据美国兰德公司发动机问题专家 Nelson 估计,对战斗机来说,发动机占飞机出厂单价的 1/4 左右。
航空发动机制造商根据部件分配任务,因此有必要对部件价值进行拆分。一般而言,无论战斗机、或运输机用发动机,"高、低压涡轮"的价值占比都最高,而其他部件则有明显区别。
对于战斗机发动机,其外涵道很小,有加力燃烧室,因此,风扇、外机匣的价值占比较低,但加力燃烧室、控制系统占比高;对于运输机发动机(客运、货运、军用),外涵道大,无加力燃烧室, 因此,风扇、外机匣的价值占比高,控制系统占比较低;直升机发动机中,控制系统、减速机构的占比较高。
另一种价值拆分模式不是根据"功能部件"的方式进行拆分,而是根据"结构类似"的方式进行拆分, 这种拆分方式与实际生产分工模式更接近。
航空发动机制造成本(不含控制系统)主要由两部分组成:"原材料成本"、"劳动力成本",分别占比在 40%-60%,25%-35%。航空发动机使用的原材料主要是高温合金、钛合金,两者价值占比分别在 35%、30%左右。高温合金涉及的主要材料是镍、钴金属,钛合金主要是钛。发动机应用的其他材料还包括铝合金、钢等。
3.2 维护维修部分
从美国经验看,航空发动机越先进,维护维修的成本越高。以美国 1950s-1970s 年间的三种航发为例,从涡喷到二代发动机到三代发动机,航空发动机的全生命周期开销中,“仓库维护成本(DEPOT)”和“安装成本(INSTAL)”增加的最快,并且在全生命周期开销中的占比也增长迅速,而其他成本增长较为温和。J79 是军用涡喷发动机,由 GE 公司生产,是 1950s 年代的产物, 现已停产,现有装备最多服役到 2020 年,用于装配 F-4 战斗机、F-104 战斗机、B-58 轰炸机等。属于第二代发动机,对应我国涡喷-7(1951-1965 年)、涡喷-13(1977-1999 年),对应战斗机为歼-7、歼-8。TF30 是涡扇发动机,属于第二代航空发动机,由 PW 公司生产是 1960s 年代的产物,推重比在 5 左右,配属 F-14 战斗机(早期版本)、F-111B 战斗机。可靠性较差,F-14 战斗机早先使用 TF30,后来改换 F110 发动机。F100 推重比在 7.2-7.9 左右,都属于第三代发动机, 和我国的涡扇-10 属于同代发动机。
航空发动机维护成本占比高,绝大部分的维修成本来自于少量零件。从民航数据看,根据 2011 年对 40 家航空公司的调查,发动机在直接维护成本中占最大的一部分——41%。另一项研究估计, 维护成本占航空公司运营成本的 10%至 15%;35%至 40%的维护成本与发动机有关,材料成本占发动机相关维护成本的 60%至 70%。此外,虽然发动机有数千个零件,但大部分材料成本都是由少数几个零部件所产生的。根据 PW 公司的数据,CFM56-3 维修的材料成本的 90%是由 2%的零件产生的。同样从军航数据看,巨大的航空发动机售后市场中,一半费用(51%)用于购置新的零备件航材,发动机大修(不含航材)和零部件修理占 22%(其中零件修理费用达 9%以上),航线维修占10%,租赁备发费占 5%,外场更换周转件占 9%,发动机管理占 3%。在修理的发动机零部件中,热端部件是其重点,它占整台发动机大修费用的 70%以上。所谓热端部件,是指高、低压涡轮组件和燃烧室,它占整台发动机大修费用的 70%以上。在大修费用中,大部分花在购买更换的新零部件。
在维修费用中,个别零部件的价值占比很高,我们将航空发动机与维修相关的主要零部件的原料、生产工艺以及对应公司做一详细梳理。
高温合金是航发中应用比例最高的(40%),是决定发动机性能的核心材料。包括铸造高温合金、变形高温合金和新型高温合金,其中铸造高温合金和新型高温合金的应用占比在逐渐扩大。高温合金的应用部位涵盖了所有的高温高压区域,并且高压涡轮、燃烧室等工况最恶劣的区域对于高性能单晶、定向合金有非常迫切的需求。国内在高温合金母合金领域实力较为强劲的企业包括航材院、中科院金属所和钢研高纳。而难度相对较低的普通铸造高温合金、变形高温合金领域抚顺特钢、长城特钢、宝钢特钢等企业也具备供应实力。
钛合金是航发中应用比例次高的(25%),具有优异的轻质高强特性,适合作为非热端结构件使用。包括板、带、管、棒、线、粉末等多种型材,应用最多的部位主要包括机匣、安装节、叶盘及低压区叶片等,一般粉末材料多用于叶盘的冶金制造,棒材多用于叶片的制造。国内在钛合金领域实力较为强劲的企业包括宝钛股份、西部材料、西部超导等公司。
特种钢在航发中应用比例相对较低(20%),用途集中于高速耐磨部件领域。特种钢的主要应用部位是轴承、齿轮、紧固件,轴承作为发动机最主要的损耗件,对材料在高温高速环境下的耐摩、耐疲劳性能有极高的要求,是决定发动机大修期限重要因素之一。目前国内在航空发动机轴承领域实力较为强劲的公司包括抚顺特钢、永兴材料等。
纤维增强复合材料作为新一代材料,性能优质突出,目前已形成小批量应用。在航发中的应用逐步提升,可以为发动机燃烧温度提升、重量降低、可修复等性能带来有效的提升。目前已实现批量应用的包括用于风扇叶片的碳纤维增强树脂基复合材料(光威复材、中航复材), 用于热端部件的陶瓷基复合材料(火炬电子、航材院)等。随着发动机性能的进一步增强,新型材料的应用比例有望持续提升。
锻造制件性能好,但不适合制造复杂结构,且生产成本相对高。锻造是最早的发动机零部件制备工艺,在产品稳定性、缺陷率、强度和耐温性能等方面都具备比较优势,但也存在复杂结构件制造困难的缺陷。目前压气机叶片、叶盘、外环、燃烧室、机匣等部位仍多以锻造为主,但随着发动机零部件复杂程度提升,在个别部位铸造和粉末冶金工艺正逐步取代锻造。锻造领域实力较为强劲的公司包括中航重机、钢研高纳、航宇科技等。
粉末冶金/3D 打印在航发中的使用率正快速提升。粉末冶金主要替代精锻技术用于制备叶盘,是继非真空熔炼和真空熔炼后的新一代涡材料,当前世界上大多数先进航发均采用了粉末冶金涡。国内具备粉末冶金制造能力的企业主要包括航材院、钢研高纳等。3D 打印可以替代精铸技术用于制备燃油喷嘴,CFM 将该技术广泛用于LEAP 系列发动机上,截至 18 年底已制作超过 3.3 万个喷嘴。此外,3D 打印还能制作高精度的模具,服务于精密铸造工序。国内 3D 打印实力较强的企业包括铂力特、先临三维等。
04
相关标的
在整个航发产业链中,最受益的包括主机厂和与热端部件相关的产业链上游企业。航发产业链中, 包含公司众多,航发营收占比高的纯正标的较少,因此航发动力作为主机厂是最为纯正的航发标的。其承担了绝大多数重点型号,不少正处于放量期。此外,除了发动机新机制造,重要零部件维修的空间同样巨大。(1)国产航发在加速列装和替代期,未来维修费用占比有望提升。在航空发动机的全生命周期中,维修成本占比在 50%以上,在国外航发营收中占比 50%~55%。而我国维修费用占比不足 20%,仍有较大的提升空间。(2)维修费用中,绝大部分来自于少量零件高、低压涡轮组件和燃烧室等热端部件。国外经验表明,在修理的发动机零部件中,热端部件是其重点,它占整台发动机大修费用的 70%以上。随着我国国产航发逐渐成熟,未来维修保障的零部件更换将为这些企业带来较大的业绩增量和弹性,包括航发动力、中航重机、钢研高纳、应流股份、火炬电子、航新科技等。
航发动力是国内唯一的生产制造涡喷、涡扇、涡轴、涡桨、活塞全种类军用航空发动机的企业,在国际上,是能够自主研制航空发动机产品的少数企业之一。航发动力主营航空发动机及衍生品(工业燃气轮机等)的产品和服务,通过资产整合,公司已囊括我国航空动力装置主机业务的几乎全部型谱,覆盖产业链研制、生产、试验、销售、维修保障五大环节。未来,作为三代主战机型发动机国内唯一供应商,公司主要为第三、第四代歼击机,教练机,直升机,轰炸机,军用运输机,无人机等提供航空发动机及附属零部件并提供发动机维修服务。
聚焦航发主业,太行系列逐步走向成熟,多款重点型号上量在即。在“瘦身健体,聚焦主业”的方针指引下,公司逐步缩减非航空业务规模,同时定增募资加强对主业的研发投入,各项产品的研发和排产稳步推进。“太行”系列产品经过多年的打磨逐步走向成熟,加速替代进口发动机。此外, 伴随 20 系列产品的交付、二、三代机的换代和更新,公司各型号产品批产上量稳步推进。由于航发产业高资金投入的特点,公司负债率高、财务费用高企侵蚀利润。近年来公司定增、债转股以及两机专项的持续投入是解决上述问题的有效方式。
公司是航空工业集团下属的专业化锻铸造企业,长期配套国内航空主机厂,技术工艺水平高,设备体系齐全。近年来军航景气度高,民航和外贸市场巨大、增长潜力大,锻铸业务有望实现较快增长。
力源液压技术水平高,民品由于折旧摊销大而亏损,随着产品逐步在国产主机厂替代进口,有望持续减亏和盈利。力源液压作为老牌液压泵和马达供应商,技术来源德国,在航空航天领域份额高。
民品由于前期投入大,产能利用率不足近 2 年连续亏损。国内工程机械主机崛起+国产替代加速, 公司配合徐工等主机厂,逐步上量;液压业务民品公司计划开展混改,提高民品的市场竞争力,民品未来 3 年有望逐步减亏乃至盈利。
剥离亏损业务,聚焦主业,管理改善初见成效,未来随着营收上量、摊薄费用+引入混改等方式, 公司利润弹性大。过去受新能源业务拖累,公司业绩波动大。2018 年底,剥离亏损的新能源业务, 以航空锻铸+液压件为核心,整合内部资源增强协同,加强市场开拓和降本增效,初见成效:3 家锻件公司净利率从 7%提升到 10%。目前,公司净利率水平较低(5%~6%),未来随着公司营收较快增长对费用的摊薄+管理细化,盈利能力有望稳中有升,获得较大的利润弹性。
我们预计公司 19-21 年 EPS 为 0.31、0.44、0.58 元,认为目前公司合理估值水平为 20 年 28 倍PE,对应目标价为 12.32 元,维持买入评级。
公司是军用 MLCC 核心供应商,大力发展陶瓷基复材新领域。公司深耕陶瓷电容器领域多年,自产电容实力强劲,是军用 MLCC 核心供应商,近年来进一步拓展钽电容业务。机遇在陶瓷材料领域的技术积累,公司联合厦门大学研发掌握了 CASAS-300 材料核心技术,并进行产业化建设,14 年以来成立了以立亚新材料为主体的特种陶瓷纤维工程化平台,目前已完全实现我国热端新材料 的国产化。根据公司目前陶瓷材料项目建设规划,产能达成后将成为国内陶瓷基复材的供应主体, 形成明显的领先优势。
陶瓷基复合材料是“近乎完美”的新一代高温材料,在航发、导弹等领域有非常广阔的应用前景。 航发涡轮前温度每提高 100 度,推重可以增加 10%,现有热端材料主要为镍基高温合金,通过空心结构和热障涂层技术实现了高于材料熔点的工作问题,但无疑其材料性能已经达到极限。陶瓷基复合材料凭借其低密度、高温抗氧化、耐腐蚀、低热膨胀系数、低蠕变等优点,是目前最为理想的新一代高温材料,不仅能使结构减重 50%~70%,而且能将工作温度提升 400~500℃,显著提高发动机推重比。目前该材料已经在 CFM、GE、P&W、RR 等公司的先进航发中得到越来越广泛的使用,GE9X、LEAP1C 等新型号发动机已经将该材料用于涡轮导向叶片和涡轮罩环。
公司全资子公司立亚新材系 CASAS-300 特种陶瓷材料产业化的实施主体,由于技术难度高、前期投入大、进入下游周期长等原因,导致行业壁垒较高,目前国内外具备特种陶瓷材料产业化技术的企业不多。立亚新材该技术属国内首创,并已获得军工四证审查,未来应用前景强,市场潜力大,系公司的核心竞争力之一。
公司是国内高温合金行业龙头,直接受益国内航空发动机产业的高速发展。新中国成立以来,我国航发产业经历了从引进、仿制到自主的过程,经过近 20 年的补短板,国产发动机已经实现了长足的进步,尤其是近年来多款配套新机型的航发相继列装,同时我们注意到在军机加速列装的同时, 我国从俄罗斯进口的 AL31 和 D30 发动机数量从 15 年开始反而大幅缩减,这说明国产发动机已堪当大任。公司是国内唯一的主营高温合金的上市公司,公司产品谱系全面、技术领先,在高温合金市场占有率高。高温合金约 55%用于航空航天领域,主要对应军用航空发动机市场,是发动机高温端的核心材料,也是决定发动机性能和寿命的最关键材料。伴随军改结束后军工产业进入提质上量期,同时发动机国产替代加速,公司有望充分受益。
收购青岛新力通 65%股权,业绩有望显著增厚。公司于 2018 年底通过定增募集 3.72 亿元完成收购青岛新力通 65%的股权,新力通产品主要应用于石化、冶金、玻璃、热处理等行业,包括乙烯裂解炉炉管、制氢转化炉炉管、冶金生产线用辐射管及炉辊等。毛利率高达 40%,核心化工产品市占率高达 33%,且近年产品客户范围和产品销量在连续扩大。根据业绩承诺,新力通 2019 年计划实现净利润9000 万元。青岛新力通产品主要基于铸造高温合金技术,与公司核心业务有强协同性, 公司也可借助新力通的平台实现高温合金在石化等新领域的拓展。
专用设备核心铸件龙头,精密铸造高端化转型先锋。我国铸造行业规模大但集中度低,并且在高端精密铸造领域与美欧等国依然存在质和量的差距。根据罗兰贝格统计,北美和欧洲高附加值铸件产值占比超过 70%,而中国仅为 17%。但是在部分细分领域,国内依然走出了具备国际竞争力的铸造企业,应流股份就是其中的佼佼者。公司专注于专用设备铸件制造,产品形态以泵阀及机械构件为主,客户涵盖卡特彼勒、艾默生、通用电气等海外巨头。依托技术和品牌优势,2015 年以来公司成立应流航源,并购 SBM、嘉远制造、天津航宇,两次定增募资 14.8 亿元,积极拓展两机高附加值铸件业务。
海内外两机精铸件需求庞大,公司多年布局迎收获。海外两机铸件市场集中度高,排名第一的 PCC 占据 34%的份额,近年来整机航发及燃机巨头很有意愿培养新的铸件供应商,以打破 PCC 等企业的垄断。公司是国内少数具备两机精铸叶片生产能力的企业,并成功切入 GE、RR 等供应链。公司等轴、定向及单晶叶片项目已于 18 年 12 月转批产,机匣、涡及小型涡轴发动机项目推进顺利,近期两机板块增长显著,公司多年布局迎收获,两机领域千亿全球市场逐步打开。
财务费用改善显著增厚公司业绩。18 年以来,公司陆续收到六安产投、土地预收储款、政府补贴及定增资金合计超过 15 亿元。近年来由于航空板块的持续高额投入所带来的债务压力将得到显著改善。伴随财务费用的下降以及资本开支的放缓,边际改善下的公司业绩有望实现更快增长。
我们预计公司 19-21 年 EPS 为 0.27、0.42、0.62 元,认为目前公司合理估值水平为 20 年 55 倍PE,对应目标价为 23.10 元,维持买入评级。
航新科技创立于 1994 年,是一家民营高新技术企业,主要业务涵盖航空维修支持、ATE(自动测试设备)研制及系统集成、飞机加改装、机载设备研制。
公司拟发行可转债投资于发动机健康管理(EHM)项目。公司在自动检测设备和航空监测方面技术能力强、项目经验多,具备提供软硬件一体化解决方案的能力。航新科技是国内首家实现 HUMS(直升机健康管理系统)列装的航空机载设备提供商。在此基础上,公司拟投资发动机健康管理项目,该系统是集数据采集、监测、记录、分析和管理为一体的专用系统。
其通过对发动机运行及停止中关键参数的采集、监测、记录、分析和管理,实现对发动机全寿命周期的健康管理。同时,通过对发动机的数据进行汇总、分析和处理,对其健康状态进行实时跟踪,进而实现对发动机的有效调配、维修和预处理,提高设计的安全和维护效率,降低维护成本等目的。目前我国在 EHM 系统应用上处于起步阶段,对比国际主流发动机厂商成熟的 EHM 系统,国内仍有较大的差距。公司EHM 项目实施后,有望加快国内 EHM 系统的发展,将发动机健康管理系统广泛应用于各领域航空飞机。
国内军用 ATE 龙头,应用市场空间大。对标美军后勤保障配备的 ATE 数量,预测我国 ATE 市场超百亿。公司产品国内领先,受客户认可,ATE 和直升机健康管理系统已逐步实现批量交付。
收购 MMRO 外,国内国外航空维修双发力。公司是国内第三方航空维修领军企业,完成 MMRO 并购后,快速切入欧洲飞机基地维修、航空资产管理相关细分领域,飞机维修业务快速增长很大程度上得益于 MMRO 与公司传统主业的协同发展。航空维修市场空间广阔,公司国内和国外业务双发力。
工程师必备
- 项目客服
- 培训客服
- 平台客服
TOP




















