全球十大豪华公务机排行榜,100多位华人企业家拥有私人公务机!
2021年3月18日 14:59随着中国经济的发展,越来越多的中国富豪买了私人飞机。目前,中国拥有私人飞机100多架,并且这个数量还在持续增长,乘坐私人飞机可以免去各种繁杂的登机程序,拥有更私密的个人空间,享受更豪华的飞行环境,甚至还可以避免航班晚点和延误的问题,可以更快速,更准点的到达目的地。
根据胡润研究院发布的《2017胡润公务机机主报告》,中国私人飞机的数量大约在466架,其中能对上号的有163架飞机和113位华人企业家。中国私人飞机的公务机机型购买价格都在上亿以上,例如湾流650飞机价值近4亿多,达索猎鹰2000飞机价值3亿人民币。
No.1 湾流G650 (售价约4亿2千万)
2015年,京东集团首席执行官刘强东以4.17亿元人民币豪购湾流G650飞机,湾流G650是国内目前最好的公务机。
上榜理由:
湾流G650公务机,由美国湾流宇航公司研发制造,该机各项技术皆为全球私人飞机中的一流水平,是目前口碑最好,深受国外富豪的青睐。
亮点:
G650是一架能接近音速飞行的飞机,其速度是其他传统的公务机所望尘莫及的。G650“全电式”操作系统,是首个采用这一技术的公务机。G650不仅配备了全套厨房和吧台,还有多种娱乐设计,包括卫星电话、无线互联网,为乘客提供了丰富多彩的飞行环境。
基本参数:
座位数:11-18座
最大航程:12,964公里
远程巡航速度:957公里/小时
高速巡航:1,013公里/小时
最大巡航高度:15,545米
航程:12,964公里
No.2 湾流G550 (售价约3亿3千万)
湾流G550是我国最受欢迎的公务机,售价约为3.27亿,据统计,中国上榜的百强企业家所购买的私人飞机,就数湾流宇航公司生产的G550公务机最多,其数量高达39架。李河君、王健林、马云、李彦宏的空中座驾全部为湾流G550。
上榜理由:
湾流飞机公司生产的“湾流G550”是一款国际顶级远程喷气式公务机,如果拥有了一架湾流G550,则意味着拥有者是全球最富有的人群之一。该款飞机是湾流公司所有机型中航程最长、客舱最大的机型,同时有保留了湾流噪音低、起降距离短等优势,还拥有湾流系列巨大玻璃窗和100%新鲜空气的特点,可谓奢华至极。
亮点:
G550在为客人带来安全可靠,舒适卓越的飞行体验的同时,也为现代人的个性化追求提供了足够的发挥空间。机主可以根据自己的喜好选择不同风格的基本配置及丰富的附加设备组合。同时,湾流公司还允许机主亲自参与机舱内部的布局设计,就象装修自家房子一样来装修您的空中豪宅。
性能参数:
座位数:18座
巡航高度:15,545米
最大巡航速度:0.885马赫
航程:12,500公里
No.3 环球快车6000 (售价约3亿5千万)
赫基国际集团总裁徐宇及其夫人李珊瑚的私人飞机由加拿大庞巴迪宇航公司生产,其型号为环球快车6000,售价约为3.45亿。
上榜理由:
迄今为止,世界上最为奢华高端的公务机非庞巴迪旗下的环球6000 公务机莫属。无论乘机人多么“苛刻”,环球6000 总能满足其要求,丝毫不打折扣。环球6000 继承了庞巴迪公司环球快车系列的优秀品质,并在此基础上更上一层楼。宽敞舒适的客舱、绝佳的性能以及先进的技术,能为客户带来更高的效率。
亮点:
顾名思义,环球快车6000是一架可以实现超远程飞行的洲际飞机,完全可以实现从中国到美国西海岸的不经停直飞。庞巴迪在环球6000 上投入了很多精力去满足乘客的舒适性要求,比如设置专用温区,布置宽敞的座位空间,配备宽阔的行李空间(比同级别的任何公务机都要大),采用更先进的照明技术等。
性能参数:
座位数:19座
机长:30.3米
翼展:28.7米
最大商载:1710千克
标准巡航速度:0.85马赫
最大巡航速度:0.89马赫
最大巡航高度:15545米
最大航程:约为11390千米
No.4 达索猎鹰7X(售价约3亿2千万)
复星集团董事长郭广昌的私人飞机非常气派,是一架由法国达索飞机制造公司生产的猎鹰7X公务机,其售价约为3.15亿。
上榜理由:
猎鹰7X是法国达索飞机制造公司猎鹰系列公务机的旗舰机型, 是第一架也是唯一采用了数控飞行系统的商务喷气机,这一控制系统实现了更好的控制性能、更高的操作安全性以及更加平稳的飞行。该机型的标准配置还安装了获奖的 EASy 驾驶舱。EASy 驾驶舱是专门为减轻飞行员工作负担并通过提升座舱内的情景意识而改善飞行员和驾驶仪之间的互动能力而设计的。
亮点:
猎鹰7X的客舱内部堪比五星级酒店,她宽敞机舱配置了达索具突破性的环境控制系统,使飞机倍增机舱舒适性。舱内的内饰所有环节均可量身订做,高贵的皮革和上等的木材完美地装点着机舱内壁和座椅,柔和的地毯使整个旅程舒适典雅。
性能参数:
座位数:19座
最大马赫数:0.9马赫
标准巡航速度:0.85马赫
飞行高度:14935米
最大航程:约为11019千米
No.5 波音737BBJ(售价约4亿3千万)
亚洲流行音乐天王周杰伦跟上了富豪买飞机的大潮,出手阔绰,以4.24亿元一举买下了波音公司的BBJ公务机作为私人飞机。
上榜理由:
BBJ是以737-700为原型开发的,因此保留了许多原有的技术,成熟的技术使得BBJ的可靠性非常的高。除此之外,超远的航程和超大的空间也是BBJ上榜的原因。
亮点:
BBJ内部空间的大小是一般大型公务机的两到三倍,极为宽敞。飞机采用了融合型翼梢小翼,有效降低了油耗,BBJ腾出了机腹多余的货舱空间以加装辅助油箱,这使得BBJ拥有一万千米以上的航程,目前,BBJ已获得了180分钟ETOPS(双发延程飞行)的批准,可以飞更多的洲际直飞航线。
性能参数:
标准座舱布局载客:63 人
最大航程:11480千米
巡航高度:12496米
巡航速度:955 千米/小时
最大起飞总重:70吨
货舱容积:27.3立方米
No.6 湾流G450(售价约2亿5千万)
恒大地产集团董事会主席许家印的G450公务机售价大约为2.5亿元,是美国湾流宇航公司生产的豪华远程公务机。
上榜理由:
G450的驾驶舱继承了湾流远程公务机一贯的高科技特性,配有湾流独有的PlaneView驾驶舱和增强型视景系统,体现了传统和现代技术的完美结合G450乘客座舱集现代性、舒适性和适用性于一体,它有3个可独立调节温度的区域,有100%的新鲜空气,12个椭圆型全视野机舱。
亮点:
G450配置完整的厨房可以放在前舱或后舱,可以存储成套瓷器和餐具,它还配置了一个水源消毒系统和双套咖啡机。G450配置两个卫生间,高科技的真空废物处理系统一扫长途旅行中最扫乘客兴致的异味。G450为客户提供六种内部布局,载客量从12至16名不等。而湾流的标志设计——大型椭圆形窗户为舱内引进充足的自然光,又从视觉上扩展了舱内环境。
性能参数:
座位数:19座
最大巡航速度:0.88马赫
最大巡航高度:13716米
最大航程:8061千米
No.7 猎鹰2000EX(售价约2亿2千万)
出演过《白蛇传》、《芈月传》等热门影视作品的内地知名女演员刘涛,如今也用私人飞机代步了,据透露,刘涛的私人飞机内部及其奢华,是其他私人飞机无法比拟的。从网上流传的图片可以看出,她的“代步工具”为猎鹰2000EX公务机,其售价约为2亿2000万人民币。
上榜理由:
猎鹰2000EX公务机内部装潢极其奢华,客舱内配备有真皮座椅,大号沙发床,甚至羊毛地毯,客户还可以根据喜好用各种饰品装饰自己的机舱。机上配备全套的客舱娱乐设备,办公设备以满足休闲和办公。飞机的舒适性也非常的高,客舱优秀的隔音性能把噪音尽可能地降到了最小。机上还有全套厨房,配备有浴室,完全称得上是“空中豪宅”。
亮点:
猎鹰2000EX被誉为“空中精灵”,飞机有优秀的气动外形,失速速度低,有效的提升了飞机的安全性,并且具备出色的高原飞行性能。
性能参数:
座位数:19座
最大航程:7538千米
巡航速度:0.8马赫
最大巡航高度:47000英尺(约为14326米)
No.8 莱格赛650(售价约1亿9千万)
印有醒目的“龍”字图案的莱格赛650是成龙大哥最具标志性的一架私人飞机,其售价约为1.9亿元人民币。
上榜理由:
莱格赛650是同级别机型中唯一一款实现三舱独立客舱布局的机型,飞机采用了顶级客舱内饰,配备有一间设施完善的厨房,可提供餐食,盥洗室位于飞机后舱,为了方便物品的保存,机上还设有储藏间。为了使旅途不那么枯燥,飞机装载了完善的客舱娱乐设备,并且可以提供网络通信。
亮点:
莱格赛650采用了霍尼韦尔Primus EliteTM航空电子系统,该套系统的导航精度高,设备可靠性好,霍尼韦尔公司还为这套系统今后的升级留出了空间。
性能参数:
座位数:14座
最大起飞滑跑距离:1750米
标准巡航速度:0.78马赫
巡航高度:41000英尺(12497米)
最大航程:3900海里(约为7223千米)
No.9 挑战者850(售价约2亿1千万)
国最牛乡村富豪非本山大叔莫属, 2009年,赵本山出手阔绰,甩下大约2.1亿元人民币,一举购下了加拿大庞巴迪宇航公司生产的挑战者850豪华公务机,作为出行的航空交通工具,并将其命名为“本山号”。
上榜理由:
挑战者850是庞巴迪宇航公司“挑战者”系列公务机的代表,跟其同级别的公务机相比,挑战者850拥有最大的客舱空间,最顶级的客舱设备和最豪奢华的客舱内饰,其舒适性可以说是无与伦比的。
亮点:
机上配备有真皮材质的座椅和沙发椅,机舱内可以设置接待区,办公区,套房,甚至还可以根据客户要求设置酒吧和健身房。飞机上还配套有盥洗室和厨房,设施齐全,可以满足飞行时的用餐需求。
性能参数:
座位数:17座
最大航程:5430公里
标准巡航速度:0.77马赫
巡航高度:41000英尺(12496米)
最大起飞重量:24040千克
No.10 莱格赛500(售价约1亿2千万)
成龙大哥身为国际功夫巨星,拥有数十亿的资产,因此,拥有一架两架甚至更多的私人飞机,也不足为奇,巴西航空工业公司的生产的莱格赛500公务机就是成龙大哥所拥有的最新的一架豪华私人飞机,售价大约12000万人民币。
上榜理由:
飞机拥有最优秀的隔音效果,可以尽可能的减小舱内的噪音,出色的增压性能可以让乘客在高空飞行中仍能保持身体的舒畅,莱格赛500的舒适性可以达到一流水平,并且内部装修可以根据客户的要求进行私人定制,服务周到。莱格赛500更高的燃油利用率,更小的噪音,使飞机对环境的污染降到最低,这无疑是一架环保的飞机。
亮点:
莱格赛500最大的亮点在于其飞行控制系统全部采用了电传控制,有效的减轻了飞机的重量,侧杆操纵则节省了驾驶舱有限的空间,而航空电子系统的模块化的设计,使其维护起来更加容易。
性能参数:
座位数:11 座
起飞距离:1100米
降落距离:980米
巡航马赫数:0.82马赫
最大巡航高度:13000米
最大起飞重量:23450千克
航程:5556 KM
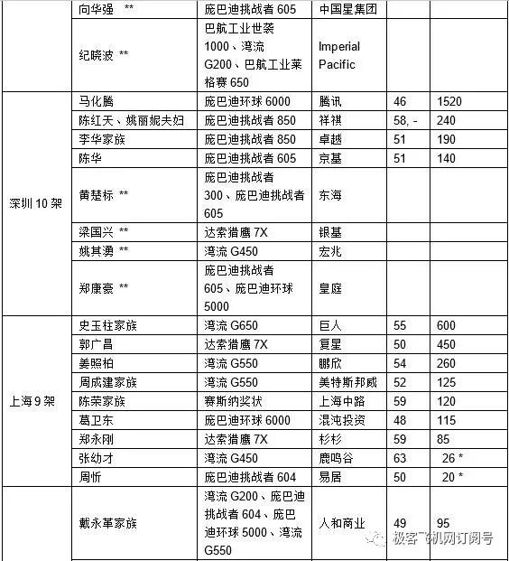
2017胡润公务机机主报告
来源:胡润研究院,*表示财富数字来源于《2016胡润百富榜》,其余财富数字来源于《2017胡润全球富豪榜》,**表示没上榜。两位已故企业家:郑裕彤和张荣发,目前其飞机正在转售过程中。
最受欢迎的制造商
1. 湾流(77架),其中G550就高达39架,成为最受中国企业家青睐的公务机制造商。
2. 庞巴迪(36架),选择庞巴迪挑战者605最多,有12架。
3. 达索(23架),超过八成选择达索猎鹰 7X。
4. 空客(10架),其中空客A318有7架。
5. 其他受欢迎的公务机制造商还包括巴航工业(9架)、波音(5架)、赛斯纳(3架)以及豪客(1架)。
湾流G650公务机
报告显示,114位华人企业家,共拥有164架公务机,潜在包机需求总量21.5万小时;北京拥有公务机数量最多,其次是香港和深圳。
报告显示:中国大陆公务机机队数量将近300架,而中国大陆1420人目前都有购买公务机的潜力,购置公务机需求高达1750架,总价值超3400亿人民币。除了拥有购买公务机潜力的,其余人群对于包机也有需求,资产1亿人民币以上有包机潜力的人数目前达9000人,潜在包机需求总量近20.5万小时。
如果算上隐形财富,中国大陆未来五年有潜力购买公务机的人数将升至1850人,购置公务机需求将升至2320架,价值将超4600亿人民币。而未来五年潜在包机人数将升至1.2万人,需求也相应上升至近27万小时。
业务联系,请识别下方二维码,关注极客飞机网微信公众号,咨询线上或线下代理商,对您的问题我们将及时回复!
免责声明:本公众号所载内容为本公众号原创或网络转载,转载内容版权归原作者所有。如涉及作品内容、版权或其他问题,请在公众号后台留取联系方式,我们将及时回复和处理!转载内容为作者个人观点,并不代表本公众号赞同其观点和对其真实性负责。本公众号拥有对此声明的最终解释权。
工程师必备
- 项目客服
- 培训客服
- 平台客服
TOP




















