湖南工业大学在商用织物摩擦纳米发电方面取得进展
2021年4月13日 14:42随着便携式和可穿戴电子设备需求的迅速增长,织物基摩擦纳米发(TENG)电机因其舒适性和易与服装集成的特点,受到广泛关注。然而普通织物基摩擦纳米发电机,因输出性能较低,限制了其在实际中的应用。如何有效提升普通织物的摩擦发电输出性能是其实用化的重大挑战。
鉴于此,湖南工业大学经鑫教授课题组提出了一种普适简易的改性方法,通过碳纳米管(CNT)和聚乙烯亚胺(PEI)的接枝实现了商用天鹅绒织物摩擦电性能的显著提升。通过在织物表面引入碳纳米管和酰胺键,一方面构筑了微纳层级结构,另一方面提升了织物的正电性,使织物具备更高的电荷密度和摩擦纳米发电性能。
图1 天鹅绒织物改性原理及微观形貌
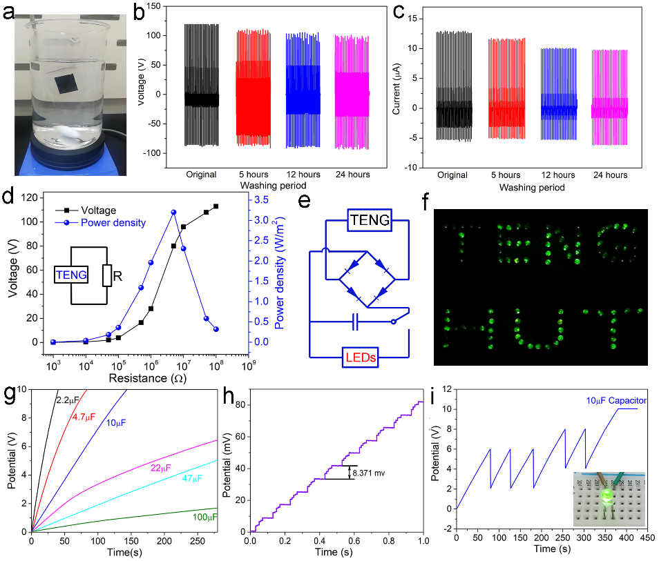
本研究开发的织物基摩擦纳米发电机具有良好的柔性、耐洗性、长期运行稳定性。并可获得119 V的最高输出电压和12.6 µA的电流,在外接5×106 Ω负载时,实现了3.2 W/m2的最大功率密度,可作为小型电子设备的电源。
图2 织物基摩擦纳米发电机水洗测试(a,b,c)及摩擦发电性能(d-i)
研制的织物基摩擦纳米发电机具备优异的压力传感性能,并能够简易地与织物集成实现触觉传感。研究还制备了适于冬天使用的手套界面,展现了织物基摩擦纳米发电机在人机界面应用中的巨大潜力。
图3 织物基摩擦纳米发电机传感性能
本研究为提升织物基摩擦纳米发电机输出性能提供了新的思路,并为织物基摩擦摩擦纳米发电机和自供电传感器的设计开辟了一条新的途径。该工作以“Enhancing the Performance of Fabric-Based Triboelectric Nanogenerators by Structural and Chemical Modification”为题发表在ACS Applied Materials & Interfaces(DOI: 10.1021/acsami.1c02815),湖南工业大学经鑫教授和郑州大学米皓阳教授为文章共同通讯作者,湖南工业大学博士研究生冯培勇为文章第一作者。
文章链接:
https://pubs.acs.org/doi/pdf/10.1021/acsami.1c02815
工程师必备
- 项目客服
- 培训客服
- 平台客服
TOP




















