一文入门:显示芯片!
2021年4月26日 11:57国家发改委和工信部在2016年5月18日发布的《关于实施制造业升级改造重大工程包的通知》中指出,新型平板显示工程领域是我国的重点发展方向,这体现了国家对显示屏及相关产业的重视。时隔4年,显示屏产业以及与之配套的驱动芯片的发展现状值得持续关注。
目前国内外的主要研究方向主要集中在新型显示材料的驱动上,如 Micro-LED、Mini-LED等,希望能抢先占领技术高地,而国内目前对于TFT-LCD、AMOLED 等几种显示驱动技术的掌握已经趋于成熟,国内的电子科技大学、华中科技大学等都建立了相关的实验室。
虽然显示材料的更新使得显示屏的各种性能不断提升,迭代迅速,但是其内部的驱动方式往往有许多相似之处,这既是优点也是缺点。技术相似,可以使技术人员更快地掌握新的驱动技术,但也限制了人们的思维方式,使得更加优越的性能被陈旧的设备和技术限制了,所以如何打破这些思维模式,使驱动技术和制造设备与新兴显示屏更好地匹配是首要问题。
本文通过对几家热门公司推出的新产品与之前的产品进行对比总结,对近几年显示驱动芯片的发展情况进行了整理总结。
介绍了4种主流显示屏的显示驱动原理,
分析该领域近几年遇到的技术难点及相应的解决方案;
总结了近几年显示驱动芯片的技术进步和新的发展趋势;
纵观国际产业形势变化,分析了国内发展环境的优缺点及未来趋势。
LED 显示屏及其驱动芯片
LED 显示屏是由 LED 灯组成行列矩阵,通过不同颜色的灯珠的状态变化来显示文字、图像、动画和视频等信息,内容可以根据人们不同的需 求进行更换,然后通过电脑处理再在显示屏中显 示。
显示器件是已经形成模块化结构的部分组件,通常由电源模块、控制系统和显示模块共同构成。
电源模块负责将输入的电压、电流转换成LED 显示屏正常工作的电压、电流;
发光显示环节由显示模块负责,是由 LED 灯阵排列形成的;
相应区域的 LED 灯状态由控制系统进行控制,可以让屏幕显示需要的画面。
因 LED 是脉冲式发光,所以 LED 显示屏普遍采用脉冲宽度调制 (PWM)的方法来实现对其亮度和灰度的控制。
PWM 技术可以把一帧图像拆分为许多子图像,再与灰度等级的权重进行匹配,芯片通过控制输出的脉冲的占空比实现图像对于亮度和灰度的调节。其中 LED 的亮度与流过它的电流大小和导通时间长短相关。
因此,要改变 LED 显示屏亮度和灰度,主要是通过控制电流的大小或者是控制导通时间的长短来实现:
(1)控制电流是指控制导通 LED 电流的大小实现对LED 亮度的调节,但由于实现电路较为复杂,可控性不高等原因,导致应用不多。
(2)控制导通时间是指向 LED 中通入恒定电流,在单位时间内通过改变 LED 的导通时间来控制灰度。一般采用调节脉冲占空比来驱动 LED 发光,LED 的灰度与扫描周期内的导通时间成正比。驱动芯片的数据位控制 LED 的灰度等级。
根据适用范围,LED 显示屏的驱动芯片可分为通用芯片与专用芯片。
通用芯片是指一些可以 驱动 LED 显示屏的逻辑功能模块,而不是专门为驱动显示屏而设计的芯片,一般用于 LED 显示屏的低端产品。
最常见的是具有8位锁存、串-并移位寄存器和三态输出功能的74HC595通用芯片,每路输出最大电流可达35 mA。
专用芯片是根据 LED 的发光特性而为 LED显示屏专门设计的。
LED属电流特性元件,因 此提供恒流源是专用芯片的第一要务。恒流源可以保持显示屏的驱动稳定、消除显示屏闪屏现象,从而 提高显示画质。
专用芯片具有恒流和大的输出电流等基本特点,因 此可满足画质清晰或电流较大等需求。
数据移位时钟、最大输出电流、恒流源输出路数、电流输出误差都属于专用芯片的关键性能参数。
专用芯片主要分成 3个档位:
第1档是可以调节灰度的芯片,内置脉冲宽度调制机制,根据输入 的信息匹配对应灰度,容易形成深层次灰度,可用于高品质画面 的显示。
第2档是具有 LOD(开路检测)和 TSD(温度过热保护)亮度调节等功能的 芯片,这 些附加功能可使该类芯片应用于一些有特殊需求的场合。
第3 档是只为LED提供恒流源的芯片,其主要功能是使显示画面质量基本良好。
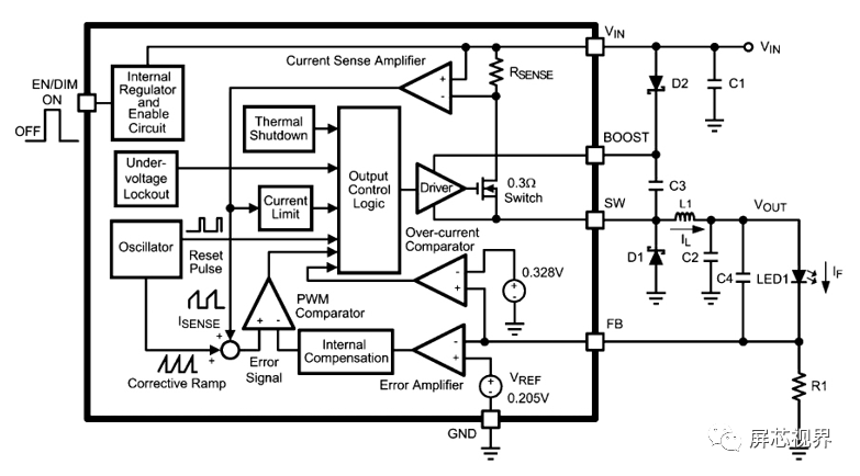
图1所示是 LM3405A 芯片的驱动框图,除了常规的电源模块、振 荡模块、逻 辑控制输出模块等,可以看出增加了 一个控制过热关闭的模块(Thermalshutdown)与逻辑控制输出模块连接, 实现了温度过热保护的功能,所以这块芯片应该属于第2档以上的芯片。
图1 LM3405A 芯片驱动框图
目前排名第一的 LED 显示屏驱动芯片供应商是美国的德州仪器公司(TI)。
TI拥有先进的高压BCD 工艺,即能够在同一芯片上同时制作双极管 Bipolar、CMOS和DMOS3种器件的单片集成工艺技术。除此之外,TI 还能够在200mm 甚至更大直径的晶圆上直接进行生产加工工艺。
2018年,TI的LED显示屏驱动芯片的市场占有率已经达到了17%,当时排名第二的是美国国家半导体公司。
目前 TI已将美国国家半导体公司收购,预测新的 TI在 LED 驱动器市场将发挥十分重要的作用,它将会占据 LED 显示屏驱动芯片市场的 1/4。
各个 企业相互竞争共同进步,使得近几年 LED 显示屏驱动芯片主要向以下几个方面发展 :
更低功耗:
以聚积科技(中国台湾)为首的一批半导体公司主打低功耗产品,如聚积科技MBI5035驱动器,使用0.2V低转折电压使驱动芯片不易发烫从而可以使用较少的风冷装置和电源供应装置,在节能的同时,降低设备工作噪声。
具有一定代表性的还有日本瑞萨电子的LED驱动芯片ICR2A50106FT,其设计师称该款芯片的耗电量最高可比同类产品减少20%。且内建8个定电流驱动通道,省去电源控制芯片的外接,每个通道的驱动电流最高可达160 mA,简单化高灰度LED背光系统的设计、减少零件使用数量的成果也十分显著。
更少零件:
美国PI(PowerIntegrations)推出的 LinkSwitch-PH 系列产品,PFC/CC 控制器、 MOSFET 驱 动 器 和 一 个 725 V MOSFET 被 LinkSwitch-PH 器件同时集成并单个封装。
与传统方法相比,PI的设计方法省去了 MOSFET 和控制器之间的相关元件,最多能节省25个传统设计用于隔离反激式中所用的元件,大幅简化了电 路的设计和布局。
此方法省去了可能限制 LED 灯的使用寿命的元件,如高压大容量电解电容和光耦器等,在降低成本的同时提高了系统可靠性。
美国达尔科技新产品供电电流达1.5A。该LED驱动显示芯片集成了功率 MOSFET 开 关元件,开关频率最大达到1 MHz;采用了降压型DC-DC转换器,导通电阻最大值为0.35Ω。所以,小型部件也可满足外置被动部件的要求,进而可以将印刷基板的封装面积减小。需要的部件有4个进行外置。
多恒流化方式:
以日本东芝公司为首的半导体公司主打以多恒流化方式的特点来吸引客户, 如 TB62D901FNG 驱动芯片,可支持的恒流化方式达3种:
其中“临界模式”的方式将重点放在电力效率;
而“断开时间固定”的方式是为了减少部件的数量;
“频率自动调整”方式是此次的亮点,这种方式将重点放在LED电流的稳定性上,除了输入电压可能不稳定和 LED 的工艺误差等因素外,在这种方式下,即使改变了LED数量或工作电压等性能参数,也可在不改变外置部件的数量前提下,稳定地控制平均 LED 电流。
所以,LED 的数量可以发生变化,变化范围可达到最初设计的50%~200%。
耐高温:
针对照明电路方面,美国罗姆等公司推出了耐高温的大功率 LED 驱动芯片,主要技术是在耐热材料上采用了耐热性陶瓷封装,运用这种材料的同时还采用了镀金布线,可以保持光束稳定。
LCD 及其驱动芯片
根据驱动类型的不同,LCD 可分为扭曲向列型(TN-LCD)、超扭曲向列型(STN-LCD)和薄膜晶体管型(TFT-LCD)。
TN-LCD 主要是段码屏,适用于低端产品;而 TFT-LCD 则适用于高端产品,如相机、电视等。
本文主要讨论借助于薄膜晶体管(TFT)驱动的有源矩阵 LCD,它主要是背部灯管配合以电流刺激液晶分子产生点、线、面构 成画面。
当外加电场施加于 LCD 上的液晶分子时,液晶分子的排列方向发生变化,从而改变光源的透光率,形成灰阶可控的亮点,再利用红、绿、蓝三基 色信号的不同激励,通过红、绿、蓝三基色滤光膜,完成时域和空间域的彩色重显。
低温多晶硅-薄膜晶体管型 LCD
LTPS-TFT 即 低 温 多 晶 硅-薄 膜 晶 体 管LCD,多晶硅结构主要形成于非晶硅结构玻璃基板吸收准分子激光器的能量后。使用准分子激光器做光源,通过投射系统的激光光线产生了能量均匀分布的激光光束,再投射于非晶硅结构的玻璃基板上,将非晶硅变成多晶硅。分辨率优越、色彩度饱和、价格便宜等是其优点。
LCD 驱动原理
常用的 LCD 驱动方式分为静态显示驱动和动态显示驱动。
(1)静态驱动法
静态驱动法可以使 LCD 获得最佳的显示质量,该法主要适用于段码液晶的驱动,常见于低端液晶产品中。
表1 所示为静态驱动的段码液晶的电极结构。
显示选择信号 X |
背电极 BP 的接收时序脉冲信号 |
段电机脉冲信号SEG |
0 |
0 |
0 |
0 |
1 |
1 |
1 |
0 |
1 |
1 |
1 |
0 |
当组合了多位数字时,需要用导线连接所有数字位的背电极。
液晶显示器件的背电极BP接收振荡器发出经分频后时序信号,显示选择信号 X 与时序信号异产生段电极的脉冲信号。
当不需要某位像素显示时,设置显示选择信号X的值为0,使显示像素上两电极的脉冲电压无法产生相位差,从而不存在电压,所以该像素点无法显示。
当需要像素显示时,设置显示选择信号X的值为1,则显示像素上两电极的脉冲电压存在180°的相位差,因而 产生了2V 的电压脉冲序列加在显示像素上,所 以该像素在屏幕上有所显示。
调整合适的脉冲电压就可以提高显示的对比度。
(2)动态驱动法
有时液晶显示器件上需要显示更多的信息, 这就需要更多的像素点。点阵型液晶显示屏就迎合了这种需求,通过行、列电极的设计构成矩阵型结构。
行电极是把一横行的像素点电极都连在一起引出;列电极则是把一纵列像素点电极都连在一起引出。如此一来,矩阵型的行列结构可以节省大量的硬件驱动电路,而且液晶显示器上每一个显示像素都可以由行列电极构成的坐标系唯一确定。
为显示数据的列电极给出对应是/否的驱动脉冲,采用了 Raster光栅扫描方法循环地传送脉冲选择信号给行电极,使得液晶显示屏上呈现出稳定的图像。
LCD 驱动芯片必须先接收来自 LCD 控制芯片的画面信号,然后通过数模转换来进行驱动,而接收的输入接口也有了一些发展演变。
从美国国家半导体以低电压差动信号接口为基础所定义的目前最常见的 RSDS(Reduced Swing Differential Signaling)向性能升级和降低成本,减小尺寸的目标发展到了 PPDS(Point to Point Differential Signaling)和PPmL(PointtoPointmini-LVDS)等接口。
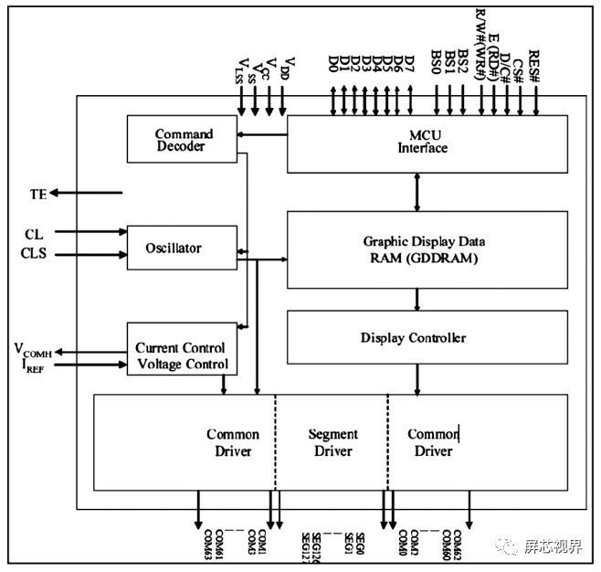
图2所示是LCD显示驱动芯片ILI9488的驱动框图。
图2 ILI9488芯片驱动框图
LCD 驱动芯片现状
不同种类的 LCD 具有与之相应的驱动芯片。目前推动 LCD 驱动芯片发展的原因主要有以下几个方面:
低端 LCD 驱动芯片(如 TN-LCD 驱动芯片) 技术较成熟,且发展前景比较受限,这促使更多的科技公司对 TFT-LCD 驱动芯片进行技术公关。因此整个 LCD 驱动芯片行业呈现出从低端到高端、从小幕到大屏的发展趋势。
近年来,LCD 驱动芯片的主要发展方向有以下两个方面:
(1)提升 LCD 的动态显示效果。
传统阴极射线管(CRT)显示器是用电子束打击荧光质进行显示。当 CRT 电子束移位后,荧光质的发光效应就开始消退。与 CRT 显示不同,持续持留性是 LCD 的显示特性,这使得在动态显示过程中,传统的CRT技术反而优于LCD。
为了解决这个问题,LCD显示驱动芯片采用类似电子束的间歇脉冲方式来驱动进行驱动。改变驱动方式后,动态画质得到有效的改善。
(2)消除残影问题。
为了解决残影问题,为 LCD 显示驱动芯片增加了“插黑”的驱动控制功能,其原理是在下一个画面替换之前,先暂停驱动液晶画面,使页面黑屏,然后再转到成下一个画面。
要实现“插黑机制”,与芯片搭配工作的时序控制器也要配合才行,因为这个技术一定要注意停留在黑色页面的时间,差不多数十毫秒,就可以消除残影效果。
对比其他方式,使用此方法来进行“插黑”具有节约传输频带的优点,但也会增加芯片的引脚。
OLED 及其驱动芯片
OLED 被称之为第三代显示技术,它具有能耗低、发 光 率 好、亮 度 高 和 轻 薄 等 优 点,此 外OLED 可以显示纯黑色、成型为曲面屏。
OLED 驱动原理按照驱动电流是否直接施加于像素电极而言,可分为无源驱动 OLED(Passive Matrix OLED,PMOLED) 和 有 源 驱 动 OLED (Active Matrix OLED,AMOLED)。
PMOLED 的驱动原理与 LCD 的相似,其优点是工艺简单。但因为受到了驱动方式的限制,PMOLED 的尺寸通常无法有所突破。
AMOLED不再受到分辨率、尺寸等因素的制约,所以较大的彩色显示器通常使用这种方式进行开发。
就目前来看,市场上的PMOLED 还是占大多数,主要应用于小型便携设备,应用了它低功耗和轻薄的优点。
但后期, AMOLED 的占比也会上升。两者相辅相成,主要应用于各种显示终端设备中。
(1)PMOLED
PMOLED 可以采用静态驱动,也可以动态驱动。
静态驱动
主要适用于发光像素共阴连接。
恒流源驱动像素在发光电压小于恒流源的电压与阴极电压差时点亮;把像素点的阳极接在一个负电压上,则此像素反向截止,无法发光。
此种驱动方式的缺点在于可能会在图像变化更为复杂时发生交叉效应。采用交流的形式,可以避免这些问题。
段式显示屏一般采取无源静态方式驱动。
动态驱动:
与 LCD 的动态驱动方式相似,OLED像素的两个电极形成矩阵型结构,行和列分别对应发光像素的阴极和阳极, 水平一行显示像素同一性质的共用电极,垂直一列显示像素的相同性质的共用另一电极。
为实现行扫描,给每个行电极循环施加脉冲,所有列电极给出显示行像素的电流驱动脉冲信号,则可以显示出一行的像素。
这种方法的弊端在于,显示像素点较多时,在相同电流下,扫描行数与占空比成反比,所以扫描行数增多会使得有机电致发光像素上的电流注入在一帧中的有效亮度下降,显示质量会显著降低。
所以要保证显示质量,占空比应该尽可能地提高。
(2)AMOLED
有源驱动的区别在于:每个像素都配备一个电荷存储电容和具备开关功能的 LTPS-TFT,并且在同一玻璃基板上集成了外围驱动电路和显示阵列整个系统。
由于 OLED 作为电流器件要依赖电流驱动,而 LCD 采用电压驱动,所以适用于 LCD 的驱动电路无法用于 OLED。
OLED 与LED 类似,亮度与电流大小成正比,因此除了进行开/关切换动作的选址 TFT 之外,更重要的是要保证导通阻抗比较低的小型驱动 TFT 中有足够电流通过。
有源驱动只能采用静态驱动,有存储功能,满载下可驱动,不被扫描电极数所约束,各像素可独立选择调节。
有源驱动的一大优点是不考虑占空比问题, 因为扫描电极数无法限制此种驱动方式,高亮度和高分辨率的需求依靠于这种驱动方式实现。
有源驱动方式下,亮度的红色,绿色和蓝色像素可以独立进行灰度调节驱动,这更有利于实现 OLED 的彩色化。
显示屏内可安装有源矩阵的驱动电路,更易于实现小型化和提高集成度,还解决了外围驱动电路与屏的连接问题,成品率和可靠性也有所提高。
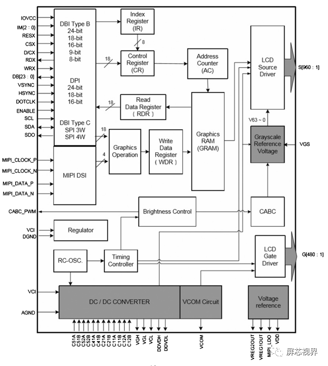
图3 所示是 OLED 驱动芯片 SSD1306的驱动框图
图3 芯片SSD1306结构框图
由于晶化工艺的局限性,在大面积玻璃基板上制作的 LTPS TFT 时,众多 TFT 单元的阈值电压、迁移率等电学参数往往具有非均匀性,这种非均匀性会转化为 OLED 显示器件的电流差异和亮度差异,并被人眼所感知,即 Mura现象。
为了使显示效果稳定,可以在驱动电路中植入补偿模块。其中一种被广泛使用的补偿方式被称为 Demura,它是将背板点亮后通过光学 CCD 照相的方法将亮度信号抽取出来,根据抽取信号的强弱进行相应的补偿,使之达到均匀化显示的目的。
Demura其步骤一般包括:
(1)驱动芯片点亮 OLED 面板,并显示数个画面(一般是灰阶或者 RGB)。
(2)使用高分辨率和高精度的 CCD 照相机拍摄上述画面。
(3)根据相机采集数据分析像素颜色分布特征,并根据相关算法识别出 Mura。
(4)根据 Mura 数据及相应的 Demura 补偿算法产生 Demura数据。
(5)将 Demura 数据烧录到 Flash ROM 中,重新拍摄补偿后画面,确认 Mura已消除。
经过上述5 个步骤之后,驱动芯片 Demura模块中的 ROM 被写入补偿数据,在新的数据显示过程中补偿数据将被调用、并作用于原始显示数据,最终削弱 Mura缺陷。
谈到 OLED 驱动芯片的现状,首先应该关注依然作为新兴产业的 OLED 的产业格局。
目前的 OLED 产业格局比较明显,高端产品产地主要还是集中在南韩和日本,特别是韩国,从全球产能占比来看,在2015年其产业比重就高达96%。
促使韩国在 OLED 占领如此地位的,主要是韩国的两家企业:三星和LG。
三星 AMOLED 在行业投入十年,目前技术、专利、产能等方面处于 绝对领先,主要为智能手机上的小尺寸屏幕供货;而 LG 则是大屏 AMOLED 的领头羊。
庞大的需求量使得两家企业在对 OLED 显示驱动芯片的发展与生产上下足了功夫,使两家公司在 OLED 驱动芯片供应商排名中分列第一、第二名。
在这种局势下,中国也在向 OLED 产业内进军,并且已经实现了从无到有的飞跃,但国产商品确实也存在一定的问题,主要是产能落后且良品率低。
目前能够量产柔性 OLED 的面板厂商主要有6家,包括三星、京东方、维信诺、LG、深圳天马和柔宇,其中国内厂商占据4 席位置。
以三星和国内的行业领头羊京东方进行比较,京东方在成都的 B7 厂和绵阳的 B11 厂都是 6 代柔性 OLED 面板生产线,合计年产能为169.2 万片,良品率为65%左右;而三星年产能保守估计在2 亿片左右,不仅能够给自己供货,还可以出口,且良品率达到90%以上。
OLEDDemura技术,目前韩国三星和LG 处于领先的位置,但是 Demura技术很复杂,均不能算成熟完美,国内各个厂家也在积极开发自己的Demura技术,希望能够提升良率。
但中国企业近两年产能占比的确在逐渐上升,未来有望持续扩大占比,预计到2022 年达到上千万平方米,约占全球产能的1/3,这说明国产OLED 的确有自己的优势,那就是可以充分利用国内资源。
既然明确了自己的优势,就为国产 OLED 驱动芯片增加了动力。
当前,在集成电路的产业市 场占有率上,在设计环节,中国自主芯片设计在全 球市场已经占有8% 的份额,在本土市场更是达到13%以上。
例如我国的中颖电子公司,其主要产品之一为 AMOLED 显示驱动芯片,其出货量在2005年就已经达到千万级,也是国内唯一一家量产过 AMOLED 驱动芯片的厂商,在高分辨率AMOLED 驱动市场也是中国市场的领先者。
纵观中国的集成电路产业,目前最薄弱的环节依然 是制造,也是最需要进口的部分,目前的市场占有率为7%;封测环节上,大陆技术水平相对较高,目前市场占有率达到 了 19.1%,仅 次 于 拥 有 40.8%市占率的中国台湾,合理预测到2020年市占率会达到30%以上。
Micro-LED/Mini-LED 及其显示驱动芯片
Micro-LED是一种将LED进行微缩和矩阵化的技术,可以让每个LED的单元都保持在50μm以下,且与OLED的功能相似,即可以完成单个像素点的单独定位,还可以单独驱动发光,即所谓的自发光。
它的优点主要体现在即有无机LED高效、可靠等优点,还有无需背光源,体积小、功耗低,易满足人 们的各种需求等优势。
Mini-LED是介于 Micro-LED 和 LED 之间的一种产品,算是在传统的LED背光基础上进行的改良,全称叫“次毫米发光二极管”,使得每个LED单元保持在100μm 左右。
Micro-LED 和 Mini-LED 依然属于电流驱动型发光器件,常见的驱动方式:无源选址驱动,有源选址驱动。
(1)无源选址驱动
无源选址驱动模式把阵列中每一列的LED像素的阳极(P-electrode)连接到列扫描线,同时把每一行的LED像素的阴极(N-electrode)连 接到行扫描线。
当某一特定的第Y 列扫描线和第X 行扫描线被选通时,其交叉点(X ,Y)的 LED 像素即会被点亮。整个屏幕以这种方式进行高速逐点扫描即可实现显示画面。
这种方法虽然实现简单,但连线较复杂,需要X+Y根连线,寄生电阻电容大导致效率低,像素发光时间短(1 场/XY)从而导致有效亮度低,像素之间容易串扰,并且对扫描信号的 频率需求较高。
即使有优化方案,也避免不了无 源选址驱动方式的天生缺陷:连线庞杂,易串扰, 像素选通信号无法保存等问题。
(2)有源选址驱动
在有源选址驱动电路中,每个Micro-LED像素有其对应的独立驱动电路,驱动电流由驱动晶体管提供。
基本的有源矩阵驱动电路为双晶体管单电容(2T1C:2Transistor 1Capacitor)电路,每个像素电路中使用至少两个晶体管来控制输出电流:
T1为选通晶体管,用来控制像素电路的开或关;
T2是驱动晶体管,与电压源联通并在一场(Frame)的时间内为 Micro-LED 提供稳定的电流。
该电路中还有一个存储电容C1 来储存数据信号(Vdata)。
当该像素单元的扫描信号脉冲结束后,存储电容仍能保持驱动晶体管T2栅极的电压,从而 为Micro-LED像素源源不断地驱动电流,直到这个帧结束。
2T1C 驱动电路只是有源选址 Micro-LED 的一种基本像素电路结构,它结构较为简单并易于实现。
但 由 于 其 本 质 是 电 压 控 制 电 流 源(VCCS),而 Micro-LED 像素是电流型器件,所以在显示灰度的控制方面会带来一定的难度。
有专家曾提出一种 4T2C 的电流比例型 Micro-LED像素电路,采用电流控制电流源(CCCS)的方式,在实现灰阶方面具有优势。
图4所示是一种具有错误检测和电流调节功能的16位恒流 LED 灌电流显示驱动芯片的简易结构图。
图4 芯片 MBI5029结构框图
现在显示屏材料的发展趋势是从传统显示屏向 Micro-LED 靠拢,而 Mini-LED 为两者之间的一个过渡环节,业内许多厂商都声称要在10年内使 Micro-LED 和 Mini-LED成为电视、手机等产品的主流选择。
但近几年显示驱动技术在新型显示屏中遇到的技术难点,反而限制了 Micro- LED/Mini-LED大规模投入市场。
(1)工艺制造方面,芯片倒装结构是现在Mini-LED的首选。倒装结构对封装基板的材质限制不大,提升了倒装芯片的可靠性,使终端设备的维护成本也大幅降低,且由于其不需要打线的特性被广泛应用于超小空间密布的情况。
所以在倒装工艺制作过程中实现可控非常重要,其设计难点主要在于在超小尺寸的情况下,如何保持焊接面的平整、电极结构设计的可行性、焊接的难易程度、如何实行焊接参数和封装的宽容度等。
(2)Mini-LED用作背光源时,由于要控制成本和难度,结合终端尽可能轻薄的要求,需要芯片能在较宽 LED 芯片排列间距的情况下实现较小的混光距离,从而对整个终端的厚度进行削减,其难度在于如何对芯片的出光实现可控和如何在使用中保持一致。
(3)彩色 Mini-LED 用作普通显示时,除了要考虑克服:亮度比较集中、电流较小的情况下,亮度不一致、低且一致的电容特性等传统小间距芯片的缺点,还需要适应广泛的使用环境和易操作的后期维护过程。
而且由于红光芯片在制作倒装工艺过程中需要进行衬底转移,使得封装过程技术更为复杂,所以其重点要考虑技术可控性和生产良率。
(4)目前 Mini-LED 一般采用全测试全切割的模式进行,主要是为了满足小尺寸芯片和光色保持一致的要求。但这种方式导致生产效率不高,所以在应用越来越广泛的现在,如何提高生产效率,与应用端更加匹配是需要克服的重难点。
(1)Micro-LED 显示驱动芯片有较多的缺陷,最突出的是良率较低,在现在较为成熟的芯片中依然需要剔除坏点,这个问题严重影响 Micro- LED 的显示质量。
而且由于本身良率不佳的问题,使得搬运移动等过程难度更大,对于转运的数量和设备精度的要求也更高。所以提高本身良率和制备转运等技术也是现在急需解决的问题。
(2)制备工艺需要更新。Micro-LED 并非传统意义上微米或者纳米量级的 LED 芯片与 TFT 基板或者CMOS的简单叠加。Micro-LED期望的精度和良率以当前的设备、工艺、技术都不能满足,而且还带来了成本高、效率低等问题。所以Micro-LED 并不能只凭自己独自发展,其发展还必须要依靠设备、材料等企业的相互配合,以及现在的制备技术和生产线的革新。
(3)聚积科技所推出的 MBI5359 高整合芯片拥有3大卓越功能,能实现驱动 micro-LED 的愿景并且使画面质量更加精致。
更值得关注的特点是针对 micro-LED 超小间距显示屏灯板空间做更有效地运用,一颗 MBI5359 芯片即可控制512个像素点,高整合功能可以有效缩减布件空间及 组件的数量;
另外,在画面质量表现上,低亮度高稳定性一直是主宰观赏距离与显示效果的关键,单一颜色平均恒流驱动低可至15μA,灰度级数可达到16bit,使显示画面的对比度与均匀性更加细腻,同时也能达到节能低功耗的效果;
第三个特 点 则 是 使 micro-LED 在 巨 量 转 移 (Mass Transfer)制程上有加分作用:LED 早夭侦测功能。
在 micro-LED制程中,巨量转移良率与坏点修补是影响micro-LED显示屏良莠的关键技术,MBI5359的 LED 早夭侦测功能可以快速侦测并且回报已失效或即将失效的micro-LED位置,方便维修,这项功能可以有效提升 micro-LED显示屏质量及可靠度。
异形屏对显示驱动芯片形成的挑战
目前手机屏幕驱动IC 的封装形式一般有 COG(Chip on glass)和COF(Chip on film)两种。
COG 是 LCD 屏幕常用的一种,其原理是直接通过各项异性导电胶(ACF)将IC 封装在玻璃上,实现IC 导电凸点与玻璃上的ITO 透明导电焊盘互连封装在一起。
COF 是将IC 芯片直接封装到挠性印制板上,达到高构装密度、减轻重量、缩小体 积、能自由弯曲安装的目的。
异形屏是在传统显示屏的基础上变换了各种形状来呈现不同的效果,同时也有了很好的造型能力,满足特殊定制需求(比如隐藏屏下摄像头) 和观看视觉的多样化需求,给显示屏行业注入新的活力。
异形屏的特殊切割给显示驱动芯片的时序设计和封装设计带来了挑战。
总结与展望
芯片是现代科技的核心,掌握芯片技术则不仅支撑了国家的竞争实力,且使得国家的科技发展不受他人掣肘。
我国在芯片领域的发展一直都受到以美国为首的欧美日韩国家的技术封锁,导致到目前为止,我国依然是芯片进口大国,芯片一度成为我国最大进口量的商品。
虽然国内的显示平板产业发展迅速,但显示驱动芯片的步伐没有跟上,芯片的自给能力非常低。
传统显示驱动芯片的供货商是美欧厂商,新型显示驱动芯片的主要供货商是以三星和LG为首的韩国厂商,不仅消耗成本,而且限制行业发展。
2018年中兴公司受到美国商务部制裁,被禁止进口芯片;2020 年初台积电公司在美国压力下,取消华为公司芯片订单,华为也面临着芯片供 应的危机,这一系列事件警示了芯片产业自主化的迫切性。
显示驱动芯片占据了我国“一芯一屏” 战略计划的双重重要位置,所以显示驱动芯片的国产化是我国科技行业的当务之急。经前文分析,中国的科技公司有能力有技术实现显示驱动芯片的国有化,且国产芯片是有渠道有市场的。
中国本土的显示行业结合本土的设计材料和装备企业,克服自身的弱点,必能实现中国本土的显示行业生态圈。
资料来源:液晶与显示 第35卷 第11期《显示驱动芯片原理及发展现状》
工程师必备
- 项目客服
- 培训客服
- 平台客服
TOP




















