西门子PLC在做PID编程中要知道的一些问题
2021年5月6日 16:03一、为什么要在OB35中调用FB41
1、PID(比例/积分/微分)控制器会测量两次调用之间的时间间隔并评估监视采样时间的结果。每次进行模式切换时以及初始启动期间都会生成采样时间的平均值。该值用作监视功能的参考并用于计算。监视包括两次调用之间的当前测量时间和定义的控制器采样时间的平均值。从上面的定义可以知道采样周期就是一个很重要的因素,也会使计算的结果更接近理论目标。这是简单从定义的角度来分析。
2、OB35时间中断组织块,可以设定固定的执行周期,比如说100MS(也是默认设置),可以将FB41的采样周期与OB35的执行周期设置一致。因为在数字化的PID采样周期是要求等时间间隔的,因此,放到OB35中执行。
二、PID控制功能块管脚要知道的一些事情(这里以FB41为例)
1、采样周期与OB35循环中断时间设置一致
OB35的中断时间的设置方法:在硬件组态中选择CPU属性,在循环中断中设置OB35的循环中断时间:如下图所示:
之后将FB41的采样时间与OB35设置的中断时间一致,如下图所示
2、如何设置跳过PID控制,使用手动输入值来作为输出
也就是切换成手动方式,并以手动设置的来控制输出
3、PID控制中常见的一些参数设置
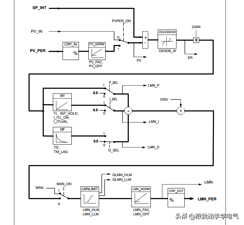
首先看下手册中的框图:
(1)SP_INT:为设定值,一般我们可以从HMI中来下发的,格式为工程量值-100.0%~100.0%。
(2)反馈过程值的处理
A、当PVPER_ON为0时:
PV_IN:为反馈值,比如是传感器反馈回来的工程量值,一般是由FC105将传感器的值转换成工程量值。
当PVPER_ON为1时:
PV_PER(传感器反馈值)作为过程反馈值的输入,也就是说直接用模拟量输入模块的值来作为PID的反馈值。格式为W#16#000。
这里你就会发现,PV_PER的值与设定值SP_INT的数据类型是不一致的,就需要对PV_PER进行转换,如下图所示:
死区范围的设定:DEADB_W,是SP和PV的偏差死区,格式是0.0~100.0,默认0.0,这个参数需要在调试过程中根据实际情况来进行修改。
比例增益:GAIN:也就是PID控制中的P参数,这个参数一般设置为HMI输入地址,比如说MD100,系统默认为2.0,也需要在调试中根据实际进行修改啊。
TI为积分时间常数:调整TI时,主要是要消除系统的的震荡,可先将TI设置为0,调整GAIN,当系统出现等幅震荡时,根据震荡周期来设置TI(一般为0.48*震荡周期)
TD为微分时间常数。
关于PID调节:网上有前人总结的一套口诀:
参数整定找最佳,从小到大顺序查;
先是比例后积分,最后再把微分加;
曲线振荡很频繁,比例度盘要放大;
曲线漂浮绕大湾,比例度盘往小扳;
曲线偏离回复慢,积分时间往下降;
曲线波动周期长,积分时间再加长;
曲线振荡频率快,先把微分降下来;
动差大来波动慢。微分时间应加长;
理想曲线两个波,前高后低比4:1;
一看二调多分析,调节质量不会低。
还有三个重要的参数就是P-SEL、I_SEL、D_SEL,分别代表是否启用相应的比例、积分、微分控制。
(7)LMN_PER:模拟量输出,也可以称之为输出标准化,可以直接连PQW,数据格式W#16#0000。
LMN:为real值输出,需要进行FC106转化到PQW。
三、在PLCSIM仿真器中能做哪些事情
1、模拟手自动切换功能,当MAN_ON为1,看输出是否等于MAN。
当MAN_ON为FALSE。调整pv或者sp,使得有偏差大于死区,看输出变化,这里的模拟只能说明pid工作了,不能测试实际调节效果啊。
来源:跟我动手学电气(头条)
原文:https://www.toutiao.com/a6889991206890603021/
转发是最大的鼓励!谢谢您的支持!
重要通知
想加入工控PLC学习技术交流群
请添加班长为好友
并备注:地区-行业-姓名昵称获取进群资格。
工控PLC学习 专业专注分享
分享到朋友圈,和朋友们一起分享吧
——————————————————————
▣ 来源:网络-百度文库,侵删!
▣ 声明:我们尊重原创。文字图片视频素材,版权属于原作者。部分文章推送时因种种原因未能与原作者联系上,若涉及版权问题,敬请原作者联系我们删除处理(联系17621634088-微信同号),我们只做分享之用,不用于商业。
她们都关注了,你还等什么?
工程师必备
- 项目客服
- 培训客服
- 平台客服
TOP




















