郑刚:基坑工程绿色无支撑支护与建造技术
2021年5月8日 10:18浏览:2682 收藏:2
|读者群|知识星球“岩土学院”|
突破传统基坑技术瓶颈,实现基坑支护技术升级
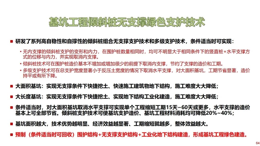
基坑工程绿色无支撑支拘与建造技术
郑刚
天津大学建筑工程学院
滨海土木工程结构与安全教育部重点实验室
天津市地下工程建造与安全技术工程中心
1967年出生。博士,教授,博士生导师。现任地下工程研究所所长。1995年7月任讲师,1998年11月破格晋升副教授, 2002年6月破格晋升教授。1999年3月聘为结构工程方向硕士导师,2002年10月评为岩土工程方向博士生指导教师。获省部级科技进步奖二等奖一次,三等奖五次。在《建筑结构学报》《岩土工程学报》《土木工程学报》《岩土力学》《天津大学学报》等刊物及国际国内学术会议发表学术论文100余篇。
关注以上公众号,输入“绿色基坑”即可获取网络资源
本文图片、文字等来自网络,版权归原作者,
如有侵权,请联系删除。
完
& 为岩土工作者发声 &
传递你的:工作困惑、推荐文章、个人观点、经验总结;
爆料行业:突发事件、创新工艺、优秀案例、政策动态;
加入微信:岩土生态、福利活动、主题探讨、行业调研;
从添加乐哥微信(YTU-CN)开始
分享 点赞 在看 | 表达你的态度
技术邻APP
工程师必备
工程师必备
- 项目客服
- 培训客服
- 平台客服
TOP
2




















