DIY一个1pA超微电流测试器,非常易懂!
2021年5月17日 11:00微电流在探索、测试、研究领域,用途广泛,是打开电子测试微观领域的一把钥匙。人类探索微观电流世界的过程从pA级到fA,再到aA,现已经进入单个电子时代。
人们往往认为,DIY一个1pA测试器是需要经历巨大挑战的。本文试图说明,通过适当的方法和传统而简单的成熟技术,不仅可以很好的解决了测试1pA的问题,同时可以把测试下限做到1fA以下,进入aA领域。
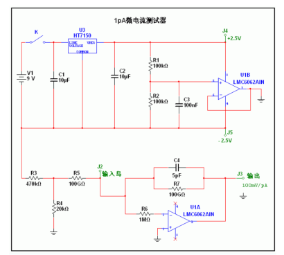
电路图及说明
用电池供电,微功耗设计;电池选9V,用低压差低功耗的HT7150三端稳压成5V,自耗电<4uA;
然后用双运放的一半,把5V分成±2.5V双电源,这部分耗电<22uA;R3和R4把-2.5V分压成100mV作为标准电压,由R5=100G提供测试用的1pA标准电流。这部分耗电5uA;
最后,双运放的另一半接成经典负反馈I-V转换电路,这部分耗电16uA;运放采用LMC6062AIN,很便宜的东西,典型Ib=10fA,典型Vos=100uV,耗电32uA;
运放也可以用LMC6042AIN,很便宜的东西,典型Ib=2fA,典型Vos=1000uV,耗电20uA;R6提供保护,不至于因偶然输入过压而导致运放损坏;
R7是反馈电阻,C4是反馈电容,用于抵消输入电容的影响,提高响应时间,同时也与R7一起提供一定的时间常数。
合计耗电<47uA,一节9V充电电池(350mAh)可以使用7000多个小时。如果换用LMC6042AIN,总耗电<35uA,电池可以使用10000小时。
仿真
电路很简单,预期会很顺利,但实际上很艰难。大概是Multisim对于超高阻部分做的不好。
可以看到,仿真软件把主运放的Vos取了0.35mV,另外也肯定加入了Ib的影响,最后的输出有一点偏差,很正常。
准备材料、元件
除了个别元件比较难找外,其余都是很常见的。特殊的元件,主要是100G的电阻。
元件布局
先裁减好万能板,主要元件排布一下。上边是电源,右下是输入,左下是输出。
制作输入隔离岛
此处为关键部位,隔离岛需要高度绝缘。采用优质BNC插座,确认绝缘部分是特富龙材料,这是常见的最好的绝缘材料,电阻率可以超过10的15次方欧姆-厘米。
不仅如此,BNC插座的外皮,要强制在地电位,这样与中心导体的电位差就很小(<1mV),这样才能保证漏电不超过0.1fA。
输入岛岛芯的制作
这部分要实现良好的机械支撑和电气绝缘,同时要尽量减少体积以免不必要的输入电容和感染,这样就直接在中心导体上焊接成四叉,分别接输入、反馈电阻Rf、反馈电容Cf、运放输入/保护电阻。
元件安装和焊接
这部分没有啥特别的,常规做法。不过也比较麻烦,断断续续焊了两个小时,刚刚完成。标准电压源,不仅有0.1V,而且增加了10mV:
反馈电容制作
其实还没有焊接完成,发现运放的输出还没有接,反馈电容还没有位置,补做一个。
这个电容要求超低漏电、很小的容量,难于找到成品,只有自己做。用外径0.55、内径0.34的特富龙单芯双绞线8cm,加密双绞。测试一下,4.7pF,可以了。
安装基本完成
又发现一个错误,电压源的地接错了,接到了-2.5V上去。改正后,装上大部分元件后:
初步测试
用Mengxin DIY手持6位半测试,不给予任何电流信号,即输入电流为零,只接上反馈电阻和反馈电容,零点貌似正常,不装盒时有干扰,装盒后大约为1.7mW,也就是17fA
加上1pA内部电流后,输出大约是91.5mV,也就是915fA,正常。
初步采集
仍然用Mengxin 6.5,测试时保存在内部MicroSD卡中,采集了零点和1pA信号,结果非常平稳,噪音非常小。至此,1pA超微电流测试仪DIY成功!
运放的说明
看照片,这些都是Ib超级微小的CMOS运放,由于输入级都是MOS管,因此Ib都非常小。尽管LMC6001很著名,但其用料和制作并没有什么特别的,只是出厂前进行了100%的测试,保证Ib<25fA而已。这些运放尽管Ib的指标值相差很大,但实际上相差不大,绝大多数都会低于典型值,或者Ib<10fA,因此可以基本随便选用,使用前测试一下,个别的淘汰即可。
我主推LMC6042A和LMC6062A的原因,就是低耗电。Ib小,电流噪音就自然小。这些运放的电流噪音的指标都低于0.2fA/√Hz。Ib小,受温度系数的影响就小。因此,超微电流测试,Ib是首要选择目标。
价格上,LMC6001A贵一些,其它都很便宜,尤其是图中的下面两款,很容易买到。
其它的常用运放,还有一些金封的,例如ICH8500A、AD549LH、OPA128LM:
不过,根据国半,金封的Ib反而不如塑封的好,再由于价格贵,不推荐。
超高阻的说明
照片为我自己的测试过的所有100G的电阻。
A. 国产的100G真空电阻,有一定的电压系数,但低压下表现尚可,温漂也凑合。如果手头正好有这种电阻,可以用在此处的超微电流测试仪里。
B. 新近国产100G,红色漆皮,但表现很好。温度系数大约0.14%/C,电压系数很小,低压下表现也非常好。
C. 日本FINECHEM的 RH2HVS,误差只有1%(F),高压下(10V~1000V)表现也非常好,但就是低压下表现很差,介质吸收严重,一旦加压(例如开机时的5V)则难于恢复,会在很长一段时间内表现出开路有输出电压,电荷释放时间比较长。
D. 国产的片状电阻,名义上是RI80,也许是小厂的产品,非常垃圾的东西,电压系数超大,10V和100V下电阻能相差2倍以上,<1V下几乎要开路(电阻>10T),其表现类似一个稳压管,因此绝对不可以用在此处。另外,该电阻的极化存储现象也很严重。
根据Johnson Noise理论,可以测试的最小电流受下列电流噪音公式约束:
I^2 = 4 * k * T * B / R
其中k是玻尔兹曼常数,为1.38E-23,T是绝对温度,B是带宽,R是信号源内阻。
把常见的T=300度、B=1Hz、R=10MΩ带入,结果得到40.7fA。显然这个噪音对于微弱电流还是太大,要想改进,在常规场合(比如不能搞低温恒温)、测试速度确定的场合下,唯一我们能做的就是提高信号源内阻。如果R选择1GΩ,那么电流噪音就变成4.1fA了,减到了1/10。假如继续把R增大到100G,那么噪音极限就达到0.4fA了(2fApp,如图红圈所示)。
吉时利往往被公认为是国际微电流测试最高水平,其目前仍然是保持记录的静电计K642,里面的反馈电阻最大用到了12次方(1T),这与其0.08fArms的电流噪音指标是吻合的。理论上,如果进一步要其测试下限达到1E-17(10aArms,50aApp)也是可能的,只要提高信号源内阻到100T,同时要加大一些测试时间,如下图绿圈所示。因此可以看到,单从噪音从这一点看我们就需要超高阻。
(本图来自吉时利低电平测试手册,并做了延伸)
内阻越高则电流噪音越低,这个概念与微电压的测试正好相反,因此有一些人转不过弯来,不想用高阻.
的确,内阻高则噪音大,但噪音是与内阻的半次方成正比的,量程、增益是与内阻的1次方成正比的,算下来还是需要选择高阻。无论是信号源的内阻,还是运放的反馈电阻,均受此规律制约。
数据采集的说明
数据采集,就是把微电流测试器的电压输出信号,转变成数字数据保存起来。简单一点的采集,要用到ADC,可以DIY,也有各种现成的采集卡、USB采集器可以买到。
但更方便的,是利用带有计算机接口的商品万用表。我最早用UNI-T的UT71,4位半表,具有RS232接口,带有程序;后来用Fluke 289,需要用FlukeView;在基准测试中,我一般用3458A加上GPIB卡,灵活、准确而功能强大。但在这里,我用了Mengxin DIY的手持6位半万用表,这表除了具有高精度、高分辨的特性外,还带有内置MicroSD写卡器,这样在采集的过程中不仅不需要交流供电,还可以脱离计算机,避免干扰。采集的数据为csv格式(逗号分隔文本)。
数据能够采集下来,不仅可以长期无损保存,更可以后续做曲线、进行各种分析。我喜欢用Excel,在保存数据的同时,可以方便的求出平均值、最大最小值、标准差、阿伦方差等,更主要的,还可以作图。
用微电流源进行测试
有人会问,自己DIY的微电流仪准吗?误差如何?如何校准?这个么,我这里正好有个WD-1直流微电流源,输出范围是0.01pA到110uA。
先装好输入BNC插座
用这个WD-1输出1pA对DIY微电流仪进行测试,同时采集:
从表的读数就可以看到,这次比较准了。开始不太准的原因是用的两个100G的电阻,一个偏大另一个偏小。
现在这个Rf是找了一个合适的换上去的。目前正在测试中,测完后我贴出结果。更新,结果出来了,出奇的好。
由于该微电流测试器只有一级,是反向的,因此正电流输入后读数为负。刚才测试的时候把WD-1的输出极性开关放到“-”的位置,输出就为正了。1pA曲线平直、噪音很低。选取最好的100个数计算标准差,为0.28fA,这可以认为就是有效值噪音。同样,选取100个计算峰峰值,仅为1.3fA。从灵敏度看,按噪音有效值的2倍计算,为0.6fA。
100fA的结果类似,直观看一下曲线:
标准差0.30fA,峰峰值1.38fA
那么,如何认定该测试仪的测试100fA的“精度”呢?是2.5%?还是什么别的?
无论如何,可以把这个叫做100fA测试器也是可以的。
至于为什么测试1pA还比100fA好一点,不得而知,也许是偶然的。无论如何,1pA和100fA的短期稳定性和重复性相近。用Cf=5pF、Rf=100G带入理论计算公式计算一下,得到电流噪音的理论值是0.29fArms,峰峰值是1.44fA,可以看到,我的测试已经达到了噪音理论值!要想再好是不可能的了,除非继续增大反馈电阻。
如何衡量一个微电流测试器的好坏
有人会说,那还不容易,用精度,或者准确度。
实际不然,计量界早不这么用了,人家用不确定度。
不确定度中包含了重复性、偏差,加上其它的,我这里罗列一下:
A、稳定性
稳定是准确的基础,没有稳定性就谈不上精确。比如今天测试一个值,明天测试变了,那还有精度可言吗?或者说,连续测试10次的结果变动很大,又如何准确测试?因此,测试器最重要的就是稳定性,表现在指针表不晃动,数字表的末位不跳动。
具体一点说,稳定性可以分为短期稳定性(短稳)和中长期稳定性。短稳主要由噪音和干扰决定,也可以认为是测试的重复性,可以由噪音的真有效值(rms值)表示,或者由变动的峰峰值表示,计算时可以用标准差,或者更精确一些用阿伦方差(Excel均支持)。
以前手工计算一般只取10个连续的测试值计算,用计算机采集后一般取100个连续值。峰峰值计算比较粗糙但很方便,一般是真有效值的5倍或6倍。中期稳定性一般由温度变化引起,长期稳定性一般由元件的老化引起,可以表示为每年变动百分之多少。
B、温度变化情况,或者叫温度系数。以每度变化百分之多少来衡量。对于I-V法的微弱电流测试仪,如果漏电能控制的很好,则温度系数主要由反馈电阻决定的。因此,若想减少温度的影响,那就要选择温度系数小的Rf。
超高阻的温漂一般比较大,要求高的可以选择氧化钌材料的高阻。另外,运放的Ib如果比较大,也会引起温漂。Vos的温漂对整体性能贡献不大。
C、最小分辨。对于指针表,是指最小档的最小刻度;对于数字表,一般是最灵敏量程的最末位数字代表的值。如果噪音太大,那么最小分辨往往没有意义。试想一下,一个数字表在最灵敏的量程下,末位两个数字总在因为噪音的原因在跳动,那最小分辨还有什么意思呢?谁还会去看最后一个数字?
D、灵敏度。灵敏度是度量一个微弱电流计的重要指标,可以认为,灵敏度为仪器能够分辨的输入改变的最小值,再小的输入信号会被噪音淹没,因此一般可以取噪音有效值的2倍。由于噪音的峰峰值大体上为噪音有效值的5倍,因此灵敏度也大体上等于噪音峰峰值的一半。
E、偏差。这个指标其实关系不大,有偏差校准一下就可以,或者知道了偏离多少,纠正一下即可。现在测试仪大多数字化了,数字零点改正、数字比例纠正是很容易的事情。
微电流测试器的校准,可以通过刚才的类似WD-1的微电流源进行,也可以用标准电压和标准高阻来进行。例如Keithley 6517的校准就是这样的。标准电压可以提供到非常好,例如Fluke 732B,可以精确的提供10V和1.018V电压。高阻标准电阻,例如采用成品的BZ17超高阻标准电阻。
大部分静电运放的噪声电流均为0.1到0.2fA/√Hz之间,而新型、低噪音的7721怎么能一下子高出几十倍?因此我认为应该是0.1fA/√Hz,等价为2.5T的电阻的噪声。另一方面,超高的Rf也将因Ib而产生压降,例如5fA和1T将产生5mV的输出,所以也应该选取Ib尽可能小的。
作者|lymex
来源|芯片之家
https://myoschain.com/blog/137395058906234882
觉得内容不错的话,点个在看呗
工程师必备
- 项目客服
- 培训客服
- 平台客服
TOP




















