边坡绿化还能这样做?收藏了!
2021年5月21日 13:45伴随着中国基本建设速度的加快,因实施交通、水利、电力等建设项目而形成了大量的裸露坡面。这些裸露坡面不仅影响了生态环境景观,有些还存在地质灾害隐患,影响主体工程的安全稳定。
集美貌与英勇于一身的边坡绿化,兼有美化环境和固土护坡为的功能。无衣蔽体的裸露边坡经绿化防护后,蓬头垢面的灰姑娘摇身变成清新可人的公主!
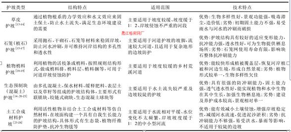
边坡以种植草本地被为主,一般应选择干旱、瘠薄、根系发达、覆盖度好、易于成活、便于管理、同时兼顾景观效果的草本或木本植物。
根据不同地段的实际情况,采用丛植、列植等绿化模式,尽量做到乔、灌、花、草搭配,形成不同景观的植物群落。
边坡生态防护植物配置技术原则是采用以水土保持为主,兼具生态景观效果边坡防护要考虑对整个植被进行逐步恢复,应以林草植物为主进行生态模式配置,有利于固土护坡,防止水土流失,改善边坡景观和护坡效果。
同时在选择植物种类时要坚持生物多样性,多科属结合,乔、灌、草结合,营建乔、灌、草结合的多树种、多结构、多功能的复层生态景观群落,有效增加绿量和绿叶面积,挖掘单位面积上的潜在生态力,提高叶面积指数,整个绿化沿线注意立体空间上的线条变化和节奏感。
但应在考虑气候、土壤、立地类型的基础上,优先选择耐干旱、耐瘠薄、抗污染、观赏性强的树种及草坪地被植物,既能适应当地土地条件,又能满足公路绿化的要求,达到功能、艺术、科学的统一。
在路堑边坡(上边坡)应考虑采用不同草种或草灌混栽技术,一年生草本(或越年生)与多年生草本搭配,再混栽一定比例的灌木或小型乔木。
起初一年生草本迅速生长,固土护坡、防止冲刷效果明显。以后多年生草本和灌木或小型乔木成为优势种,固土护坡及景观功能进一步加强。路堤边坡(下边坡)宜选用多年生、耐寒、耐旱、耐瘠薄、生长势健壮、再生能力强的草种。
近十多年来人们开发出了多种既能起到良好边坡防护作用,又能改善工程环境体现自然环境美的边坡植物防护新技术,例如人工种草护坡、平铺草皮护坡、液压喷播植草护坡等。
在众多护坡技术和产品中,抗冲生物毯由于其较好的生态效果和较高的性价比脱颖而出。
抗冲生物毯是一种“复合纤维织物”与“多样化草种”等配套养护材料一体化的新型生态、护坡、水土保持产品。
一般分为四层:复合纤维织物层、反滤层、草种
肥料保水剂层、纤维层。
复合纤维织物层,其材质为高强度涤纶,包覆PVC,由机械编织而成,其抗纵向抗拉强度不小于11.6kN/m。主要承受来自外界的流体力,保证了在草种发芽及后期阶段的抗冲性能;
反滤层,材质为无纺布。主要起反滤作用,当遇到水流冲刷时, 防止土壤、草种及肥料的流失;
草种、肥料、保水剂层,建议选用当地草坪草,以后株高0.1~0.3米。常规草种详细资料见附录1,根据工程当地实际情况选择三至五种草种。
纤维层,材质为复合纤维。起固定草种,防止草种洒落的作用。
抗冲生物毯一般铺设于河道、护坡等驳岸边坡上,以控制水力侵蚀、土壤流失,同时达到边坡生态修复、景观绿化的功效,还河道于自然。
抗冲生物毯施工简便、速度快;施工后能较快实现绿化效果;由于草和复纤维织物成一体化,对于成活前的一时的涨水具有一定程度的耐流性;另外,复合纤维织物是从坡顶到坡脚的连续的构造,两端被固定,对流水的抵抗性大。
施工流程
1、坡面平整
地基必须松软、平整,无突然的高度变化,空鼓、裂缝、结冰积水及植物、尖石、木棍、施工碎石等其它有可能损坏抗冲生物毯的异物。往地基上洒水,待水渗透完毕后再搂松。
2、铺设抗冲生物毯
铺设生物毯时应从上向下铺设,铺设要平整,不要出现拆皱,两毯连接处搭接5cm。
3、锚钉固定
用锚钉将抗冲生物毯的搭接部位和边缘部位固定牢固(每平方5个,连续铺设时间隔50cm)。
4、表面覆土
人工将土均匀的平摊在抗冲生物毯上(必免较大的土块影响出芽率),覆土厚度在1cm~2cm,可以是壤土(最好)或是细砂土。
建议:夏天在蒸发量比较大的时候铺盖草栅子,可以有效的保持水分。
施工注意事项
1、土质确定,一定要调查确认施工土质是否适合植物生长,土质不能是岩石、碎石、砂土或重黏土;
2、施工时间最好选择日平均气温持续在10℃~15℃的月份;
3、施工完成后,在植被完全覆盖前不要在上面走动;
4、根据现场实际情况进行必要的维护管理;
5、覆土厚度在1cm~2cm,可以是壤土(最好)或是细砂。
— End — —
干货丨9.2G(场地修复、地下水、土壤修复)相关书籍(200本)免费领取啦
“生态保护红线、永久基本农田、城镇开发边界”这三线你真的懂吗?
工程师必备
- 项目客服
- 培训客服
- 平台客服
TOP




















