电动机作为电动汽车驱动可实现极低排放或零排放。电动汽车在驱动与回收能量的工作过程中,电动机定子铁芯、定子绕组在运动过程中都会产生损耗,这些损耗以热量的形式向外发散,需要有效的冷却介质及冷却方式来带走热量,保证电动机在一个稳定的冷热循环平衡的通风系统中安全可靠运行。电动机冷却系统设计的好坏将直接影响电动机的安全运行和使用寿命。
下图所示为比亚迪E6车型驱动电动机冷却系统原理图。
电动汽车驱动电动机与控制器的冷却系统主要依靠冷却水泵带动冷却液在冷却管道中循环流动,通过在散热器的热交换等物理过程,冷却液带走电动机与控制器产生的热量。为使散热器热量散发更充分,通常还在散热器后方设置风扇。
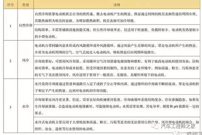
电动机在工作时,总是有一部分损耗转变成热量,它必须通过电动机外壳和周围介质不断将热量散发出去,这个散发热量的过程,我们就称为冷却。电动机主要冷却方式有自然冷却、风冷和水冷,各类型冷却系统组成和特点及应用如下图所示。

荣威E50电动冷却系统分为2个独立的系统,分别是逆变器(PEB)/驱动电动机冷却系统、高压电池包冷却系统(ESS)。高压电池包冷却系统(ESS)已在模块三的相关章节中讲述过,这里不再赘述。
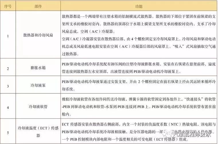
荣威E50逆变器(PEB)/驱动电动机冷却系统主要有散热器、冷却风扇、膨胀水箱、冷却液泵、冷却液软管和冷却液温度传感器组成,如下图4所示。


荣威E50冷却系统冷却液在管路中的循环路径如下图所示。

利用传导原理,将热量从PEB/驱动电动机组件传递到冷却液中,带有热量的冷却液流过散热器内的蒸发管路,通过冷却风扇吹动气流,将热量传递到大气中。当系统处于较低温度时,冷却液泵不工作。当温度上升后,冷却液泵工作,冷却液经过软管流入散热器内,散热器将热量散发到空气中,使PEB/驱动电动机组件保持在最佳的工作温度。
冷却液从右侧上部水室到左侧底部水室流经散热器,由经过芯体的空气进行冷却。冷却系统的温度是由ECT传感器来测量的。该传感器向PEB发送信号,根据需要控制冷却风扇的操作。冷却液温度信号由PEB经过CAN总线到显示冷却液温度到组合仪表。该组合仪表上会实时显示冷却液的温度,如果冷却液温度变得过高,则组合仪表上的警示灯和消息将提醒驾驶员。

PWM冷却风扇受整车控制单元VCU控制,冷却风扇工作时,整车控制单元VCU控制PWM模块使冷却风扇在20%到90%的占空比范围内的8个挡位的速度工作,以满足不同的冷却负荷要求。
冷却风扇开启取决于A/C和PEB冷却液温度这两个重要因素。当EAC开启或PEB冷却液温度高于52℃时,冷却液风扇开始工作。
如果PEB冷却液温度低于65℃,并且EAC关闭,冷却风扇停止工作。
点火开关关闭,EAC关闭,PEB冷却液温度高于65℃,冷却风扇继续工作,如果环境温度低于10℃,冷却风扇会工作30s,环境温度高于10℃,冷却风扇会工作60s。
PEB的工作温度不能超过75℃,最合适的工作温度应该低于65℃。将温度控制在75℃以下可以更好的延长PEB和驱动电动机的使用寿命。
PEB开始工作时,电动冷却液泵会立即打开,冷却液温度传感器向ECT提供温度信号。
PEB计算冷却液温度将它与PEB冷却温度传感器信号进行比较,从而判断是否需要使用PEB冷却液温度传感器。
广汽传祺AG新能源车辆驱动电动机采用水冷式冷却系统,控制原理和组成与荣威E50基本相同,详细原理这里不再赘述。下图为系统组成。


宝马530LE为了在任何工况下都能确保驱动电动机的冷却效果,在冷却系统中使用冷却电动机,并将冷却电动机连接到发动机的冷却液管路中,宝马530LE发动机和电动机冷却液循环路径如下图所示。

为了冷却定子绕组,在定子支架和自动变速箱壳体之间有一个冷却通道,冷却液通过该通道从发动机冷却回路中流出。冷却通道分别通过两个密封环向前和向后密封。
变速箱油进行转子的冷却,油雾状的变速箱油吸收热量并在变速箱油冷却器上将热量排到大气中。
驱动电动机自带一个节温器,将冷却液流进温度调到约80℃的最佳范围。由于电动机工作温度低于发动机工作温度,因此这种调节是必要的。节温器通过一个石蜡恒温元件进行调节,该石蜡恒温元件根据冷却液温度膨胀。此时不存在电动控制。节温器工作原理如下图所示。


丰田混合动力车型,如普锐斯、凯美瑞、卡罗拉双擎等安装了独立于发动机冷却系统之外工作的另一套冷却系统冷却逆变器、MG1和MG2。这套冷却系统由专用储液罐、专用冷却液泵、专用散热器和专用的冷却液管路组成,如下图所示。

将车辆电源状态切换至READY ON状态时,该冷却系统激活。
逆变器、MG1和MG2的专用散热器安装于冷凝器(空调)上部。通过集成独立逆变器散热器、空调冷凝器和发动机散热器,使布局更加紧凑。