中科院动物所顾奇/化学所王树:营养不足环境中聚噻吩水凝胶的3D生物打印以促进干细胞增殖


【科研摘要】
干细胞的 3D打印为再生医学的组织工程提供了巨大的机会。然而,由于将细胞封装在生物材料中时营养的渗透距离受到限制,导致营养不足的环境,因此开发新的生物活性材料以合理地增强干细胞的活力仍然是一项巨大的挑战。
中科院动物所顾奇/化学所王树:营养不足环境中聚噻吩水凝胶的3D生物打印以促进干细胞增殖的图1
最近 中国科学院动物研究所 顾奇研究员 / 中国科学院化学研究所 王树研究员 团队 设计了阳离子共轭聚噻吩衍生物聚[3-(3'-N,N,N-三乙氨基-1'-丙氧基)-4-甲基-2,5-噻吩盐酸盐](PMNT),集成到阴离子明胶/藻酸盐基质中以开发新的3D可生物打印的共轭聚合物油墨Gel/Alg/PMNT,而静电相互作用可以帮助PMNT固定在油墨内部而不会造成严重的扩散损 失。原则上,已证实 PMNT通过驱动细胞周期并上调生物合成和代谢途径中的基因表达,从而在无血清培养基中促进人脐带间充质干细胞(hMSC)增殖。
中科院动物所顾奇/化学所王树:营养不足环境中聚噻吩水凝胶的3D生物打印以促进干细胞增殖的图2
通过与hMSCs一起使用3D生物打印策略, 通过使用Gel/Alg/PMNT墨水的增强干细胞疗法进一步实现了全层切除伤口的加速愈合,其中通过诱导性刺激PMNT可以有效地促进hMSC的增殖。所开发的共轭聚合物油墨Gel/Alg/PMNT固有的高度生物活性和促进增殖的特性极大地克服了营养不足的环境,尤其是在3D打印的大型体系结构中。 具有生物活性的聚噻吩材料具有 独特的能力,无需血清即可促进干细胞增殖,从而为组织重建中的 3D生物打印提供了新的生物墨水。 相关论文以题为 3D Bioprinting of Polythiophene Materials for Promoting Stem Cell Proliferation in a Nutritionally Deficient Environment 发表在《 ACS Appl. Mater. Interfaces 》上。
【主图导读】
中科院动物所顾奇/化学所王树:营养不足环境中聚噻吩水凝胶的3D生物打印以促进干细胞增殖的图3
PMNT结构图
中科院动物所顾奇/化学所王树:营养不足环境中聚噻吩水凝胶的3D生物打印以促进干细胞增殖的图4
示意图 1.促进无血清培养基中干细胞增殖以促进伤口愈合的生物活性聚噻吩墨水的示意图
中科院动物所顾奇/化学所王树:营养不足环境中聚噻吩水凝胶的3D生物打印以促进干细胞增殖的图5
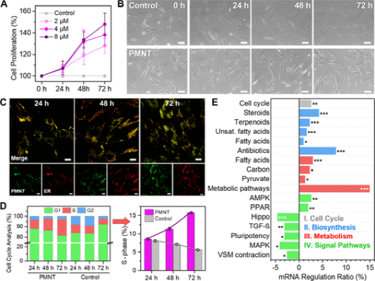
1. PMNT在无血清培养基中促进hMSC增殖的机制。
中科院动物所顾奇/化学所王树:营养不足环境中聚噻吩水凝胶的3D生物打印以促进干细胞增殖的图6
2. Gel/Alg/PMNT油墨的材料特性和生物可 打印 性。
中科院动物所顾奇/化学所王树:营养不足环境中聚噻吩水凝胶的3D生物打印以促进干细胞增殖的图7
3. Gel/Alg/PMNT墨水的生物相容性和细胞增殖促进能力。
中科院动物所顾奇/化学所王树:营养不足环境中聚噻吩水凝胶的3D生物打印以促进干细胞增殖的图8
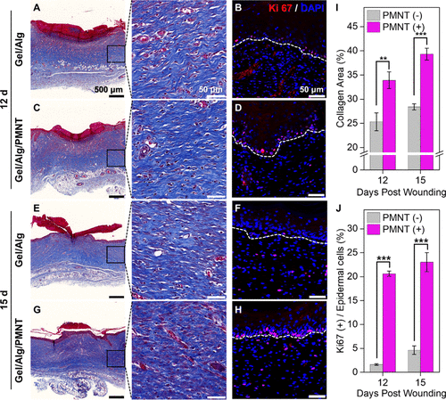
4. 通过 Gel /Alg/PMNT在体内加速全层伤口愈合。
中科院动物所顾奇/化学所王树:营养不足环境中聚噻吩水凝胶的3D生物打印以促进干细胞增殖的图9
5. Gel/Alg/PMNT加速愈合速率的机制。
中科院动物所顾奇/化学所王树:营养不足环境中聚噻吩水凝胶的3D生物打印以促进干细胞增殖的图10
6.在Gel/Alg和Gel/Alg/PMNT中植入的GFP+hMSC的体内细胞成像,以及Gel/ Alg/PMNT墨水在体内的生物降解能力。
【总结】
阳离子 PMNT可以通过驱动细胞周期并上调生物合成和代谢途径中的基因表达来促进hMSC在无血清培养基中的增殖。 已开发出具有生物活性的PMNT集成的Gel/Alg bioink Gel/Alg/PMNT,并且通过归因于PMNT的诱导性刺激,由Gel/Alg/PMNT打印的3D结构可通过产生更多的胶原蛋白并促进细胞增殖来加速体内伤口愈合。 Gel/Alg/PMNT的开发暗示了一种简单有效的生物活性分子修饰方法,并大大克服了3D打印的大型结构中营养不足的环境。为此,目前的工作代表了生物墨 水的高级设计策略,并且还证实了增强干细胞疗法在组织重建应用中,特别是在加速伤口愈合中的应用。随着方法的进一步完善,期望增强生物相容性,结构和机械性能,以更好地与干细胞结合用于再生组织治疗。
参考文献 doi.org/10.1021/acsami.1c04967
版权声明 :「 高分子材料科学 」公众号旨在分享学习交流高分子聚合物材料学等领域的研究进展。上述仅代表作者个人观点。如有侵权或引文不当请联系作者修正。商业转载或投稿请后台联系编辑。感谢各位关注!
【往期回顾】
【1】 《Science Advances》康奈尔大学马明林:可细胞递送的水凝胶反向呼吸封装系统
【2】《大分子》浙大吴子良/郑强/杜淼,华工孙桃林:氢键缔合介导的韧性超分子水凝胶的动力学和粘弹性
【3】 台湾大学徐善慧《材料化学》分层胶束结构和快速粘合性的可注射酚醛-壳聚糖自修复水凝胶
【4】 《AFM》北化刘惠玉/郭新东:NIR激光触发的微针液体创可贴,用于伤口护理
登录后免费查看全文
立即登录
App下载
技术邻APP
工程师必备
  • 项目客服
  • 培训客服
  • 平台客服

TOP