谈谈特斯拉的技术优势
2021年5月31日 10:56本文为纯技术探讨,将从三电技术、自动辅助驾驶、制造技术、专利技术四个方面进行分析。
第一部分:三电技术
这部分我可能讲的多一些,毕竟我本职工作是做三电的。
一句话:特斯拉在三电技术领域,领先国内电动车,但是领先的幅度,已经逐渐在减小!
先说特斯拉
1,电池:
说实话,特斯拉的电池其实一开始并不优秀,其实就是自己在采购供应商的东西。从最开始的大胆启用18650电芯,再到后面2170,从LG,到松下,再到国内的宁德时代,特斯拉一路走来,其实本质上就是在做供应商选型和管理的事情。
所以,可以说在2021年的今天,在电池领域本身,其实特斯拉并不领先国内的车企多少。因为大家基本上都在用着差不多的供应商。但是大家都还是觉得特斯拉厉害,为什么呢?——来看这个:
看出什么了?——没错,续航差异化!尤其是在2012年的时候!续航差异化!
Model S是特斯拉第一款,真正意义上的量产车型,于2012年6月正式交付,百公里加速度最快达4.4秒,续航里程最高可达483公里!仍然领先当时中国所有新能源汽车,哦不,是全世界的所有新能源汽车。
那时候,日产的leaf,续航160km。不过销量还是不错嘛……欧美市场火的的很。国内那时候什么水平?油改电,续航160km……那时候还沾沾自喜……
Model S另一个划时代意义的地方在于,首次引入了17寸中控触摸屏,集成车辆信息查询、导航、音乐等多种功能…国内那时候造电动车的人(包括当时的我)都看傻眼了,WC,车里面还可以这么造???——此处按下不提,单说续航这个拔尖的领域。
特斯拉大胆使用18650电芯,创下了续航之最!并且一直把续航这个领先优势,一直保持到了2019年,才逐渐的被其他汽车品牌赶上!
这不得不说,特斯拉在电池领域的大胆激进,取得了非常好的效果!
另一方面,特斯拉并不想被电池供应商卡脖子,自己也默默在积累着自己电池的技术。——这是一条需要耐得住寂寞的道路!
我们来看看 这个长周期的一个案例:
(第一步)我们继续回到2015年,作为电动汽车的引领者,特斯拉关注电动车的痛点最大的是什么?续航!
那么,如何提高电动车的续航?关键是什么?电池!
那么,市场有没有电池,有!够不够用?明显不够用!怎么办?先买着用着,我们自己也要搞!
那么,怎么搞?提升电池性能!电池哪方面的特性提上去了,才是关键?容量和寿命!
所以,怎么做?一边买电池,一边自己做!怎么做?合作自研!
(第二步)于是……
2015年6月,特斯拉与Jeff Dahn所领导的25人研究团队签订了为期5年的独家合同,进行电池阴极材料方面的研究,右侧是后来离职了又去做电池回收企业的JB
Jeff Dahn的团队,不辱使命!分别在2017年,和2019年,实打实的掏出了一些科研成果!
如下:
2017年,Jeff Dahn团队提出了一种新的化学电池解决方案,有助于延长电池寿命,将目前的电池寿命翻一番!
2019年9月,Jeff Dahn实验室发表论文,能够为一辆电动汽车提供累计超过100万英里的动力,仔细看,还有不少中国人名字哦。
(第三步)特斯拉同时进行了一系列的商业收购活动:
这一步,非常重要!我们大家都知道,实验室的结果要转化为真实的市场产品,其实是需要大量的时间的,中间还有很多步骤要做。但是,如果有一家成熟的企业,有相关的经验和实力的企业作为依靠,那么,把实验室的成果转化为产品,这个周期就会大大缩短!
看看特斯拉都收购了谁?
特斯拉于2019年2月收购Maxwell(主打电池,超级电容,干电极技术)
2019年10月,特斯拉又收购海霸(Hibar),是一家电池装备生产企业
(第四步)好了,到此为止,是不是马斯克开始该发微博了“我们造出了好牛逼的电池啊,买我们家电池啊!”
马斯克在2020年8月25日一条推特上写道,“400Wh/kg *具有*高循环寿命,批量生产(不只是实验室生产)并不遥远。可能需要3到4年。”换言之,特斯拉3到4年内或批量生产使用寿命更长的400Wh/kg电池。
(第五步)当然了,马斯克这已经是明显在想要商业化自家的电池了。因为早期的时候,马斯克说过会在2020年开始量产特斯拉自研的电池!——先画一个3、4年后的大大大饼子,好卖自己现阶段的电池!——毕竟特斯拉自研的电池也可以用了嘛。
这就是特斯拉在电池领域的,积累!
2,电机:
电机领域,电机本体特斯拉是没有自研的,直接采购供应商的东西,毕竟产业链还是比较成熟的。除了电机控制器的关键部分——电控是自己做的。其他都是外购的。当然了,特斯拉的供应商的体系也是非常的庞大。
有一个亮点的东西,大家耳熟能详的,碳化硅模组-具体作用就不介绍了,大概就是,可以有效地提升功率密度,体积更小,效率更高。
3,电控:
先给大家看一个小视频,这是我们国内的某位高压部件牛人在跟我们解析特斯拉model 3的高压部件盒内的构造(就是集成在电池包上的DCDC和充电机)——就是下面这个打开盖子之后的样子。(请习性百度特斯拉Model 3 高压部件解析说明视频)
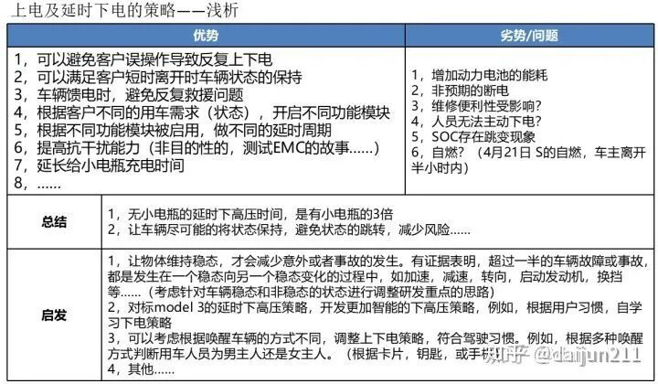
然后再说说其他电控方面的技术。-以上下电功能为例:
结论1:特斯拉model 3,在正常情况下,是不下高压的——这个策略从Model S的时候,就已经在使用了。
说到这里,可以给大家讲一下个人从业经历中的一桩趣事:
大约是2015年左右,前单位买来特斯拉model S进行对标。做EMC对标测试。在某军事管理区附近,有个变电站(保证军区用电的),变电站大约20m范围内,EMC干扰贼强。我们的工程师,就开着大大小小七八台车去那里做EMC的抗干扰测试。所有的车,在那个变电站下面,只要断高压后,就再也上不去高压了,必须把车推出变电站范围,才能再次上高压成功……只有model S,锁车,下电,过一会儿去,开门上车(对,当时全国的车都没有开车门上高压的策略,也是model S上第一个上的),居然可以开车。
当时我们惊呼,model S的抗干扰能力太强了吧!?
后来我们再深入对标了一下,发现,model S在锁车的状态下,TM居然压根就不断开高压!!!
高压继电器压根都不断开!——后来在model 3上,也发现有类似的功能。
在model 3上该功能得以保留,并做了优化——当然也有缺点。
优化1:会根据上电的动作,唤醒必要的报文。——例如,仅打开车门,没有挂挡行车,那么,与扭矩相关的报文不会唤醒。
优化2:BMS会提前唤醒,且延时休眠。以更好地达到检测的作用。
缺点1:BMS在休眠之前,会发生相关的替代值,存在一定的风险,例如替代值被仪表检测显示,或者被其他控制器调用,可能导致非预期的结果。
优化3:车辆启动(READY)允许行车时,扭矩相关报文才会出现——车辆ready状态和非ready状态报文量不一样,可以减小负载,从报文端减少误操作或事故可能。
缺点2:锁车不下高压的电耗:一个半小时,电量约下降0.4%——针对用户手册的每天下降1%的电量的描述,实测略有偏差……
优化4:空调放电功能优化——人在车上,啥也不干,光开空调,大约30min后,车辆自动关闭,休眠——应该是为了防止空调耗电过多。
缺点3:SOC不准,且存在跳变
以上是关于特斯拉在电控领域的一角……
总结下来,其实,特斯拉无非是两点让人钦佩的地方:
一:敢上别的车企不敢上的技术!通过正向研发的特斯拉,自己论证试验认为OK之后,就敢大胆的启动在量产车上。
例如,取消PTC,改用电机堵转发热替代。(在前面的文章中,有一定的提及),最关键的是,人家已经量产了,效果还不错啊……这一点真的跟国内几乎所有的大厂,有本质的区别。
国内几乎所有的厂家,都是没有对标就活不下去的。我觉得,这样大胆求证的精神,是每一个工程师应该学习的。
二:对于关键领域的技术,特斯拉敢于自研,掌握在自己手里!
但是这也导致了一个问题就是入不敷出,无法盈利!(可能跟前期马斯克以“工程师心态”去管理特斯拉有关吧) 所以,我觉得,根据自己的实际情况,去学习人家优秀的地方吧。
从台前到幕后,大家都冷静下来好好分析自己的标杆,学习更好的东西
再说说小鹏的三电系统……
小鹏的三电系统的道路其实走的还是很曲折的,从2018年,小鹏G3开始上市的时候的三电系统说起。
一,先说说小鹏汽车的电池
先看一下,2018年12月12日,小鹏G3-2019款上市的时候,网上流传的小鹏汽车的供应商清单,仔细看看,似乎并没有值得出彩的地方啊。尤其是电池,还真的拿不出手啊,都是二线的供应商。
有好事者在7月份小鹏车主维权的时候,统计的当时市场上的三家新势力造车的电池供应商对比,信息来源于:汽车之家,小鹏G3论坛
所以我们可以看到,2019款的小鹏G3大多数采用的是比克、联动的电芯,这几家在市面上的市场份额占比较少。采购价格必然也是低于宁德时代的。所以,小鹏汽车从一开始就很少宣传自家电池供应商,需要特意去查阅资料,才知道电芯的出处。至于蔚来和威马,一开始都是采购的宁德时代的电芯,而在国内采用宁德时代电芯,似乎成了一种实力的象征。
如今,小鹏G3 2020款和小鹏P7,目前也更换成了宁德时代的电芯,并且敢把搭载宁德时代的电芯当成卖点了…
二,再说说小鹏汽车的电机
说到电机,似乎可以说的话题并不多,
但是,驱动电机是新能源汽车(电动汽车)中“三电”之一,是非常核心的零部件。如果把电池比作心脏,电控比作大脑,那么电机就是肌肉和肢体。最终让汽车跑起来、跑得快的,还是要看电机怎么样。
在小鹏G3官网论坛里,找到的唯一一个有关小鹏G3的电机的相关回答
而现在的P7,采用了精进电机和方正电机-听说还有人为此打了一架,吵吵着要精进不要方正……
看来,小鹏G3采用的是精进的145kw永磁同步电机。
但是,电机作为三电系统的动力输出最直接的零部件,到底我们应该关注什么呢?
a,是哪种电机?
车用电机,在电动车领域,通常使用两种,永磁同步电机和交流异步电机。
永磁同步电机体积小、质量轻,功率密度大,可靠性高,调速精度高,相应速度快;但最大功率较低,且成本较高。由于有较高的功率密度,工作效率可达97%,能够为车辆输出最大的动力和加速度,因此主要用在对能量体积比要求最高的新能源乘用车上。
交流异步电机价格低、运行可靠;但功率密度低、控制复杂、调速范围小。价格优势使得其在新能源客车中使用较广泛。
b,标定的怎么样?
调速范围广,启动、加速、爬坡,匀速等都要靠谱,不抖动,不冲击,不窜动,这样才有好的驾驶感受;
电耗要低,这样才能尽可能的抛出更多的里程;
有一定的过载能力,爬陡坡时不会让你失控溜坡;
安全可靠,在高温低温环境下,都能有相对一致的表现。
以上这些,都需要长时间的累计开车,去到不同的场地、遇到不同的工况下,才能体现出来。
不过,目前为止,也没有听说哪个电动车因为电机的原因导致车辆失效的新闻。电池的倒是很多……
想必,是厂家已经做足了充分的标定和里程可靠性验证吧。要不然,电机一旦出了问题,车就动不了,必然会遭到客户最强烈的抵触…
大家如果对自己的电动车的电机信息感兴趣,可以去查一下到底用的是哪种类型的电机,以及功率,应该会对自己用车,有一定的帮助。——P7的四驱版本目前是前后都是永磁同步电机。
三,最后说一下小鹏汽车的电控
电动车的动力系统三电,电机电池都说了,那就来说说电控。狭义上的电控的开发,是指VCU的开发,广义上的电控,是指动力系统集成和控制策略的开发。包括,上下电控制,充电控制,行车控制,档位控制,诊断控制等等……
小鹏汽车到底做的怎么样呢?
我还是举两个例子来说明吧
1,刚才提到的,小鹏汽车目前为止还没有出现过自燃的案例,个人认为是电控系统做的比较好的一个体现,当然,也不能用“好”来形容,应该说更保守,更保守,更保守!!!!
由于使用的不是宁德时代这样的大厂家的电芯,2019款的小鹏G3,在充放电的效率上,似乎做的更加保守。据车主反馈,2019款小鹏G3,在使用快充,充电到90%的SOC之后,就进入了电流很小的充电状态,剩下的10%的电居然要充1个小时?
初步看来,这绝对就是小鹏电池和BMS控制策略做的充电保守方案。
通常情况下,快充的降电流现象一般出现在充电即将充满的时候,进行SOC修正。2019款小鹏汽车在90%左右的电量就开始降电流,似乎也正好印证了前面提到的电池供应商短板的问题。通过牺牲一定的充电时间,去让电池能拥有的更好的寿命。可见,并不是供应商本身越牛越好啊,还得看电控系统BMS管理的好不好啊,管的不好,一样出问题……
在我看来,这也是因为最开始选错了电芯供应商,但是又不得不对客户负责的一种权衡策略吧~
2,小鹏汽车的上下电和换挡策略
体验小鹏G3的时候,有一项功能还是引起我的关注的,那就是,小鹏G3采用是“开主驾驶车门”就可以上高压的策略,取消了车内的一键启动按钮。
一系列的动作:按钥匙解锁车门,打开车门,上车,系好安全带,踩制动,挂D档(怀挡),车辆仪表就出现ready字样,就可以自动松开EPB(电子手刹),开始行车……
请注意,如果不系安全带,EPB是不会主动放开的,需要踩住制动,再手动去放下!(当然,这个跟三电本身无关,只是表达一下对这个动车策略的支持)
为什么要说这个上下电和换挡策略呢?
因为真的很方便!这才是在电动车最直接简单高效的启动方式。
油改电的新能源车,或多或少的保留了钥匙插孔或者一键启动按钮,对整个动力系统的响应要求自然也会降低。
也许,车辆在1秒内完成上电并且达到允许行车的状态,和车辆在3秒内完成上电并达到允许行车的状态,客户的使用体验感虽然不会差太多,但是,能在越短的时间内做到动力系统的快速响应,也是动力系统的优越性之一
PS:绝对不要把客户当傻子,这年头,只有用心去为客户考虑,并且把你为客户考虑的东西都告诉客户,我相信客户也是会理解这样的做法的。
当然,一些细节的电控策略,后面一一展开讨论描述,但是通过以上提到的策略,我们大概可以看出:
三电系统的亮点其实很多,但是又是最基础最可靠的功能。一旦三电系统出了问题,就绝对是大问题。
3.再详细说一个功能——开车门上高压功能
我们大家都知道,普通的汽车,上车后需要将车钥匙插入钥匙孔,然后转动才能启动车辆,又或者需要将钥匙放在车内,按下一件启动按钮,然后车辆才会启动。
但是我们无论是P7或者G3,都是采用无钥匙启动的配置。当你打开车门的瞬间,车辆就已经在进行上高压处理——细心的朋友会听到车辆底盘传来两声清脆的“嗒嗒”声,没错,就是在电池包高压上电,高压继电器闭合的声音。
无钥匙进入的一大优势就是,减少用户的操作步骤,让用户更加便捷的操作启动车辆——想要开车,开车门坐上去直接挂挡就可以啦!
当然了,在我们开发的过程中,也是用过繁琐的一键启动按钮的配置的,就是在我们的XPOWER 1.0系统上——也就是第一代的那一批内部交付的车辆上(后面会有介绍)
请看下图:
4.然后再说说小鹏的一些其他技术——三电系统的XPOWER系统的进化!
来看一点干货,小鹏P7的三电系统架构示意:
再介绍一下小鹏汽车三代车辆的一个差别和进步:
XPOWER1.0系统(如下图):
相关技术及简单描述:分散式布局,比克电池,精进电机,成本较高,故障率高,用于积累造车经验,内部交付使用,积累大数据和用户使用习惯。并未对外交付,为XPower2.0打造了良好的技术积累。
人机交互性不够灵活,如,能量回收与驾驶模式绑定,无法单独调节
XPOWER1.0系统
XPower 2.X系统(如下图):
首代2.0系统,相关技术及简单描述:分散式布局,比克,联动,EVE电池,精进电机,续航365km在1.0系统上进行大量优化,大大降低故障率,且保证了自动驾驶等功能的开发
从XPower 2.0开始,动力系统软件可以实现OTA升级,但是XPower 2.0已经将软件开发程度做到极致,深度继续可玩的几率较小。仅可以实现较小范围内的优化
XPower 2.1系统,相关技术及简单描述:逐渐开始进行集成式优化,进行充电机和DCDC的集成,采用更优质的供应商,如宁德时代。续航520km,在2.0系统上进行功能优化,提升续航里程,充电速度等操作,XPower 2.1使得小鹏的动力系统有了长足的进步和积累。
并且XPower2.X系统不会消失,在将来还会继续成长出 2.2 甚至2.3等更新的系统,敬请期待。
XPOWER2.0和XPOWER2.1
XPower 3.0系统(如下图):
是小鹏汽车动力总成中心费时3年,打造的全新一代动力系统平台系统。动力更加强劲,续航更加充实,包含四驱和后驱两个分平台。供应商继续和宁德时代,EVE,精进电机深度合作,优化动力系统的性能。达到了“精,静,劲,净”四大特点:
精:精准控制,对电池电机的性能,控制精准,在行车领域的控制策略优化
静:动力系统在没有声浪模拟音时,噪声控制极低
劲:强劲的动力输出,考验的不仅仅是电机的爆发,还有电池的输出能力,让四驱版输出稳稳4.3s
净:清洁能源的洁净使用+超低的净能耗+干净的动力系统布局(用户更加美观的使用)
后续的发展规划:XPower 3.X系统
基于小鹏高性能轿跑打造的XPower 3.0系统,后续还会继续进行优化,尤其在充电性能和驾驶性相关的领域,还有不少可挖掘的空间。整车效率得以更大提升,会衍生出更多的新颖功能。提高可玩性。后续会推出效率更高的 XPower 3.1甚至4.0系统
更有一些看不见的智能控制的三电部分,例如:
一,锁车延时下电功能,此功能用于预防车辆下电后或充电完成的电池状态监测。有数据表明,大量的电动车自燃事件,出现在电池使用(充电或放电)后的半小时内。所以,针对这一现象,我司产品在2019年的一次OTA升级中,增加了此功能,即,车辆下电后的15-30min内,电池管理系统(B MS)的内部检测机制仍然保持唤醒状态,监控电池问题。如果发现异常(热失控现象)——“喂大伙儿醒醒啊,有个电池发烧啦!”——立即启动车辆,启动电池热管理来平衡电池温度…
那么,如果超过15-30min后的电池检测怎么办呢?于是我们引入了
二,定时唤醒检测功能,车辆在下电休眠后(长时间停车后),每隔一段时间(数小时到十几小时不等),BMS的内部监测机制会唤醒一次,持续数分钟,监控电池内的温度是否异常,如果确认安全,休眠继续睡!如果发现异常,(热失控现象)——“喂大伙儿醒醒啊,有个电池发烧啦!”——立即启动车辆,启动电池热管理来平衡电池温度…
为了电池安全,我们的工程师真是操碎了心……
(这就解释了,我们有些车主,停车了一晚上之后,出现续航略有下降的情况)
三,长期插复充功能,这一项功能,适用于有家充桩的鹏友们!这是一项隐藏功能,仪表和大屏没有显示,但是这项功能会在你不经意的地方帮助到你!
如果车辆长期不开,停放上一两个月, 大家是否会担心,车辆电池会有亏电?尤其是我们的车还有小电瓶智能补电功能,于是就有鹏友想着,那就给车直接插上充电保持充电状态呗?当然是个好办法!但是,车辆长期保持充电连接,一直处于充电状态,实际存在风险。早些时候还有某品牌的电动汽车因为用户长期插保持充电状态导致车辆自燃的。
针对这种情况,我们就开发了长期插的复充功能!
具体描述为:在车辆的交流充电充满停止后,车辆会下电休眠!此时,若保持充电连接不拔出,且220V供电稳定(即不需要单独刷卡,适用于普通家用充电桩),那么,在电池电量下降超过5%,则车辆会再次启动充电,将此5%的SOC进行补满。然后再次进入休眠状态!
看明白了吗?如果合理利用上面介绍到的几个功能,你长期停止车辆,且插上充电,就不需要担心你的车辆电池亏电的风险。也不需要担心车辆一直保持过度充电的状态!
小P建议:设置充电截止SOC为90%,保持充电连接,只要220V电源供电不断。车辆就会在小电瓶智能补电功能和长期插复充功能之间循环工作。
由于小电瓶补电几次之后,动力电池的SOC会下降超过5%,小于85%之后,又会启动充电,充到90%之后,充电停止,车辆休眠,保证安全!
丢个图吧…大概意思,是,我们开发了一个动力电池的智能补电的功能,如果大家配合的好,那么,车辆可以长期停放保证不会亏电且没有过充的风险。
以上,简单介绍了一些小鹏汽车在动力系统方面的一些技术(隐藏的,或可感知的),然而这样的一些技术暗点和亮点,其实在很多地方(上下电,充放电,行车等领域),都有精心设计之处。
有些功能,我们希望用户可以感知(例如行驶过程中的N档防误触功能)
有些功能,我们希望用户永远都用不到(例如电池安全预警功能)。
(此图暂缺……)
最后,蔚来的一部分对标结果,在我的视频里有一些展示ES6的,一直没时间做个文字的总结。也对ES8的一些东西做过对标,稍微展示,如紧急下电线束:
蔚来ES8和Model 3一样,在前机舱内,有剪断的线束位置,做紧急维修用,但是我蛮疑惑,可能是为了单纯模仿,仅仅做了一个高压互锁。可是人家Model 3是常态高压,不断电的,这样设计还有道理。可是ES8是有下高压的控制的,所以前机舱的那个安全剪断的线束,就有点画蛇添足的感觉
至于理想汽车的技术,倒是开过ONE,但是没有进入深度的对标过。此处不便过多评论。
小结:
无论是特斯拉,蔚来,小鹏,理想,电动车的技术,本质上,是为用户服务的。
题主提到的这四家企业,都是优秀的新能源汽车的先驱,也许在技术上,有相同的地方,也有各有差异的地方,但是无论这几家技术路线如何,差异怎样,用户其实关心的程度并不大。用户本身也并不关心你用的技术到底有什么特色,用户其实更关心的,是好不好用,且是否安全?
最让用户体验好的技术,最安全的技术,才是最合适的技术……
所以,用心打造好的产品,创造出这个合格的“1”,才有后面无数个“0”的延伸……
(1是产品本身,后面的销售,运营,售后等等都是在这个1的基础上,延伸出无数的0……)
承认一下差距……
特斯拉在领先我们的地方,其实用户最直接的一个感受,就是,最高车速,零百加速,最大充电速度等一些直观的领域,我们也承认存在这样的一些落后,但是这些落后已经逐渐的在被弥补,甚至已经被超越,例如续航,例如驾乘体验,例如NVH。
符合用户需求的产品,才是好的产品。
尽量在亲自体验之后,再去做决策。
最后,引用一下著名漫画导演黄成希(《火影》的中国导演),在《一席·演讲-黄成希:十几年后,我成了画《火影忍者》的人》中的一句话:
黄成希
有的时候观众虽然看不出来,但是我们作为创作者不能对自己撒谎。
三电系统功能,类比一下,就好像是人体的呼吸这个功能,你一直在用,你根本意识不到这是一项人体重要功能。当你哪天感冒了,呼吸困难了,才觉得,能呼吸真好。
所以,三电系统,就是类似这样的,没问题,一直用就行。有问题,才觉得,三电系统真重要。
但是,三电系统的相关技术,大多数,是属于用户感知不强,甚至感知不到的功能。所以干三电系统的工程师的一个重要的标准就是:
有时候用户虽然感受不到,但是我们作为汽车的创造者不能对自己撒谎!
第二部分:自动辅助驾驶
说真的,这部分让我写技术性特别强的东西,我真的写不深入,但是我可以谈谈我的体会……
现在说体会,特斯拉自动驾驶的技术的部分,我第一次体会到特斯拉的自动驾驶技术,是在2015年,前单位买过一辆Model S,那时候第一次感受到了自动驾驶中,自动跟车这个功能。
而且是在乡道体验的,前车怎么走,我们跟着走,换道,转向,红绿灯,都能跟的很好。(注意,不是ACC,而是真的自动跟车,前面车怎么走,咱们的车就跟着走)
那时候真的是惊呆了,自动驾驶还能这么做呢?
另一个就是风险,当时贴着路边走的时候,路边有三轮车,差点撞上(和几年前Model S在北京撞上路边的电动车案例类似),我们也才反应过来,似乎也是智能化没有那么的高级。
现在,过去了好几年了,特斯拉的自动驾驶,又出了新高度。另一个坚持的地方在于,特斯拉依然坚持使用纯视觉方案。——我倒觉得这没什么,能用最简单高效的方案来实现功能,才是对商业化手段最好的技术!
然后,这里可以稍微系统的介绍一下小鹏汽车和特斯拉,还有蔚来,广汽的一些自动驾驶信息的对比-包含软件和硬件(内容来自于一些公开资料)
自动驾驶辅助系统 软件功能对比
自动驾驶辅助系统 硬件对比
简单介绍一下里面涉及到的一些基础的自动辅助驾驶功能
ACC自适应巡航系统:该功能激活后,系统将根据设置的跟车距离自动调整与前车距离;当前方无目标车辆时,按照设定的巡航速度进行巡航。当前车停止时,本车可跟停,并跟随起步。
LCC车道居中辅助系统:通过安装在前风挡玻璃上的摄像头探测车道线,同时接管车辆方向盘控制,配合ACC对车辆速度的控制,使车辆维持在车道中央行驶的辅助驾驶功能。
ATC自适应弯道巡航:ACC自适应巡航系统开启时,ATC实时监测前方道路曲率,在通过弯道时平滑控制车速变化,可自动减速使得车辆平顺行驶通过。
ALC自动变道辅助:自动变道辅助(ALC)是一项基于车道居中辅助(LCC)扩展的舒适性辅助驾驶功能。在通畅的封闭高速公路上,可以按照驾驶员的变道指令,辅助驾驶员进行车道变换。
下面这个,也就是1月11号Beta版体验NGP的,是重点:
高速自主导航驾驶(NGP)
在具备高精度地图的高速公路和城市快速路,根据导航路线指引进行自主变道,实线多车道自动驾驶,未来将逐步实现对出入和切换高速公路上下匝道的应对,以下自动驾驶能力将趋近于人类驾驶员能力:
1、高频的变道场景全自动化(逐步实现):超车、驾驶习惯、进入桥梁隧道、安全原因远离合流道路、施工车道提前变道、故障车车道提前变道;
2、从一条高速公路切换到另一条高速公路,从人类驾驶员部分介入到系统部分自动化(逐步实现);
3、结合充电规划或车主行程规划,部分自动驶入服务区。
NGP示意图
关于主动安全,其实本质也是属于自动辅助驾驶的一部分,此处不单独列举。
当然了,关于自动驾驶,各大车企都有自己的产品逐渐推出,蔚来有NOP,特斯拉有NOA,好坏先不说,至少在这个市场上先站稳住脚跟嘛。
其实媒体们也不会放弃这样的一些关于自动驾驶的体验的。所以,这部分,也建议大家可以多了解一下真实的试驾感受。
自动驾驶这部分的个人感受:
1,还是之前那个观点,特斯拉还是真的属于先锋!赶上别人不敢上的技术!——这是特斯拉和绝大多数车企的区别——很多车企在创新上,基本上是属于“没有对标,方案就做不下去”的状态。
第一次使用“完全自动驾驶”这样的名称-虽然后来改了-把L2.5能大量给用户推送,让用户有信心去使用。坚持纯视觉方案等,特斯拉确实做到了很多个世界第一。
2,基于中国道路的实际情况来看,特斯拉还需要更多的本土化工作才能做的更好。
3,不可否认的是特斯拉在自动驾驶领域有很深的积累和大胆的进步,但是我真心的觉得国内的新势力在自动驾驶方面,其实并不落后特斯拉太多,在某些领域,还超过特斯拉不少。
例如小鹏汽车的APA(自动泊车)这一块,几乎可以说是所有车企中做的最好的了。
最后,引用一下谷博士的一段话作为结束语:
市场热情拉起了技术快速演进期,很有意思的高级辅助驾驶功能横向对比,特斯拉 NoA vs 蔚来NOP vs 小鹏NGP。XPILOT摄像头进行参数选择时专门规避了特斯拉的有些局限性,所以做到了极端天气(雨和黑暗情况下)性能会更优。特斯拉本地化需要结合本地大数据进行二次开发,希望Elon早点重视起来。
希望自动驾驶技术,在多家竞争的大环境下,越做越好,因为最终受到实惠和感受的安全可靠的新科技的,都是消费者。
第三部分:制造技术
特斯拉的车间我没去过,小鹏的智能工厂我去过…
先说结论,我认为,特斯拉在制造技术上,应该是领先大多数国内的很多汽车公司。因为无论是从特斯拉的设计角度,还是真实的现实车辆制造情况来看,特斯拉都是实打实的领先者!
先来看看特斯拉的这个专利:
特斯拉一体成型冲压机
这专利为的啥?——更快的生产制造!
还包括之前,特斯拉对线束的自动化专利,目的也是为了快速生产!
再看看特斯拉生产的实际产能:
2020年第四季度特斯拉生产与交付数量详览
特斯拉的生产能力,制造能力,真的是——一快遮百丑!
再说说小鹏的制造车间……
说实话,我真正去小鹏汽车的肇庆工厂,也没几次,有几次是因为要去车间测试车辆,最完善的一次工厂车间之旅,是作为一次媒体的陪访嘉宾过去的。然后进行了一次完整的车间内的智能制造的全过程之旅。
虽然小鹏凑齐了天时地利人和,工厂落地也是肇庆实打实的“一号工程”,但依然出现了一些意想不到的困难。
而第一个困难就是:填坑。
emm……当小鹏的工作人员跟我们说到这个的时候,大家都是不相信的……而填坑就是字面意义的填坑……
在实地勘测的时候,小鹏发现工厂地下都是溶洞,无法承受6000吨冲压设备的冲击力。周围的地势比周围更低,在广东的雨季很容易被淹。而我们脚下的这个地方,在两年前甚至是一片鱼塘。
无奈,小鹏只好打下1.7万根桩、浇筑几十万吨水泥把溶洞填平,又花钱买土,硬生生把1000亩地拔高了两米。前前后后花了不少钱,填坑又是一件不可能快的事情,这甚至在当时被一些人用来佐证“小鹏就是个PPT骗子公司”的言论。用何小鹏的话说,工厂的建设过程就是“与天斗、与地斗、与人斗”。
2009年,我刚参加工作的时候在一家主机厂实习,当时整个车间只有2台机器人,涂上了非常醒目的黄色。工厂就围着这2台机器人,布置了最适合观景的点位,方便媒体和领导前来参观。但在小鹏的工厂里,这种机器人现在随处可见,自动化程度非常高,也越来越先进了。
先和大家简单科普下几大车间的作用。
一般来说,造车工厂要有冲压、焊装、涂装、总装四大车间,分别负责把钢铝等车身材料“捏”成一块块零件,把这些零件“粘”在一起,做好防腐防锈涂层再喷上漆,最后把车身零件和电子零件组装到一起。
对于小鹏这类重视三电的新能源车企,还会多一个Pack车间,专门负责生产电池包。
抛开设计不谈,造车本身就和搭积木差不多。“积木”是不是严丝合缝,搭得快不快,搭得稳不稳,能搭的种类多不多,都是考量一座工厂是否优秀的标准。
在小鹏工厂的五大车间里,看不到多少工人,随处可见的都是机器人在“辛勤”地工作。
在冲压车间,大部分零件的搬运工作都是由自动导航前进的AGV搬运机器人来完成的。它标配的“主动刹车”很有意思,如果有谁敢伸脚挡它的路,它会很客气地停下来让你先走。
少部分零件体积比较大,才需要工人开着叉车进行搬运。
工厂里甚至为这些搬运机器人和叉车工人设置了“红绿灯”,红灯停、绿灯行的规则,机器人也得遵守。
零件到达焊装车间之后,会一路“火花带闪电”,通过210台ABB焊装机器人进行抓取、点焊、铆接、涂胶、弧焊等操作,变成白车身和车身覆盖件。不仅自动化率达到了100%,焊接完毕后还有视觉和超声波两大检测系统,确保涂胶和焊点的拼接质量。
这些零件进入涂装车间“泡澡”的同时,另一边的Pack工厂也没闲着。先是把供应商提供的2种模组整托到输送线后自动分离,然后进行100%检测、抓取、入箱和封包,做成电池包。
随后,这些电池包会和车身零部件一起被搬运机器人和工人抬上产线。
在经过涂胶机器人+机械臂安装全景天窗、全自动装配电池包、工人手动装配仪表台等工序之后,一台完整的小鹏P7终于走下了生产线。
但这还不算完,P7还得在厂区内专用的测试跑道经过NVH、操控、舒适性、密封、异响等多项路试考核,才被“准许出厂”。
而生产过程中也是全数字化管理,所有的零部件信息、安装数据均实时监控并可以追溯,以此保障车的品质。
纵观近二十年来国内汽车工业的发展,其实早就摆脱了以市场换技术的方式。大规模的自主研发,让国内汽车工业在追赶第一梯队的跑道上一路狂奔。尤其是新能源产业,在政策的支持下蓬勃发展,大有燎原之势。
不过,在车间内,我明显感觉的是,生产线有的时候是一直在运转的,但也有的时候会停一会儿,等上一步的进度慢慢过来。实际上这个就很像部门和部门之间沟通,体现在生产上,要把这些东西糅合得非常完美也是需要磨合的。这也是我们小鹏的设计和工厂需要提升的地方,尽可能地多倾听用户、满足用户需求,也减少一些生产的等待时间,才能让整体的效率更高一些。
蔚来,理想的,不熟,没有调查过,没啥发言权……
其他车企的,应该不比特斯拉差吧…
(因为在我工作的第一年,实习的长安渝北工厂,每天生产下线的车辆-那时候是长安奔奔和悦翔-数量达到800-1000辆,也就是月产可以达到2.4W-3W,这和特斯拉上海工厂的速度差不多了)
当然了,此处只看生产效率,并不展开细说生产的品质,质量之类的。
人第四部分:专利技术
我顺手在网上搜索了一下几家企业的专利情况(注意,我仅搜索专利申请数量,具体再细分就没有再往下查了),搜索条件保持一致。
先说结论:
一、在专利申请数量方面,所有的新势力,都干不过传统车企,毕竟年限太短,体量也没那么大。
二、在专利申请数量方面,新势力内部,蔚来排第一,然后特斯拉,小鹏,理想差不太多。
三、在专利申请领域分布上,新势力内部,特,蔚,鹏,理,各有侧重。
详情请看下面分析:
1,看特斯拉的,以“TESLA, INC.”为检索条件,截止到2021年1月8日,特斯拉在全世界范围内,申请了专利累计1677件。
再看一下特斯拉申请专利分布情况一览:
——可以看出,特斯拉专利申请的大头基本上分布在电学,车辆,物理等领域。可见特斯拉在电池和造车领域,投入巨大。
2,再看一下小鹏的,以“小鹏汽车”为检索条件,截止到2021年1月8日,小鹏汽车在全世界范围内,申请了专利累计1659件。
再看一下小鹏申请专利分布情况一览:
——可以看出,小鹏在专利申请的大头基本上分布在车辆,物理,电学等领域。可见貌似与特斯拉在电池和造车领域的投入决心很像,但是由于没有自己研发和生产电池,所以在电学领域的专利数量落后于特斯拉。
3,再看一下蔚来的,以“蔚来汽车”为检索条件,截止到2021年1月8日,蔚来汽车在全世界范围内,申请了专利累计3697件。——哇哦!没想到吧?
再看一下蔚来申请专利分布情况一览:
——可以看出,蔚来在专利申请的大头基本上也是分布在车辆,电学,物理等领域!但是数量着实惊人!
4,再看一下理想的,以“车和家”(用“理想汽车”是搜不到的…)为检索条件,截止到2021年1月8日,理想汽车在全世界范围内,申请了专利累计1252件。
再看一下理想申请专利分布情况一览:
——可以看出,理想在专利申请的大头基本上也是分布在车辆,物理,电学等领域!
PS补充:
比亚迪——刺激不刺激?看看这数量?光2019年一年的申请量,就干过所有新势力哦。行业巨头谁敢小觑。
北汽新能源
长城汽车
吉利汽车
长安汽车
以上,望有用
第五部分:其他技术
汽车是一个集大成的工业品,已经单纯的从代步功能,演化为生态产品的一环。也就是说,既要满足日常或者非日常的代步功能,也要满足各种场景下的智能化水平的要求。
语音控制系统,这一点来说,目前在我心目中的排位应该是小鹏>蔚来>理想>特斯拉,小鹏的智能座舱应该是全世界范围来说,做的最好的语音交互系统。小P的语音识别能力,也是目前我用过最好的。
车内空间来说,理想>蔚来>小鹏>特斯拉,当然,这样直接的比较似乎也不合理,选择的还是各企业卖的最好的车型,one,ES6,P7,M3
时代在发展,人们关于车辆和消费的理念也在变化,从车辆本身的技术来说,以前可以说是遵循短板理论,著名的木桶理论——一个木桶能装多少水,取决于最短的一块板。在工业化时代,这个理论的确非常有效。但是在全球互联网的时代,这个理论实际早已破产。
但是,当代的公司只需要有一块足够长的长板,以及一个有“完整的桶”的意识,就可以通过合作的方式补齐自己的短板。
我在以前的回答里说过,消费者被拔高的阈值,不会那么轻易被满足(又要外形,又要优质服务,又要高档内饰,又要皮实耐用,又要价格实惠,又要高级……)。
国人并不是第一次接触车,大多数人,早就被合资品牌的汽车根深蒂固的植入了很多理念:又要性能优越,又要舒适,又要漂亮,又要沉稳,又要耐用皮实,又要能体现身份,还要高级…
要知道,大多数消费者,其实是不懂车的。我指的是,自己对车辆要求,或者购车需求的判断,其实是不准确的,这是很正常的事情,各行业其实都有这个情况。
只不过,汽车这个产品比较特殊,一来关乎安全(其实大多数消费者并不关注这个,或者意识不到),二来关乎门面(大多数消费者其实更关注这个),这就决定了,上面提到的各种“又要”的要素里,高级就占了很大的一个比重……
但是,你真要随便在街上抓一个消费者,说说,什么是“高级”,估计十个人有十种说法。
那么,特斯拉在这个领域做到了什么呢?
在我看来,特斯拉在早期,做到了一个非常重要的点!就是,把汽车的那么多领域的板块中,其中的几项板子,例如 加速,续航,自动驾驶,OTA,超快的生产力(这一项现在很多车企望尘莫及),拉到了非常高的一个高度,就是把自己的长板,给拉到了非常长的一个长度!
那么,剩下的领域,只要做的不是太差,能用(内饰什么的在码农眼里就是一坨渣渣,还不如一个风扇有用…),就没问题!
虽然特斯拉的很多长板在现在看来其实已经不那么长了,但是,曾经的世界第一,早就深入人心,第一个做到那些(超强动力,超长续航,OTA……)的企业,在普遍的消费者心中,就是无敌!哪怕后面追赶的人再努力,这一块牌子就已经立住了!——当然了,说到这里有点偏题,已经是品牌的东西了,但是这个品牌的部分,很大程度上,是特斯拉用技术建立起来的!
这就是我认为的,各大厂家在技术上应该要走出差异化,打出自己的长板!
小鹏——最好的语音识别系统,最好的自动泊车,OTA……
蔚来——最好的换电技术,最好的服务(如果这也算的话),OTA……
理想——最好的空间设计,最好的续航(如果这也是的话),OTA……
比亚迪——最强大的电池供应体系,最多的专利,强大自有基建……
……
然后,这些企业,利用好自己的长板,用个时髦点的词——打好差异化!
其他领域不要被落下太多,自然会有一批又一批的粉丝和车主喜欢自己。
最后,无论是特斯拉也好,小鹏,蔚来也罢,大家都是在新能源的赛道上奔跑,这不是一场百米冲刺,而是一场马拉松,特斯拉曾经一骑绝尘,一个人领跑第一梯队,撇开第二梯队一大截。
现在第二梯队的选手纷纷施展自己的一些隐藏技能,在追赶特斯拉,甚至在有的领域,还能超过特斯拉。但是就是因为特斯拉在前面跑得太久了,导致很多观众都没有发现第二梯队里更多强大肌肉!
借用《速度与激情》里的两段台词做结尾
1,你对车辆的选择,很大程度上可以体现出你是一个什么样的人
用车的真实需求,反应出你真实的状态。喜欢代步,爱玩热闹,是个极客,又或者是奶爸,人多金,日子拮据,我要拉活,或者,爱装逼,好面子,开车去泡妞,又或者喜欢贴什么膜,一车打算开20年,2年一换车,甚至从不开车只打车……等等用车的标签,都可以反应出一个人的真实状态
所以,同样的,在用户眼里,一个企业造出什么样的车来,围绕着车能给用户提供什么样的产品和服务,往往也能看的出这是一家怎么样的企业!
也能看得出,造出这款车的人,都是一群什么样的工程师或者设计师——其实这才是每家企业最宝贵的财富!
2,在空旷的道路上,会有利于思考,不仅仅是对个人,也是对于企业!
第一梯队的特斯拉,对于一些第二梯队的企业,可能还可以看到车尾灯,偶尔还能掰掰腕子在某些路口赶超一下。但是后面第三第四梯队的车企们,甚至连第二梯队的车尾灯都看不到。
不过,要记住,在新能源这条赛道上,其实还很空旷,为什么这么说?
因为,这条赛道,永远不会是单车道,企业需要好好的思考,企业是从哪里来,要到哪里去?
也就是——你的目的到底是什么?(目的决定结果)
根据自己是一家什么样的企业,想好&走好自己的赛道,也许在那条属于这家企业的赛道上,发挥出这家企业的长板优势,说不定可以有意想不到的成绩!
而用户需要做的,就是用心去感受这家企业造出来的产品,去隔着产品,感受背后的那一群人。
文章来源:daijun211@知乎、公众号汽车电子与软件,侵删
文章首尾冠名广告正式招商,功率器件,SiC,GaN,数字电源,新能源厂家都可合作,有意者加微信号1768359031详谈。
关注【电子设计联盟】后台回复关键字:免费资料
获取3套4层PCB视频、10套2-18层PCB高手案例
觉得内容不错的话,点个在看呗
工程师必备
- 项目客服
- 培训客服
- 平台客服
TOP




















