首页
学院
直播
问答
悬赏
全部悬赏
发布悬赏
专家入驻
会议
社区
CAE工程师认证
CAE服务
搜索
发布
注册
/
登录
各专业图纸会审常见问题100+强烈建议收藏!
机电安装
关注
2021年6月2日 11:19
浏览:1966
收藏:1
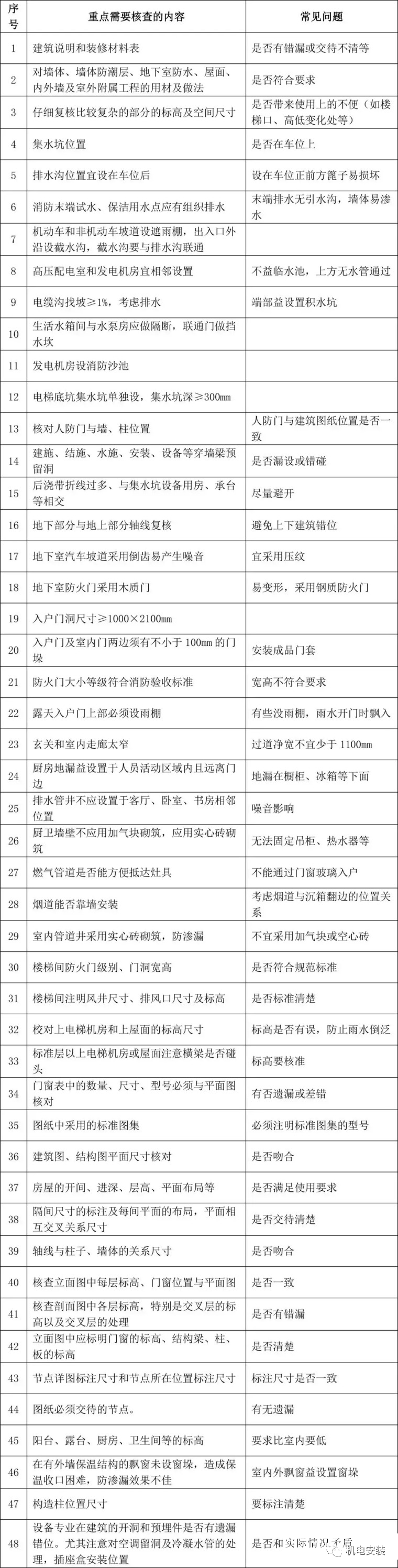
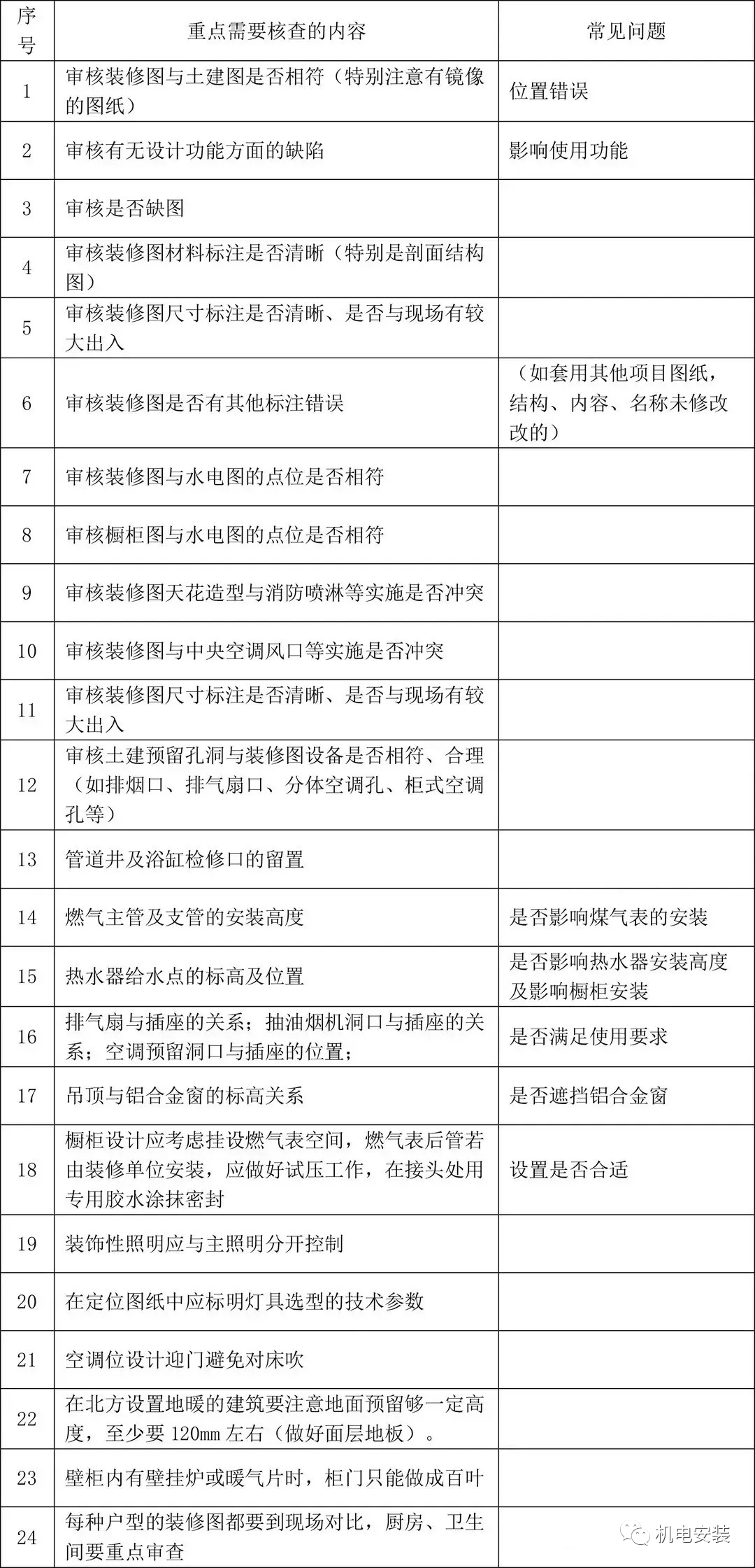
一、建筑专业
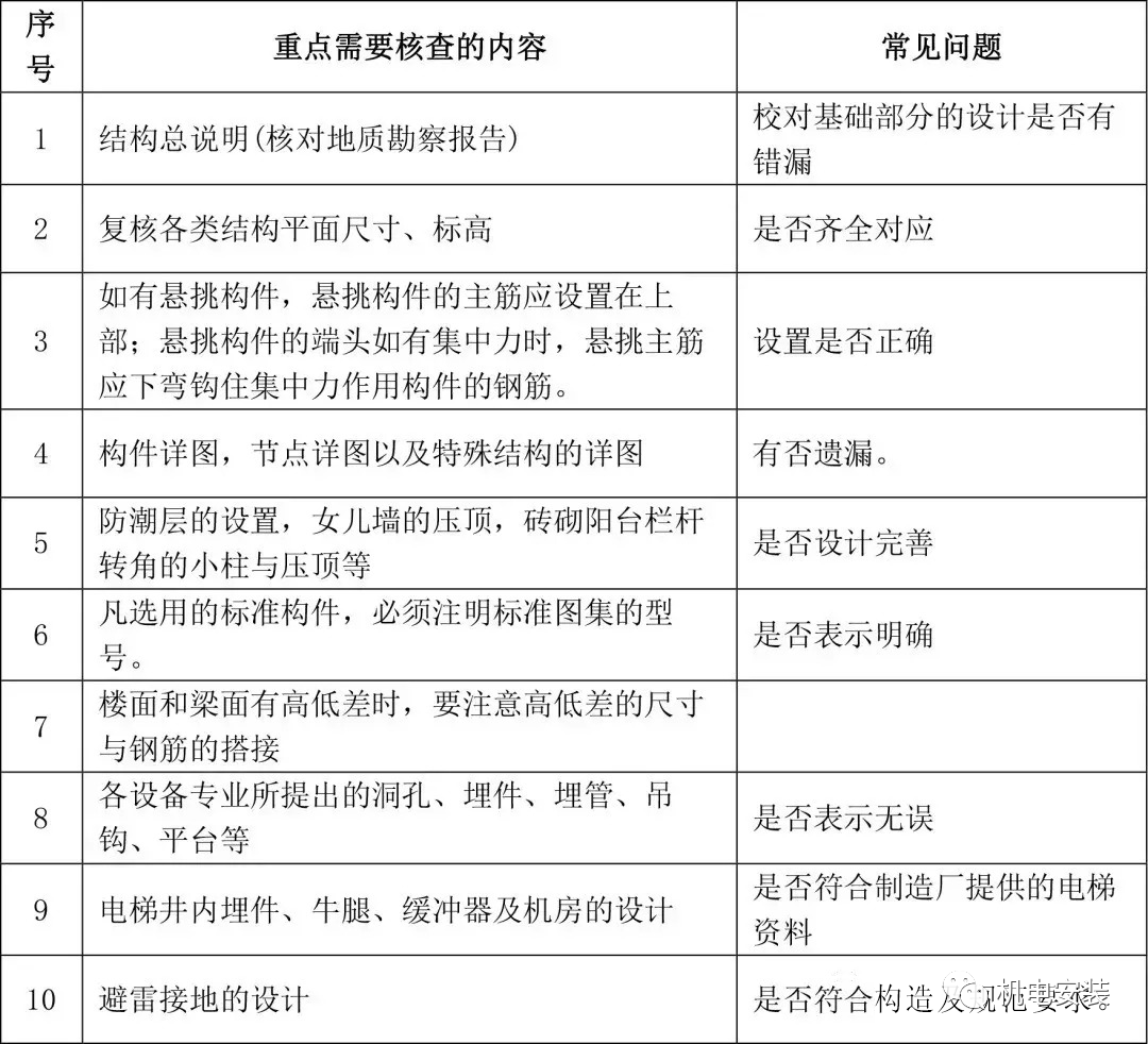
二、结构专业
三、装饰装修
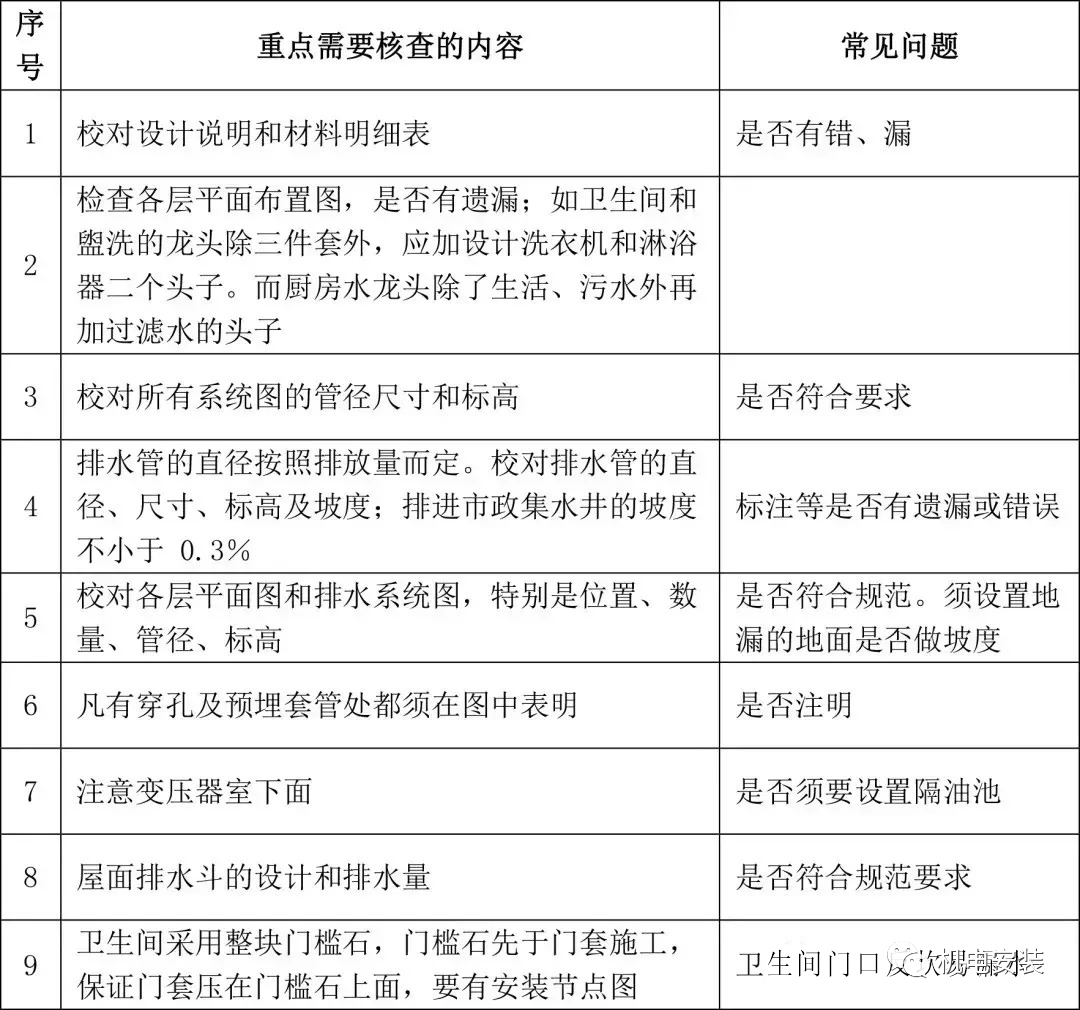
四、给排水专业
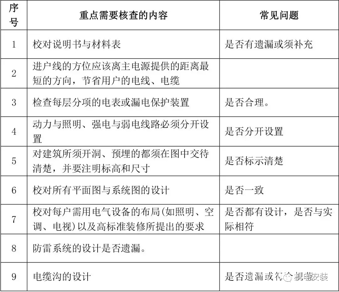
五、强电专业
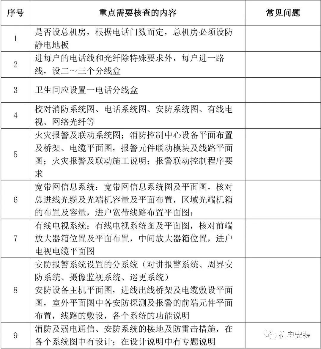
六、弱电专业
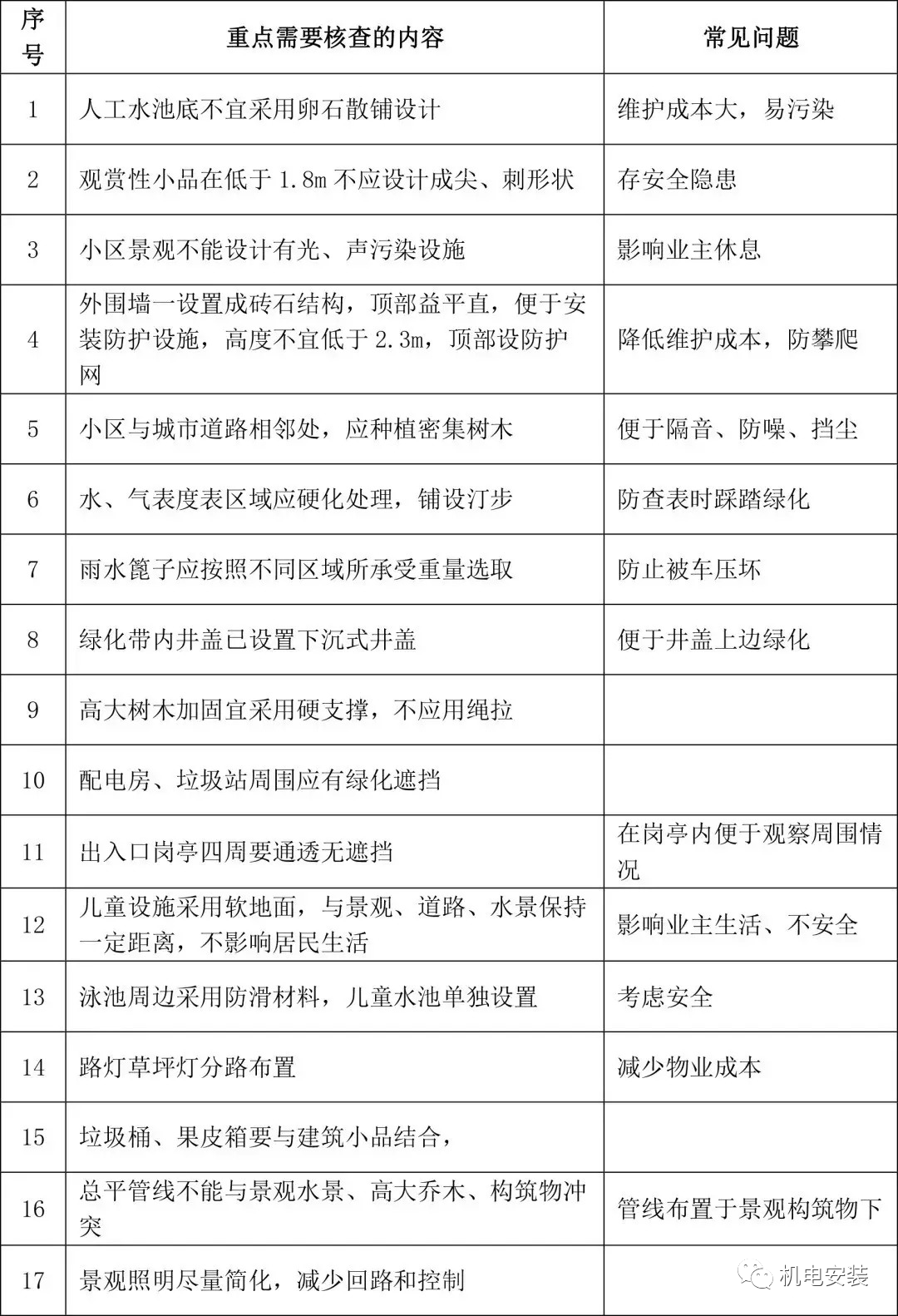
七、园林景观专业
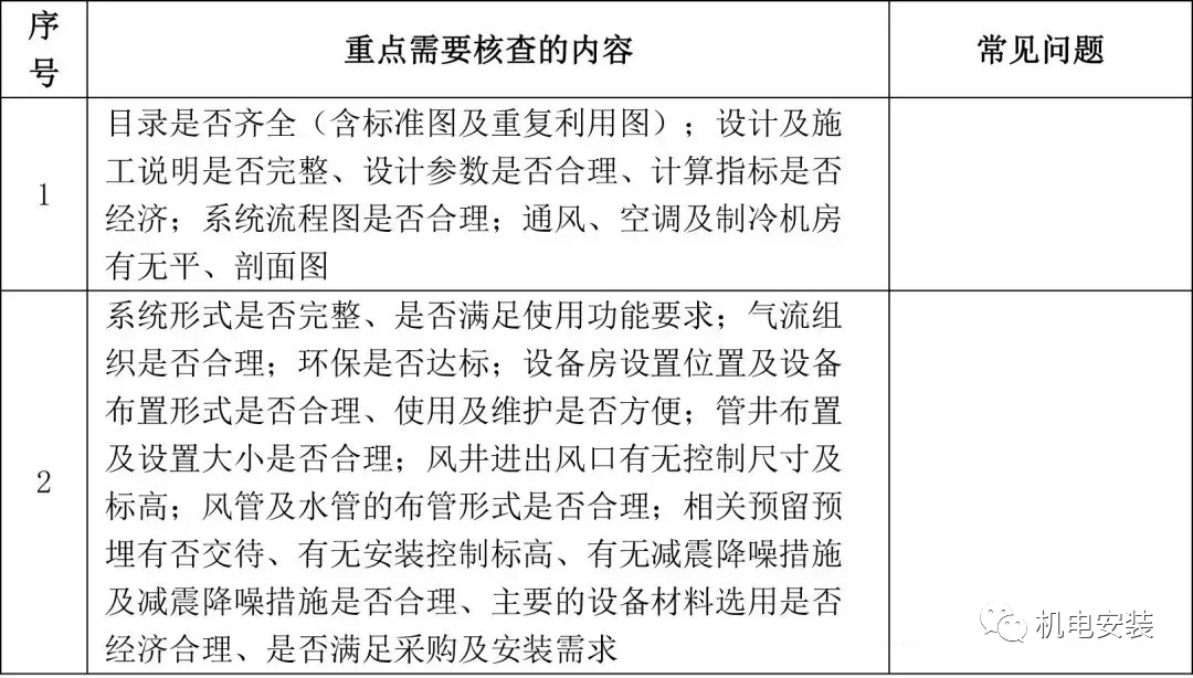
八、暖通专业
九、燃气专业
登录后免费查看全文
立即登录
推荐阅读
转子旋转的周期性模型-水冷电机散热仿真
技术邻小李
¥100
复杂电驱动系统动态实时功率测试
HBK测试与测量
免费
Creo/Proe曲面实战-摆钟高级曲面
creo/proe●一加一教育
¥16.8
介观尺度的新一代核心LBM算法案例实操讲解突破传统CFD算法最大障碍网格划分
北京华盛扬科技
¥9.9
UG培训第九课:自由曲面构造法
luffy8610
¥20
II-02多零部件固体:显卡冷却《STAR CCM+官方案例视频教程》
云之树
免费
HBM单点称重传感器及其应用
HBK测试与测量
免费
新能源汽车及智能车辆技术发展趋势及前景
江湖一狼
免费
UG技巧教学(提高班)
UG设计大咖
免费
Cradle CFD 2021版本新功能
蝰蛇设计
免费
尺寸链计算及公差分析综合培训(基础课程)
笑酒仙
¥9.9
电动轮直驱技术进展
最后一次吧
免费
汽车底盘控制臂疲劳分析(疲劳分析所用软件ncode,附加femfat及fesafe计算结果)
风轻扬
¥120
OptiStruct热力分析及其优化实操&答疑专场
ALTAIR
¥10
如何更快达到纯电动汽车的振动和噪声设计目标
VI-grade中国
免费
* 电池发热功率、OCV、DE/DT的精确求解
qqsww
¥199
模具设计零基础入门到精通教程
积学教育-唄唄老师
免费
电磁振动解析讲座
IDAJ中国
¥9.9
AQWA软件企业培训(3) 通过ANSYS-APDL建立半潜平台混合模型及混合模型的拖曳力线性化
Nutshell
¥30
Hyperworks CFD v2022.1前后处理教程
ALTAIR
免费
技术邻APP
工程师
必备
项目客服
培训客服
平台客服
TOP
1