图纸会审再无遗漏!10大专业、185个图纸审图要点汇总
2021年6月24日 15:33浏览:2442
来源:豆丁施工
如有侵权,请联系删除
正文如下:
总平面图审查要点
建筑专业施工图纸审查要点
结构专业施工图纸审查要点
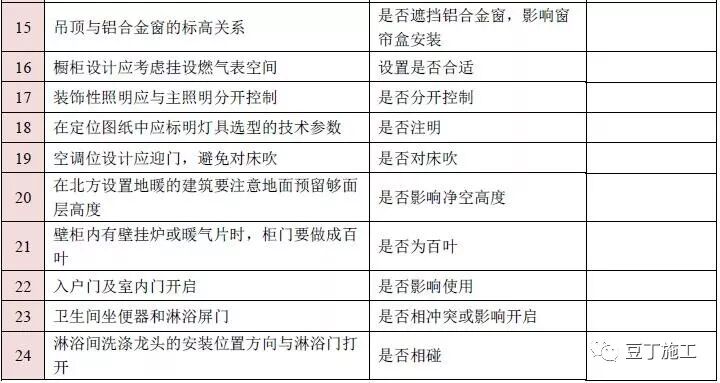
装饰装修专业图纸审查要点
给排水专业施工图纸审查要点
燃气专业施工图纸审查要点
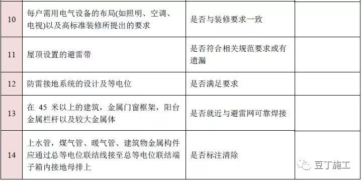
强电专业施工图纸审查要点
弱电专业施工图纸审查要点
暖通专业图纸审查要点
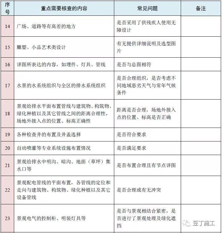
市政、园艺景观工程图纸审查要点
3、985本规范图集+1000交底+18册安全质量图册领取!
5、全套安全标准/图册/交底/标化视频/操作规程/应急预案/ABC题库/三级教育领取!
8、福利来了!16G101土建立体识图,你想要的都在这儿啦!

技术邻APP
工程师必备
工程师必备
- 项目客服
- 培训客服
- 平台客服
TOP




















