丙烷脱氢(PDH)制丙烯工艺、原理及催化剂
2021年7月8日 13:47严正声明:未经本人允许,同行请勿转载!
关键词 | 丙烷脱氢 工艺 催化剂
共 4814 字 | 建议阅读时间 16 分钟
导 读
我国丙烷储量丰富,而近年来页岩气的开发更是让丙烷的产量进一步上升。目前我国对丙烷的利用大多采用燃烧供能的方式,甚至以“天灯”形式消耗,极大地降低了其利用价值。将丙烷转化为具有高附加值的产品是提高丙烷利用效率、实现碳基能源高效利用的关键技术之一,具有广阔的实用前景及巨大的经济效益。在丙烷的下游产品中,丙烯是非常重要的化工原料,可用于生产聚丙烯、丙烯腈、环氧丙烷、乙丙橡胶、尼龙66和ABS树脂等高附加值产品。其中,聚丙烯在人们日常生活应用极广,使得丙烯成为了仅次于乙烯的第二大化工原料。从2012年至2016年,我国丙烯的产量不断上升,但仍不能满足下游产业对丙烯的需求,预计2020年,我国丙烯产量可达3300万吨/年,而丙烯的当量需求将达3700万吨/年,可见未来我国的丙烯下游需求缺口很大。对丙烯需求的不断上升以及页岩气革命副产的大量丙烷为丙烷脱氢技术的发展带来了机遇。
在丙烷脱氢制丙烯的工艺中,丙烷直接脱氢虽已工业化,但该反应是热力学平衡受限的强吸热过程,需在较高温度下(>600℃)才能得到较高转化率,且高温还会带来催化剂积炭等问题;反之,丙烷氧化脱氢(OPDH)为放热反应,不受热力学限制,理论上可在较低温度下实现高转化率,也不存在积炭问题,因此引起了学者的广泛研究兴趣。然而丙烯最弱的C-H键键能(360.7kJ/mol)小于丙烷C—H键键能(401.3kJ/mol),在氧气存在的情况下,丙烯很容易发生深度氧化生成COx,这造成了丙烷氧化脱氢体系的丙烯选择性及收率较低,OPDH工艺也因此未能达到工业化要求。本文简述了丙烯市场的发展趋势,介绍了目前丙烷氧化脱氢的研究进展,特别是催化剂体系及其催化反应机理,评述了不同催化剂体系的优缺点,并对丙烷氧化脱氢的未来进行了展望。
丙烯生产工艺之丙烷脱氢
目前已经工业化的丙烯生产途径主要包括石脑油蒸汽裂解、炼油副产、重烯烃(C4~C8)转化、甲醇制丙烯(MTP)以及丙烷脱氢(PDH)。其中,前两个是目前获得丙烯的传统工艺和主要途径,其他则是一些新兴工艺。
下图为我国近几年及未来丙烯产能结构图。
丙烷脱氢包括直接脱氢(PDH)和氧化脱氢(OPDH)。丙烷直接脱氢虽已工业化,但该反应是一个吸热反应,需外界提供较高的能量,同时反应受到热力学平衡的限制,需要在较高的温度下才能获得较高的转化率,而高温又不免会带来裂解及催化剂积炭的问题。而丙烷氧化脱氢反应则是一个放热反应,不受热力学平衡的限制,理论上在较低温度下即可实现高转化率,同时也减小了催化剂积炭失活的可能性,因此,氧化脱氢引起了众多学者们的研究兴趣。但是,由于引入了O2,丙烯相比丙烷则更容易深度氧化成无利用价值的COx,因此如何提高丙烯的选择性和收率成为了OPDH的一大挑战。丙烷脱氢反应式如式(1)、式(2)。
丙烷氧化脱氢催化剂
从目前对丙烷氧化脱氢的研究来看,总体可分为两大块:第一,对高活性、高选择性、高稳定性的氧化脱氢催化剂的研究设计;第二,对反应机理的深入研究。此外,也有少部分研究从原料气(氧化剂的选择)角度考虑来提高丙烯选择性和收率。
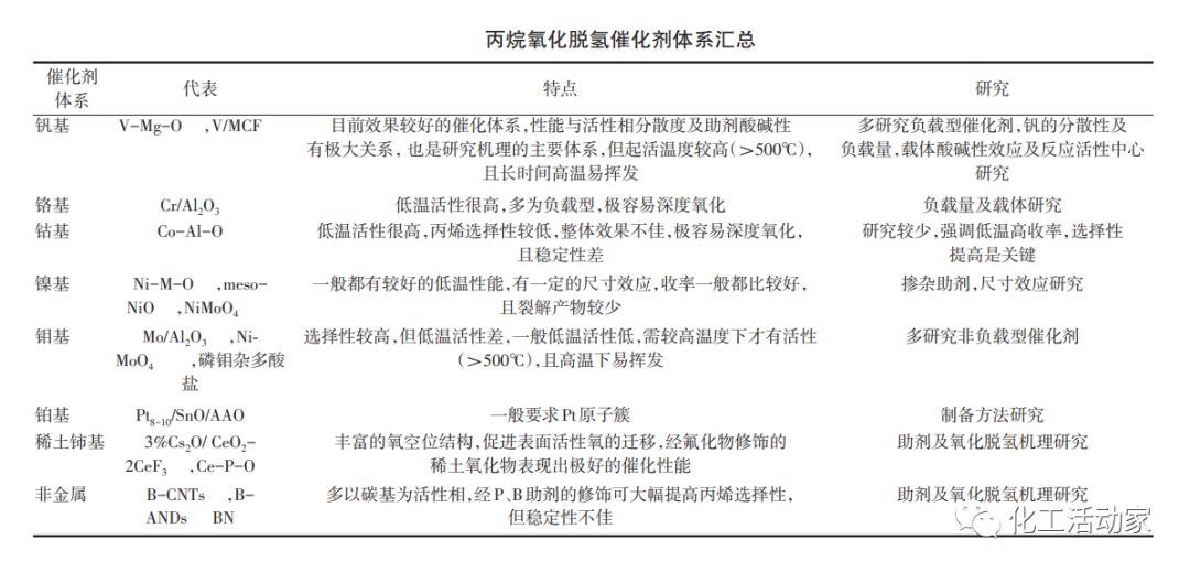
高效催化剂的研发是丙烷氧化脱氢研究中的核心问题。目前,丙烷氧化脱氢的催化剂体系主要集中在以钒、铬、钴、镍、钼、铂等过渡金属为活性组分的体系,以及稀土金属元素镧和铈,非金属碳基、氮化硼等,文献所报道的这些催化剂体系特点对比见下表。
01
钒机催化剂
钒基催化剂是研究较早的氧化脱氢催化剂之一,也是目前催化效果较好的催化体系,一般可分为非负载型和负载型两类。非负载型主要以钒酸盐类为活性相,研究较早的是钒酸镁类。
对负载型钒基催化剂的研究主要集中在钒的分散度和载体性质的研究。一般认为,钒物种在分散性良好的前提下,尽可能提高其负载量,使更多的氧化脱氢活性位暴露,则催化效果会越好。对于载体性质的考察主要包括载体的结构(比表面积、孔结构等)、酸碱性等。一般认为,催化剂表面的酸性位点会使反应更倾向于深度氧化,不利于烯烃的选择性,但酸性位点利于烷烃的活化,而碱性位点则利于烯烃的选择性,因此通过载体酸碱性选择、设计复合载体来合理调控催化剂表面的酸碱性,寻求最佳的反应效果非常关键。载体的孔道结构和比表面积则与钒的分散性密切相关,一般选用丰富的孔道结构和大比表面积载体的催化效果较好。
02
铬基催化剂
氧化铬作为已经工业化的PDH催化剂,很少用于氧化脱氢的研究,也并没有较好的氧化脱氢效果。铬基催化剂体系主要为负载型氧化铬。
03
钴基催化剂
钴基催化剂具有较高的丙烷氧化脱氢活性,但对其研究并不多。这类催化剂往往存在一些问题:一方面,氧化能力强,造成丙烷非常容易深度氧化,丙烯选择性一般都比较小;另一方面,由于钴价态的多变性,氧化钴类催化剂在反应过程中的稳定性也会存在一定的问题。
04
镍基催化剂
氧化镍基催化剂在乙烷的氧化脱氢中研究较多,表现出较好的催化性能。在丙烷氧化脱氢中,镍基催化剂同样也有较多研究。相比其他催化剂体系,镍基催化剂具有低温高活性、低成本特点,被认为是一种具有工业化潜力的催化剂体系。对于纯氧化镍而言,丙烷氧化脱氢低温活性高,但存在丙烯选择性低且易积炭失活的问题,而通过负载、掺杂等措施,可以对丙烯的选择性有较大的提高。镍基催化剂可分为负载型和非负载型两类,以非负载型研究居多。
在氧化镍中掺杂过渡金属元素是调控镍基催化剂的主要手段。如引入Ti、Zr等元素后,催化剂不仅具有低温高活性,同时具有可观的丙烯选择性。通过溶胶-凝胶法制备的纳米尺寸的Ni-Ti-O催化剂,在低温300℃下获得了28.4%的丙烷转化率和42.5%的丙烯选择性,丙烯收率达到12.1%。由于Ni2+和Ti4+的晶格参数以及价态的差异导致NiO和TiO2之间存在着较强的相互作用,这种相互作用使氧气的低温脱附能力下降,催化剂的还原能力减弱,导致丙烷氧化脱氢反应中的活性下降及选择性提高。同样的方法也适用于Zr掺杂的NiO,ZrO2和NiO之间的强相互作用一定程度上抑制了丙烷的深度氧化,提高了丙烯的选择性,使Ni-Zr-O在275℃较低的反应温度下得到了10.3%的丙烯收率。这种溶胶-凝胶法制备的掺杂型的NiO均具有较小的纳米尺寸,且表现出优异的低温丙烷氧化脱氢性能。
05
钼基催化剂
钼基催化剂一般都有比较好的氧化脱氢性能,也可分为负载型和非负载型两大类,而非负载型钼基催化剂的性能往往要优于负载型。此类催化剂的问题在于反应温度往往都比较高(>450℃),一般会有丙烯 醛、丙烯酸等副产物,另外钼基催化剂的活性相及反应机理仍有较大争论。
此外,杂多酸类在低碳烷烃氧化反应中的研究也较为广泛。磷钼杂多酸类由于具有较多的酸性位和较高的氧化活性,一般在较低温度下便可将丙烷进行活化,但丙烯选择性一般不是很理想。
06
铂基催化剂
铂基催化剂作为一种已经工业化的丙烷无氧脱氢催化剂,在丙烷氧化脱氢中研究的很少。
07
稀土铈基催化剂
氧化铈由于存在丰富的氧空穴,当体系氧充足时,氧化铈中Ce3+可被氧化成Ce4+,并储存氧;当体系氧不足时,Ce4+可被还原成Ce3+而释放氧,具有优异的储存和释放氧物种的性能,常作为氧化反应催化剂被广泛研究。
纯CeO2的丙烷氧化脱氢性能并不理想,表现为丙烷活性高但丙烯选择性极低,倾向于深度氧化。
08
非金属催化剂
碳基催化剂在烷烃(乙烷、丙烷、正丁烷、乙苯等)氧化脱氢反应中的应用已有很多报道,除了传统的金属基催化剂,这些非金属基催化剂在氧化脱氢反应中同样可表现出优异的性能。
一般认为,碳材料催化烷烃氧化脱氢的活性位点为表面的酮羰基等亲核性氧物种,这些位点进攻烷烃,使其碳氢键断裂生成烯烃,而还原的羟基则被气氛氧氧化恢复成羰基,完成催化循环。碳材料表面的超氧基、过氧基、羧基等亲电性氧物种则被认为是完全氧化位点,易进攻富电子的碳碳双键使其深度氧化成碳氧化合物。因此,调控碳材料表面氧物种的类型和数量则是调控低碳烷烃氧化脱氢产物烯烃选择性的一个关键因素。
01
自由基机理
自由基机理一般在较高温度下发生。如下图所示,首先丙烷被活化,亚甲基上C-H键发生断裂生成气相丙基自由基,第二步,气相丙基自由基进一步脱去端基H生成丙烯或被深度氧化成COx,其中第一步丙基自由基的生成则是整个反应的决速步骤。
02
Mars-van-Krevelen机理
OPDH反应在传统金属氧化物上一般认为遵循的是Mars-van-Krevelen机理,即晶格氧机理。简单描述为,催化剂晶格氧氧化丙烷最终生成丙烯,而形成的氧缺陷则被气氛氧氧化补充晶格氧,即催化剂的晶格氧形成的活性氧物种直接参与丙烷的脱氢而不是气氛氧,如下图所示。
目前对丙烷氧化脱氢的机理并不是很明确,对丙烷氧化脱氢机理的系统研究也不多,不同催化剂的机理也不同,甚至可能涉及多个反应机理。对OPDH机理的研究主要集中在氧化钒和氧化铈催化剂体系。
其他氧化剂取代氧气的氧化脱氢
以氧气作为氧化剂进行烷烃的氧化脱氢时,由于氧气的强氧化性,很容易使目标产物深度氧化成COx,烯烃选择性很难上去。有部分学者则从此角度考虑,利用氧化性相对较弱的CO2、N2O、H2S等弱氧化剂来进行ODH反应研究,此外还有将烷烃的卤代及消除反应来应用于ODH反应。
这一类反应一般可获得可观的烯烃选择性和收率,尤其是利用卤代的方法。但是反应温度相比O2往往要求更高,而且物料中的N2O、H2S、卤化氢等对环境污染较大,对装置具有严重的腐蚀性,相比廉价环保的O2而言,O2作为氧化剂的烷烃氧化脱氢研究更广泛,更具有前景。
由于引入了氧气,丙烯相对于丙烷又更容易被氧化,导致丙烯的选择性和收率不高,传统氧化脱氢催化剂体系的丙烯收率一直不高,大多数均在30%以下,达不到工业化需求。因此,如何较好地控制氧化脱氢过程中的裂解及过度氧化形成的副产物,提高丙烯选择性和收率,一直是OPDH方向的一个重大挑战。
丙烯选择性差异的一个主要来源在于底物与产物的竞争吸附,即丙烷与丙烯的竞争吸附,如果丙烯易吸附在催化剂表面,就很容易过度氧化,相反如果丙烯很容易从催化剂表面脱附,其选择性就会提高。因此,如何促进丙烯的脱附来针对性提高丙烯选择性是一个值得思考的问题。
虽然丙烷无氧脱氢已实现工业化,但其反应转化率受平衡限制,所需的反应条件苛刻、催化剂易积炭且商业化催化剂Cr2O3会带来严重的环境问题而Pt成本高昂,这些实际问题在一定程度上不利于未来的持续发展和应用。氧化脱氢技术可以打破热力学平衡限制,理论上在低温下就可以实现高转化率,引起了研究者们的兴趣。从目前的研究报道来看,虽然人们开发了非常多种类的氧化脱氢催化剂,但其丙烯选择性及收率仍离工业化有较大差距。未来,丙烷氧化脱氢研究需重点关注以下几点:
(1)可观的丙烯收率是丙烷氧化脱氢得以工业应用的重要指标,而影响收率的主要原因是高温高转化率下丙烯选择性太低。因此,对于催化剂的开发,重点解决的问题是要提高丙烯选择性。开发一种新型的催化剂,能在高转化率下依然维持较高的丙烯选择性,在低温下实现高丙烯收率,来弥补工业催化剂的不足,是催化剂研发工作中必须面对的一个挑战。
(2)催化反应机理的系统研究对催化剂的开发具有重要的指导作用。系统地进行氧化脱氢机理研究,根据机理来针对性地进行催化剂的设计及改性,也是今后丙烷氧化脱氢方向的研究重点。
(3)除了催化剂的开发,对反应体系的氧化剂进行合适选择,也是一个提高产物丙烯选择性的研究方向。如果能找到一种环保、廉价的氧化剂,对丙烷氧化脱氢能有可观的丙烯收率,也是该研究领域的一个重要突破。
更多培训信息请加微信 ▶
◀ 姜老师 18842804820
本日文末福利:《石油炼化深度加工技术》
文末资料领取关键词:石化深加工
将上面红色的领取关键词,输入到“化工活动家”公众号对话框内,即可弹出相应的下载链接!
镇海炼化往复压缩机基础知识培训,精品资源!
关于(上海市)举办“TÜV危险与可操作性分析主席(HAZOP Leader)培训班”的通知
混合C4烷烃液化气脱硫化氢、硫醇及羰基硫工艺对比分析
动设备管理必读:离心式压缩机喘振分析及预防措施
炼化装置安全试车作业流程,这篇文章讲透了!
大庆石化PPT│大庆石化炼油厂常减压蒸馏装置技术培训
茂名石化乙烯装置脱丁烷塔堵塞原因分析及对策
海南炼化PPT│定力矩紧固技术在装置大检修中的应用
茂名石化│乙烯装置急冷油稀释蒸汽发生器内漏原因分析及应对措施
化工仪表故障十大判断方法及25条维修经验
浙江石化连续重整装置首次开车、首次标定与问题分析,绝对的干货!
动设备宝典│离心压缩机的控制和保护
从本质设计上解读加氢装置紧急泄压系统
燕山石化PPT│燕山石化聚丙烯装置工艺及产品介绍
深度盘点国内外丙烯腈生产技术
石油化工静设备腐蚀培训课件,非常专业!
关于(南京市)举办“工艺安全暨 HAZOP、LOPA & SIL 技术实战班” 的通知
离心式压缩机常见振动故障分析及其检测方法,干货满满
史上最全炼油助剂知识,收藏学习!
克拉玛依石化│汽轮机试车问题探析与解决措施
关于(青岛)举办“碳达峰背景下的热夹点技术、换热网络和公用工程系统模拟与优化培训班”的通知
PPT│碳四资源综合利用技术
一文教你成为PID识图、制图、工艺流程图设计高手!
素材来源:互联网
整理: 化工活动家
转载请联系微信:18842804820
免责声明:所载内容来源互联网等公开渠道,我们对文中观点保持中立,仅供参考,交流之目的。转载的稿件版权归原作者和机构所有,如有侵权,请联系我们删除。
工程师必备
- 项目客服
- 培训客服
- 平台客服
TOP




















